DRAKON.SU

Текущее время: Четверг, 05 Февраль, 2026 02:47

Часовой пояс: UTC + 3 часа




Начать новую тему Ответить на тему  [ Сообщений: 34 ]  На страницу Пред.  1, 2
Автор Сообщение
СообщениеДобавлено: Воскресенье, 07 Сентябрь, 2025 15:50 

Зарегистрирован: Воскресенье, 24 Февраль, 2008 15:32
Сообщения: 6037
Откуда: Москва
Сергей, ваша схема в основном правильная.

Замечания.

1. В иконе 49 вместо фразы
"Воздействие на ученого 2"
написать
"Воздействие от другого ученого",
а вместо фразы
"хлопает коллегу по руке для остановки движения"
написать
"От другого ученого поступил сигнал Занято"

2. В иконе Заголовок написать содержательное название алгоритма.

3. В иконе "Имя ветки" написать содержательное название ветки.

4. Тышов использовал не рекомендуемые мной линии начала и конца параллельных процессов.


Вернуться к началу
 Профиль  
 
СообщениеДобавлено: Воскресенье, 07 Сентябрь, 2025 16:14 

Зарегистрирован: Воскресенье, 24 Февраль, 2008 15:32
Сообщения: 6037
Откуда: Москва
Сергей, вы спрашивали по Занимательную информатику и учителей.
Посмотрите здесь
Учитель информатики Веснин Сергей Николаевич
viewtopic.php?f=139&t=7162&hilit=%D0%B2%D0%B5%D1%81%D0%BD%D0%B8%D0%BD
У меня есть все его контакты


Вернуться к началу
 Профиль  
 
СообщениеДобавлено: Воскресенье, 07 Сентябрь, 2025 17:12 

Зарегистрирован: Вторник, 26 Август, 2025 14:50
Сообщения: 36
Вот так подойдёт?


Вложения:
Новый_22.png
Новый_22.png [ 33.08 КБ | Просмотров: 680 ]
Вернуться к началу
 Профиль  
 
СообщениеДобавлено: Воскресенье, 07 Сентябрь, 2025 21:40 

Зарегистрирован: Воскресенье, 24 Февраль, 2008 15:32
Сообщения: 6037
Откуда: Москва
Sergii писал(а):
Вот так подойдёт?
Да, подойдет.

Основное замечание

В иконе Вопрос (49, 54) запрещено и бессмысленно вставлять двухэтажную структуру. Следует писать данет-ный вопрос и больше ничего. "Операция прервана другим ученым"


Мелкие замечания

1. Название в иконе Заголовок нельзя начинать с цифры. Надо писать "Два".

2. Первая буква во всех иконах Прописная (иконы 39, 40, 59, 46, 51, 56).

3. Если в иконах 49, 54 написать "От другого ученого поступил сигнал Занято", получим более общий случай, когда ученые могут находиться в разных комнатах.

Примечание

У Тышова есть режим, удаляющий нумерацию икон.


Вернуться к началу
 Профиль  
 
СообщениеДобавлено: Понедельник, 08 Сентябрь, 2025 07:21 

Зарегистрирован: Вторник, 27 Апрель, 2021 05:25
Сообщения: 139
Откуда: Томск
Я увидел много грубых ошибок в вашей дракон-схеме, даже не с точки зрения нотации, а с точки зрения логики.

Вложение:
Ошибки в схеме.png
Ошибки в схеме.png [ 76.82 КБ | Просмотров: 674 ]


1. Я часто вижу такую вещь в схеме, которую считаю нерациональным использованием силуэта. Зачем делать ветку "Завершение" с одной только иконой "Конец"? Было бы хоть что-то, позволяющее сделать логическую декомпозицию, но этого нет. Следовательно, имя первой ветки можно перенести в название алгоритма и преобразовать силуэт в примитив. Либо, как я потом отправлю схему, сделать описание ситуации, в которой происходит алгоритм.

2. Есть логическое противоречие между иконами 39, 40 и 50, 55. Если машина всегда ready, зачем ждать когда она будет ready? То есть упущен принцип работы кофемашины, это затрудняет восприятие. Да и кстати иконы 39 и 41 противоречат по смыслу. Если мы ждём состояния ready, зачем потом проверять достигла ли кофемашина этого состояния?

3. По логике представленного алгоритма, если машина работает, учёный кидает монетку в монетоприёмник, потом оказывается, что другой учёный кинул монетку раньше и ждёт кофе. Тогда исполнитель ждёт, пока машина снова заработает, и ... снова кидает монетку. В результате, в примере с двумя учёными, если один учёный пришёл раньше другого, то опоздавшему кофемашина сделает 2 кофе, а не 1, по количеству монеток. Для примера с N учёными алгоритм разорителен.

4. В иконах 44, 47 бессмысленное добавление содержания сверху. Верхняя фраза включает в себя нижнюю, а нижняя конкретизирует верхнюю, то есть достаточно нижней фразы в иконе Вопрос.

5. Я не понял механизма хлопка по руке. Учёный просто хлопнул коллегу, но ранее в алгоритме нет обработки этого действия - не со стороны хлопающего, а со стороны того, по кому хлопают. Если бы была икона вопрос "Коллега хлопнул по руке?" и икона Ждать (что вместе составляет макроикону "Цикл ждать"), тогда бы это было предусмотрено. Но на мой взгляд хлопать не имеет смысла, если другой учёный стоит у автомата и автомат уже жужжит, готовя кофе.

6. Связка между иконами 49 и 51 очень странная. Машина начинает работать только после хлопка по руке другому учёному? Опять же вопрос к принципу работы кофемашины, но я таких ещё не видел.

7. Текст в иконах разного стиля, лучше выбрать один. Либо повелительное наклонение ("брось монетку", "хлопни по руке", "подожди"), либо неопределённая форма глагола ("бросить", "хлопнуть", "подождать"). И вот, например, иконы 32 и 52 имеют повелительное наклонение, но обращённое к разным исполнителям - человеку и кофемашине. Для обозначения разных исполнителей алгоритма используются иконы - консольный ввод, консольный вывод и полка.

8. Действия кофемашины для разных учёных одинаково, поэтому иконы 50-53 можно вынести под параллельное исполнение, сократив тем самым схему

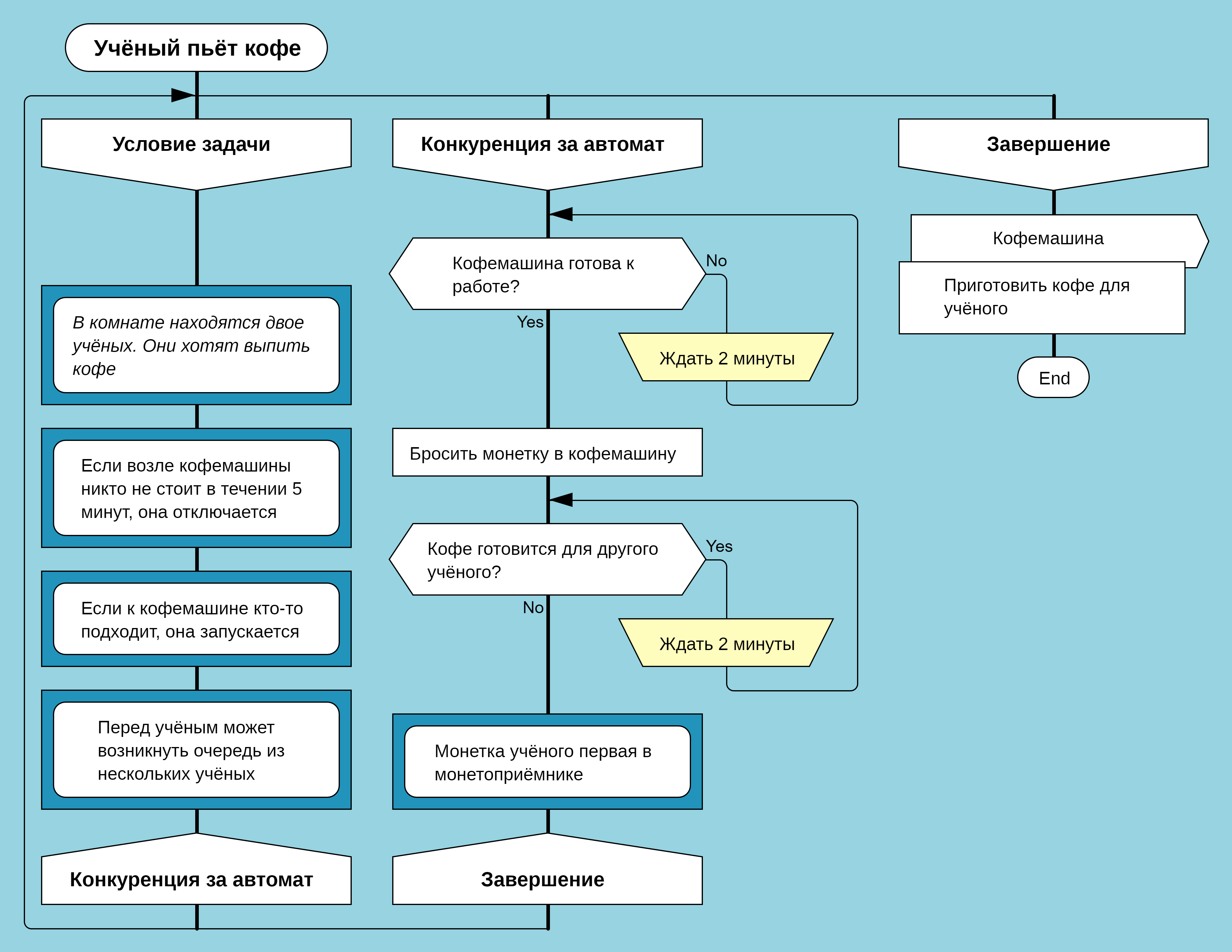
Я попробовал сделать алгоритм с учётом увиденных ошибок.
Вложение:
Двое учёных пьют кофе.png
Двое учёных пьют кофе.png [ 1.03 МБ | Просмотров: 674 ]


На самом деле алгоритм можно интерпретировать для всего одного исполнителя, потому что действия учёных в этом процессе одинаковы, какая разница первый он или второй. Чтобы поискать реализацию параллельного исполнения с блокировками, можно посмотреть задачу обедающих философов например, но даже там алгоритм можно описать с точки зрения одного философа, это и в программном коде так делается.
Вложение:
Учёный пьёт кофе.png
Учёный пьёт кофе.png [ 720.71 КБ | Просмотров: 674 ]


Вернуться к началу
 Профиль  
 
СообщениеДобавлено: Понедельник, 08 Сентябрь, 2025 12:33 

Зарегистрирован: Вторник, 26 Август, 2025 14:50
Сообщения: 36
[quote="Alex_st_Tomsk"]Я увидел много грубых ошибок в вашей дракон-схеме, даже не с точки зрения нотации, а с точки зрения логики.

1. Я часто вижу такую вещь в схеме, которую считаю нерациональным использованием силуэта. Зачем делать ветку "Завершение" с одной только иконой "Конец"? Было бы хоть что-то, позволяющее сделать логическую декомпозицию, но этого нет. Следовательно, имя первой ветки можно перенести в название алгоритма и преобразовать силуэт в примитив. Либо, как я потом отправлю схему, сделать описание ситуации, в которой происходит алгоритм.

Да я согласен с вашей критикой, так как при создании схемы я думал что потребуется силуэт, потом не стал переделывать.

2. Есть логическое противоречие между иконами 39, 40 и 50, 55. Если машина всегда ready, зачем ждать когда она будет ready? То есть упущен принцип работы кофемашины, это затрудняет восприятие. Да и кстати иконы 39 и 41 противоречат по смыслу. Если мы ждём состояния ready, зачем потом проверять достигла ли кофемашина этого состояния?

У кофемашины в принципе 2 состояния рабочих busy или ready
в схеме иконы 50,51 это иконы состояния машины
икона 39 это икона которая именно даёт понимание учёным что машина занята, логическим проблем не вижу.

3. По логике представленного алгоритма, если машина работает, учёный кидает монетку в монетоприёмник, потом оказывается, что другой учёный кинул монетку раньше и ждёт кофе. Тогда исполнитель ждёт, пока машина снова заработает, и ... снова кидает монетку. В результате, в примере с двумя учёными, если один учёный пришёл раньше другого, то опоздавшему кофемашина сделает 2 кофе, а не 1, по количеству монеток. Для примера с N учёными алгоритм разорителен.

по задаче
учёные одновременно решили попить кофе и двнулись к аппарату
и оба совершили желание совершить бросок монеты
один из них успел первым и остановил другого хлопком руки

ready это когда машина выдала кофе и готова принять монету
busy это машина в работе тут под вопросом как быстро машина переключается в работу после попадания ученого в щель запуска.

4. В иконах 44, 47 бессмысленное добавление содержания сверху. Верхняя фраза включает в себя нижнюю, а нижняя конкретизирует верхнюю, то есть достаточно нижней фразы в иконе Вопрос.

Здесь вы возможно правы, добавил после критики.

5. Я не понял механизма хлопка по руке. Учёный просто хлопнул коллегу, но ранее в алгоритме нет обработки этого действия - не со стороны хлопающего, а со стороны того, по кому хлопают. Если бы была икона вопрос "Коллега хлопнул по руке?" и икона Ждать (что вместе составляет макроикону "Цикл ждать"), тогда бы это было предусмотрено. Но на мой взгляд хлопать не имеет смысла, если другой учёный стоит у автомата и автомат уже жужжит, готовя кофе.

я не стал бы городить огород если бы не было необходимости, была поставлена конкретная задача хлопнуть другого учёного, комментатор утверждал что то, что описано, не возможно описать на Дракон. Я выше разместил задачу.

6. Связка между иконами 49 и 51 очень странная. Машина начинает работать только после хлопка по руке другому учёному? Опять же вопрос к принципу работы кофемашины, но я таких ещё не видел.

На самом деле не принципиальная придирка.
до иконы 49 или после, нет понимания временных рамок, возможно машина переходит в другой режим через 5 секунд (как пример).
то есть конечно же это разные сущности, человек это не машина, обьединять всё логически не нужно.


7. Текст в иконах разного стиля, лучше выбрать один. Либо повелительное наклонение ("брось монетку", "хлопни по руке", "подожди"), либо неопределённая форма глагола ("бросить", "хлопнуть", "подождать"). И вот, например, иконы 32 и 52 имеют повелительное наклонение, но обращённое к разным исполнителям - человеку и кофемашине. Для обозначения разных исполнителей алгоритма используются иконы - консольный ввод, консольный вывод и полка.

Использую ИС Дракон Тышова там есть икона полка но я использовал вывод так как подумал что будет лучше и понятнее логически.

8. Действия кофемашины для разных учёных одинаково, поэтому иконы 50-53 можно вынести под параллельное исполнение, сократив тем самым схему

Да, возможно часть можно оптимизировать убрав из синхроных веток. И названиее поменять.

По вашим комментариям я вижу что вы формально где то правы но суть задачи к сожалению не уловили, так как ваши схемы задачу комментатора не решают. А моя схема решает, хотя она и далека от идеала.


Вложения:
Новый_23.png
Новый_23.png [ 30.83 КБ | Просмотров: 660 ]
Вернуться к началу
 Профиль  
 
СообщениеДобавлено: Понедельник, 08 Сентябрь, 2025 13:39 

Зарегистрирован: Вторник, 27 Апрель, 2021 05:25
Сообщения: 139
Откуда: Томск
Sergii писал(а):
По вашим комментариям я вижу что вы формально где то правы но суть задачи к сожалению не уловили, так как ваши схемы задачу комментатора не решают. А моя схема решает, хотя она и далека от идеала

Ну я сути задачи так и не понял. В параллельном процессе должен возникнуть какой-то стоп для другого исполнителя? Возможно, нужен более подходящий пример. Очередь к кофейному автомату - это очередь, тут сложно вклиниться и поменять порядок монет в монетоприёмнике.


Вернуться к началу
 Профиль  
 
СообщениеДобавлено: Понедельник, 08 Сентябрь, 2025 13:59 

Зарегистрирован: Вторник, 26 Август, 2025 14:50
Сообщения: 36
Alex_st_Tomsk писал(а):
Sergii писал(а):
По вашим комментариям я вижу что вы формально где то правы но суть задачи к сожалению не уловили, так как ваши схемы задачу комментатора не решают. А моя схема решает, хотя она и далека от идеала

Ну я сути задачи так и не понял. В параллельном процессе должен возникнуть какой-то стоп для другого исполнителя? Возможно, нужен более подходящий пример. Очередь к кофейному автомату - это очередь, тут сложно вклиниться и поменять порядок монет в монетоприёмнике.


Да согласен задача очень замороченная и не учитывает интелегентность учёных. Очень жёсткие условия учёные конечно не будут бодатся за кофе машину, они быстрее заставят выдавать две чашки одну за другой :wink:


Вернуться к началу
 Профиль  
 
СообщениеДобавлено: Понедельник, 08 Сентябрь, 2025 14:02 

Зарегистрирован: Вторник, 26 Август, 2025 14:50
Сообщения: 36
вот его комментарий очередной

workflow - это формулы движения маркера. Например, action (оно же activity в BPMN, function в EPC и т.п.) - это задержка маркера в этом элементе, например, на время случайное, распределенное по такому то закону.

Question - маркер попадает на вход и выходит из какого либо выхода. Аналоги шлиз, event и т.п. Однако, как ведет себя маркер в других иконах - не понятно. Например, Output. На схеме workflow - каждый элемент должен быть "про маркер".

Второй вопрос: Смотрим на схему. Две параллельные ветки. И есть утверждение, что они синхронизируются (одна влияет на другую). Тогда должна быть линия, соединяющая эти ветки. Как же тогда распознать синхронизацию? Словами, условиями (внутри какой-либо иконы) - так "не работает" (нет строгого формализма). Нужна явная визуализация синхронизации. Может быть вместо двух телевизоров на вашей схеме должен быть один общий?


мой ответ
Да, вы попали в суть. ДРАКОН действительно не был создан для формального workflow-моделирования в том смысле, который вы описываете. И книга Паронджанова "Как улучшить работу ума" это подтверждает — он создавался как "суперязык интеллектуального общения" для космических проектов, где главной задачей было заставить сотни институтов понимать друг друга.

Про маркеры и семантику движения — вы правы на 100%. В ДРАКОНе есть четкая концепция "дракон-поезда", но она коммуникационная, а не процессная. Когда я рисовал схему с Output'ами, я решал задачу "как объяснить директору, что происходит", а не "как формально описать движение токена". Это принципиально разные задачи.

И вот тут главный фокус. Возьмите приложенную схему кофе-автомата. Видите эти параллельные ветки с двумя учеными, синхронизацию через "монеткоприёмник", условия ожидания? По этой ДРАКОН-схеме я объясню любому руководителю за 5 минут всю логику работы системы. То, что в BPMN или текстовом регламенте потребует намного больше времени для объяснений.

Вот в чем фокус — в 95% бизнес-случаев эта "неформальность" не баг, а фича. У меня была похожая ситуация при описании: две параллельные ветки процесса (прием заказа + проверка склада), и я действительно описывал их синхронизацию словами в комментариях. Работало прекрасно — потому что главная боль бизнеса не в том, что процесс работает на 87% эффективности вместо 92%. Главная боль — в том, что люди друг друга не понимают и тратят часы на объяснения.

А теперь конструктивная часть. Вы описываете потребности двух совершенно разных миров:

Мир бизнес-коммуникации — где ДРАКОН король. Директор смотрит на схему 5 минут и говорит: "Понятно, делаем". Новый сотрудник за день въезжает в логику работы.

Мир математического моделирования — где нужны Петри-сети, формальные семантики и точные расчеты пропускной способности.

Первый мир составляет 95% всех бизнес-задач. Второй — это специальные ниши: производственные линии, высоконагруженные системы, финансовые алгоритмы.

ДРАКОН — это не универсальная отмычка для математического моделирования. Это революционный инструмент экономии времени на коммуникацию. Когда вместо 40-минутных объяснений достаточно 5 минут — это и есть главная ценность для бизнеса. А точное математическое моделирование — следующий этап, для узких специальных задач.

Спасибо, что помогли мне еще четче обозначить одно из главных преимуществ инструмента — скорость понимания.


Вернуться к началу
 Профиль  
 
СообщениеДобавлено: Понедельник, 08 Сентябрь, 2025 14:29 

Зарегистрирован: Вторник, 27 Апрель, 2021 05:25
Сообщения: 139
Откуда: Томск
Сергей, ещё раз. Нужна задача, постановка, что дано, что требуется.
Вы приводите комментарии, обсуждение уже сделанного, а где же истоки? Я понял задачу как понял, сделал дракон-схему, на что Вы ответили - красиво, но задачу не решает. Вот я и спрашиваю, в чём задача? На что обратить внимание при распаралелливании действий?

Как я вижу:
      Дано: N действующих лиц, 1 объект взаимодействия
      Принцип работы объекта взаимодействия: обработка очереди
      Условие работы: с объектом взаимодействия может взаимодействовать только 1 действующее лицо. Во время взаимодействия возможности активности других лиц с объектом заблокированы
      Необходимо: описать алгоритм взаимодействия действующего лица с объектом взаимодействия


Вернуться к началу
 Профиль  
 
СообщениеДобавлено: Понедельник, 08 Сентябрь, 2025 15:24 

Зарегистрирован: Вторник, 26 Август, 2025 14:50
Сообщения: 36
Alex_st_Tomsk писал(а):
Сергей, ещё раз. Нужна задача, постановка, что дано, что требуется.
Вы приводите комментарии, обсуждение уже сделанного, а где же истоки? Я понял задачу как понял, сделал дракон-схему, на что Вы ответили - красиво, но задачу не решает. Вот я и спрашиваю, в чём задача? На что обратить внимание при распаралелливании действий?

Как я вижу:
      Дано: N действующих лиц, 1 объект взаимодействия
      Принцип работы объекта взаимодействия: обработка очереди
      Условие работы: с объектом взаимодействия может взаимодействовать только 1 действующее лицо. Во время взаимодействия возможности активности других лиц с объектом заблокированы
      Необходимо: описать алгоритм взаимодействия действующего лица с объектом взаимодействия


PS1 Пояснения к 3.2 Вариант 4 (антимаркер)


для вас специально вопрос скопирован из этой ветки обсуждения страница №1


Computer Scientist - ученый: CS первый, CS’ – второй. Кофе машина - одна (СМ, Coffee Machine). Отсюда: Кофе-машина и два ученых.

Подробнее можно обрисовать ситуацию так. Утром (машина свободна) два ученых подходят к кофе-машине (СМ) и "много думают", состояния "CS или CS' бросает монету" . При этом рандомно каждый ученый может бросить монету, т.к. он ведь изначально видел, что машина свободна: маркер находится в этой операции (например, в functuin = "CS' бросает монету") - когда машина была свободна, но вылететь из нее сам уже не может, если машина стала занята другим ученым.

Тот кто раньше бросил монету (например, CS) в случае успеха (а успех гарантирован, т.к. он первый) должен (условно) похлопать второго ученого (CS') по плечу, типа дать знак что кидать монету не нужно, т.е. технически - "выбить" своим анти-маркером "cancel" маркер из состояния "CS' бросает монету".


Вернуться к началу
 Профиль  
 
СообщениеДобавлено: Понедельник, 08 Сентябрь, 2025 16:41 

Зарегистрирован: Вторник, 27 Апрель, 2021 05:25
Сообщения: 139
Откуда: Томск
Sergii писал(а):
Computer Scientist - ученый: CS первый, CS’ – второй. Кофе машина - одна (СМ, Coffee Machine). Отсюда: Кофе-машина и два ученых.

Подробнее можно обрисовать ситуацию так. Утром (машина свободна) два ученых подходят к кофе-машине (СМ) и "много думают", состояния "CS или CS' бросает монету" . При этом рандомно каждый ученый может бросить монету, т.к. он ведь изначально видел, что машина свободна: маркер находится в этой операции (например, в functuin = "CS' бросает монету") - когда машина была свободна, но вылететь из нее сам уже не может, если машина стала занята другим ученым.

Тот кто раньше бросил монету (например, CS) в случае успеха (а успех гарантирован, т.к. он первый) должен (условно) похлопать второго ученого (CS') по плечу, типа дать знак что кидать монету не нужно, т.е. технически - "выбить" своим анти-маркером "cancel" маркер из состояния "CS' бросает монету".

Спасибо. Этот момент понятен. Но вот состояния ready в CM никак не объяснены, например, в задаче. Я предполагаю, чего возможно хотят от вас комментаторы в этой задаче. Думаю, от вас хотят прям стрелки от CS к CS', чтоб показать как его хлопок по плечу меняет состояние CS'. Но так сделать не получится. У Владимира Даниеловича есть описание ошибки в дракон-схемах под названием "сиамские близнецы", которое запрещает подобное слияние веток (и параллельных ветвей, полагаю, тоже).
Можно попробовать перед броском монетки у учёного добавить условие проверки: "Похлопали по плечу?". Если да - подождать и проверить снова. Если нет - бросить монетку и похлопать по плечу другого учёного. Получится такой классический для ДРАКОНа пример, без ухищрений. Но ничего не помешает поискать другие примеры, если такое решение не устраивает вас.
Вложение:
Двое учёных пьют кофе (вариант 2).png
Двое учёных пьют кофе (вариант 2).png [ 898.07 КБ | Просмотров: 657 ]


Вернуться к началу
 Профиль  
 
СообщениеДобавлено: Понедельник, 08 Сентябрь, 2025 17:10 

Зарегистрирован: Вторник, 26 Август, 2025 14:50
Сообщения: 36
да, здесь конечно как то не так.

По условию задачи оба учёных уже бросают монету, прерывание должно произойти в момент броска второго учёного
движение "бросок" должно быть прервано, он уже делает замах (то есть получил команду Бросок) и должен быть остановлен, именно в момент движения.

Я понимаю чего хочет показать комментатор, его моя схема не удовлетворила, так как нет линии к прерыванию на второй ветке.


Вернуться к началу
 Профиль  
 
СообщениеДобавлено: Понедельник, 20 Октябрь, 2025 10:48 

Зарегистрирован: Среда, 05 Декабрь, 2018 08:22
Сообщения: 30
Откуда: РФ, Тамбов
@itGuevara == большой специалист навести тень на плетень.

Многих упутал - обидно же не понять работу кофе-машины.

Какую проблему он решает:
"На сегодня нет общепринятого математического аппарата, способного описывать не тривиальные workflow, например, конструкции or-join [WF2M23] (однако указывают на такие расширения, например, к pi-calculus [SMITH04]). Такой формализм позволил бы говорить об Алгебре Workflow как составной части Алгебры бизнес-процессов."

Он решает проблему в своей голове! Как и все мы :lol:

Вспоминаю Кузнецова Побиска Георгиевича и успокаиваюсь:

Указывая на СИЛУ и на БЕССИЛИЕ математики -
НЕЛЬЗЯ требовать ни от одной науки более того, что она может дать.
Могущество математики может из этого,
наисовершеннейшего инструмента познавательной деятельности,
сотворить нового ИДОЛА или КУМИРА.
Принимаю бесконечную любовь выдающихся математиков к своему предмету, но я не приемлю
новый вид математического «идолопоклонства».

Разве не доводилось Вам слышать, когда перед ученым собранием несут чушь, которую освящают
словами: «Это ДОКАЗАНО строго математически».
Математика НИКОГДА и НИЧЕГО не доказывала,
кроме ОДНОГО:
«Полученные выводы находятся В СООТВЕТСТВИИ с принятыми предпосылками». Или, другим словами:
«Выводы НЕ ПРОТИВОРЕЧАТ принятым предпосылкам».

"споры, дискуссии, открытия и озарения, сопровождавшие ПРОЦЕСС разработки и составления ПЛАНА БУДУЩИХ ДЕЙСТВИЙ
по проектированию и созданию системы жизнеобеспечения —
все это ЗАСТЫВАЕТ в безупречной «сетевой модели» плана."
От всей бесконечно разнообразной и бурной деятельности остается для передачи в машинную систему ГРАФИЧЕСКАЯ КОНСТРУКЦИЯ, в которой нет ничего, кроме…
«кружков» и «стрелок».

Любая содержательная программа, обеспечивающая превращение
ВОЗМОЖНОГО в ДЕЙСТВИТЕЛЬНОСТЬ, — ВСЕГДА может быть
представлена в форме «сетевой модели».
"Однако, можно нарисовать сколь угодно большую и сложную СЕТЬ, которой не соответствует НИКАКОГО КОНКРЕТНОГО ПЛАНА.
Любая практическая деятельность предполагает наличие СОДЕРЖАНИЯ"
конкретного плана будущих действий и ФОРМЫ в виде сетевой модели.

СОДЕРЖАНИЕ лишенное адекватной формы представляет
«НЕОФОРМЛЕННОЕ СОДЕРЖАНИЕ». С другой стороны, ФОРМА,
лишенная СОДЕРЖАНИЯ, представляет собою
«БЕССОДЕРЖАТЕЛЬНЫЙ ФОРМАЛИЗМ».

Проведенное рассмотрение соотношения между СОДЕРЖАНИЕМ
и ФОРМОЙ справедливо для ВСЯКОГО математического отображения
реальности, где отрыв формы от содержания или содержания от формы —
дает тот же результат, что и в описании ПЛАНОВ.

"ВСЕ наблюдаемые явления и процессы можно представлять (в качестве первого приближения) «стрелками» и «кружочками» —
эту «графическую» работу НЕОБХОДИМО проделать ВСЕМ наукам во ВСЕХ предметных областях."
Это и есть первый шаг к освоению «небоскреба полиэдральных сетей»
Г. Крона.
Первый шаг и состоит в получении СЕТИ, состоящей (на языке
математики) из 0- и 1-симплексов, то есть из самых первых элементов
полиэдральной сети.

Кузнецов П.Г.
Наука развития Жизни: сборник трудов. Том III. Правильное
применение закона / П.Г. Кузнецов. — М.: Русское Космическое
Общество, 2015. — 560 с.: ил.

===


Вернуться к началу
 Профиль  
 
Показать сообщения за:  Поле сортировки  
Начать новую тему Ответить на тему  [ Сообщений: 34 ]  На страницу Пред.  1, 2

Часовой пояс: UTC + 3 часа


Кто сейчас на конференции

Сейчас этот форум просматривают: нет зарегистрированных пользователей и гости: 2


Вы не можете начинать темы
Вы не можете отвечать на сообщения
Вы не можете редактировать свои сообщения
Вы не можете удалять свои сообщения
Вы не можете добавлять вложения

Найти:
cron
Вся информация, размещаемая участниками на конференции (тексты сообщений, вложения и пр.) © 2008-2025, участники конференции «DRAKON.SU», если специально не оговорено иное.
Администрация не несет ответственности за мнения, стиль и достоверность высказываний участников, равно как и за безопасность материалов, предоставляемых участниками во вложениях.
Powered by phpBB® Forum Software © phpBB Group
Русская поддержка phpBB