DRAKON.SU

Текущее время: Воскресенье, 14 Декабрь, 2025 19:42

Часовой пояс: UTC + 3 часа




Начать новую тему Эта тема закрыта, вы не можете редактировать и оставлять сообщения в ней.  [ Сообщений: 215 ]  На страницу Пред.  1, 2, 3, 4, 5, 6, 7, 8 ... 11  След.
Автор Сообщение
СообщениеДобавлено: Понедельник, 09 Апрель, 2012 19:22 
Аватара пользователя

Зарегистрирован: Пятница, 25 Сентябрь, 2009 13:10
Сообщения: 46
Откуда: Tel-Aviv
  1. Я бы назвал задачей статьи в ВП - заинтриговать непосвящённого Дракону читателя. Для этого материала на ВП должно быть, с одной стороны, достаточного для введения, а, с другой стороны, недостаточного для полного раскрытия карт. Приманка, можно сказать: прочёл статью (быстро пробежался по диагонали) на ВП и попал в драконовы сети (оф. сайт).
  2. Назначение оф. сайта drakon.su: история возникновения языка, статьи о языке, список публикаций, список инструментов и прочие материалы, для углубления.
  3. Что касается количества примеров Дракон-схем, то достаточно одной. Да, да. Именно одной. И схема должна быть, с одной стороны, проста, а, с другой, отражать некоторые наиболее интересные особенности Дракона и быть понятной любому человеку, незнакомому с Драконом. Схема должна быть не громоздкой. Остальные схемы должны быть размещены на оф. сайте и на Викиучебнике.
  4. Статья на Вики-учебнике ([url]http://ru.wikibooks.org/wiki/ДРАКОН[/url]) должна содержать иллюстрации схем на Драконе и пояснения правил их построения. Именно как учебник, а не энциклопедия, назначение которой дать общее представление о предмете. Задача Викиучебника - разложить материал по полочкам. Таким образом, весь материал на викиучебнике в нынешнем виде подлежит удалению, так как как он полностью не соответсвует назначению учебника.
    Удачный пример: [url]http://ru.wikibooks.org/wiki/Русский_язык[/url], [url]http://ru.wikibooks.org/wiki/Первая_помощь[/url]


Вернуться к началу
 Профиль  
 
СообщениеДобавлено: Понедельник, 09 Апрель, 2012 20:03 

Зарегистрирован: Воскресенье, 01 Ноябрь, 2009 05:13
Сообщения: 1442
Ого! Радикально... значит, верно я решил, что буду сокращать "Обоснование и назначение"... :) Кстати, в рамках развития "сетей" :) я и ссылки на источники максимально перевожу на сайт - для чего пополняю его библиотеку (сейчас благодаря любезности TAU это можно будет продолжить).
С подходом к учебнику также согласен. Тут надо писать как "шпаргалку" Рэйлвей Каген... только иначе и более развёрнуто (в смысле иллюстративной части прежде всего). Были некоторые идеи - но нужно ещё время, чтобы воплотить... И вообще с интересом посмотрел бы на чьи-то ещё варианты. Посему если будет полезно - даю добро на использование (ибо по ВП-правилам надо):
    * визуальных определений операций здесь в Правиле 83, здесь в Правиле 121, в этом пункте... ну и в этом (хотя там не все целесообразно - просто кое-что дублируется);
    * определения нотации, в которой всё это визуализировано (если кто-то не придумает кардинально иную).
Насчёт того, какую одну схему выбрать - вопрос интересный... м.б. надо всё-таки говорить об одной задаче - но комплекте схем...
Текст истории и особенностей, кстати, перенёс в "песочницу" драконсу - просто копипастом. М.б. у кого-то будет желание создать такой раздел, как Роман говорит (история и введение в язык)...
Кто ещё как думает?


Вернуться к началу
 Профиль  
 
СообщениеДобавлено: Вторник, 10 Апрель, 2012 12:24 

Зарегистрирован: Понедельник, 09 Ноябрь, 2009 17:29
Сообщения: 904
Откуда: Россия, Питер
Ильченко Эдуард писал(а):
Владислав Жаринов писал(а):
Идею примера по Мельникову оформил как этот пункт. Там и блок-схема, и предложения, что и как делать можно.

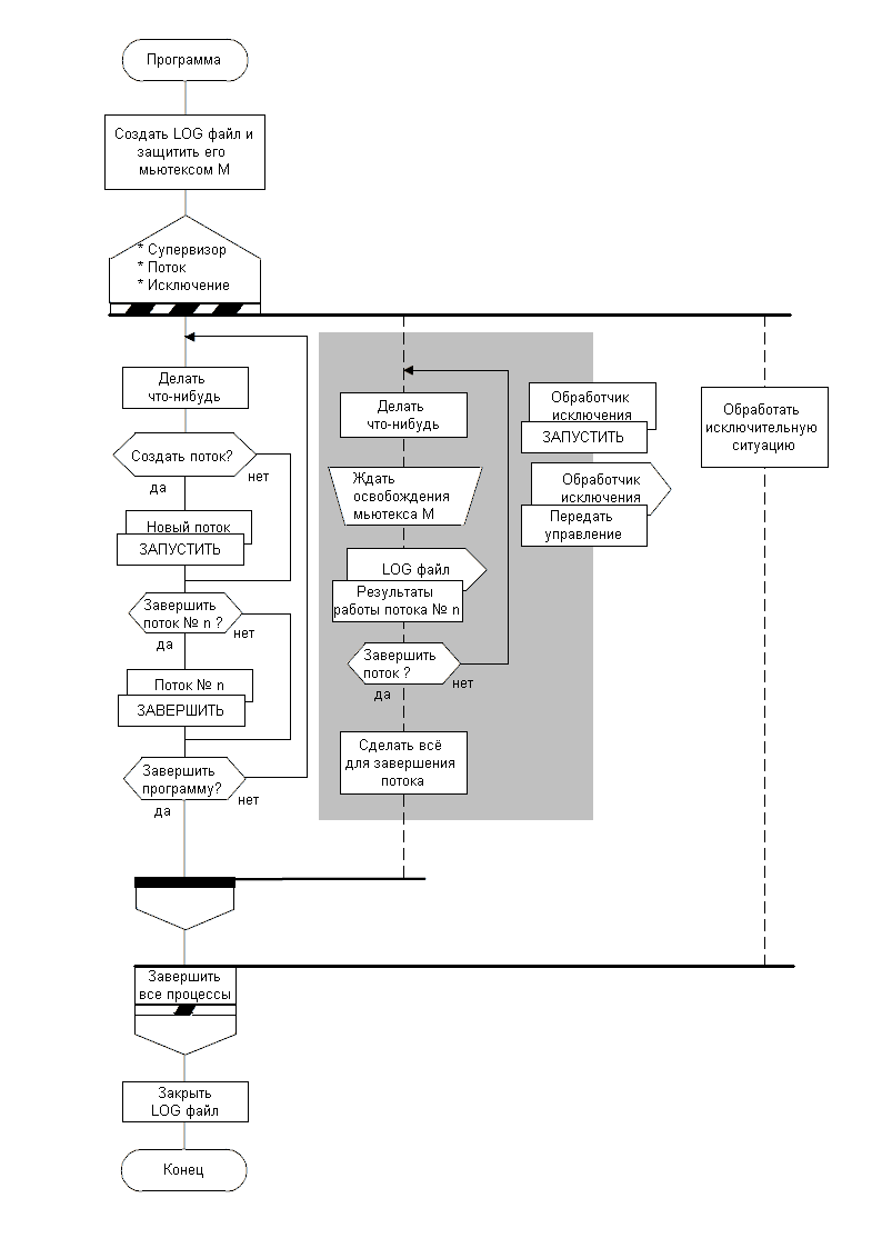
Попробую сделать дракон-схему, с учётом Ваших предложений и возможностей, описанных у Владимира Паронджанова.


Ниже то, что получилось.
Решил обойтись минимумом отличий от блок-схемы : )

Вложение:
БС.png
БС.png [ 174.32 КБ | Просмотров: 18327 ]

Вложение:
ДР.png
ДР.png [ 119.34 КБ | Просмотров: 18327 ]


Вернуться к началу
 Профиль  
 
СообщениеДобавлено: Вторник, 10 Апрель, 2012 15:36 
Аватара пользователя

Зарегистрирован: Вторник, 04 Октябрь, 2011 17:45
Сообщения: 586
Ильченко Эдуард писал(а):
Ниже то, что получилось.
Решил обойтись минимумом отличий от блок-схемы : )

Прикольно получилось! "Две большие разницы"! :D


Вернуться к началу
 Профиль  
 
СообщениеДобавлено: Среда, 11 Апрель, 2012 08:00 

Зарегистрирован: Воскресенье, 01 Ноябрь, 2009 05:13
Сообщения: 1442
Ага... :) В частности, сразу можно усечь, что Обработка нарушения идёт в разном контексте для каждого из двух случаев повторного использования... так что формальные параметры ей не помешают...
Вообще есть смысл:
    * перевести тексты действий в глагольную форму (включая и названия схем - это ведь тоже действия :));
    * выделить в них имена объектов (скажем, курсивом).
Т.е. по аналогии с:
    Купи яхту
    Шагни вправо на ширину доски
    Выключить жёлтый мигающий
- ну и т.д. :)
А вообще здорово. Спасибо!

Теперь можно подумать о варианте с параллелизмом действий... чтобы учесть мысли Романа (что материал должен "отражать некоторые наиболее интересные особенности Дракона"). Ну и куда это - в состав вводного раздела ВП-статьи или в ВП-учебник...


Вернуться к началу
 Профиль  
 
СообщениеДобавлено: Среда, 11 Апрель, 2012 21:56 

Зарегистрирован: Понедельник, 09 Ноябрь, 2009 17:29
Сообщения: 904
Откуда: Россия, Питер
Владислав Жаринов писал(а):
В частности, сразу можно усечь, что Обработка нарушения идёт в разном контексте для каждого из двух случаев повторного использования... так что формальные параметры ей не помешают...

На самом деле, там три случая использования : )
Формальные параметры решил не использовать. В оригинале их тоже нет.


Вернуться к началу
 Профиль  
 
СообщениеДобавлено: Среда, 11 Апрель, 2012 22:11 

Зарегистрирован: Понедельник, 09 Ноябрь, 2009 17:29
Сообщения: 904
Откуда: Россия, Питер
Владислав Жаринов писал(а):
Теперь можно подумать о варианте с параллелизмом действий...

Речь идёт о классическом ДРАКОНе или о чём-то таком, как показано ниже? : )
Вложение:
м.png
м.png [ 20.75 КБ | Просмотров: 18270 ]


Вернуться к началу
 Профиль  
 
СообщениеДобавлено: Четверг, 12 Апрель, 2012 11:58 

Зарегистрирован: Воскресенье, 01 Ноябрь, 2009 05:13
Сообщения: 1442
Ильченко Эдуард писал(а):
Владислав Жаринов писал(а):
В частности, сразу можно усечь, что Обработка нарушения идёт в разном контексте для каждого из двух случаев повторного использования... так что формальные параметры ей не помешают...

На самом деле, там три случая использования : )
Формальные параметры решил не использовать. В оригинале их тоже нет.
Ещё бы... :D что-то в блок-схемах не припомню такой конструкции, как боковики (в данном случае - И11)... :wink:
Ильченко Эдуард писал(а):
Владислав Жаринов писал(а):
Теперь можно подумать о варианте с параллелизмом действий...

Речь идёт о классическом ДРАКОНе или о чём-то таком, как показано ниже? : )
...
О чём-то таком... как Z-схемы: viewtopic.php?p=61683#p61683 ... с "расшифровкой", если получится по определению "треугольника"... а если не получится - значит, это не для ВП, а, скажем, для драконсу... :)


Вернуться к началу
 Профиль  
 
СообщениеДобавлено: Четверг, 12 Апрель, 2012 13:36 

Зарегистрирован: Понедельник, 09 Ноябрь, 2009 17:29
Сообщения: 904
Откуда: Россия, Питер
Владислав Жаринов писал(а):
Ильченко Эдуард писал(а):
Речь идёт о классическом ДРАКОНе или о чём-то таком, как показано ниже? : )...
О чём-то таком... как Z-схемы: viewtopic.php?p=61683#p61683 ... с "расшифровкой", если получится по определению "треугольника"...

Z-схемы, описанные по указанной ссылке, создают у меня ощущение недоделанности и заниматься ими неинтересно.
А может я их просто не умею готовить : )


Вернуться к началу
 Профиль  
 
СообщениеДобавлено: Четверг, 12 Апрель, 2012 13:45 

Зарегистрирован: Воскресенье, 01 Ноябрь, 2009 05:13
Сообщения: 1442
Ну, для драконсу можно попробовать распараллелить и по-Вашему, наверное... а для Вп - просто через И20... только без второй стороны рандеву тоже необязательно понятно будет...:)
Кстати, по СО ВП-бюрократа В. Соловьёва обнаружилось обсуждение проекта любопытного ВП-правила: http://ru.wikipedia.org/wiki/Википедия:Специализированные_статьи_должны_быть_понятны.
Скорее всего, это будет рекомендация (т.н. "руководство"). Видно, что в чём-т перекликается с размышлениями Романа и моими... :)


Вернуться к началу
 Профиль  
 
СообщениеДобавлено: Суббота, 14 Апрель, 2012 19:26 

Зарегистрирован: Понедельник, 09 Ноябрь, 2009 17:29
Сообщения: 904
Откуда: Россия, Питер
Роман М. писал(а):
Что касается количества примеров Дракон-схем, то достаточно одной. Да, да. Именно одной. И схема должна быть, с одной стороны, проста, а, с другой, отражать некоторые наиболее интересные особенности Дракона и быть понятной любому человеку, незнакомому с Драконом.

Может быть имело бы смысл привести пример UML схемы и дракон-схемы.
Хорошо бы, чтобы UML схема была из официального источника и достаточно большой. Это оттенило бы ДРАКОН.
Я бы взялся отрисовать. Ну, конечно, те диаграммы, которые в принципе могут лечь на ДРАКОН : )
Простой пример здесь.


Вернуться к началу
 Профиль  
 
СообщениеДобавлено: Суббота, 14 Апрель, 2012 19:32 

Зарегистрирован: Понедельник, 09 Ноябрь, 2009 17:29
Сообщения: 904
Откуда: Россия, Питер
Владислав Жаринов писал(а):
Ну, для драконсу можно попробовать распараллелить и по-Вашему, наверное...

В распараллеливании "по-моему" хватает нестыковочек : )
Учить других жизни в параллельных мирах при таких условиях считаю невозможным : )


Вернуться к началу
 Профиль  
 
СообщениеДобавлено: Воскресенье, 15 Апрель, 2012 08:18 

Зарегистрирован: Воскресенье, 01 Ноябрь, 2009 05:13
Сообщения: 1442
Ильченко Эдуард писал(а):
...
Я бы взялся отрисовать. Ну, конечно, те диаграммы, которые в принципе могут лечь на ДРАКОН : )
Простой пример здесь.
Я - только за. :) Тем более, что это, наверное, всё же можно и в ВП дать как основу нового зачина статьи - замечания Соловьёва вряд ли будут ждать неопределённое время... :| Вот это бы учесть - и будет совсем формально-эргономично...
Насчёт Z-схем - по их прагматике я высказался во второй части этого поста. Т.е., считаю, В.Д. отразил в этом решении опыт проектирования именно гарантоспособных контроллеров... и тут есть что перенять... м.б. подумать над смыслом надо...


Вернуться к началу
 Профиль  
 
СообщениеДобавлено: Среда, 16 Май, 2012 07:28 

Зарегистрирован: Воскресенье, 24 Февраль, 2008 15:32
Сообщения: 6037
Откуда: Москва
Еще один язык!

Вчера, 15 мая 2012 года статья о Драконе в Википедии появилась на астурийском языке

Астурия — это район Испании.

Таким образом, общее число языков в Википедии, на которых есть статья о Драконе, достигло 7:
            1. русский
            2. английский
            3. испанский
            4. японский
            5. греческий
            6. норвежский
            7. астурийский

Дракон шагает по планете!

Цитата:
Материал из Википедии — свободной энциклопедии

Астурийский язык — романский язык, относится к астурлеонской подгруппе иберо-романских языков (это диалектный континуум, часто считающейся единым астурлеонским языком).

Название «астурийский язык» или «бабле» относится к той части этого континуума, которая находится на территории испанского автономного сообщества Астурия (другие локальные варианты — мирандский язык в Португалии и леонский, эстремадурский, кантабрийский языки в соответствующих регионах Испании).

Общее число говорящих: 550 000


Вернуться к началу
 Профиль  
 
СообщениеДобавлено: Среда, 16 Май, 2012 15:34 
Аватара пользователя

Зарегистрирован: Пятница, 25 Сентябрь, 2009 13:10
Сообщения: 46
Откуда: Tel-Aviv
Владимир Паронджанов писал(а):
Дракон шагает по планете!
Да особо не видно его успехов за пределами России.


Вернуться к началу
 Профиль  
 
СообщениеДобавлено: Воскресенье, 01 Июль, 2012 11:15 

Зарегистрирован: Воскресенье, 24 Февраль, 2008 15:32
Сообщения: 6037
Откуда: Москва
Цитата:
ДРАКОН has been viewed 6723 times in the last 30 days.

http://stats.grok.se/ru/latest/%D0%94%D ... 0%9E%D0%9D


Вернуться к началу
 Профиль  
 
СообщениеДобавлено: Среда, 26 Сентябрь, 2012 09:09 

Зарегистрирован: Воскресенье, 24 Февраль, 2008 15:32
Сообщения: 6037
Откуда: Москва
Цитата:
Wikipedia article traffic statistics
ДРАКОН has been viewed 3096 times in the last 30 days
.
http://stats.grok.se/ru/latest/%D0%94%D ... 0%9E%D0%9D


Вернуться к началу
 Профиль  
 
СообщениеДобавлено: Пятница, 28 Сентябрь, 2012 10:02 

Зарегистрирован: Воскресенье, 24 Февраль, 2008 15:32
Сообщения: 6037
Откуда: Москва
СКОЛЬКО СТАТЕЙ В ВИКИПЕДИИ?
Данные по разным странам (точнее, по языкам)


Код:
Английская        4 063 125
 
Немецкая          1 468 873
 
Француз­ская       1 300 020
 
Нидер­ландская     1 121 053
 
Италь­янская         960 805
 
Польская            924 212
 
Испанская           922 965
 
Русская             909 568
 
Японская            824 956
http://ru.wikipedia.org/wiki/%D0%A8%D0% ... 0%B8%D0%B8

Русские отстают от англофонов, немцев, французов, голландцев, итальянцев, поляков и испанцев. Но опережают японцев.

Цитата:
Патриотический призыв Владимира Паронджанова

Друзья! Пишите статьи в Википедию!
Сами пишите и друзей попросите.

Давайте общими усилиями обгоним (для начала) испанцев, поляков, итальянцев и голландцев!
А затем французов и немцев!

К сожалению, за англофонами нам не угнаться.

Потому что число статей в Английской Википедии равно 4 063 125 (свыше четырех миллионов статей).

А в Русской Википедии только 909 568 (меньше 1 миллиона статей).

Таким образом, у в Английской Википедии почти в пять раз больше статей, чем у в Русской.

Цитата:
Общее число статей во всех разделах Википедии — 23 213 773 (больше 23 миллионов статей)
Робот обновляет эти данные каждый час.
http://ru.wikipedia.org/wiki/%D0%A8%D0% ... 0%B8%D0%B8

Кому интересно, посмотрите
Цитата:
Постсоветские разделы Википедии (Общее число статей: 2 156 346)
http://ru.wikipedia.org/wiki/%D0%A8%D0% ... 0%B8%D0%B8


Вернуться к началу
 Профиль  
 
СообщениеДобавлено: Пятница, 28 Сентябрь, 2012 18:09 

Зарегистрирован: Воскресенье, 06 Апрель, 2008 14:43
Сообщения: 1657
Владимир Паронджанов писал(а):
К сожалению, за англофонами нам не угнаться.

Потому что число статей в Английской Википедии равно 4 063 125 (свыше четырех миллионов статей).

А в Русской Википедии только 909 568 (меньше 1 миллиона статей).

Таким образом, у в Английской Википедии почти в пять раз больше статей, чем у в Русской.

Авторы, руководствуясь требованием - "Статья ДРАКОН в Википедии: надо качественно улучшить статью", написали в русской значительно больше чем в английской.
Объем статей соответственно: 214103 и 3717.

Владимир Паронджанов писал(а):
Давайте общими усилиями обгоним
Обогнали.

В русской 28.09.2012 статья назначена на удаление.


Вернуться к началу
 Профиль  
 
СообщениеДобавлено: Пятница, 28 Сентябрь, 2012 20:18 

Зарегистрирован: Воскресенье, 01 Ноябрь, 2009 05:13
Сообщения: 1442
Да... не зря, значит, на драконсу сохранял...
Вообще-то там разные мнения. Уже есть и ообязать к улучшению... что обсуждалось с Соловьёвым... а Bezik, очевидно, просто сделал выводы из статистики правок... но может, и хорошо знаком с тем, что происходило в начале года... :wink:


Вернуться к началу
 Профиль  
 
Показать сообщения за:  Поле сортировки  
Начать новую тему Эта тема закрыта, вы не можете редактировать и оставлять сообщения в ней.  [ Сообщений: 215 ]  На страницу Пред.  1, 2, 3, 4, 5, 6, 7, 8 ... 11  След.

Часовой пояс: UTC + 3 часа


Кто сейчас на конференции

Сейчас этот форум просматривают: нет зарегистрированных пользователей и гости: 1


Вы не можете начинать темы
Вы не можете отвечать на сообщения
Вы не можете редактировать свои сообщения
Вы не можете удалять свои сообщения
Вы не можете добавлять вложения

Найти:
cron
Вся информация, размещаемая участниками на конференции (тексты сообщений, вложения и пр.) © 2008-2025, участники конференции «DRAKON.SU», если специально не оговорено иное.
Администрация не несет ответственности за мнения, стиль и достоверность высказываний участников, равно как и за безопасность материалов, предоставляемых участниками во вложениях.
Powered by phpBB® Forum Software © phpBB Group
Русская поддержка phpBB