DRAKON.SU

Текущее время: Воскресенье, 16 Ноябрь, 2025 20:26

Часовой пояс: UTC + 3 часа




Начать новую тему Ответить на тему  [ Сообщений: 86 ]  На страницу Пред.  1, 2, 3, 4, 5
Автор Сообщение
СообщениеДобавлено: Вторник, 28 Июль, 2020 14:07 

Зарегистрирован: Пятница, 08 Декабрь, 2017 18:24
Сообщения: 439
Откуда: Астрахань-Сочи
Диаграмма с состояниями монетки
Вложение:
Орел-Решка2.png
Орел-Решка2.png [ 21.08 КБ | Просмотров: 5184 ]

Сразу замечу, что это всего лишь вариант оформления. Большая стрелка оформлена нестандартно, т.к. упирается в икону Вопрос снизу. Возможно, в данной схеме вообще утолщение вертикальной линии некорректно, т.к. у нас нет в диаграмме состояний "царской дороги". Или есть? Может это теперь "царское состояние"?


Вернуться к началу
 Профиль  
 
СообщениеДобавлено: Вторник, 28 Июль, 2020 16:10 

Зарегистрирован: Пятница, 08 Декабрь, 2017 18:24
Сообщения: 439
Откуда: Астрахань-Сочи
Alexey_Donskoy писал(а):
Зачем много отдельных сообщений? Очень неудобно.
1. Отдельная мысль - отдельное сообщение. 2. Ссылаться удобно. 3. Если у кого-то подключен RSS-канал на тему форума, то каждая корректировка сообщения - это отдельное сообщение в канал. Что крайне неудобно. Корректировать собственное сообщение приходится, т.к. не всегда мысль можно удачно выразить с первого раза, мы - пионеры. В сравнении с этим неудобство Читателя на страничке перенести взгляд с одного сообщения на другое - довольно легко превозмогается.

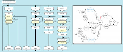
Возвращаясь к Хабра-автомату: Я нарисовал на ДРАКОНе ту диаграмму состояний, что приводил автор статьи. Сделал это для эксперимента с новой формой Гармошки.
Вложение:
HABR_automata.png
HABR_automata.png [ 87.73 КБ | Просмотров: 5180 ]

На мой неискушенный взгляд, такой ДРАКОН-автомат довольно сбалансирован в части графики, и понятность диаграммы не хуже, чем у графа. Приоритет сигнала DIR прописан, как мы видим, явно. В тактируемых системах, насколько я понимаю, сигналы могут поступить одновременно, поэтому приоритеты важны. Второй сигнал по приоритетности у нас тоже виден. В диаграмме с Хабра - не виден.

Я применил собственный смешанный подход к оформлению, не используя способ Степана Митькина.
Названия веток - это названия процессов переходов состояний автомата, за исключением ветки IDLE. Она повторяет название узла состояния, которое на ней описано.
На ветке IDLE размещен единственный элемент - Гармошка, описывающая состояние IDLE (которое может быть внешней процедурой, или вставкой кода, или одной командой, расшифрованной во внутреннем тексте иконки). Из этого состояния возможен выход в одно из трёх направлений, что явно указано по схеме ниже Гармошки. Если условия не выполняются, то выхода из состояния IDLE не происходит.

Следующие три ветки повторяют "бусики" графа. Но для узлов, которые не используют условий для переходов, я использовал иконки "Вставка". Хотя, по новым предлагаемым правилам, можно вместо них использовать Гармошку с пустым Вопросом внизу, или просто Паузу с соответствующим текстом вместо указания времени ожидания.

В случае использования Паузы легко объяснить, почему запись внутри неё какой-то длительности времени приведет к задержке: "Исполнитель войдет в состояние отсчета времени, по истечении которого продолжит работу". Получается, что классическая Пауза - это частный случай Гармошки, т.е. упрощенная иконка для описания состояния системы/автомата.
Вложение:
HABR_automata2.png
HABR_automata2.png [ 87.45 КБ | Просмотров: 5180 ]


Вернуться к началу
 Профиль  
 
СообщениеДобавлено: Вторник, 28 Июль, 2020 20:29 
Аватара пользователя

Зарегистрирован: Суббота, 29 Март, 2008 19:27
Сообщения: 1097
Откуда: Россия, Чебоксары
Дмитрий Бардынин писал(а):
1. Отдельная мысль - отдельное сообщение.
Теряется нить и контекст диалога.
А полезный пост содержит не одну, а много мыслей, связанных друг с другом.

Цитата:
неудобство Читателя на страничке перенести взгляд с одного сообщения на другое - довольно легко превозмогается.
Это вот как раз из области когнитивной эргономики.
Теряется контекст. Это шок для мыслительного процесса, стресс.
Это очень плохо.

Цитата:
Приоритет сигнала DIR прописан, как мы видим, явно.
Единственное достоинство.

Цитата:
понятность диаграммы не хуже, чем у графа
Точно то же самое, о чём написано выше - разрыв заставляет терять контекст.
То, что на диаграмме ясно видно, как одно состояние, здесь размазано по шинам "силуэта", и глаз не может без специального приложения мыслительных усилий найти состояние.

Я всегда выступал против "силуэта", как крайне неэргономичной конструкции.
Если удастся хорошо инкапсулировать действия в отдельных ветках, то с ним можно смириться как со способом упаковки большой схемы.
Но применить его там, где не надо - не надо.


Вернуться к началу
 Профиль  
 
СообщениеДобавлено: Среда, 29 Июль, 2020 09:55 

Зарегистрирован: Пятница, 08 Декабрь, 2017 18:24
Сообщения: 439
Откуда: Астрахань-Сочи
По разрыву сообщений: понятно. Мне разрыв не мешает, возможно меня меньше отвлекают во время чтения. Буду учитывать.

По силуэту ваша позиция ясна, подождем реакции сообщества.

Что можете сказать по реализации диаграмм "Холодильник" и "Монетка" ?


Вернуться к началу
 Профиль  
 
СообщениеДобавлено: Среда, 29 Июль, 2020 10:02 
Аватара пользователя

Зарегистрирован: Суббота, 29 Март, 2008 19:27
Сообщения: 1097
Откуда: Россия, Чебоксары
Дмитрий Бардынин писал(а):
Что можете сказать по реализации диаграмм "Холодильник" и "Монетка" ?
По бросанию монеты могу сказать только одно: состояния здесь притянуты за уши.
Не нужен этот формализм вообще.
Поэтому что диаграмма состояний, что её реализация в алгоритме - надуманны и бессмысленны.


Вернуться к началу
 Профиль  
 
СообщениеДобавлено: Среда, 29 Июль, 2020 10:11 

Зарегистрирован: Пятница, 08 Декабрь, 2017 18:24
Сообщения: 439
Откуда: Астрахань-Сочи
Alexey_Donskoy писал(а):
Не нужен этот формализм вообще.
Поэтому что диаграмма состояний, что её реализация в алгоритме - надуманны и бессмысленны.

Как раз ради формального сравнения эти диаграммы и приведены. Понятно, что монетка и алгоритм - трудносовместимы. А вот бытовые приборы и алгоритм - вполне. Что скажете по холодильнику?

Меня интересует, насколько понятно Гармошка позволяет выразить состояние. Пока мои эксперименты говорят, что состояние Гармошкой вполне описуемо.


Вернуться к началу
 Профиль  
 
Показать сообщения за:  Поле сортировки  
Начать новую тему Ответить на тему  [ Сообщений: 86 ]  На страницу Пред.  1, 2, 3, 4, 5

Часовой пояс: UTC + 3 часа


Кто сейчас на конференции

Сейчас этот форум просматривают: нет зарегистрированных пользователей и гости: 1


Вы не можете начинать темы
Вы не можете отвечать на сообщения
Вы не можете редактировать свои сообщения
Вы не можете удалять свои сообщения
Вы не можете добавлять вложения

Найти:
cron
Вся информация, размещаемая участниками на конференции (тексты сообщений, вложения и пр.) © 2008-2025, участники конференции «DRAKON.SU», если специально не оговорено иное.
Администрация не несет ответственности за мнения, стиль и достоверность высказываний участников, равно как и за безопасность материалов, предоставляемых участниками во вложениях.
Powered by phpBB® Forum Software © phpBB Group
Русская поддержка phpBB