DRAKON.SU

Текущее время: Вторник, 14 Октябрь, 2025 05:35

Часовой пояс: UTC + 3 часа




Начать новую тему Ответить на тему  [ Сообщений: 3 ] 
Автор Сообщение
 Заголовок сообщения: Олимпиадные схемы
СообщениеДобавлено: Суббота, 12 Май, 2018 13:07 

Зарегистрирован: Понедельник, 14 Декабрь, 2015 19:18
Сообщения: 128
Поступил на курс "Разработчик С++".
Много практики, в т.ч. олимпиадные задачи.

Для себя заметил, что некоторые задачи удобно воспринять визуально с помощью ДРАКОН схемы.
Это даёт толчок к последующему решению.

Таким образом, схема решения задачи следующая:

Вложение:
Решение задачи.png
Решение задачи.png [ 58.74 КБ | Просмотров: 5260 ]


Ниже буду выкладывать задачи, которые решил визуализировать(для которых создал ДРАКОН схему).
Комментарии приветствуются :)


Вернуться к началу
 Профиль  
 
 Заголовок сообщения: Re: Олимпиадные схемы
СообщениеДобавлено: Суббота, 12 Май, 2018 13:20 

Зарегистрирован: Понедельник, 14 Декабрь, 2015 19:18
Сообщения: 128
Начнем с Дональда.
Вложение:
Дональд.png
Дональд.png [ 20.32 КБ | Просмотров: 5259 ]

Дональд раскладывает письма, адресованные мультигероям, в ящики.
http://acm.timus.ru/problem.aspx?space=1&num=2023
Вложение:
Дональд. ящики.png
Дональд. ящики.png [ 49.6 КБ | Просмотров: 5259 ]

Созданный алгоритм:
Вложение:
Letters distribution.png
Letters distribution.png [ 44.93 КБ | Просмотров: 5259 ]


Вернуться к началу
 Профиль  
 
 Заголовок сообщения: Re: Олимпиадные схемы
СообщениеДобавлено: Среда, 30 Май, 2018 20:59 

Зарегистрирован: Понедельник, 14 Декабрь, 2015 19:18
Сообщения: 128
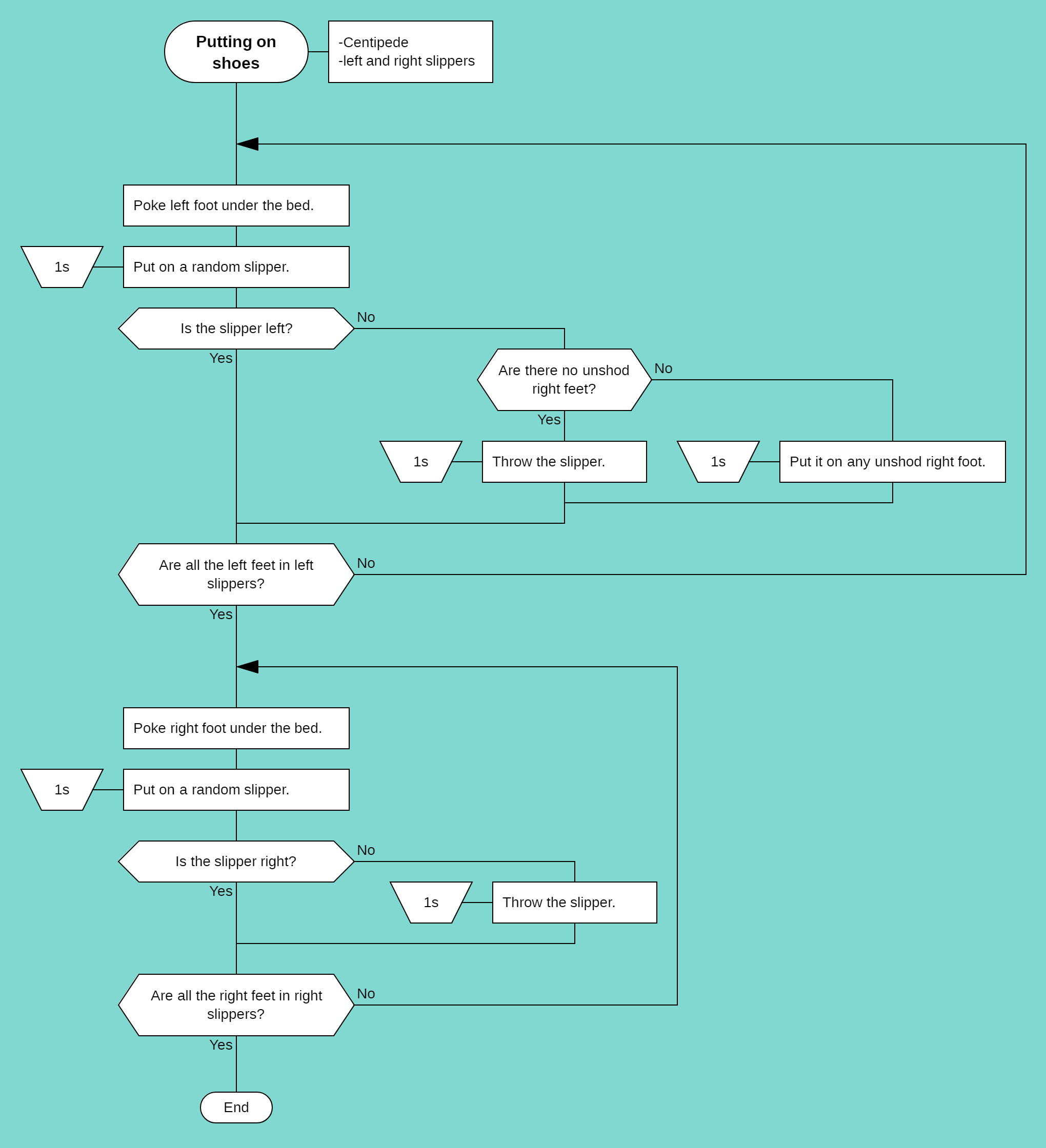
Продолжаем с сороконожкой.

Интересно, как обувается сороконожка?
http://acm.timus.ru/problem.aspx?space= ... &locale=ru
Вложение:
many slippers.jpg
many slippers.jpg [ 91.16 КБ | Просмотров: 5195 ]

К примеру, вот так:
Вложение:
putting on shoes.png
putting on shoes.png [ 214.6 КБ | Просмотров: 5195 ]


Вернуться к началу
 Профиль  
 
Показать сообщения за:  Поле сортировки  
Начать новую тему Ответить на тему  [ Сообщений: 3 ] 

Часовой пояс: UTC + 3 часа


Кто сейчас на конференции

Сейчас этот форум просматривают: нет зарегистрированных пользователей и гости: 1


Вы не можете начинать темы
Вы не можете отвечать на сообщения
Вы не можете редактировать свои сообщения
Вы не можете удалять свои сообщения
Вы не можете добавлять вложения

Найти:
cron
Вся информация, размещаемая участниками на конференции (тексты сообщений, вложения и пр.) © 2008-2025, участники конференции «DRAKON.SU», если специально не оговорено иное.
Администрация не несет ответственности за мнения, стиль и достоверность высказываний участников, равно как и за безопасность материалов, предоставляемых участниками во вложениях.
Powered by phpBB® Forum Software © phpBB Group
Русская поддержка phpBB