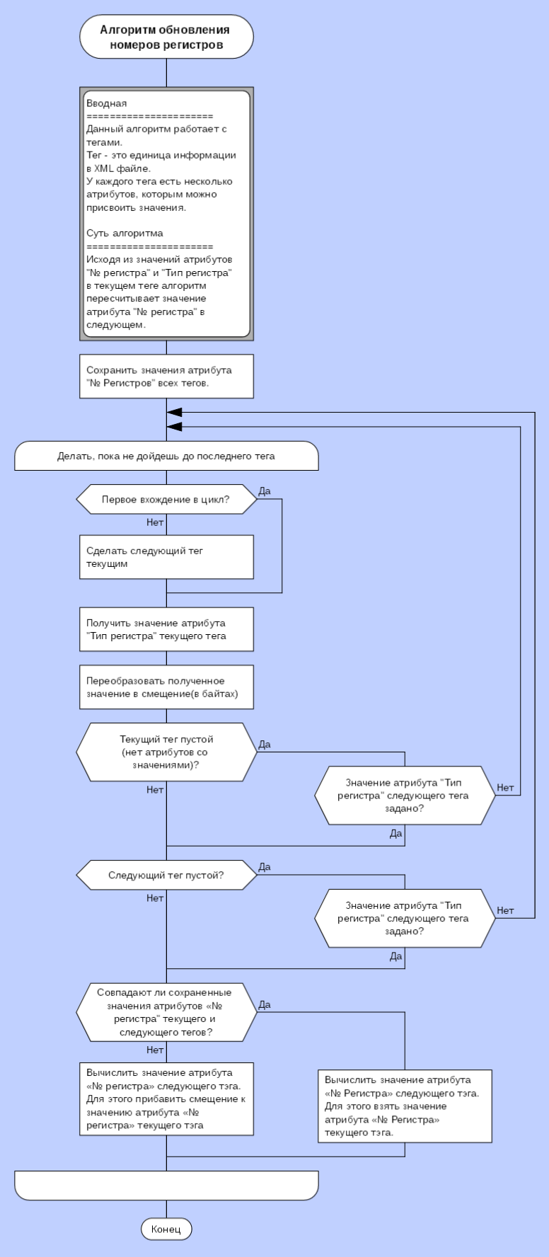
I. Схема:Вложение:
			 20161031220900.png [ 169.38 КБ | Просмотров: 17664 ]
			20161031220900.png [ 169.38 КБ | Просмотров: 17664 ]
		
		
	 Владимир Паронджанов писал(а):
Поехали дальше.
 1. Мне кажется, лучше заменить «свойство» на атрибут.
2. В нижней иконе Вопрос слова «сохраненные» лучше убрать. Это и так ясно.
Очень громоздкий текст. Может быть, лучше так: 
Цитата:
Совпадают ли значения атрибутов «№ регистра у текущего и следующего тегов?
3. В двух нижних иконах Действие торчат уши программистского оператора Присвоить. Желательно исправить. Например, так: 
Цитата:
Вычислить значение атрибута «№ регистра» следующего тэга. 
Для этого прибавить смещение к значению атрибута «№ регистра» текущего тэга
4. Ваши собственные замечания и недочеты по циклу Для. 
Исправьте, как считаете нужным
1. Заменил.
2. Сохраненный нужно оставить.
3. В одной сделал, в другой как-то не очень получилось. Может воспользоваться иконкой "полка" как-нибудь?
4. Пока самый не понятный вопрос. Что было изначально в цикле "Для" - итерация/увеличение текущего тега на единицу - т.е. переход на следующий тег и повторение всего алгоритма с ним - здесь не знаю как в открывающейся иконки цикла написать. Поэтому сделал дополнительный вопрос.
Т.е. суть, которую хочу донести - это то что в цикл мы входим с уже назначенным текущим тегом и следующем. Как доходим до конца цикла и снова возвращаемся в его начало - теперь нам нужны уже следующий и следующий за следующем теги. 
Также возможна ситуация по экстренному возврату в начало цикла. Иными словами, в определенных случаях нам не надо доходить до конца цикла, а нужно вернуться в начало, в котором также нужно чтобы мы взяли на место текущего тега следующий и на место следующего - следующий за следующим.
II. По поводу алгоритмаНа самом деле мне и интересно(что Владимир Паронджанов угадал) построить алгоритм. И благодаря этой теме я начинаю понимать разницу между программой и алгоритмом. 
Вот код перед программистом. Он хорошо написан и оформлен. Программист даже видит циклы и какие-то присвоения, действия. Чтобы разобраться, что именно делает код - нужно изучить тематику. А если ему дать 
именно такой алгоритм в помощь, то дело пойдет быстрее. Код перед глазами и листок со схемой, описывающей что здесь происходит. И можно быстро врубиться. Т.е. это как документация. Но не в самом коде. А рядом. Считаю это очень важным. И я благодарен каждому участнику этой тему за мысли, за то что сейчас и здесь рождается 
действительно алгоритм, а не программа. И, повторюсь, я начинаю видеть разницу.