DRAKON.SU

Текущее время: Понедельник, 15 Декабрь, 2025 15:07

Часовой пояс: UTC + 3 часа




Начать новую тему Ответить на тему  [ Сообщений: 31 ]  На страницу 1, 2  След.
Автор Сообщение
СообщениеДобавлено: Воскресенье, 22 Июль, 2012 23:43 

Зарегистрирован: Понедельник, 30 Апрель, 2012 13:48
Сообщения: 2
Я новичок в Драконе.
Нарисовала схему для передачи в налоговую инспекцию и УБЭП. Уверена, что разберутся. но вот вопрос, сколько времени и усилий может уйти на чтение этой схемы в нотации Дракон? Чем более понятна будет схема, тем меньше нервов будет мной затрачено.
Очень прошу критики и предложений по юзабилити.
Схема не полная, нет схем вставок, но это мой первый опыт, нужно убедиться что вообще кто то сможет тут понять.
Буду признательна.


Вложения:
123.pdf [62.88 КБ]
Скачиваний: 658
Вернуться к началу
 Профиль  
 
СообщениеДобавлено: Понедельник, 23 Июль, 2012 04:29 

Зарегистрирован: Воскресенье, 06 Апрель, 2008 14:43
Сообщения: 1657
Схема выполнена в редакторе Степана Митькина, Видим то, что редактор не гарантирует построения правильных дракон схем. На схеме силуэт выполнен без нижней соединяющей линии, иконы имеют входы сбоку взамен сверху.

Непонятно, как здесь
Илья Ермаков писал(а):
У меня студенты второго курса легко освоили редактор Митькина. Никаких проблем не возникло, всем понравилось.
Про ИС "Дракон" ничего сказать не могу.
мог рекомендовать такой редактор для применения?

Корабельщикова писал(а):
Очень прошу критики и предложений по юзабилити.
Редактор не обеспечивает "юзабилити".


Вернуться к началу
 Профиль  
 
СообщениеДобавлено: Понедельник, 23 Июль, 2012 10:07 

Зарегистрирован: Воскресенье, 01 Ноябрь, 2009 05:13
Сообщения: 1442
Ну, по существу :) (сначала в каждом пункте - вопросы, естественно возникающие при чтении, затем - решения по опыту и сути моделирования/формализации как человеческой деятельности):

1) Видимо, причина столь эпически обсуждённого выше - всего-навсего в том, что редактор Митькина допускает свободное построение схем по офисной технологии.
    Как можно поддержать обеспечение соответствия схем некоторым требованиям? Необходим автоконтроль схемы на соответствие какому-то типу структуры (примитив, силуэт, дейкстрал). Тогда на такие вещи будет обращаться внимание сочинителя.

2) В первом же комментарии отсутствует номер упомянутого ФЗ.

3) Что это за "список А"? Я не имею в виду, что нам надо знать его содержание :) - но как эта структура данных представляется и как связывается со схемой?
И что за "ООО ХТ"?
    Оба вопроса имеют прямое отношение к тому, что реально надо описывать не только структуру маршрутов процесса (для чего как раз импер-схемы типа техноязыковых), но и структуру данных (объявление величин), и организацию исполнителя. Типа как сделано в этой задаче. Но в данном случае не обязательно так развито :wink: - м.б. просто в виде таблиц величин, как именной указатель здесь - только с нужными для раскрытия смысла и значения графами.

4) Т.к. имена веток - это метки точек перехода на схеме, то логично, чтобы все они были существительными. А здесь одна метка глагольная ("Создать...").
Тогда как процессы - это детализированные действия. Поэтому имена визуалов д.б. как раз глагольными формами ("Вывести выручку...", "Ликвидировать ООО...").

5) Графика бокового комментария - не прямоугольник (в сочетании с заголовком схемы это получаются Формальные параметры), а фигурная скобка с ребром выноски. См. алфавит... хотя бы на этой странице. Но это опять к сказанному по 1) - нужна проверка схем на правильность сочетания/привязки вершин и линий.
    Кстати, формальные параметры здесь тоже можно использовать - для корректного в информатике обобщения схемы на произвольную организацию (юрлицо). А именно - названия условной организации: "123" и вида ОПФ: "ООО" хорошо понятны на "качественном" уровне моделирования/формализации - а в алгоритме будут иметь смысл просто возможных значений, объявленных безымянно "по каждому месту требования" (как говорят программисты, "литерально" или "манифестно" - что, впрочем, не обязательно знать предметнику :)). И вместо них надо бы ввести переменные с именами вроде НазвОрганизации и ОргПрФорма. И сделать их формальными параметрами визуала Вывести выручку..., также присвоив, если нужно, конкретные начальные значения. Возможный синтаксис можно видеть здесь для знака Д11.
    Тут, правда, сведения из предметки и интуиция подсказывают, что и сам процесс может варьироваться в зависимости от ОПФ... :wink:

6) В тексте вершины Конец автору было нужно, видимо, отразить, на какой следующий (всегда) процесс переходим по выходе из данного. Чтобы об этом не догадываться (а вдруг я или другой читатель был неправ выше?), нужно явно включить этот процесс в структуру маршрутов (м.б. как "заглушку", когда тело его состоит из комментариев - если сочинитель пока не готов раскрыть содержание). Что возможно такими путями:
    * с переходом к системе схем "с полной концептуализацией" - создаём визуал, в который исполнитель должен выходить из данного, и там показываем, в каком порядке следуют визуалы Вывести выручку... и Ликвидировать... (линейный ли вообще порядок? или тоже будут условия, скажем, пропуска второго процесса?);
    * с сохранением единственной схемы - на выходе данного визуала ставим действие Ликвидировать... и задаём охватывающую его подструктуру маршрутов (опять же если он не всегда следует за Вывести выручку...);
    * с переходом к системе схем "без полной концептуализации" - создаём визуал, который вызывается из данного (здесь - Ликвидировать...), а в вызывающем ставим уже не действие а Вставку - остальное как в предыдущем пункте. Пример можно видеть здесь.
    Под концептуализацией как раз понимается вынос содержания деятельности из данной схемы во вставки. Она м.б. полной - когда в вертикалях вызывающего визуала содержатся только вставки (ну и, возможно, комментарии, объявления) или частичной - когда кроме вставок в вертикалях также есть другие реальные действия.
Однако штука-то в том, что тут уже подразумевается не одна схема, а система. Т.к. уже есть вставки. И для правильности на каждую вставку вообще-то нужно создать свой визуал (опять же хотя бы "заглушку"). Или заменить вставки на действия...

7) Главный маршрут второй и третьей веток зациклен веточно. Но условие цикла точно не задано. Можно лишь догадываться, что шаг цикла (итерация) связан с закупом/реализацией и спецучётом конкретной партии ТМЦ. Но нет соответствующего параметра цикла и его явного продвижения.
    На первый взгляд логично было бы ввести величину ПартияТМЦ, которая инициализируется товарной массой, изначально передаваемой бюджетопаразитическим организациям (БПО), а затем получает значение очередной закупаемой партии. А если поразмыслить, то очевидно, что порядок "ближе к жизни" м.б. и другим - шаг цикла "по раскрываемости" либо задаётся по времени (циклом ЖДАТЬ, возможно, с плавающим периодом), либо по факторам опасности раскрытия (для такой примерной модели их можно представить просто одной величиной, не вдаваясь в её содержание). А реальные/учётные операции с ТМЦ - это отдельный процесс, протекающий совместно-одновременно с процессом контроля опасности раскрытия. И в результате их взаимодействия м.б. так, что масса непроданных ТМЦ состоит из остатков от разных партий. Так что на самом деле надо работать с величинами остатков ТМЦ по БПО. Они м.б. объявлены как массив остатков с индексом по порядку БПО (логично - по порядку создания). И стоит подумать о визуализации именно параллельных процессов...

8 ) Действия "Закрыть аффилированные ИП, вернуть непроданные ТМЦ в собственность ООО "123" И создать новые аффилированные ИП" в каком порядке выполняются? Если линейно - то нужно ставить между ними какой-то разделитель последовательных операторов (как в информатике принято). Или выделить каждое действие в свой прямоугольник (можно их и смежно расположить).

По "юзабилити" в итоге такие замечания:
    * в силу сказанного по 1) и 5) - нужна функция автоконтроля. Ручную команду проверки, если она и есть, юзер не всегда поначалу сообразит отдать (особенно в иноязычном интерфейсе). Если нет по ключевым событиям (типа сохранения) - конечно, надо ввести. М.б. отключаемым;
    * веточные макроциклы нужно выделять индексами при начальных/конечных веточных вершинах (пример см. здесь);
    * ответы развилок тоже д.б. на языке текста схемы...

Вот так примерно...


Последний раз редактировалось Владислав Жаринов Понедельник, 23 Июль, 2012 10:56, всего редактировалось 2 раз(а).

Вернуться к началу
 Профиль  
 
СообщениеДобавлено: Понедельник, 23 Июль, 2012 10:46 
Модератор
Аватара пользователя

Зарегистрирован: Понедельник, 14 Ноябрь, 2005 18:39
Сообщения: 631
Откуда: Россия, Орёл
Геннадий Тышов писал(а):
Видим то, что редактор не гарантирует построения правильных дракон схем. На схеме силуэт выполнен без нижней соединяющей линии, иконы имеют входы сбоку взамен сверху.

Непонятно, как здесь
Илья Ермаков писал(а):
У меня студенты второго курса легко освоили редактор Митькина. Никаких проблем не возникло, всем понравилось.
Про ИС "Дракон" ничего сказать не могу.
мог рекомендовать такой редактор для применения?


Ваш редактор тоже не обеспечивает полностью автоматического размещения схем... Так что один хрен - рисовать, так уж лучше рисовать в более доступной для освоения и удобной для работы программе. Я не исключаю того, что для человека, рисующего схемы каждый день, удобнее один раз разобраться с Вашей ИС Дракон - и работать более-менее продуктивно. Но людям, которые будут касаться этого периодически, гораздо более удобна программа, про которую не надо каждый раз вспоминать, через какое место что делается :)


Вернуться к началу
 Профиль  
 
СообщениеДобавлено: Понедельник, 23 Июль, 2012 11:18 
Аватара пользователя

Зарегистрирован: Вторник, 04 Октябрь, 2011 17:45
Сообщения: 586
Корабельщикова писал(а):
Я новичок в Драконе.
Нарисовала схему для передачи в налоговую инспекцию и УБЭП. Уверена, что разберутся. но вот вопрос, сколько времени и усилий может уйти на чтение этой схемы в нотации Дракон? Чем более понятна будет схема, тем меньше нервов будет мной затрачено.
Очень прошу критики и предложений по юзабилити.
Схема не полная, нет схем вставок, но это мой первый опыт, нужно убедиться что вообще кто то сможет тут понять.
Буду признательна.

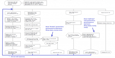
Уважаемая госпожа Корабельщикова!
Спасибо вам за интерес к ДРАКОНу.
Вы составили хорошую и понятную ДРАКОН-схему.
Есть только несколько замечаний. Я их пририсовал к вашей схеме.
Вложение:
vyvod.png
vyvod.png [ 127.58 КБ | Просмотров: 23104 ]

Вот ваша схема с учётом замечаний:
Вложение:
vyvod_slep.png
vyvod_slep.png [ 14.96 КБ | Просмотров: 23104 ]

В DRAKON Editor'е имеется возможность проверки правильности диаграммы.
Главное меню: DRAKON / Verify
или
Главное меню: DRAKON / Verify All
Вложение:
verify.png
verify.png [ 11.48 КБ | Просмотров: 23104 ]

И ещё один момент. Я не знаю, законны ли действия, которые описывает ваша диаграмма.


Вернуться к началу
 Профиль  
 
СообщениеДобавлено: Понедельник, 23 Июль, 2012 11:30 

Зарегистрирован: Воскресенье, 01 Ноябрь, 2009 05:13
Сообщения: 1442
Ну, так для УБЭПа же составлено... :) Вообще-то мне напомнило схему, описанную у С. Е. Михайлова... официально издано... хотя и в 2005 году... :)
Корабельщикова писал(а):
...
Схема не полная, нет схем вставок,...
Кстати, неплохо было бы под каждую Вставку с новым именем создавать схему-"заглушку"...


Вернуться к началу
 Профиль  
 
СообщениеДобавлено: Понедельник, 23 Июль, 2012 13:01 

Зарегистрирован: Воскресенье, 24 Февраль, 2008 15:32
Сообщения: 6037
Откуда: Москва
Уважаемая Наталия Чеславовна Корабельщикова!

Я очень рад, что такой замечательный специалист по маркетингу, как Вы, сочли возможным выступить на этом форуме и опубликовать схему для обсуждения и критики. Это очень ценно и приятно, так как до сих пор здесь не было ни одного настоящего маркетолога.

Надеюсь на плодотворное сотрудничество. Я мечтаю о том, чтобы Вы показали и другие Ваши дракон-схемы.

Подскажите общественности, как Вы предпочитаете, чтобы Вас называли:

1. Наташа
2. Наталия
3. Наталия Чеславовна

Мне кажется, первый вариант вполне допустим — ведь здесь все свои. Или я не прав?

___________________________________________________

Уважаемые коллеги!

Вы можете познакомиться с Наташей (Наталией Чеславовной)
по этому великолепному видео. Это не видеоролик, а симфоническая поэма, настоящее произведение искусства. В каждом кадре чувствуется изысканный вкус и уверенная рука профессионала.
http://www.youtube.com/watch?v=EKxxOaos2sc
____________________________

Господа программисты, руководители фирм и др.!

Вы можете прямо здесь завязать деловые контакты
с прекрасным специалистом по маркетингу и рекламе —
Наталией Чеславовной Корабельщиковой.

http://nataliyashangina.moikrug.ru/
http://www.slideshare.net/ssuser166d9e
http://www.facebook.com/people/%D0%9D%D ... 1447855500
___________________________________________________________

КАК НАТАША ВЫБИРАЛА ДРАКОН-РЕДАКТОР?

Из фейсбука видно, что Наталия Корабельщикова познакомилась с двумя дракон-редакторами, причем с обоими благодаря YouTube

27 июня 2012 Наташа пишет на своей странице фейсбука:
Цитата:
Отличное видео, показыващее возможности генератора дракон-схем:
http://www.youtube.com/watch?v=_4PV78oSdwk


Через две недели, 13 июля 2012 Наташа дает ссылку на другой редактор — ИС Дракон Геннадия Тышова, запечатленный на видео и описанный Сергеем Ефановым.
Цитата:
is_drakon_part2.flv
http://www.youtube.com/watch?v=zeIq_JQh ... =autoshare
Использование языка ДРАКОН для программирования Использование языка ДРАКОН для программирования микроконтроллеров. Часть 2 Текстовый вариант урока: http://drakon-practic.ru/is_drakon_part2.pdf

Таким образом, сравнив два редактора, Наташа выбрала редактор Степана Митькина,
как более легкий для освоения.


Наталия Чеславовна, я правильно реконструировал ход Ваших мыслей? Или я все перепутал?
Просьба подтвердить или, наоборот, опровергнуть.

Если можно, расскажите о том, кАк именно Вы выбирали один из двух редакторов (Тышова и Митькина)? По каким критериям? Какой из них показался Вам более удобным? Более легким для освоения? Почему в конечном итоге Вы предпочли редактор Митькина? Именно об этом желательно рассказать подробно. Это очень многих интересует. И меня тоже.

Спасибо


Вернуться к началу
 Профиль  
 
СообщениеДобавлено: Понедельник, 23 Июль, 2012 19:25 

Зарегистрирован: Воскресенье, 06 Апрель, 2008 14:43
Сообщения: 1657
Илья Ермаков писал(а):
Так что один хрен - ...
Сомнительная аргументация выбора. При том, что:
Илья Ермаков писал(а):
Про ИС "Дракон" ничего сказать не могу.


Вернуться к началу
 Профиль  
 
СообщениеДобавлено: Понедельник, 23 Июль, 2012 22:15 
Модератор
Аватара пользователя

Зарегистрирован: Понедельник, 14 Ноябрь, 2005 18:39
Сообщения: 631
Откуда: Россия, Орёл
Геннадий Тышов писал(а):
Илья Ермаков писал(а):
Про ИС "Дракон" ничего сказать не могу.

Геннадий, перестаньте таскать эту фразу в цитатах. Вы очень хотите, чтобы я дописал то слово, которое я намеренно опустил между "ничего" и "сказать"?

Я видел некоторые инструментальные программы, которые напоминают Вашу (например, BPWin и нек. другие начала 90-х). Их отличает то, что они ценны функционалом (и часто их используют, потому что они в единственном экземпляре), но при этом вызывают исключительно негативные эмоции при использовании. Т.е. применяют, привыкают - но радости от общения с программой никакой.


Вернуться к началу
 Профиль  
 
СообщениеДобавлено: Вторник, 24 Июль, 2012 19:49 

Зарегистрирован: Воскресенье, 06 Апрель, 2008 14:43
Сообщения: 1657
Илья, Вы разве не видите прогресса в развитии ИС Дракон или настолько упертые, что не хотите видеть?

По поводу несовершенства, вероятно есть, по отдельным вопросам обращался за помощью, но пока приходится решать все проблемы самому.

Не понятно Ваше негативное отношение, ранее Вы активно пользовались ИС Драконом. Может сейчас уже у Вас есть нечто собственной разработки? Любопытно было бы познакомиться.


Вернуться к началу
 Профиль  
 
СообщениеДобавлено: Вторник, 24 Июль, 2012 21:07 
Модератор
Аватара пользователя

Зарегистрирован: Понедельник, 14 Ноябрь, 2005 18:39
Сообщения: 631
Откуда: Россия, Орёл
Геннадий Тышов писал(а):
Илья, Вы разве не видите прогресса в развитии ИС Дракон или настолько упертые, что не хотите видеть?

Геннадий Николаевич, если что-то принципиально поменялось, то можете принять мои извинения. Мой последний взгляд на ИС "Дракон" был где-то год назад.


Вернуться к началу
 Профиль  
 
СообщениеДобавлено: Вторник, 24 Июль, 2012 21:14 
Модератор
Аватара пользователя

Зарегистрирован: Понедельник, 14 Ноябрь, 2005 18:39
Сообщения: 631
Откуда: Россия, Орёл
Геннадий Тышов писал(а):
ранее Вы активно пользовались ИС Драконом. Может сейчас уже у Вас есть нечто собственной разработки? Любопытно было бы познакомиться.

Я вообще не могу сказать, чтобы я активно пользовался Драконом. Те алгоритмы, для которых он силён (какие-либо бизнес-процессы; либо чисто управляющая логика) у меня в работе встречаются нечасто. Поэтому нет мотивации потратить пару недель на доведение до ума того прототипа редактора, который видел Владмиир Даниелович и некоторые коллеги с форума. Желание остаётся, мотивации уделить время именно редактору нет :)

Была проба с протоколом СУБД (на ИС "Дракон"), плюс когда разбирали ДРАКОН со студентами в прошлые годы, примеры делал в ИС "Дракон".

В этом году было немного самостоятельных заданий студентам - и давал уже DRAKON Editor, на самостоятельное изучение.
Кроме того, когда в июне студенты проходили практику у меня в ОРЦОКО, дал одному из них задание "раздраконить" нормативные документы по порядку проведения различных процедур ЕГЭ (инструкции для руководителей, организаторов ППЭ - пункта приёма экзамена, инструкции верификаторам, по процедурам апелляции и проч.). Получилось довольно удачно, всем методистам понравилась, просят, чтобы студенты доделали. Использовался тоже DRAKON Editor, т.к. всё в нём устраивает.


Вернуться к началу
 Профиль  
 
СообщениеДобавлено: Среда, 25 Июль, 2012 09:00 

Зарегистрирован: Воскресенье, 01 Ноябрь, 2009 05:13
Сообщения: 1442
Да, есть более свежие взгляды - у МК-шников на изиэлектроникс... или у Андрея Александровича... И такие итоги (хочется думать, что промежуточные), как описаны здесь: viewtopic.php?p=73012#p73012 или здесь: viewtopic.php?p=72016#p72016 - уже не вызывают желание юзать очередные версии. Так и неясно, удовлетворено ли замечание А.А. по реализации текстовых языков: viewtopic.php?p=73031#p73031 - т.е. чтобы было в целом похоже, допустим, на ДАЛВЯЗ Дмитрия_ВБ... а не как обсуждалось здесь: viewtopic.php?p=69299#p69299 (определение любого языка через настроечник для вершин и, возможно, макровершин, а не созданием их коллекций с забивкой текста)...

Но есть вопрос, не связанный с конкретной средой. Идея категорий содержания (реализованная в Ты-среде через "приложения") - хорошая отправная точка (и нормальная для конкретных условий применения ГФ-метода). В то же время на это можно смотреть шире: viewtopic.php?p=72968#p72968. И совсем общо - принимая во внимание также детализацию (пошаговую, скажем) и версионность.

Отсюда конкретный вопрос к Илье - что Вы думаете насчёт построения комплексных моделей (независимо от формы представления)? Т.е. как решать с отражением разных уровней формальности и отношений элементов разных уровней друг к другу? и с уровнями детализации?
На примерах - видите ли запись, интегрирующую показанное в "Проекте Оберон" (связка программного уровня с качественно-предметным) и у Мейера в Эйффеле (программного с математическим в виде утверждений о конструкциях и операторах)? Может, принять "обращённую детализацию" в смысле отсюда?.. или как-то иначе?..


Вернуться к началу
 Профиль  
 
СообщениеДобавлено: Среда, 25 Июль, 2012 10:49 

Зарегистрирован: Воскресенье, 24 Февраль, 2008 15:32
Сообщения: 6037
Откуда: Москва
Корабельщикова писал(а):
Нарисовала схему для передачи в налоговую инспекцию и УБЭП. Уверена, что разберутся. но вот вопрос, сколько времени и усилий может уйти на чтение этой схемы в нотации Дракон? Чем более понятна будет схема, тем меньше нервов будет мной затрачено.

Уважаемая Наталия Чеславовна!

Время и усилия Ваших читателей из налоговой и УБЭП, которые они потратят на чтение этой схемы, зависят от эргономического качества схемы, в частности, от ее красоты. Здесь у Вас большие резервы совершенствования схемы, доведения ее до блеска.

1. Выложите скорректированную схему (в той форме, которая Вас устраивает).
Учитывайте указанные выше замечания, с которыми Вы согласны.

2. После этого я дам Вам замечания по скорректированной схеме.

3. У меня замечания по эргономичности (то есть по красоте, по эстетической привлекательности схемы).

4. Пока сделаю одно замечание. Во всех ветках верхние иконы "действие" следует выровнять по горизонтали. (Выравнивание по верхней линии иконы "действие").
Вообще говоря, эту эстетическую функцию должен автоматически поддерживать редактор Степана Митькина. Но пока он этого не умеет, выравнивание надо сделать вручную.

5. Наталия Чеславовна, у меня вопрос.
В каком виде Вы хотите представить эту схему в налоговую и УБЭП?
Если в бумажном, то каков формат бумажного листа? А4 или А3? Какой шрифт (гарнитура и кегль) текста Вы используете? От этих мелочей многое зависит.

        Я проверил и у меня получилось, что Вы используете шрифт base0 кегль 5.
        Это верно? Если да, то кегль 5 — это очень мелко. Не исключено, что Ваши читатели все глаза сломают и будут недовольны.
        Желательно делать минимум кегль 8.
        Соответственно, формат бумажного листа надо увеличить.
        Или я не прав?

6. Посмотрел еще раз Ваш оригинал. У оригинале иконы "имя ветки" тоже НЕ ВЫРОВНЕНЫ по горизонтали. Надо поправить.
Здесь тоже самое. Эту эстетическую функцию должен автоматически поддерживать редактор Степана Митькина. Но пока он этого не умеет, выравнивание надо сделать вручную.

________________________________________

Уважаемый Степан Борисович!

Наверняка, Наталия Чеславовна воспринимает мои замечания, как мелкие придирки.
И она совершенно права. Она концентрирует свое внимание на ГЛАВНОМ, то есть на функциональной полноте схемы.

Думать о мелочах и о красоте схемы должен не пользователь, а редактор.
Тем более, что в данном случае (выравнивание упомянутых икон по горизонтали) есть все возможности выполнить данную операцию автоматически. И не перекладывать ее на бедного пользователя, у которого своих забот хватает.
Или я не прав?


Последний раз редактировалось Владимир Паронджанов Среда, 25 Июль, 2012 12:35, всего редактировалось 12 раз(а).

Вернуться к началу
 Профиль  
 
СообщениеДобавлено: Среда, 25 Июль, 2012 11:03 

Зарегистрирован: Понедельник, 09 Ноябрь, 2009 17:29
Сообщения: 904
Откуда: Россия, Питер
Корабельщикова писал(а):
Нарисовала схему для передачи в налоговую инспекцию и УБЭП. Уверена, что разберутся. но вот вопрос, сколько времени и усилий может уйти на чтение этой схемы в нотации Дракон?

Хорошо бы увидеть представленный документ в виде, в котором обычно подобные документы попадают в налоговую и УБЭП. Так сказать для сравнения. Иначе не понятны плюсы (или минусы) от ДРАКОНа в данном случае.


Вернуться к началу
 Профиль  
 
СообщениеДобавлено: Среда, 25 Июль, 2012 20:37 

Зарегистрирован: Воскресенье, 01 Ноябрь, 2009 05:13
Сообщения: 1442
Тут такая штука по размещению вершин... Часто применяется принцип "все промежутки внутри последовательности д.б. равны". Однако он сочетается с принципом "верхний и нижний объекты последовательности д.б. выравнены по своим границам" только когда объектов три и более. В случае силуэта последовательность - это вершины на шампуре ветки (т.к. веточные соединители фиксированы). А в данной схеме в третьем шампуре две вершины, в четвёртом одна. Так что либо будет по одному очень длинному звену шампура в этих ветках (если считать приоритетным второй принцип)... либо всё-таки примерно так, как сделала Наталья (приоритетен первый принцип)...


Вернуться к началу
 Профиль  
 
СообщениеДобавлено: Среда, 15 Август, 2012 21:18 

Зарегистрирован: Четверг, 16 Декабрь, 2010 17:33
Сообщения: 83
Ну наконец-то хоть одна тема для людей на форуме! А то что не тема, то сборник текстов по наведению транса.

Я, как специалист работающий в сфере экономики, не стал бы визуализировать подобную схему на языке ДРАКОН. Внешне смотрится как серые пятна текста в рамочках. В каждую рамочку приходится вчитываться. Потеряна структура и причинно-следственные связи. У В. Д. Паронджанова в рамочках обычно одно выражение или команда. Очень редко несколько. Но никак не куски текста. В общем, данная схема просто представляет собой текст, нарезанный по прямоугольникам. В любых экономических журналах и западных учебниках схемы представлены очень красочно. Использованы современные технологии графического дизайна и визуального представления информации.

И уж конечно, НИ ОДИН из так называемых дракон редакторов не способен обеспечить хотя бы МИНИМАЛЬНОЕ визуальное качество схем. В редакторе, предлагаемом на данном форуме, качество схем соответствует уровню ОС DOS начала 90-х. Помню, на 386 компах рисовали такие схемки и печатали на матричных принтерах. Минимально приемлемое визуальное качество схем - это схемы в книгах автора, которые он рисовал в Corel Draw.

Я Вам рекомендую обратить внимание на MindMaps. Эта система открывает широчайшие возможности по визуализации. Очень много замечательных редакторов. Для людей творческих профессий - незаменимая вещь. А также это мировой тренд.

И не могу не похвалить методику Дэна Роэма. Позволяет делать то же, что ДРАКОН, но в 10 раз проще, красивее и нагляднее.
http://visualno.ru/dan-roam-the-back-of ... -pictures/


Вернуться к началу
 Профиль  
 
СообщениеДобавлено: Четверг, 16 Август, 2012 10:06 

Зарегистрирован: Воскресенье, 24 Февраль, 2008 15:32
Сообщения: 6037
Откуда: Москва
VOT7 писал(а):
И уж конечно, НИ ОДИН из так называемых дракон редакторов не способен обеспечить хотя бы МИНИМАЛЬНОЕ визуальное качество схем. В редакторе, предлагаемом на данном форуме, качество схем соответствует уровню ОС DOS начала 90-х. Помню, на 386 компах рисовали такие схемки и печатали на матричных принтерах.


Уважаемый VOT7!

Я очень рад, что Вы продолжаете участвовать в работе форума.
Вы предоставляете нам редкую возможность услышать мнение представителя социально-гуманитарных наук. Вы позволяете нам четко осознать важную социальную потребность, которую многие программисты чувствуют очень слабо (если вообще чувствуют).

Для меня особенно дорого, что благодаря Вам мы узнаем о наличии важнейшей социальной потребности. Причем узнаем из первых рук.

Я очень высоко ценю Ваши сообщения. И сожалею о том, что Вы появляетесь на форуме лишь изредка. Ваши глубокие и остроумные замечания своевременно и в острой форме напоминают нам, что надо не витать в облаках, а ходить по земле. Еще раз, огромное Вам спасибо.

VOT7 писал(а):
И не могу не похвалить методику Дэна Роэма. Позволяет делать то же, что ДРАКОН, но в 10 раз проще, красивее и нагляднее.
http://visualno.ru/dan-roam-the-back-of ... -pictures/
Если можно, дайте ссылку на то место, где картинки Дэна Роэма
Цитата:
позволяют делать то же, что ДРАКОН, но в 10 раз проще, красивее и нагляднее.
Я что-то не смог найти это место.


Вернуться к началу
 Профиль  
 
СообщениеДобавлено: Четверг, 16 Август, 2012 10:17 

Зарегистрирован: Воскресенье, 01 Ноябрь, 2009 05:13
Сообщения: 1442
Я тоже... там только ссылки на приобретение, как можно понять...

А насчёт того, что качество офоормления д.б. близко к полиграфическому (притом VOT7 говорит не только о схемах, но о диосценах в целом, как можно понять) - полностью согласен. Потому и рисую по-прежнему в офисном редакторе...

Но. Тут ещё и о том же, что в этой теме стало основной линией - причинно-следственные связи системы совместно протекающих процессов на алгоритмической схеме полностью не отразишь...
А из п. 7) этого поста думаю, видно, что реальная логика протекания именно совместно-параллельная... Её можно развернуть в параллельные алгопроцессы (реализации ТМЦ через БПО - по-простому, "фирмы-шестёрки" - и контроля опасности для схемы в "шестёрках" и в "паханской фирме" - наиболее естественно, что иерархически распределённого - какая иерархия, по фене отботано :))... но это требует более подробных рассуждений и предполагает варианты формализации... ибо любое приближение реального времени алгопроцессами неточно...


Вернуться к началу
 Профиль  
 
СообщениеДобавлено: Четверг, 16 Август, 2012 11:41 

Зарегистрирован: Понедельник, 09 Август, 2010 22:28
Сообщения: 128
Цитата:
Если можно, дайте ссылку на то место, где картинки Дэна Роэма


Вот Dan Roam на телевидении обсуждает проблему американского долга:

http://video.msnbc.msn.com/dylan-ratiga ... 9#45391479


Вернуться к началу
 Профиль  
 
Показать сообщения за:  Поле сортировки  
Начать новую тему Ответить на тему  [ Сообщений: 31 ]  На страницу 1, 2  След.

Часовой пояс: UTC + 3 часа


Кто сейчас на конференции

Сейчас этот форум просматривают: нет зарегистрированных пользователей и гости: 1


Вы не можете начинать темы
Вы не можете отвечать на сообщения
Вы не можете редактировать свои сообщения
Вы не можете удалять свои сообщения
Вы не можете добавлять вложения

Найти:
cron
Вся информация, размещаемая участниками на конференции (тексты сообщений, вложения и пр.) © 2008-2025, участники конференции «DRAKON.SU», если специально не оговорено иное.
Администрация не несет ответственности за мнения, стиль и достоверность высказываний участников, равно как и за безопасность материалов, предоставляемых участниками во вложениях.
Powered by phpBB® Forum Software © phpBB Group
Русская поддержка phpBB