DRAKON.SU

Текущее время: Четверг, 18 Декабрь, 2025 02:44

Часовой пояс: UTC + 3 часа




Начать новую тему Ответить на тему  [ Сообщений: 59 ]  На страницу Пред.  1, 2, 3  След.
Автор Сообщение
 Заголовок сообщения: Re: Схема работы
СообщениеДобавлено: Среда, 12 Сентябрь, 2012 07:07 
Аватара пользователя

Зарегистрирован: Суббота, 29 Март, 2008 19:27
Сообщения: 1097
Откуда: Россия, Чебоксары
Владислав Жаринов писал(а):
Как я понимаю, смайлик должен указывать, что Вы учитываете ограничения, заданные оператором №6 обновлённой схемы... :wink: дерево-то тоже придётся либо в Ты-силуэт укладывать... либо как связку Ты-гном-схем представлять...
Какие ограничения, какой оператор? Я имею в виду то, что написано: технические требования удобно структурировать хотя бы при помощи тех же mindmaps.
Смайлик означает: "Приободритесь, незачем упираться рогом в неадекватный инструмент".


Вернуться к началу
 Профиль  
 
 Заголовок сообщения: Re: Схема работы
СообщениеДобавлено: Среда, 12 Сентябрь, 2012 07:09 

Зарегистрирован: Воскресенье, 01 Ноябрь, 2009 05:13
Сообщения: 1442
Вот и я о том же: viewtopic.php?p=74620#p74620. :)


Вернуться к началу
 Профиль  
 
 Заголовок сообщения: Re: Схема работы
СообщениеДобавлено: Среда, 12 Сентябрь, 2012 19:04 

Зарегистрирован: Вторник, 04 Сентябрь, 2012 15:18
Сообщения: 25
Уважаемый Эдуард,
Ильченко Эдуард писал(а):
P.S. Интересно было бы узнать, во сколько человеко-месяцев Вы оцениваете разработку ЕСР ...
Я думаю, что ответить на данный вопрос, если он имеет под собой конечно конкретную цель, поможет нам, как мне кажется, другой вопрос:
А как именно Вы собираетесь разрабатывать данный проект?
Ответив на который мы подойдем к ответу на ваш первый вопрос.
Не так ли?


Вернуться к началу
 Профиль  
 
 Заголовок сообщения: Re: Схема работы
СообщениеДобавлено: Среда, 12 Сентябрь, 2012 19:10 

Зарегистрирован: Воскресенье, 01 Ноябрь, 2009 05:13
Сообщения: 1442
И каков Ваш ответ с учётом обсуждения?..


Вернуться к началу
 Профиль  
 
 Заголовок сообщения: Re: Схема работы
СообщениеДобавлено: Среда, 12 Сентябрь, 2012 20:54 

Зарегистрирован: Понедельник, 09 Ноябрь, 2009 17:29
Сообщения: 904
Откуда: Россия, Питер
Владислав Жаринов писал(а):
А чё там думать - вот КУБ-система сделана за 20..25 человеко-лет (Усов говорил)...
У меня почему-то отложилось в памяти, что КУБ делал 1 программист за 6 месяцев. Найти, где я это видел, не смог : ( Так что могу ошибаться.


Последний раз редактировалось Ильченко Эдуард Среда, 12 Сентябрь, 2012 23:23, всего редактировалось 1 раз.

Вернуться к началу
 Профиль  
 
 Заголовок сообщения: Re: Схема работы
СообщениеДобавлено: Среда, 12 Сентябрь, 2012 21:05 

Зарегистрирован: Понедельник, 09 Ноябрь, 2009 17:29
Сообщения: 904
Откуда: Россия, Питер
Алексей Евгеньевич писал(а):
Уважаемый Эдуард,
Ильченко Эдуард писал(а):
P.S. Интересно было бы узнать, во сколько человеко-месяцев Вы оцениваете разработку ЕСР ...
Я думаю, что ответить на данный вопрос, если он имеет под собой конечно конкретную цель, поможет нам, как мне кажется, другой вопрос:
А как именно Вы собираетесь разрабатывать данный проект?

Озадачен вопросом... Я вроде не собирался заниматься разработкой ЕСР Дракон...
Там чего только стОит пункт "Преобразует любой язык программирования в Дракон схему", который устремляет разработку ЕСР в бесконечность : ) Я даже не готов перечитать спецификации всех языков программирования : )


Вернуться к началу
 Профиль  
 
 Заголовок сообщения: Re: Схема работы
СообщениеДобавлено: Четверг, 13 Сентябрь, 2012 00:08 

Зарегистрирован: Вторник, 04 Сентябрь, 2012 15:18
Сообщения: 25
Уважаемый Эдуард,
Ильченко Эдуард писал(а):
Там чего только стОит пункт "Преобразует любой язык программирования в Дракон схему"
Благодарю вас за посильную помощь. Согласен, сей пункт не совсем корректно звучит. Я его доработаю.
Может быть вы заметили еще какие либо "нестыковки" в опубликованном мною втором варианте Дракон-схемы?


Вернуться к началу
 Профиль  
 
 Заголовок сообщения: Re: Схема работы
СообщениеДобавлено: Четверг, 13 Сентябрь, 2012 07:40 

Зарегистрирован: Воскресенье, 01 Ноябрь, 2009 05:13
Сообщения: 1442
Ну, кроме нестыковки по инструменту разработки (о чём и Алексей), есть ещё кое-что от Kori из приведённого здесь: viewtopic.php?p=74438#p74438.
Имеется в виду, что Вашего №32 ему как практику недостаточно - нужны схемы проектного документа среды и неимперативные схемы (и/или иные нотации) программы. Что отсылает к сказанному здесь: viewtopic.php?p=74631#p74631.

Также по №23 - видео надо делать, а потом загружать (а без встроенного плеера - ещё и требует конкретного внешнего). М.б. не всем (особенно начинающим) удобно. Да и не начинающим - хотя бы посмотрите сюда: viewtopic.php?f=103&t=4073.
Тогда как можно реализовать демо в самой среде. Для этого базовый язык должен позволять скриптовое управление средой. Можно, видимо, реализовать и фиктивный курсор (или управление настоящим - в возможностях этого не силён, но управление рабочим столом существует, как известно :)).

Кстати, при достаточной готовности среды проект её разработки надо в неё же втаскивать и там дальше вести... так и проверится соответствие всему, на что замахнулись в требованиях...

По №10 - это решается и другим способом - реализацией для начала "общего семантического ядра" для ряда языков. Как делается в том же редакторе...

По №12 - неясны цели. Если "Преобразование графов" - то вещь неоднозначная.

По №13 - наверное, печать на конкретном формате позволяет устройство и его драйвер в ОС?... А дело редактора - хранить и отображать диосцены соответствующего метрического размера?..

Для №14 надо прежде всего иметь некое видение представления проекта в среде.

А №№15..17 реализовать вообще однозначно трудно. Прежде всего надо представлять суть производства таких продуктов. Я вижу это пока так: viewtopic.php?p=74704#p74704.


Вернуться к началу
 Профиль  
 
 Заголовок сообщения: Re: Схема работы
СообщениеДобавлено: Четверг, 13 Сентябрь, 2012 09:36 

Зарегистрирован: Воскресенье, 24 Февраль, 2008 15:32
Сообщения: 6037
Откуда: Москва
Алексей Евгеньевич писал(а):
Может быть вы заметили еще какие либо "нестыковки" в опубликованном мною втором варианте Дракон-схемы?


У меня есть мелкое замечание . Слово "декларирование" в заголовках веток лишнее. Без него гораздо лучше:
Цитата:
Требования к системе

Цитата:
Требования к справке ЕСР

Цитата:
Требования к интерфейсу

Или я не прав?


Вернуться к началу
 Профиль  
 
 Заголовок сообщения: Re: Схема работы
СообщениеДобавлено: Четверг, 13 Сентябрь, 2012 16:26 

Зарегистрирован: Вторник, 04 Сентябрь, 2012 15:18
Сообщения: 25
Владислав Жаринов писал(а):
Ну, кроме нестыковки по инструменту разработки (о чём и Алексей), есть ещё кое-что от Kori из приведённого здесь: viewtopic.php?p=74438#p74438.
Имеется в виду, что Вашего №32 ему как практику недостаточно - нужны схемы проектного документа среды и неимперативные схемы (и/или иные нотации) программы. Что отсылает к сказанному здесь: viewtopic.php?p=74631#p74631.....
Уважаемый Владислав, спасибо вам за ваши комментарии и поправки.
К сожалению я уезжаю на неделю в командировку, потому что либо писать и править у меня не получится, потому если у вас будет такая возможность, не могли бы вы внести свои замечания и поправки непосредственно в файл который я прикрепил к посту (нужно только убрать расширение drt, иначе я прикрепить файл не смог))) ). Если у вас нет MindManager 2012, то возможно вам будет удобным внести ваши поправки в онлайн режиме на странице визуального редактора Mindjet Connect (нужна предварительная регистрация). Надеюсь я вас не сильно обременил своей просьбой.

Владимир Паронджанов писал(а):
У меня есть мелкое замечание . Слово "декларирование" в заголовках веток лишнее. Без него гораздо лучше:
Уважаемый Владимир Даниелович,
Спасибо Вам за ваши замечание, я его учел. Схему прилагаю к посту.


Вложения:
Требования к ЕСР Дракон.png
Требования к ЕСР Дракон.png [ 254.65 КБ | Просмотров: 20931 ]
Комментарий к файлу: Оригинал файла (открывать в MindManager 2012) предварительно оставьте только расширение "mmap"
Требования к ЕСР Дракон.mmap.drt [38.11 КБ]
Скачиваний: 443
Вернуться к началу
 Профиль  
 
 Заголовок сообщения: Re: Схема работы
СообщениеДобавлено: Четверг, 13 Сентябрь, 2012 16:42 

Зарегистрирован: Вторник, 04 Сентябрь, 2012 15:18
Сообщения: 25
Владислав Жаринов писал(а):
И каков Ваш ответ с учётом обсуждения?..

Уважаемый Владислав, у меня нет опыта в разработке программного обеспечения в подобного рода проектах, потому публикуемая мною здесь схема бизнес процеса разработки ЕСР Дракон, приводится лишь, как некий пример.
С моей точки зрения, данная схема, позволяет косвенно ответить на поставленный вопрос по поводу времени разработки. Другими словами нужно собрать необходимую информацию по поводу точных критериев достижения результата и оценить их специалистами, после чего станут понятны хотя бы приблизительные сроки реализации (хотя честно говоря у меня нет ясной картины по поводу целей данного вопроса).
Если у присутствующих на этом форуме людей появится возможность вникнуть в публикуемую мною здесь схему и внести свои замечания и поправки по данной схеме (как по существу вопроса, так и по форме представления), то я буду вам очень признателен.


Вложения:
Бизнес процессы ЕСР_ДРАКОН_v3.png
Бизнес процессы ЕСР_ДРАКОН_v3.png [ 401.64 КБ | Просмотров: 20929 ]
Комментарий к файлу: Оригинал файла
Бизнес процессы ЕСР_ДРАКОН_v3.drt [19.52 КБ]
Скачиваний: 696
Вернуться к началу
 Профиль  
 
 Заголовок сообщения: Re: Схема работы
СообщениеДобавлено: Четверг, 13 Сентябрь, 2012 22:27 

Зарегистрирован: Понедельник, 09 Ноябрь, 2009 17:29
Сообщения: 904
Откуда: Россия, Питер
Алексей Евгеньевич писал(а):
С моей точки зрения, данная схема, позволяет косвенно ответить на поставленный вопрос по поводу времени разработки. Другими словами нужно собрать необходимую информацию по поводу точных критериев достижения результата и оценить их специалистами, после чего станут понятны хотя бы приблизительные сроки реализации (хотя честно говоря у меня нет ясной картины по поводу целей данного вопроса).
Выделено мною.

Алексей Евгеньевич писал(а):
Я совсем недавно познакомился с языком Дракон, мне он очень понравился и теперь я его повсеместно использую в своей работе (ныне работаю директором компании). Ранее я увлекался программированием (С#, VBasic, C++, Clipper, DBase, bash),

Алексей Евгеньевич писал(а):
А теперь, после вводного слова, позвольте мне выразить надежду на то, что собравшиеся здесь профессионалы смогут помочь мне в оптимизации и детализации бизнес процесса, изображенного на схеме приведенной ниже.

Поскольку Вы директор, имеете отношение к программированию, разбираете бизнес-процесс разработки ЕСР Дракон, то у меня сложилось впечатление что Вы собираетесь создавать соответствующий программный продукт и разбираетесь в сроках создания подобных систем.

Похоже я ошибся в своих предположениях. Это моя ошибка, которая Вас ни к чему не обязывает.


Вернуться к началу
 Профиль  
 
 Заголовок сообщения: Re: Схема работы
СообщениеДобавлено: Четверг, 13 Сентябрь, 2012 23:20 

Зарегистрирован: Вторник, 04 Сентябрь, 2012 15:18
Сообщения: 25
Уважаемый Эдуард,
(если не трудно подскажите как ваше отчество)
Ильченко Эдуард писал(а):
Поскольку Вы директор, имеете отношение к программированию, разбираете бизнес-процесс разработки ЕСР Дракон, то у меня сложилось впечатление что Вы собираетесь создавать соответствующий программный продукт и разбираетесь в сроках создания подобных систем.

Похоже я ошибся в своих предположениях. Это моя ошибка, которая Вас ни к чему не обязывает.
Хорошо, ошибка это или нет - время покажет. Не будем торопить события.

И в тоже время, даже если у вас сложилось подобное впечатление, то что именно вам даст ответ на этот вопрос?
Скажем получили цифру 1000 каких то часов. В чем ИМЕННО ВАМ поможет эта цифра?)))

Простите мне мою добрую иронию. Не судите меня строго, я лишь новичек в вашей компании, и тем не менее мне очень приятно в ней находиться. Я немного грущу о том, что в свое время скатился по наклонной и выбрал позицию управляющего бизнесом вместо иследовательского направления. Видимо воинский алгоритмы еще не все отработаны....
Еще раз прошу прощения за мой вопрос...можете не отвечать на него...


Вернуться к началу
 Профиль  
 
 Заголовок сообщения: Re: Схема работы
СообщениеДобавлено: Четверг, 13 Сентябрь, 2012 23:31 

Зарегистрирован: Понедельник, 09 Ноябрь, 2009 17:29
Сообщения: 904
Откуда: Россия, Питер
Алексей Евгеньевич писал(а):
Если у присутствующих на этом форуме людей появится возможность вникнуть в публикуемую мною здесь схему и внести свои замечания

В иконе Действия пишем действия.
Имхо, вместо такой конструкции
Вложение:
ecp00.png
ecp00.png [ 17.13 КБ | Просмотров: 20905 ]

лучше сделать что-то такое
Вложение:
ecp00_.png
ecp00_.png [ 2.41 КБ | Просмотров: 20905 ]


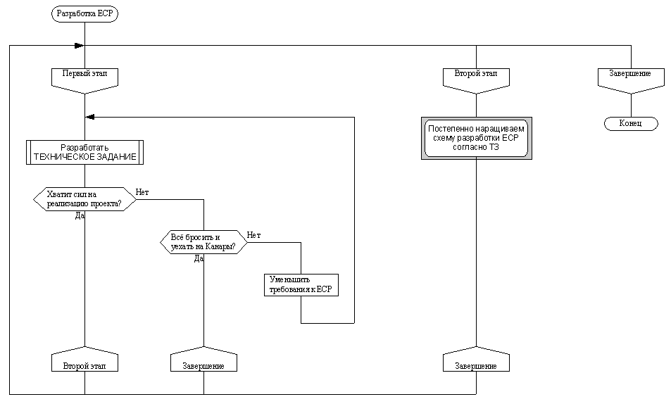
А вообще, я бы начал с такой схемы
Вложение:
ecp01.png
ecp01.png [ 14.58 КБ | Просмотров: 20905 ]


Вернуться к началу
 Профиль  
 
 Заголовок сообщения: Re: Схема работы
СообщениеДобавлено: Четверг, 13 Сентябрь, 2012 23:40 

Зарегистрирован: Понедельник, 09 Ноябрь, 2009 17:29
Сообщения: 904
Откуда: Россия, Питер
Алексей Евгеньевич писал(а):
Уважаемый Эдуард,
(если не трудно подскажите как ваше отчество)

Я привык общаться на форумах согласно заявленным никам. Но не трудно. Владимирович.

Алексей Евгеньевич писал(а):
что именно вам даст ответ на этот вопрос?
Скажем получили цифру 1000 каких то часов. В чем ИМЕННО ВАМ поможет эта цифра?)))

Да, уж несколько лет как нужен подобный удобный инструмент.
Вот и думаю: дождусь ли : )


Вернуться к началу
 Профиль  
 
 Заголовок сообщения: Re: Схема работы
СообщениеДобавлено: Пятница, 14 Сентябрь, 2012 10:15 

Зарегистрирован: Воскресенье, 24 Февраль, 2008 15:32
Сообщения: 6037
Откуда: Москва
Ильченко Эдуард писал(а):
В иконе Действия пишем действия.

Имхо, вместо такой конструкции
Вложение:
ecp00.png

лучше сделать что-то такое
Вложение:
ecp00_.png


Уважаемый Эдуард Владимирович!

Полностью Вас поддерживаю.

Более того, хочу еще больше развить Вашу мысль.
Предлагаю разделить икону действие и превратить ее в две иконы действие.

В первой иконе надпись:
Цитата:
Определить список ключевых действий


Во второй иконе надпись
Цитата:
Распределить их между участниками проекта


Вернуться к началу
 Профиль  
 
 Заголовок сообщения: Re: Схема работы
СообщениеДобавлено: Пятница, 14 Сентябрь, 2012 10:33 

Зарегистрирован: Воскресенье, 01 Ноябрь, 2009 05:13
Сообщения: 1442
Начальные оценки не всегда оправдываются... :)

Если по существу - то возможна следующая "логическая схема частных целей", как это иногда называют в системотехнике. Изложу текстом - коего: «Преимущество ... в плане технологичности, масштабируемости и универсальности перед графическими системами коммуникации –– как я уже когда-то тут говорил –– давно доказано практикой человечества.» ((С) Info21) - а там уж решайте, надо ли это схематизировать и в какой нотации... :)
Кстати, как видно, А.Е. перешёл к представлению свойств обычными древ-классификациями с аннотированными рубриками... нотацию для которых В.Д. ввёл под названием ГРАФ...

Итак. Бизнес-процессы - это вещь допустимая, но ограниченная. Ибо проекция от деятельности реальной оргсистемы. В чём и был смысл сказанного здесь: viewtopic.php?p=74705#p74705.
Реализовать промежуточную систему поддержки проектного производства по схеме, описанной в том посте, сравнительно просто. Достаточно привязаться к языку моделирования, в котором выразимо представление предприятия как системы. И, если он текстовый - сделать графит-определение. А по нему - графит-редактор. Сопрягаемый (достаточно по данным) со средой моделирования, реализующей этот язык. Такая связка и есть промежуточный результат.
Практически значимая цель - среда поддержки, реализующая сказанное уже здесь: viewtopic.php?p=74506#p74506. Как она достигается на базе промежуточного результата - каждый может подумать сам... и высказаться...


Вернуться к началу
 Профиль  
 
 Заголовок сообщения: Re: Схема работы
СообщениеДобавлено: Пятница, 14 Сентябрь, 2012 13:43 

Зарегистрирован: Вторник, 04 Сентябрь, 2012 15:18
Сообщения: 25
Ильченко Эдуард писал(а):
В иконе Действия пишем действия.
Уважаемый Эдуард Владимирович,
Пока до отъезда есть минута времени, я попробую ответить на ваши предложения.
С Вами трудно не согласиться, в иконе "Действие", язык Дракон действительно предусматривает описание реализации какого либо действия, однако, я отобразил икону "Вставка", которая разложена на 3 листе опубликованной мною схеме. Я описал ее именно иконой "Вставка" потому, что данный элемент позволяет ответить сразу на несколько вопросов:
1. Кто является инициатором или ответственным лицом данного действия
2. Из кого состоит группа обсуждения данного вопроса
3. Каков предмет обсуждения
и пожалуй самое главное это
4. Как именно будет проходить процесс обсуждения инициируемых вопросов.

Поэтому смею предположить, что икона "Вставка" с ее последующим описанием более информативна, чем просто икона "Действие".
Как вы считаете, имеют ли право на жизнь подобные рассуждения?

А вот с предложением уважаемого Владимира Даниеловича, о разделении двух различных действий на несколько отдельных вставок, я полностью солидарен.
Спасибо большое за ваше предложение.
Изменения публикую здесь же.

Теперь, уважаемый Эдуард Владимирович, по поводу вашего второго предложения. Как я понял, из вашего рисунка, основной его идеей является разбивка проекта на явные этапы (первый, второй и т.д.).
В своей схеме я предложил реализацию этапов проекта вести в виде версий продуктов. Иконы "Вставка" под номерами 69, 70, 71 (см. нумерацию на схеме в этом посте), как раз нам и позволяют ответить на вопросы о том, каковы будут критерии достижения каждой из версий продуктов.
К сожалению на вашей схеме я не смог найти подобных критериев, определяющих окончание разработки каждого из этапов. Думаю, что ваш ироничный взгляд на разработку, в виде иконы "Силуэт" с вопросом "Хватит ли сил на реализацию проекта?", не в коей мере не сможет нам ответить на такие вопросы как:
1. Каких именно сил нам должно хватить (ресурсов, инструментов или чего еще)?
2. Как именно мы сможем узнать о том хватит ли нам сил или нет (критерии достижения цели)?
3. Кто именно будет это определять (ответственное лицо или контролер)?

Если я не прав поправьте меня пожалуйста.


Вложения:
Бизнес процессы ЕСР_ДРАКОН_v4.png
Бизнес процессы ЕСР_ДРАКОН_v4.png [ 404.46 КБ | Просмотров: 20882 ]
Вернуться к началу
 Профиль  
 
 Заголовок сообщения: Re: Схема работы
СообщениеДобавлено: Пятница, 14 Сентябрь, 2012 14:27 

Зарегистрирован: Воскресенье, 24 Февраль, 2008 15:32
Сообщения: 6037
Откуда: Москва
ЗАМЕЧАНИЯ

1. На схеме есть несколько вставок (40, 41, 42, 43, 44, 69, 70, 71),
в которых написана ОДИНАКОВАЯ надпись
Цитата:
Поиск и обработка идей
но которые выполняют РАЗНЫЕ действия. Так нельзя.

2. Одинаковая надпись означает, что все вставки с одинаковой надписью делают одно и то же.
Налицо ошибка.

3. Чтобы исправить ошибку, надо удалить дезориентирующую надпись
Цитата:
Поиск и обработка идей
и заменить ее на РАЗНЫЕ надписи, вытащив смысл действий из комментариев слева.


Последний раз редактировалось Владимир Паронджанов Пятница, 14 Сентябрь, 2012 14:32, всего редактировалось 3 раз(а).

Вернуться к началу
 Профиль  
 
 Заголовок сообщения: Re: Схема работы
СообщениеДобавлено: Пятница, 14 Сентябрь, 2012 14:28 

Зарегистрирован: Вторник, 04 Сентябрь, 2012 15:18
Сообщения: 25
Владислав Жаринов писал(а):
Начальные оценки не всегда оправдываются... :)
...
Итак. Бизнес-процессы - это вещь допустимая, но ограниченная. Ибо проекция от деятельности реальной оргсистемы. В чём и был смысл сказанного здесь: viewtopic.php?p=74705#p74705.
Реализовать промежуточную систему поддержки проектного производства по схеме, описанной в том посте, сравнительно просто. Достаточно привязаться к языку моделирования, в котором выразимо представление предприятия как системы. И, если он текстовый - сделать графит-определение. А по нему - графит-редактор. Сопрягаемый (достаточно по данным) со средой моделирования, реализующей этот язык. Такая связка и есть промежуточный результат.
Практически значимая цель - среда поддержки, реализующая сказанное уже здесь: viewtopic.php?p=74506#p74506. Как она достигается на базе промежуточного результата - каждый может подумать сам... и высказаться...

Уважаемый Владислав
или вы предпочитаете, В.Ж.?)))

Мне очень приятно, что вы уделяете свое время столь непрофессиональной фигуре в вашем мире как я. Однако я так и не смог понять в чем суть вашего поста и что именно он преследует?
Если не трудно, поясните пожалуйста ваши мысли....возможно каким либо жизненным примером или схемой...или по пунктам распишите ваши предложения или критические замечания...и самое главное...как эта суть коррелирует с данной темой.
Прошу прощения за свой профессионализм. Не судите строго...
Надеюсь у такого профессионала как вы обязательно найдутся простые слова для выражения ваших мыслей таким как я...


Вернуться к началу
 Профиль  
 
Показать сообщения за:  Поле сортировки  
Начать новую тему Ответить на тему  [ Сообщений: 59 ]  На страницу Пред.  1, 2, 3  След.

Часовой пояс: UTC + 3 часа


Кто сейчас на конференции

Сейчас этот форум просматривают: нет зарегистрированных пользователей и гости: 1


Вы не можете начинать темы
Вы не можете отвечать на сообщения
Вы не можете редактировать свои сообщения
Вы не можете удалять свои сообщения
Вы не можете добавлять вложения

Найти:
cron
Вся информация, размещаемая участниками на конференции (тексты сообщений, вложения и пр.) © 2008-2025, участники конференции «DRAKON.SU», если специально не оговорено иное.
Администрация не несет ответственности за мнения, стиль и достоверность высказываний участников, равно как и за безопасность материалов, предоставляемых участниками во вложениях.
Powered by phpBB® Forum Software © phpBB Group
Русская поддержка phpBB