DRAKON.SU

Текущее время: Суббота, 29 Ноябрь, 2025 14:18

Часовой пояс: UTC + 3 часа




Начать новую тему Ответить на тему  [ Сообщений: 52 ]  На страницу Пред.  1, 2, 3  След.
Автор Сообщение
СообщениеДобавлено: Среда, 09 Декабрь, 2009 17:05 

Зарегистрирован: Вторник, 04 Август, 2009 19:50
Сообщения: 16
Да, обороты речи используемые в задаче, довольно заковырестые. Думаю это сделано для запутывания и усложнения задачи. В тексте дважды используется похожие утверждения:
1. "Четверка" думает, что "Тройка" и "Двойка" обе не могут быть не в своем уме.
2. "Валет" думает, что "Шестерка" и " Семерка" обе не могут быть не в своем уме.

По моему эти утверждения надо понимать как:
1. Четверка думает, что Тройка и Двойка в своем уме.
2. Валет думает, что Шестерка и Семерка в своем уме.
Иначе, если бы эти утверждения были не точными, то вряд ли получилось решить эту задачу.


Вернуться к началу
 Профиль  
 
СообщениеДобавлено: Среда, 09 Декабрь, 2009 18:22 

Зарегистрирован: Понедельник, 30 Июль, 2007 10:53
Сообщения: 112
Откуда: Беларусь, Минск
Это сделано не для запутывания. Иначе вместо "обе не могут быть не в своём уме" надо было бы записать "либо одна в уме, либо вторая в уме, либо сразу обе".


Вернуться к началу
 Профиль  
 
СообщениеДобавлено: Среда, 09 Декабрь, 2009 18:37 

Зарегистрирован: Воскресенье, 24 Февраль, 2008 15:32
Сообщения: 6037
Откуда: Москва
Pirr писал(а):
В тексте дважды используется похожие утверждения:
1. "Четверка" думает, что "Тройка" и "Двойка" обе не могут быть не в своем уме.
2. "Валет" думает, что "Шестерка" и " Семерка" обе не могут быть не в своем уме.

.


Спасибо, Вы опять указали на мою ошибку. Я не заметил, что утверждения 1. и 2. имеют в точности одинаковую логическую структуру.

Моя ошибка в том, что для Валета и Четверки я нарисовал РАЗНЫЕ структуры веток. Я собираюсь исправить ветку для Валета и привести ее в точное соответствие с веткой для Четверки.
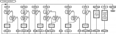
Ниже я привожу мое окончательное решение. Прошу критиковать.


Вложения:
Комментарий к файлу: Окончательное решение.
Прошу критиковать

Исправление для Валета Логическая задача.png
Исправление для Валета Логическая задача.png [ 49.41 КБ | Просмотров: 19523 ]
Вернуться к началу
 Профиль  
 
СообщениеДобавлено: Среда, 09 Декабрь, 2009 20:40 

Зарегистрирован: Вторник, 04 Август, 2009 19:50
Сообщения: 16
Владимир, вероятно мы не понимаем друг друга.
Почему Вы решили что граф для Четверки верный и переделали граф Вальта?
Смотрите: каждая карта что-то утверждает, если карта в своем уме, то ее рассуждения верны, если карта находится не в своем уме то доверять ее рассуждениям нельзя [Ложь].
Валет говорит что Шестерка и Семерка в своем уме. Значит если мы докажем что эти две карты в своем уме, то и Валет находится в своем уме, если же мы докажем что хоть одна из карт или они обе не в своем уме, то значит Валет не в своем уме.


Вернуться к началу
 Профиль  
 
СообщениеДобавлено: Среда, 09 Декабрь, 2009 21:47 

Зарегистрирован: Воскресенье, 24 Февраль, 2008 15:32
Сообщения: 6037
Откуда: Москва
Pirr писал(а):
Владимир, вероятно мы не понимаем друг друга.
Почему Вы решили что граф для Четверки верный и переделали граф Вальта?
Смотрите: каждая карта что-то утверждает, если карта в своем уме, то ее рассуждения верны, если карта находится не в своем уме то доверять ее рассуждениям нельзя [Ложь].
Валет говорит что Шестерка и Семерка в своем уме. Значит если мы докажем что эти две карты в своем уме, то и Валет находится в своем уме, если же мы докажем что хоть одна из карт или они обе не в своем уме, то значит Валет не в своем уме.


Уважаемый Pirr!

Благодарю за ответ.
Я полностью согласен с Вашими словами:
Цитата:
каждая карта что-то утверждает, если карта в своем уме, то ее рассуждения верны, если карта находится не в своем уме то доверять ее рассуждениям нельзя [Ложь].
.

Вспомним теперь слова Валета (из условия задачи):
Цитата:
Тезис 1. Валет думает, что Шестерка и Семерка обе не могут быть не в своем уме.


Что означают слова Валета?
Вы утверждаете:
Цитата:
Тезис 2. Валет говорит что Шестерка и Семерка в своем уме.


Прошу прощения, но, здесь у нас с Вами начинаются разногласия.
В чем суть разногласия?

Ваши слова означают, что:
Цитата:
Тезис1 = Тезис2


У меня другое мнение. Я считаю, что:
Цитата:
Тезис1 # Тезис2

(Тезис1 не равен Тезис2)

Рассмотрим вопрос подробнее.
Что означает Тезис1?
Что означают слова:
Цитата:
Валет думает, что Шестерка и Семерка обе не могут быть не в своем уме.


Эти слова равносильны трем утверждениям:
Цитата:
Номер 1. Либо одна Шестерка в своем уме.
Номер 2. Либо одна Семерка в своем уме.
Номер 3. Либо обе сразу ( Шестерка и Семерка) в своем уме.

Вы, к сожалению, не учли два утверждения (Номер 1. и Номер 2. .
Вы учли только третье утверждение Номер 3. .

Именно в этом состоит наше с Вами разногласие.
Вспомним теперь, что сказал Валерий Соловей:
Цитата:
вместо "обе не могут быть не в своём уме" надо ... писать "либо одна в уме, либо вторая в уме, либо сразу обе".


По-моему мнению, Тезис Валерия Соловья полностью совпадает
с тремя моими утверждениями:
Номер 1, Номер 2, Номер 3. .

Заключение. Ваше утверждение "Валет говорит что Шестерка и Семерка в своем уме" является неполным (ошибочным). Поэтому выводы из этого Вашего утверждения также ошибочны.

Буду рад услышать Ваше критическое возражение.


Вернуться к началу
 Профиль  
 
СообщениеДобавлено: Среда, 09 Декабрь, 2009 22:25 

Зарегистрирован: Вторник, 04 Август, 2009 19:50
Сообщения: 16
Вот, теперь мы оба понимаем суть наших разногласий.
У Валета нет никаких 3-х утверждений, ибо если учесть что они есть, то во первых утверждение Валета звучало бы так: "Валет думает что либо одна из карт в уме, либо они обе в уме", во вторых доказать или опровергнуть утверждения Валета становится не реальным т.к. у нас 3 утверждения из 4-х возможных состояний карт, в третьих все карты имеют четкую позицию ведь все они думают что они в уме :)
Последний довод (философский :) ): при таких утверждениях, даже без решения можно предположить с вероятностью 75% что Валет в своем уме, но кажется очень странным что находясь в своем уме Валет имеет такую нечеткую позицию о других картах и не может точно определить их состояние.

Если же Вы все равно настаиваете на своем, то решите эту задачу без Дракона и докажите на 100% состояние Валета. Если Четверка и Валет имеют (по Вашему) аж 3 утверждения. Решение можете описать словесно, я пойму т.к. в этой задаче уже по уши :roll:


Вернуться к началу
 Профиль  
 
СообщениеДобавлено: Среда, 09 Декабрь, 2009 22:52 

Зарегистрирован: Воскресенье, 24 Февраль, 2008 15:32
Сообщения: 6037
Откуда: Москва
Уважаемый Pirr!

Благодарю за Вашу инициативу и за интересную постановку вопроса.
Вы пишете:
Цитата:
Если же Вы все равно настаиваете на своем...


Я не осмеливаюсь настаивать на своем, так как задачи подобного рода мне плохо знакомы.
Вы пишете:
Цитата:
Решение можете описать словесно, я пойму


Я предложил решение в виде дракон-схемы. Другого решения у меня нет. Я мог бы описать эту дракон-схему словесно, но такое словесное описание будет калькой дракон-схемы. И не добавит никаких аргументов.

Могу внести такое предложение. Нашу с Вами дискуссию читают много умных людей.
Давайте немного подождем. И послушаем, что скажут участники данного форума.

Еще раз большое спасибо за Ваши интересные сообщения. И за то, что Вы указали на целый ряд моих ошибок.


Вернуться к началу
 Профиль  
 
СообщениеДобавлено: Среда, 09 Декабрь, 2009 23:11 
Аватара пользователя

Зарегистрирован: Вторник, 19 Сентябрь, 2006 21:54
Сообщения: 189
Откуда: Россия, Санкт-Петербург
Я правильно понимаю, что слово "думает" соответствует логической импликации (следованию). Т.е. если кто-то не в своём уме, то это означает, что истинность его утверждения неизвестна? Вообще говоря, если кто-то не в своём уме, то не обязательно все его мысли ложны - могут быть и правильные мысли.
Если так, то вот условие задачи как его прочитал я. Опубликую в дополнение к размещённому ранее табличному представлению условия (которое я не понял).

Обозначения: "=>" - импликация (логическое следование), "v" - дизъюнкция (логическое ИЛИ), "&" - конъюнкция (логическое И), "~" - отрицание (логическое НЕ).
3 => ~T
4 => 3 v 2
5 => (T & 4) v (~T & ~4)
6 => T & 2
7 => ~5
B => 6 v 7

Истинное значение переменной равнозначно утверждению "X в своём уме".

UPD:
Однако, импликация не подходит. В случае с импликацией есть тривиальное решение: все не в своём уме, кроме двойки, которая может быть и в своём. Значит, вместо импликации должно быть тождество.

Обозначения: "=" - тождество, остальные так же.
3 = ~T
4 = 3 v 2
5 = (T & 4) v (~T & ~4)
6 = T & 2
7 = ~5
B = 6 v 7

В этом случае можно порассуждать.


Вернуться к началу
 Профиль  
 
СообщениеДобавлено: Среда, 09 Декабрь, 2009 23:57 

Зарегистрирован: Понедельник, 30 Июль, 2007 10:53
Сообщения: 112
Откуда: Беларусь, Минск
Pirr писал(а):
У Валета нет никаких 3-х утверждений, ибо если учесть что они есть, то во первых утверждение Валета звучало бы так: "Валет думает что либо одна из карт в уме, либо они обе в уме", во вторых доказать или опровергнуть утверждения Валета становится не реальным т.к. у нас 3 утверждения из 4-х возможных состояний карт, в третьих все карты имеют четкую позицию ведь все они думают что они в уме :)
Ну и что, что три варианта из четырёх? Даже так можно решить задачу, рассмотрев каждый из случаев.

Но можно поступить по-другому. Если Александр сейчас не занимается тем, что выкладывает своё решение, то я через некоторое время выложу своё.


Вернуться к началу
 Профиль  
 
СообщениеДобавлено: Четверг, 10 Декабрь, 2009 00:06 
Аватара пользователя

Зарегистрирован: Вторник, 19 Сентябрь, 2006 21:54
Сообщения: 189
Откуда: Россия, Санкт-Петербург
Что-то я не вполне понимаю, что вы, Владимир Даниелович, пытаетесь изобразить на Дракон-схеме. Это не схема решения задачи у вас, а схема правильного ответа. С таким же успехом можно было нарисовать "Валет в своём уме?" -> "Да" -> "Конец". Остальные утверждения не используются для принятия решения, или поиска ответа, а просто ведут в состояние "Ложь".

Я так понимаю, что если мы описываем алгоритм решения задачи, то там должно быть два исхода: "Валет в своём уме" и "Валет не в своём уме", а условия задачи должны помогать нам отвечать на вопросы схемы, приводящие к тому или иному исходу. Если схема описывает решение методом "от противного", то последнее ветвление должно быть примерно таким: "Пришли к противоречию?": "Да -> Исходная посылка не верна, значит Валет в своём уме", "Нет -> Исходная посылка верна, значит Валет не в своём уме".

Valery Solovey писал(а):
Если Александр сейчас не занимается тем, что выкладывает своё решение, то я через некоторое время выложу своё.
У меня решение есть, но я не разрабатываю Дракон-схему, я просто по формулам решил от противного. Предположив, что Валет не в своём уме, я пришёл к противоречию. В этом случае достаточно рассмотреть один вариант вместо трёх.


Вернуться к началу
 Профиль  
 
СообщениеДобавлено: Четверг, 10 Декабрь, 2009 01:10 

Зарегистрирован: Понедельник, 30 Июль, 2007 10:53
Сообщения: 112
Откуда: Беларусь, Минск
Александр Ильин писал(а):
У меня решение есть, но я не разрабатываю Дракон-схему, я просто по формулам решил от противного. Предположив, что Валет не в своём уме, я пришёл к противоречию. В этом случае достаточно рассмотреть один вариант вместо трёх.
Так у меня тоже самое. Только без формул. Одни рассуждения.


Вернуться к началу
 Профиль  
 
СообщениеДобавлено: Четверг, 10 Декабрь, 2009 01:18 

Зарегистрирован: Вторник, 11 Август, 2009 11:44
Сообщения: 42
Откуда: Бердск
Александр Ильин писал(а):
Что-то я не вполне понимаю, что вы, Владимир Даниелович, пытаетесь изобразить на Дракон-схеме. Это не схема решения задачи у вас, а схема правильного ответа. С таким же успехом можно было нарисовать "Валет в своём уме?" -> "Да" -> "Конец".

Наконец-то :lol:
А то я уже давно думаю - доколе ???


Вернуться к началу
 Профиль  
 
СообщениеДобавлено: Четверг, 10 Декабрь, 2009 05:24 
Аватара пользователя

Зарегистрирован: Вторник, 19 Сентябрь, 2006 21:54
Сообщения: 189
Откуда: Россия, Санкт-Петербург
Galkov писал(а):
Александр Ильин писал(а):
"Валет в своём уме?" -> "Да" -> "Конец".
Наконец-то :lol:
Забыл ещё ветку "Нет" -> "Ответ неверный" -> "Начало".


Вернуться к началу
 Профиль  
 
СообщениеДобавлено: Четверг, 10 Декабрь, 2009 06:56 
Аватара пользователя

Зарегистрирован: Вторник, 19 Сентябрь, 2006 21:54
Сообщения: 189
Откуда: Россия, Санкт-Петербург
Valery Solovey писал(а):
Так у меня тоже самое. Только без формул. Одни рассуждения.
Ну, тогда позвольте нагнать на вас скуку, опубликовав формулы. Нам нужно выяснить истинность B.
B = 6 v 7. (1)
Известно, что 6 = T & 2, 7 = ~5. Подставим в формулу (1):
B = (T & 2) v ~5. (2)
Известно, что 5 = T & 4 v ~T & ~4. Подставим в формулу (2):
B = (T & 2) v ~(T & 4 v ~T & ~4). (3)
Известно, что 4 = 3 v 2. Подставим в формулу (3):
B = (T & 2) v ~(T & (3 v 2) v ~T & ~(3 v 2)). (4)
Известно, что 3 = ~T. Подставим в формулу (4):
B = (T & 2) v ~(T & (~T v 2) v ~T & ~(~T v 2)). (5)
Известны следующие логические тождества:
~~X = X (5a)
X & ~X = FALSE (5b)
X v ~X = TRUE (5c)
A & B = B & A (5d)
A v B = B v A (5e)
~(A v B) = ~A & ~B (5f)
FALSE & X = FALSE (5g)
FALSE v X = X (5h)
Преобразуем (5) в соответствии с формулой ~(~T v 2) =(5f)= ~~T & ~2 =(5a)= T & ~2:
B = (T & 2) v ~(T & (~T v 2) v ~T & T & ~2). (6)
Преобразуем (6) в соответствии с формулой ~T & T & 2 =(5b)= FALSE & 2 =(5g)= FALSE:
B = (T & 2) v ~(T & (~T v 2) v FALSE). (7)
Преобразуем (7) в соответствии с формулой T & (~T v 2) v FALSE =(5h)= T & (~T v 2) =(5f)= T & ~T v T & 2:
B = (T & 2) v ~(T & ~T v T & 2). (8)
Преобразуем (8) в соответствии с формулой T & ~T v T & 2 =(5b)= FALSE v T & 2 =(5h)= T & 2:
B = (T & 2) v ~(T & 2). (9)
Введём переменную X = T & 2:
B = X v ~X =(5с)= TRUE. (10)
Ответ: B = TRUE, т.е. "Валет в своём уме".


Вернуться к началу
 Профиль  
 
СообщениеДобавлено: Четверг, 10 Декабрь, 2009 07:36 
Аватара пользователя

Зарегистрирован: Вторник, 19 Сентябрь, 2006 21:54
Сообщения: 189
Откуда: Россия, Санкт-Петербург
Алгоритм решения:
1. Взять утверждение про Валета, затем, воспользовавшись всеми остальными утверждениями из условия задачи, с помощью подстановок выразить его через независимые переменные (в данном случае это T и 2).
2. Привести правую часть утверждения к ДНФ ( http://ru.wikipedia.org/wiki/Дизъюнктивная_нормальная_форма ).
3. Удалить тождественно ложные дизъюнкты.
4. Правая часть полученного утверждения является тождественно истинной?:
- ДА - Валет в своём уме - Конец;
- НЕТ - 5.
5. Правая часть полученного утверждения является тождественно ложной?:
- ДА - Валет не в своём уме - Конец;
- НЕТ - Задача не имеет однозначного решения при заданных условиях - Конец.

Алгоритм приведения любой формулы Булевой логики к ДНФ можно найти. У меня где-то в конспектах по логике есть. Там описано, какие формулы (наподобие использованных мною 5a, 5b и т.д.) и в каком порядке небходимо применять до получения результата.
Вместо ДНФ можно привести к КНФ ( http://ru.wikipedia.org/wiki/Конъюнктивная_нормальная_форма ), тогда шаг 3 будет "Удалить тождественно истинные конъюнкты".

Я думаю, ни у кого также не вызывает сомнений возможность более подробно расписать шаг 1.

Вот в этом случае утверждения из условия задачи являются входными данными для алгоритма, а результат выполнения заранее не известен.


Вернуться к началу
 Профиль  
 
СообщениеДобавлено: Четверг, 10 Декабрь, 2009 09:28 

Зарегистрирован: Пятница, 24 Апрель, 2009 16:28
Сообщения: 66
Откуда: Москва
Galkov писал(а):
Александр Ильин писал(а):
Что-то я не вполне понимаю, что вы, Владимир Даниелович, пытаетесь изобразить на Дракон-схеме. Это не схема решения задачи у вас, а схема правильного ответа. С таким же успехом можно было нарисовать "Валет в своём уме?" -> "Да" -> "Конец".

Наконец-то :lol:
А то я уже давно думаю - доколе ???
Браво, Александр!
А я вот, наоборот, даже не ждал. Думал, что маразм победил окончательно и бесповоротно...


Вернуться к началу
 Профиль  
 
СообщениеДобавлено: Четверг, 10 Декабрь, 2009 09:56 

Зарегистрирован: Вторник, 04 Август, 2009 19:50
Сообщения: 16
Galkov писал(а):
Александр Ильин писал(а):
Что-то я не вполне понимаю, что вы, Владимир Даниелович, пытаетесь изобразить на Дракон-схеме. Это не схема решения задачи у вас, а схема правильного ответа. С таким же успехом можно было нарисовать "Валет в своём уме?" -> "Да" -> "Конец".

Наконец-то :lol:
А то я уже давно думаю - доколе ???

Я тоже видел, что схема на Драконе не ведет к решению, но подумал что это всего лишь набросок и совместно мы всетаки решим эту задачу.

Александр, к сожалению я не обладаю такими познаниями чтобы проверить Ваше решение, но у меня получается что Валет не в своем уме.
В качестве точного определения состояния Валета у меня есть решение этой задачи на Прологе, и задача эта взята из книги "Логическое программирование и Visual Prolog".


Вернуться к началу
 Профиль  
 
СообщениеДобавлено: Четверг, 10 Декабрь, 2009 11:01 

Зарегистрирован: Понедельник, 30 Июль, 2007 10:53
Сообщения: 112
Откуда: Беларусь, Минск
Значит есть два варианта:
1. в учебнике задача решена неправильно. Такое бывает.
2. мы только что доказали неадекватность Пролога : ). И этот язык подходит далеко не для всех логических задач, имеющих адекватное решение.

P.S. Впрочем, название Visual Prolog тоже как-то не внушает доверия. Возможно, это третий вариант, вначале мной не учтённый.


Вернуться к началу
 Профиль  
 
СообщениеДобавлено: Четверг, 10 Декабрь, 2009 11:35 

Зарегистрирован: Воскресенье, 04 Ноябрь, 2007 23:01
Сообщения: 511
.
p.s.2:
Вложение:
валет.PNG
валет.PNG [ 5.09 КБ | Просмотров: 19467 ]


Последний раз редактировалось Рэйлвэй Каген Четверг, 10 Декабрь, 2009 13:46, всего редактировалось 2 раз(а).

Вернуться к началу
 Профиль  
 
СообщениеДобавлено: Четверг, 10 Декабрь, 2009 11:52 

Зарегистрирован: Понедельник, 30 Июль, 2007 10:53
Сообщения: 112
Откуда: Беларусь, Минск
Рэйлвэй Каген писал(а):
Александр Ильин писал(а):
Известно, что 6 = T & 2.
Ошибка.
6 = T & 2 v ~T & ~2, т.к. в условии задачи не говорится, что шестёрка в своём уме.

А никто и не говорил, что Шестёрка в своём уме. Шестёрка будет в своём уме, если будет верно её утверждение: T & 2. Если хотя бы один член выражения ложен, то Шестёрка будет не в своём уме.
То же и с Четвёркой.


Вернуться к началу
 Профиль  
 
Показать сообщения за:  Поле сортировки  
Начать новую тему Ответить на тему  [ Сообщений: 52 ]  На страницу Пред.  1, 2, 3  След.

Часовой пояс: UTC + 3 часа


Кто сейчас на конференции

Сейчас этот форум просматривают: нет зарегистрированных пользователей и гости: 2


Вы не можете начинать темы
Вы не можете отвечать на сообщения
Вы не можете редактировать свои сообщения
Вы не можете удалять свои сообщения
Вы не можете добавлять вложения

Найти:
cron
Вся информация, размещаемая участниками на конференции (тексты сообщений, вложения и пр.) © 2008-2025, участники конференции «DRAKON.SU», если специально не оговорено иное.
Администрация не несет ответственности за мнения, стиль и достоверность высказываний участников, равно как и за безопасность материалов, предоставляемых участниками во вложениях.
Powered by phpBB® Forum Software © phpBB Group
Русская поддержка phpBB