Крутой программист это умеет!Предлагаю открыть раздел, посвященным базовым компьютерным алгоритмам, понимание которых является признаком профессионального программиста.
"Bad programmers worry about the code. Good programmers worry about data structures and their relationships."
Linus TorvaldsТрудность темыЯ сам начинаю изучать дисциплину "
алгоритмы и структуры данных".
При изучение я столкнулся с не очень легким пониманием всего этого.
Встретил много словесных объяснений, кода. Интуитивно ощущается что это можно подавать как-то полегче, более понятно.
Представляется, что не обязательно быть крутым дядькой-теоретиком, чтобы познать какое-нибудь слияние или вставку в красно-черное дерево.
Есть выход!Считаю, что изображение работы алгоритма в виде ДРАКОН-схемы:
-понизит порог вхождения в данную дисциплину
-привлечет внимание начинающих программистов
-увеличит радость от познаваемого
-сделает мир чуточку лучше
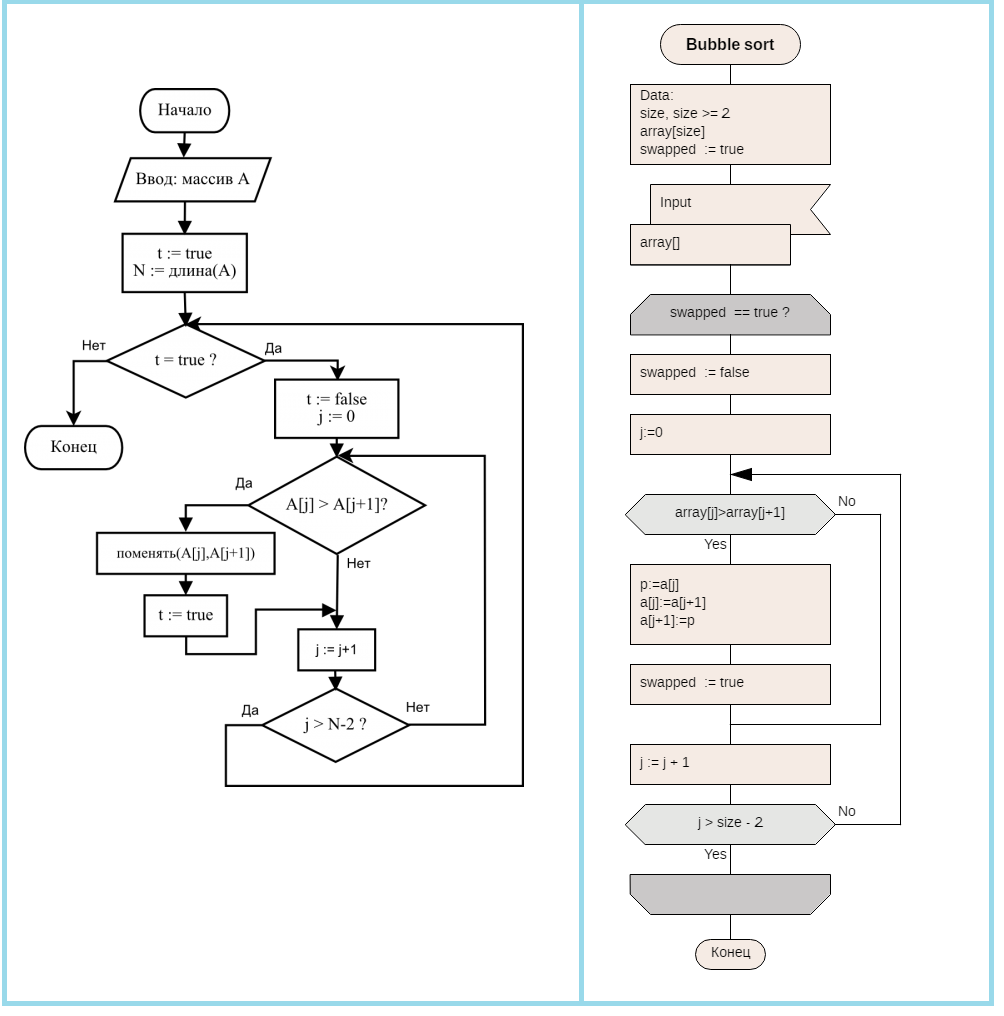
Алгоритм для стартаПостарался и создал сортировку пузырьком. Я, наконец, понял как это работает

!
Предлагаю Вашему вниманию два варианта.
Учел опыт Степана с алгоритмом "Луна". Понял, что лучше сделать два варианта:
-программный
-понятный
Ясность алгоритмаОткрыт к критике и исправлениям.
Хочу чтобы алгоритм ясно и моментально воспринимался.
Хочу чтобы когнитивное восприятие сработало на все 100%.
Поэтому если заметите не точность в самом алгоритме или есть предложение как улучшить с точки зрения когнитивной эргономике - я открыт к доработкам!
Работа сообщаТакже я призываю заинтересовавшихся выкладывать алгоритмы, которые хочется показать.
Т.к. вместе мы наполним этот раздел быстрее и качественнее.
Возможно, введем понятие сложности алгоритма, будем сами алгоритмы сортировать)
P.S. Крутой программист еще и тот, кто знает английский, поэтому не стесняемся его использовать.
Гуру - повод поупражняться.
Новичкам - повод учиться.--------------------------------------------------------------------------------------------
Итак, встречайте - "Bubble sort"!Вложение:
Bubble sort.png [ 34.89 КБ | Просмотров: 27596 ]
Вложение:
Bubble sort Readable.png [ 34.28 КБ | Просмотров: 27596 ]