DRAKON.SU

Текущее время: Суббота, 13 Декабрь, 2025 08:26

Часовой пояс: UTC + 3 часа




Начать новую тему Ответить на тему  [ Сообщений: 29 ]  На страницу Пред.  1, 2
Автор Сообщение
 Заголовок сообщения: Re: Взаимодействие ПК с прибором
СообщениеДобавлено: Воскресенье, 17 Январь, 2016 19:42 

Зарегистрирован: Понедельник, 09 Ноябрь, 2009 17:29
Сообщения: 904
Откуда: Россия, Питер
Владимир Невзоров писал(а):
Насчет приведенной Вами схемы "Двойной бункер". Всем хороша. Только таймер ни как не получается использовать как он работает у меня. В моей программе при наступление T = 100 мс исполнение программы перескакивает в место обработки соответствующего события.

Пока проблем не вижу.
Вложение:
р1.png
р1.png [ 14.2 КБ | Просмотров: 9375 ]


Вернуться к началу
 Профиль  
 
 Заголовок сообщения: Re: Взаимодействие ПК с прибором
СообщениеДобавлено: Понедельник, 18 Январь, 2016 08:50 

Зарегистрирован: Понедельник, 14 Декабрь, 2015 19:18
Сообщения: 128
Ильченко Эдуард, по-моему, это то что надо! Перерисую и выложу здесь, что получилось.


Вернуться к началу
 Профиль  
 
 Заголовок сообщения: Re: Взаимодействие ПК с прибором
СообщениеДобавлено: Пятница, 22 Январь, 2016 09:10 

Зарегистрирован: Понедельник, 14 Декабрь, 2015 19:18
Сообщения: 128
У меня появилось предположение, что параллельную работу таймера можно отобразить с помощью икон параллельного процесса...


Вернуться к началу
 Профиль  
 
 Заголовок сообщения: Re: Взаимодействие ПК с прибором
СообщениеДобавлено: Пятница, 22 Январь, 2016 09:16 
Аватара пользователя

Зарегистрирован: Вторник, 19 Сентябрь, 2006 21:54
Сообщения: 189
Откуда: Россия, Санкт-Петербург
У вас таймер реализован как параллельный процесс?

Если вы используете WM_TIMER, то это просто событие, такое же, как нажатие кнопки мыши. Никакого параллельного процесса в нём нет.


Вернуться к началу
 Профиль  
 
 Заголовок сообщения: Re: Взаимодействие ПК с прибором
СообщениеДобавлено: Пятница, 22 Январь, 2016 13:15 

Зарегистрирован: Понедельник, 14 Декабрь, 2015 19:18
Сообщения: 128
Я работаю в QT Creator'e. Там есть timer.

Как только значение таймера достигает заданного, программа переходит к обработки соответствующего события. Программа переходит к обработки незамедлительно, в не зависимости от того, что выполнялось до.


Вернуться к началу
 Профиль  
 
 Заголовок сообщения: Re: Взаимодействие ПК с прибором
СообщениеДобавлено: Пятница, 22 Январь, 2016 14:22 

Зарегистрирован: Понедельник, 14 Декабрь, 2015 19:18
Сообщения: 128
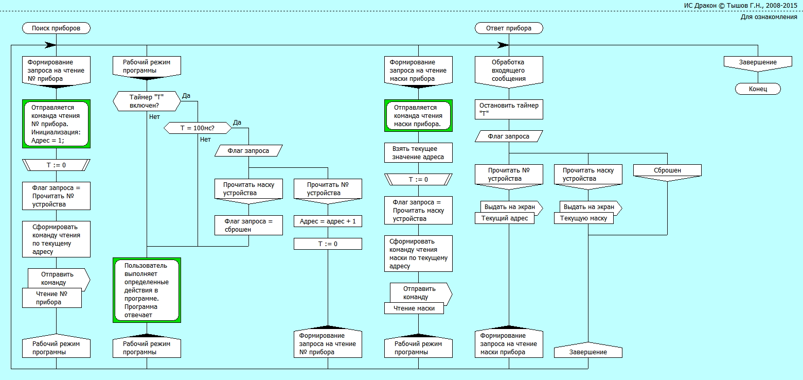
Пока решил остановиться на приложенном ниже варианте.
Не давал покой ответ прибора. Как его поймать? Просто добавил второй вход в схему.

Вложение:
4. Алгоритм программы, доработанный с Паронджановым, другая версия(1).png
4. Алгоритм программы, доработанный с Паронджановым, другая версия(1).png [ 43.83 КБ | Просмотров: 9321 ]


Я экспериментировал с предложенной схемой, содержащей цикл с обработкой событий.
Компактно сделать не получилось. Почувствовал, что теряется эргономичность восприятия.
Но, в целом, буду иметь ввиду.


Вернуться к началу
 Профиль  
 
 Заголовок сообщения: Re: Взаимодействие ПК с прибором
СообщениеДобавлено: Пятница, 22 Январь, 2016 14:32 
Аватара пользователя

Зарегистрирован: Вторник, 19 Сентябрь, 2006 21:54
Сообщения: 189
Откуда: Россия, Санкт-Петербург
Владимир Невзоров писал(а):
Я работаю в QT Creator'e. Там есть timer.
В QT таймер сделан на событиях. Параллельными процессами там и не пахнет.

Владимир Невзоров писал(а):
Как только значение таймера достигает заданного, программа переходит к обработки соответствующего события. Программа переходит к обработки незамедлительно, в не зависимости от того, что выполнялось до.
Да, но таймер не может прервать то, что в данный момент выполняется. Это обычное событие. Все события обрабатываются последовательно в одном большом switch'е.


Вернуться к началу
 Профиль  
 
 Заголовок сообщения: Re: Взаимодействие ПК с прибором
СообщениеДобавлено: Пятница, 22 Январь, 2016 15:32 

Зарегистрирован: Понедельник, 14 Декабрь, 2015 19:18
Сообщения: 128
Александр Ильин писал(а):
Владимир Невзоров писал(а):
Я работаю в QT Creator'e. Там есть timer.
В QT таймер сделан на событиях. Параллельными процессами там и не пахнет.

Владимир Невзоров писал(а):
Как только значение таймера достигает заданного, программа переходит к обработки соответствующего события. Программа переходит к обработки незамедлительно, в не зависимости от того, что выполнялось до.
Да, но таймер не может прервать то, что в данный момент выполняется. Это обычное событие. Все события обрабатываются последовательно в одном большом switch'е.


Спасибо за наводку : )

Т.е. рисовать надо, как предложил Ильченко Эдуард?


Вернуться к началу
 Профиль  
 
 Заголовок сообщения: Re: Взаимодействие ПК с прибором
СообщениеДобавлено: Пятница, 22 Январь, 2016 19:40 
Аватара пользователя

Зарегистрирован: Вторник, 19 Сентябрь, 2006 21:54
Сообщения: 189
Откуда: Россия, Санкт-Петербург
Владимир Невзоров писал(а):
Т.е. рисовать надо, как предложил Ильченко Эдуард?
Да, я считаю, что он правильно предложил.


Вернуться к началу
 Профиль  
 
Показать сообщения за:  Поле сортировки  
Начать новую тему Ответить на тему  [ Сообщений: 29 ]  На страницу Пред.  1, 2

Часовой пояс: UTC + 3 часа


Кто сейчас на конференции

Сейчас этот форум просматривают: нет зарегистрированных пользователей и гости: 1


Вы не можете начинать темы
Вы не можете отвечать на сообщения
Вы не можете редактировать свои сообщения
Вы не можете удалять свои сообщения
Вы не можете добавлять вложения

Найти:
cron
Вся информация, размещаемая участниками на конференции (тексты сообщений, вложения и пр.) © 2008-2025, участники конференции «DRAKON.SU», если специально не оговорено иное.
Администрация не несет ответственности за мнения, стиль и достоверность высказываний участников, равно как и за безопасность материалов, предоставляемых участниками во вложениях.
Powered by phpBB® Forum Software © phpBB Group
Русская поддержка phpBB