DRAKON.SU

Текущее время: Воскресенье, 26 Октябрь, 2025 06:47

Часовой пояс: UTC + 3 часа




Начать новую тему Ответить на тему  [ Сообщений: 6 ] 
Автор Сообщение
СообщениеДобавлено: Суббота, 01 Октябрь, 2022 21:47 

Зарегистрирован: Воскресенье, 24 Февраль, 2008 15:32
Сообщения: 6037
Откуда: Москва
Доклад Алены Ноздрановской
"Язык Дракон"


Доложила: студентка группы 2–Б
Алена Ноздрановская

Преподаватель
С. Н. Мичкивський

https://www.youtube.com/watch?v=ecGQLaV2oFM


Вернуться к началу
 Профиль  
 
СообщениеДобавлено: Понедельник, 03 Октябрь, 2022 11:20 

Зарегистрирован: Вторник, 27 Апрель, 2021 05:25
Сообщения: 139
Откуда: Томск
Содержание доклада неплохое, тем не менее есть моменты, которые мне лично показались неорганичными в докладе. Я вполне уверен, что многие детали языка в 2015 году были недостаточно освещены или воспринимались иным образом. Моё видение - это видение человека, который четвёртый-пятый год работает с ДРАКОНом и у которого есть собственная картина об этом языке на октябрь 2022 года.


1. Считаю, что слишком много внимания было уделено истории ДРАКОНа, деталям развития. Важно лишь, что исконно ДРАКОН разрабатывался для инженеров и им подобным, но не программистов. Поэтому язык ДРАКОН - не язык программирования, а язык алгоритмизации, формальный язык. Ещё важно, что язык основан на гуманитарных требованиях: ясность, лёгкость изучения, понятность схем и тому подобное.
2. На титульном слайде написано, что в презентации рассматриваются программные средства языка ДРАКОН. В презентации ни единого слова об этом нет. Большую часть исторической справки можно было бы с лёгкостью заменить перечнем редакторов: ИС Дракон, Фабула, DrakonEditor, DrakonHub. Можно было бы показать, как схемы строятся, как интересно реализуются веточные циклы, пересадки лиан - это же очень интересно, когда целый поток действий одним щелчок мыши перенаправляется из одного русла в другое.
3. Всё же в литературе по языку ДРАКОН чаще употребляется термин "дракон-схема", когда говорят о чертеже алгоритма, сделанном с опорой на язык ДРАКОН. Термин "блок-схема" более общий, или, если можно так сказать, взят из "смежной технологии".
4. Дракон-схема на 5:38 - это дракон-схема программирования быстрой сортировки на языке Дракон-Си. По крайней мере так написано на слайде. На самом деле я склонен думать, что это написано на языке Дракон-Си++, потому что в формальных параметрах я заметил модификатор доступа public. И структура ObjectArray либо не описана, либо заимствована из objectarray.h. Почему тогда нигде не написаны заголовочные файлы? Не говорю уже о том, что схема нечитабельна на слайде, с трудом разобрал буквы.

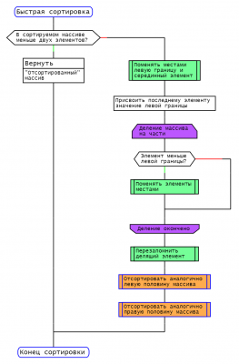
Хотел бы предложить свою дракон-схему алгоритма быстрой сортировки. Так получилось, что через эту тему я продемонстрирую прогресс в совершенствовании своего редактора Дракон-Си. За основу взят тот же алгоритм, что и у Алёны Ноздрановской. Этот код можно увидеть и в литературе Кернигана и Ритчи.
Вложение:
Быстрая сортировка по Кернигану и Ритчи.PNG
Быстрая сортировка по Кернигану и Ритчи.PNG [ 133.26 КБ | Просмотров: 3985 ]

Следовательно, мной были созданы целых дракон-схемы: сортировка, обмен элементов и проверка работоспособности.
Вложение:
Быстрая сортировка.png
Быстрая сортировка.png [ 84.19 КБ | Просмотров: 3985 ]
Вложение:
Обмен двух элементов местами.png
Обмен двух элементов местами.png [ 23.2 КБ | Просмотров: 3985 ]
Вложение:
Проверка работы быстрой сортировки.png
Проверка работы быстрой сортировки.png [ 20.9 КБ | Просмотров: 3985 ]


В данных схемах скрыты фрагменты кода. На рисунках их не видно, но если открыть каждую иконы для редактирования отдельно, его можно заметить в поле "фрагмент программы". На рисунке показан пример такого фрагмента для зелёной иконы "Вставка".
Вложение:
Фрагмент программы.jpg
Фрагмент программы.jpg [ 114.16 КБ | Просмотров: 3985 ]


Результат интерпретации был помещён в один файл main.c и запущен. Как можно увидеть, числа отсортированы в порядке возрастания верно.
Вложение:
итог.PNG
итог.PNG [ 3.14 КБ | Просмотров: 3985 ]


Вернуться к началу
 Профиль  
 
СообщениеДобавлено: Понедельник, 03 Октябрь, 2022 17:04 

Зарегистрирован: Воскресенье, 24 Февраль, 2008 15:32
Сообщения: 6037
Откуда: Москва
Alex_st_Tomsk писал(а):
Большую часть исторической справки можно было бы с лёгкостью заменить перечнем редакторов: ИС Дракон, Фабула, Drakon Editor, DrakonHub.

Алексей, почему вы не упомянули Drakon.Tech?
viewforum.php?f=215
viewforum.php?f=218

Цитата:
Drakon.Tech
https://drakon.tech

Drakon.Tech — онлайн-редактор, предназначенный для программирования и составления исполняемых сценариев.

Из всех трёх редакторов Степана Митькина, Drakon.Tech реализует самый простой и скоростной процесс редактирования.

Со временем, Drakon.Tech заменит DRAKON Editor.


Вернуться к началу
 Профиль  
 
СообщениеДобавлено: Понедельник, 03 Октябрь, 2022 19:01 

Зарегистрирован: Вторник, 27 Апрель, 2021 05:25
Сообщения: 139
Откуда: Томск
Владимир Паронджанов писал(а):
Алексей, почему вы не упомянули Drakon.Tech?
Я ограничил список только несколькими примерами. Конечно, есть ещё и Drakon.Tech и, если удаляться в прошлое, редактор Эйсымонта для DOS можно упомянуть. Есть же ещё разные проекты, которые оказались заброшены, не готовыми для выпуска или не на слуху.
viewforum.php?f=149 - Конструктор Артёма Бразовского
viewforum.php?f=154 - Конструктор Олега Гарипова
И если уж на то пошло, то и Дракон-Си в этот список можно внести viewtopic.php?f=143&t=7151


Вернуться к началу
 Профиль  
 
СообщениеДобавлено: Вторник, 04 Октябрь, 2022 09:15 

Зарегистрирован: Воскресенье, 24 Февраль, 2008 15:32
Сообщения: 6037
Откуда: Москва
Степан Митькин считает Drakon.Tech своим лучшим инструментом для программирования на языке JavaScript.

Alex_st_Tomsk писал(а):
viewforum.php?f=149 - Конструктор Артёма Бразовского
viewforum.php?f=154 - Конструктор Олега Гарипова
Эти два конструктора не доступны, пользоваться ими могут только их авторы. И больше никто.

Alex_st_Tomsk писал(а):
Дракон-Си в этот список можно внести viewtopic.php?f=143&t=7151

Дракон-Си пока нельзя внести, так как сайт https://drakon-c.ru/
заблокирован.
Цитата:
Ошибка 4030

Error 4030. Website is blocked.
Please try again later.

Сайт заблокирован


Вернуться к началу
 Профиль  
 
СообщениеДобавлено: Вторник, 04 Октябрь, 2022 18:18 

Зарегистрирован: Вторник, 27 Апрель, 2021 05:25
Сообщения: 139
Откуда: Томск
Владимир Паронджанов писал(а):
Степан Митькин считает Drakon.Tech своим лучшим инструментом для программирования на языке JavaScript.

Alex_st_Tomsk писал(а):
viewforum.php?f=149 - Конструктор Артёма Бразовского
viewforum.php?f=154 - Конструктор Олега Гарипова
Эти два конструктора не доступны, пользоваться ими могут только их авторы. И больше никто.

Alex_st_Tomsk писал(а):
Дракон-Си в этот список можно внести viewtopic.php?f=143&t=7151

Дракон-Си пока нельзя внести, так как сайт https://drakon-c.ru/
заблокирован.
Цитата:
Ошибка 4030

Error 4030. Website is blocked.
Please try again later.

Сайт заблокирован


Так или иначе, мысль понятна. Необходимы хоть какие-то примеры, чтобы у зрителя было представление о редакторах дракон-схем


Вернуться к началу
 Профиль  
 
Показать сообщения за:  Поле сортировки  
Начать новую тему Ответить на тему  [ Сообщений: 6 ] 

Часовой пояс: UTC + 3 часа


Кто сейчас на конференции

Сейчас этот форум просматривают: нет зарегистрированных пользователей и гости: 1


Вы не можете начинать темы
Вы не можете отвечать на сообщения
Вы не можете редактировать свои сообщения
Вы не можете удалять свои сообщения
Вы не можете добавлять вложения

Найти:
cron
Вся информация, размещаемая участниками на конференции (тексты сообщений, вложения и пр.) © 2008-2025, участники конференции «DRAKON.SU», если специально не оговорено иное.
Администрация не несет ответственности за мнения, стиль и достоверность высказываний участников, равно как и за безопасность материалов, предоставляемых участниками во вложениях.
Powered by phpBB® Forum Software © phpBB Group
Русская поддержка phpBB