DRAKON.SU

Текущее время: Понедельник, 02 Февраль, 2026 20:47

Часовой пояс: UTC + 3 часа




Начать новую тему Ответить на тему  [ Сообщений: 42 ]  На страницу 1, 2, 3  След.
Автор Сообщение
СообщениеДобавлено: Понедельник, 08 Август, 2022 21:55 

Зарегистрирован: Воскресенье, 24 Февраль, 2008 15:32
Сообщения: 6037
Откуда: Москва
Обсуждение бизнес-процессов (алгоритмов)
аквапарка Лазурный в Белгороде


Вернуться к началу
 Профиль  
 
СообщениеДобавлено: Суббота, 13 Август, 2022 06:50 

Зарегистрирован: Вторник, 27 Апрель, 2021 05:25
Сообщения: 139
Откуда: Томск
Целое предприятие (аквапарк Лазурный) решило использовать ДРАКОН - это большой прорыв для языка, настоящий праздник.

Надеюсь, что оценка эффективности не приукрашена работниками. Буду рад увидеть дальнейшие внедрения ДРАКОНа в профессии.
__________________________________

Прочитал книгу, прикреплённую к сообщению в теме:
viewtopic.php?f=242&t=7167.

Для меня было интересно почитать именно представление бизнес-процессов в языке ДРАКОН, потому что я ленивым прогулочным шагом пишу доклад, в котором сравниваю дракон-схемы с UML, BPMN и блок-схемами (вдруг пригодится).

Эти более близкие аналоги Владимир Паронджанов порекомендовал мне исследовать вместо R-диаграмм Игоря Вельбицкого и диаграмм Насси-Шнайдермана.

Ожидания от книги - сборник ярких, конкретных и главное реальных примеров, которыми можно показать различие всяких notations.

Поэтому я её как следует прочитал и записал возникшие комментарии, вопросы, замечания.

1. Удивился факту существования школы по ДРАКОНу. Ранее на просторах форума не видел её упоминания. Но, порывшись немного, всё-таки нашёл информацию.
Если кто-то захочет быть в курсе дела, на форуме есть соответствующая тема:
viewtopic.php?f=139&t=5369.

2. Не понял в содержании выделения "Алгоритмов взаимодействия" из "Алгоритмов". Логически одно должно включать другое.
P.S. Стало понятно, автор имел ввиду «Алгоритмы работы
отделов» и «Алгоритмы взаимодействия отделов»

3. К достоинствам ДРАКОНа я считаю спорным относить субъективные характеристики по типу "простота в освоении", "лёгкость понимания".

4. Есть орфографические ошибки и опечатки на страницах 8 (в виду), 9 (прийдут), 13, 15, 17, 25, 46, 112, 117 (сходиться).
Мой внутренний педагог русского не может это просто так пропустить.

5. Далее хотелось бы обсудить дракон-схемы. Хоть я и не проходил никакой школы и званий не имею, но заметил моменты, которые заставляют усомниться в лёгкости понимания дракон-схем (опять же это моё мнение, необязательное к учёту).

Почему всё-таки я могу комментировать дракон-схемы целого предприятия? Я изучал дракон-схемы 1 курс обучения в университете, составлял дракон-схемы программирования и два года разрабатывал собственный редактор дракон-схем, который сейчас находится на стадии совершенствования и не доступен.

В некоторых случаях, чтобы не быть голословным, я прикрепил свои варианты дракон-схемы того же самого алгоритма. Схемы были построены в DrakonHub, поскольку сами сотрудники использовали эту программу Степана Митькина (см. viewtopic.php?f=242&t=7167 ).

Это поможет как мне понять возможности редактора, так и сотрудникам увидеть эти возможности.

Чтобы мои полные дракон-схемы можно было открыть в DrakonHub и отредактировать, регистрируйтесь на DrakonHub, переходите по ссылке и копируйте схемы в своё рабочее
пространство: https://drakonhub.com/ide/doc/corgimama/26


Вернуться к началу
 Профиль  
 
СообщениеДобавлено: Среда, 17 Август, 2022 04:13 

Зарегистрирован: Вторник, 27 Апрель, 2021 05:25
Сообщения: 139
Откуда: Томск
Алгоритм "Подготовка и сдача табеля учёта рабочего времени по итогам работы за месяц"

Оригинал
Вложение:
14_.png
14_.png [ 798.06 КБ | Просмотров: 11284 ]

Мое предложение
Вложение:
14.png
14.png [ 357.24 КБ | Просмотров: 11284 ]

- Первая икона Действие расписана подробно. По названию алгоритма, думаю, понятно, о чём оповещать руководителей.
- Дальше идёт проверка наличия графиков. А что делать, если графиков нет? Наверное, это влечёт за собой большую процедуру - обратись к руководителю отдела, сделай предупреждение и тому подобное. Почему бы её в алгоритме не упомянуть хотя бы иконой Вставка? Я к тому, что рассмотрена одна из двух дорог, а это делает алгоритм неполным. С другой стороны, если графиков не может не быть, то зачем проверять их наличие?
- Третье действие "При проверке табеля...". Но ведь проверка табеля уже прошла! Она заключалась в цикле и действии, находящихся выше. Текстовое содержание иконы всё-таки предполагает, что она должна быть Комментарием, а не Действием.
- Действия «Датируй табель…» и «Соблюдай номерную последовательность» конкретизируют действие «Сформируй табель учёта рабочего времени в программе 1С». Текстовое содержание икон всё-таки предполагает, что они должны быть Комментариями, а не Действиями.
- Действие «Передай копию подписанного табеля в бухгалтерию…» тоже считаю подробным. В алгоритме не упомянуты другие цели передачи копии табеля в бухгалтерию.
Такая дракон-схема едва ли предпочтительнее должностной инструкции. Если взять инструкцию, и поместить каждый её пункт в прямоугольник – получится тоже самое. Особая ценность дракон-схем именно не в том, что вы можете сделать один шампур (на первом курсе мы это называли «кишкой»), а в том, что вы можете отразить разные случаи и этапы процесса. В основном на помощь приходят силуэт, ветви и икона Вопрос.


Последний раз редактировалось Alex_st_Tomsk Среда, 17 Август, 2022 04:43, всего редактировалось 1 раз.

Вернуться к началу
 Профиль  
 
СообщениеДобавлено: Среда, 17 Август, 2022 04:16 

Зарегистрирован: Вторник, 27 Апрель, 2021 05:25
Сообщения: 139
Откуда: Томск
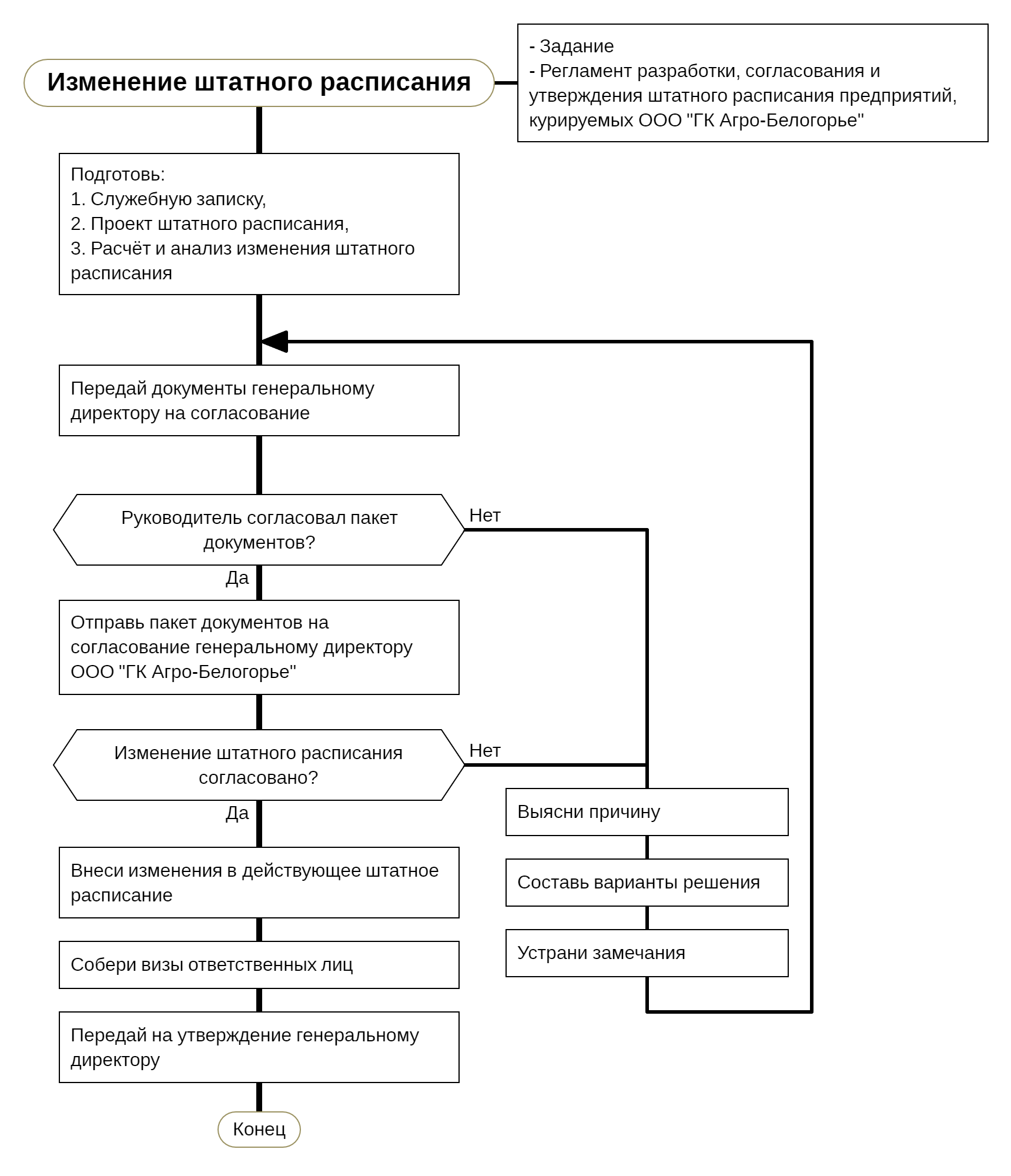
Алгоритм "Изменение штатного расписания"
Вложение:
15_.png
15_.png [ 635.63 КБ | Просмотров: 11283 ]
Вложение:
15.png
15.png [ 230.26 КБ | Просмотров: 11283 ]

- Первая икона Действие говорит «получить задачу», но название алгоритма предполагает, что задача уже получена. Соответственно, задачу можно просто определить в формальные параметры алгоритма. Если я правильно понимаю, слово «Задача» в этом блоке означает задание по изменению штатного расписания. Например, «Изменить количество штатных единиц охранников с 2 до 3».
- Следование правилам – это тоже не последовательное действие. Человек в начале алгоритма будет себя вести странно: «Вот я подействовал по правилам. Что дальше?». А дальше целый лес действий. Поэтому рекомендую правила внести также в формальные параметры, чтобы они, как и задание, сопровождали пользователя на протяжении всего алгоритма. У него всегда в руках будет листочек с заданием и книжка с регламентом.
- Иногда в дракон-схемах встречается излишняя конкретика, которая делает схему менее универсальной. Например, 2022 год в алгоритме 1 или название папки в алгоритме 10. Эстетически неприятно, когда ты живёшь в каком-нибудь 2030 году, а работаешь по старому алгоритму. Воленс-ноленс считаешь алгоритм «старьём». В этом алгоритме я бы избежал упоминания фамилий и имён сотрудников. Конечно, дай Бог, чтобы они проработали долго и счастливо, но в алгоритме ФИО исключает универсальность.
- Правые плечи развилок по сути содержат одинаковые инструкции просто на разном иерархическом уровне. Возможно на более низком уровне причину и решение разъяснит руководитель, а на высоком уровне никто ничего разъяснять не будет – ищи самостоятельно. Тем не менее формально инструкции одинаковы, я бы их объединил в одно плечо.


Последний раз редактировалось Alex_st_Tomsk Среда, 17 Август, 2022 04:43, всего редактировалось 1 раз.

Вернуться к началу
 Профиль  
 
СообщениеДобавлено: Среда, 17 Август, 2022 04:20 

Зарегистрирован: Вторник, 27 Апрель, 2021 05:25
Сообщения: 139
Откуда: Томск
Алгоритм "Подбор персонала на вакантные должности"
Вложение:
17_.png
17_.png [ 1.27 МБ | Просмотров: 11282 ]
Вложение:
17.png
17.png [ 202.46 КБ | Просмотров: 11282 ]

- Единственное преимущество данной дракон-схемы перед аналогами – выделение смысловых частей с помощью силуэта. В остальном алгоритм остаётся тем же вытянутым шампуром. С одной стороны, это логично, ведь алгоритм в основе своей описывает бумажную волокиту. С другой стороны, момент отсева кандидатов не раскрыт. Какие причины отказа кандидату: несоответствие критериям, «дача ложных показаний», заключение о профессиональной непригодности по итогам собеседования, не прошёл проверку в службе безопасности. На эту же мысль также наводит использование слов, однокоренных словам «Контроль» и «Проверка».
- Первое Действие первой ветви самодостаточное, то есть достаточно одного этого действия и ветвь нечем будет дополнить. «Чтобы испечь хлеб, надо испечь хлеб». Возможные решения – переименование иконы Имя ветви, изменение иконы Действие, удаление иконы Действие.
- Последнее Действие ветви направлено всего на одно лицо. Ранее все действия совершались в отношении группы лиц. Какое лицо имеет ввиду последнее действие – неясно. Например, на должность охранника подали заявления 10 человек, недавно вернувшихся с армии. У двоих выявили криминальное прошлое, им отказали в приёме на работу. Осталось 8 человек, а процедуру приёма пройдёт только один.


Последний раз редактировалось Alex_st_Tomsk Среда, 17 Август, 2022 04:42, всего редактировалось 1 раз.

Вернуться к началу
 Профиль  
 
СообщениеДобавлено: Среда, 17 Август, 2022 04:22 

Зарегистрирован: Вторник, 27 Апрель, 2021 05:25
Сообщения: 139
Откуда: Томск
Рассмотрим развилку одного из алгоритмов:
Вложение:
18_.png
18_.png [ 30.65 КБ | Просмотров: 11281 ]
Вложение:
18.png
18.png [ 13.37 КБ | Просмотров: 11281 ]

- Незначительное замечание. Ожидание подписания документов логичнее поместить в макроикону «цикл ЖДАТЬ». За период ожидания можно взять любой необходимый временной промежуток.


Вернуться к началу
 Профиль  
 
СообщениеДобавлено: Среда, 17 Август, 2022 04:23 

Зарегистрирован: Вторник, 27 Апрель, 2021 05:25
Сообщения: 139
Откуда: Томск
Алгоритм "Перевод сотрудника"
Вложение:
19_.png
19_.png [ 98.04 КБ | Просмотров: 11280 ]
Вложение:
19.png
19.png [ 114.7 КБ | Просмотров: 11280 ]

- Алгоритм предполагает, что работник однозначно в результате своего обращения должен получить новую должность. В реальности может ведь оказаться так, что подходящей должности не найдётся. В алгоритме не предусмотрен такой путь. Абстрактно свою идею я отразил в картинке.


Последний раз редактировалось Alex_st_Tomsk Среда, 17 Август, 2022 04:42, всего редактировалось 1 раз.

Вернуться к началу
 Профиль  
 
СообщениеДобавлено: Среда, 17 Август, 2022 04:29 

Зарегистрирован: Вторник, 27 Апрель, 2021 05:25
Сообщения: 139
Откуда: Томск
Алгоритм действий персонала службы обслуживания посетителей при утрате/порче номерка гардероба посетителем
Вложение:
26_.PNG
26_.PNG [ 90.38 КБ | Просмотров: 11279 ]
Вложение:
26.png
26.png [ 78.76 КБ | Просмотров: 11279 ]

- К достоинствам алгоритма хотелось бы отнести верное применение всех используемых типов икон. Икону Полка я до этого в собственном редакторе рассматривал как немедленный выход из алгоритма, хотя знал и о других трактовках. Применение иконы Полка в этом алгоритме делает её аналогом плавательной дорожки в диаграмме деятельности и BPMN. А к недостаткам хотелось бы отнести неудачную попытку смешать два случая в один алгоритм. Я бы всё-таки заранее разделил алгоритм на два случая. Ещё довольно громоздкий заголовок настораживает. Новая зелёная глава даёт понятие с каким персоналом я сталкиваюсь, поэтому в названии считаю тройку слов лишней.


Последний раз редактировалось Alex_st_Tomsk Среда, 17 Август, 2022 04:42, всего редактировалось 2 раз(а).

Вернуться к началу
 Профиль  
 
СообщениеДобавлено: Среда, 17 Август, 2022 04:32 

Зарегистрирован: Вторник, 27 Апрель, 2021 05:25
Сообщения: 139
Откуда: Томск
Алгоритм действий персонала службы обслуживания посетителей при утрате/порче электронного браслета посетителем
Вложение:
27_.PNG
27_.PNG [ 137.57 КБ | Просмотров: 11278 ]
Вложение:
27.png
27.png [ 175.04 КБ | Просмотров: 11278 ]

- К достоинствам алгоритма хотелось бы отнести верное применение всех используемых типов икон. Икону Полка я до этого в собственном редакторе рассматривал как немедленный выход из алгоритма, хотя знал и о других трактовках. Применение иконы Полка в этом алгоритме делает её аналогом плавательной дорожки в диаграмме деятельности и BPMN. А к недостаткам хотелось бы отнести неудачную попытку смешать два случая в один алгоритм. Я бы всё-таки заранее разделил алгоритм на два случая. Ещё довольно громоздкий заголовок настораживает. Новая зелёная глава даёт понятие с каким персоналом я сталкиваюсь, поэтому в названии считаю тройку слов лишней.


Последний раз редактировалось Alex_st_Tomsk Среда, 17 Август, 2022 04:41, всего редактировалось 1 раз.

Вернуться к началу
 Профиль  
 
СообщениеДобавлено: Среда, 17 Август, 2022 04:36 

Зарегистрирован: Вторник, 27 Апрель, 2021 05:25
Сообщения: 139
Откуда: Томск
Алгоритм действий администратора при оказании консультативной и навигационной помощи посетителям
Вложение:
29_.PNG
29_.PNG [ 256.15 КБ | Просмотров: 11277 ]
Вложение:
29.png
29.png [ 160.5 КБ | Просмотров: 11277 ]

- Алгоритм оказался повёрнут набок в книге из-за широкого заголовка (икона Начало). Но сам по себе алгоритм простой и такой поворот на бок ему не к лицу. Текст в иконе Вопрос вызывает сомнения. Если посетителю что-то не понятно, нужно ли сразу звать старшего администратора? Может нужно что-то повторить из сказанного ранее? На мой взгляд, старшего администратора лучше звать, если у посетителя собственный вопрос, на который администратор не в компетенции ответить. Например, посетитель хочет запланировать вечеринку в аквапарке в честь получения диплома (пример взят не из личной жизни).


Последний раз редактировалось Alex_st_Tomsk Среда, 17 Август, 2022 04:41, всего редактировалось 1 раз.

Вернуться к началу
 Профиль  
 
СообщениеДобавлено: Среда, 17 Август, 2022 04:40 

Зарегистрирован: Вторник, 27 Апрель, 2021 05:25
Сообщения: 139
Откуда: Томск
Алгоритм оценки деятельности предоставления отчётов
Вложение:
31_.PNG
31_.PNG [ 144.81 КБ | Просмотров: 11276 ]
Вложение:
31.png
31.png [ 145.91 КБ | Просмотров: 11276 ]

- Исполнителем такого алгоритма должен быть определённо настойчивый человек, потому что тело цикла принуждает его каждый раз составлять пакет документов с нуля. Хотелось бы всё же вносить коррективы.


Вернуться к началу
 Профиль  
 
СообщениеДобавлено: Среда, 17 Август, 2022 04:46 

Зарегистрирован: Вторник, 27 Апрель, 2021 05:25
Сообщения: 139
Откуда: Томск
Алгоритм продажи абонементов в кассах аквапарка посетителям
Вложение:
35_.PNG
35_.PNG [ 93.03 КБ | Просмотров: 11275 ]
Вложение:
35.png
35.png [ 37.5 КБ | Просмотров: 11275 ]

- Меня воодушевляет позитивное мышление сотрудников, поэтому большинство моих замечаний касаются печальных развитий ситуации. В каком случае посетителю нужно отказать в абонементе? Если он в опьянённом или одурманенном состоянии, если у него имеются неоплаченные штрафы в аквапарке и тому подобное. Я бы дополнил дракон-схему.


Вернуться к началу
 Профиль  
 
СообщениеДобавлено: Среда, 17 Август, 2022 04:51 

Зарегистрирован: Вторник, 27 Апрель, 2021 05:25
Сообщения: 139
Откуда: Томск
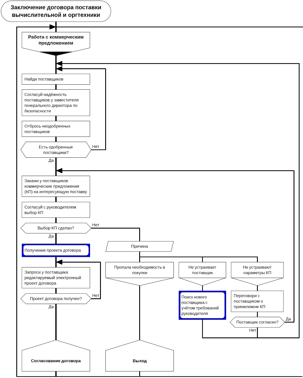
Алгоритм "Заключение договора поставки вычислительной и оргтехники
Вложение:
38_.PNG
38_.PNG [ 58.14 КБ | Просмотров: 11274 ]
Вложение:
39_.PNG
39_.PNG [ 72.89 КБ | Просмотров: 11274 ]
Вложение:
38_1.png
38_1.png [ 135.19 КБ | Просмотров: 11274 ]
Вложение:
38_2.png
38_2.png [ 53.41 КБ | Просмотров: 11274 ]
Вложение:
39.png
39.png [ 272.95 КБ | Просмотров: 11274 ]

- Была проделана колоссальная работа и неловко даже выражать какие-то недовольства, тем более это очень важный бизнес-процесс. Тем не менее хотелось бы это сделать.
- Дракон-схема недостаточно компактно выглядит. Расстояния между иконами на мой взгляд не позволяют быстро воспринимать информацию. Ветвь «Получение проекта договора» считаю зря выделенной. Она не участвует в веточных циклах, содержит всего один гибридный цикл. Решение – поместить цикл в левое плечо развилки из прошлой ветки, а содержимое иконы Адрес сменить на «Согласование договора». Если важно оставить акцент на получении проекта, в плечо развилки можно добавить соответствующий Комментарий.
- Отмечу наглядное следование правилу «Чем правее – тем хуже» в ветви «Согласование договора».
- В ветви «Подписание договора» считаю подробными подписи в Комментариях и некоторых Действиях. Они как будто для тех, кто не следит за сюжетом.
- Просьба к помощнику генерального директора проверять почту должна быть периодична. Предлагаю сделать изменение подобное макроиконе «цикл ЖДАТЬ», добавленной ниже на этой же ветви. Мы попросили помощника, а он ждёт. А потом мы ждём, пока документ подпишут.
- Так как схема довольно широкая, мой вариант размещён на нескольких картинках, специально сокращёнными по вертикали для наглядности.
- Должен признаться, что в ветви «Подписание договора» нарушил принцип «Чем правее-тем хуже», чтобы дважды не обозначать переход на ветку «Выход». Мне это кажется более компактным вариантом, существенно не влияющим на сложность восприятия алгоритма.


Вернуться к началу
 Профиль  
 
СообщениеДобавлено: Среда, 17 Август, 2022 04:58 

Зарегистрирован: Вторник, 27 Апрель, 2021 05:25
Сообщения: 139
Откуда: Томск
Алгоритм "Заведение абонемента в ППС "Барс"
Вложение:
44_.PNG
44_.PNG [ 114.04 КБ | Просмотров: 11273 ]
Вложение:
45_.PNG
45_.PNG [ 107.78 КБ | Просмотров: 11273 ]
Вложение:
44.png
44.png [ 35.05 КБ | Просмотров: 11273 ]
Вложение:
45.png
45.png [ 381.31 КБ | Просмотров: 11273 ]

- Возникло желание упростить череду развилок в ветви «Создание тарифа на товар». Много повторяющихся фраз в этом клубке икон. Череда развилок выделена тёмно-красной областью на первом рисунке в этом письме.
- Ветви «Создание тарифа на товар» и «Создание тарифа на повременные услуги» содержат идентичные группы икон (выделена тёмно-красной областью на втором рисунке в этом письме). Подобно программированию повторяющиеся или сильно схожие участки кода выносятся в функцию. Здесь рекомендовал бы сделать так же и использовать икону Вставка. Пусть алгоритм, на который ссылается вставка будет называться «Настройка стоимости тарифа».


Вернуться к началу
 Профиль  
 
СообщениеДобавлено: Среда, 17 Август, 2022 05:05 

Зарегистрирован: Вторник, 27 Апрель, 2021 05:25
Сообщения: 139
Откуда: Томск
Алгоритмы проведения инструктажа сотрудника безопасности при заступлении на КПП (служебный вход), диспетчера видеонаблюдения, контроллера службы безопасности (центральный вход)
Вложение:
56_1.PNG
56_1.PNG [ 116.33 КБ | Просмотров: 11272 ]
Вложение:
56_2.PNG
56_2.PNG [ 92.19 КБ | Просмотров: 11272 ]
Вложение:
56_3.PNG
56_3.PNG [ 95.53 КБ | Просмотров: 11272 ]
Вложение:
56.png
56.png [ 222.13 КБ | Просмотров: 11272 ]

- Эти три алгоритма объединяет присутствие проверок. Последовательная цепочка действий логичная, если при всех проверках не было обнаружено недостатков. Но что нужно делать, если пост загрязнён? Наверное, обратиться к главному уборщику/санитару. Что делать, если не все ключи от помещения будут на месте? Обратиться к главе службы безопасности, например, или к администратору. То есть ценность алгоритма теряется, когда не предусмотрены такие случаи.
- В своём варианте я дополнил первый алгоритм одним решением всех проблем – «обратись к главе службы безопасности». Пусть дальше он решит, что с этим делать. Буду очень рад, если ранее неудачных проверок не возникало и не возникнет в будущем.


Вернуться к началу
 Профиль  
 
СообщениеДобавлено: Среда, 17 Август, 2022 05:18 

Зарегистрирован: Вторник, 27 Апрель, 2021 05:25
Сообщения: 139
Откуда: Томск
Алгоритмы "Начало работы и проверка работоспособности парковочной системы "JPark API", "Работа с журналом парковочной системы "JPark API", "Пропуск автомобиля оператором", "Обнуление чека", "Операции с кассой оплаты", "Установка режима "Множественный проезд", "Редактирование пропусков"
Вложение:
57_.PNG
57_.PNG [ 77.85 КБ | Просмотров: 11271 ]
Вложение:
58_.PNG
58_.PNG [ 67.94 КБ | Просмотров: 11271 ]
Вложение:
59_.PNG
59_.PNG [ 126.57 КБ | Просмотров: 11271 ]
Вложение:
60_.PNG
60_.PNG [ 176.39 КБ | Просмотров: 11271 ]
Вложение:
61_.PNG
61_.PNG [ 96.46 КБ | Просмотров: 11271 ]
Вложение:
62_.PNG
62_.PNG [ 150.67 КБ | Просмотров: 11271 ]
Вложение:
63_.PNG
63_.PNG [ 123.52 КБ | Просмотров: 11271 ]

- Для комментирования была выбрана целая кипа дракон-схем, потому что их объединяет (на мой взгляд) одна система - парковочная система "JPark API".
- К построению схем замечаний не возникло, но возникли вопросы к смысловой составляющей каждой схемы. Первый и второй алгоритм начинаются с открытия интернет-браузера (google, yandex, мягко говоря, не совсем браузеры, но главное, чтобы подчинённый понимал о чём речь). Затем идёт действие «откройте ярлык программы…». Не понятно о какой программе идёт речь, надеюсь, на компьютере она всего одна и находится рядом с браузером. Первый алгоритм только после двух этих действий переходит в раздел «Мониторинг», а третьему алгоритму не надо ничего, чтобы перейти в этот раздел. Если автор схем устал повторяться, опять же можно создать отдельную маленькую дракон-схему «Запуск программы».
- Дракон-схемы с четвёртого по седьмой рисунки, полагаю, тоже применимы к программе «JPark API». И все они предполагают, что пользователь просмотрел алгоритмы 1 и 2, чтобы понимать, как открыть программу и какие вкладки, значки и поля имеются ввиду. Если говорить о свойствах алгоритма, считаю спорным присвоение свойства «Понятность». Для понимания последних алгоритмов необходимо рассмотреть первые, поэтому к письму прикреплено так много схем.


Вернуться к началу
 Профиль  
 
СообщениеДобавлено: Среда, 17 Август, 2022 05:22 

Зарегистрирован: Вторник, 27 Апрель, 2021 05:25
Сообщения: 139
Откуда: Томск
Алгоритм "Определение содержания остаточного активного хлора в воде бассейна (ГОСТ 18190-72)
Вложение:
68_.png
68_.png [ 103.84 КБ | Просмотров: 11270 ]
Вложение:
68.png
68.png [ 74.82 КБ | Просмотров: 11270 ]

- Алгоритм содержит повторяющуюся конструкцию, которую выделить в алгоритм «Проверка цвета раствора». Таким образом, дракон-схема сократится на 6 икон по вертикали. Повторяющаяся конструкция выделена тёмно-красной областью на первом рисунке в этом письме.


Вернуться к началу
 Профиль  
 
СообщениеДобавлено: Среда, 17 Август, 2022 05:25 

Зарегистрирован: Вторник, 27 Апрель, 2021 05:25
Сообщения: 139
Откуда: Томск
Алгоритм "Подготовка к определению содержания остаточного активного хлора в воде бассейна"
Вложение:
69_.PNG
69_.PNG [ 241.68 КБ | Просмотров: 11269 ]
Вложение:
69.png
69.png [ 256.63 КБ | Просмотров: 11269 ]

- Логическая ошибка в развилке, которая обнаруживается на этапе проверки раствора соли Мора. Есть раствор или нет - налейте. В своём варианте я дополнил дракон-схему проверкой. Прошу прощения за чересчур краткий текст в схеме.


Вернуться к началу
 Профиль  
 
СообщениеДобавлено: Среда, 17 Август, 2022 05:29 

Зарегистрирован: Вторник, 27 Апрель, 2021 05:25
Сообщения: 139
Откуда: Томск
Алгоритм "Обработка результатов анализа содержания остаточного активного хлора в воде бассейна"
Вложение:
79_.png
79_.png [ 99.42 КБ | Просмотров: 11266 ]

- Проблема выделена тёмно-красной областью. Почему-то обделён вниманием техник по водоподготовке. Если он в диспетчерской, ознакомить с результатами, а если нет – ничего страшного. Возникает вопрос, нужен ли техник по водоподготовке в этой схеме вообще? Нужно ли попросить диспетчера передать технику результаты?


Вернуться к началу
 Профиль  
 
СообщениеДобавлено: Среда, 17 Август, 2022 05:44 

Зарегистрирован: Вторник, 27 Апрель, 2021 05:25
Сообщения: 139
Откуда: Томск
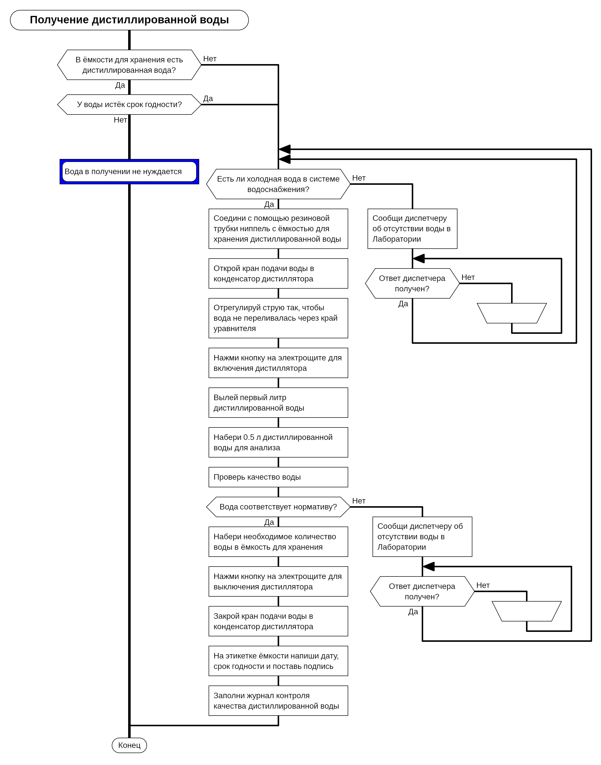
Алгоритмы "Получение дистиллированной воды", "Приготовление 0,15%-ного раствора индикатора диэтилпарафенилендиамина сульфата", "Приготовление 10%-ного раствора серной кислоты", "Приготовление 0,8%-ного раствора трилона Б", "Приготовление 25%-ного раствора серной кислоты"
Вложение:
71_.png
71_.png [ 116.63 КБ | Просмотров: 11265 ]
Вложение:
70_.PNG
70_.PNG [ 101.01 КБ | Просмотров: 11265 ]
Вложение:
72_.png
72_.png [ 95.58 КБ | Просмотров: 11265 ]
Вложение:
73_.png
73_.png [ 100.84 КБ | Просмотров: 11265 ]
Вложение:
77_.png
77_.png [ 93.79 КБ | Просмотров: 11265 ]
Вложение:
71.png
71.png [ 400.44 КБ | Просмотров: 11265 ]

- В этом письме так много дракон-схем, но они объединены наличием процедуры получения дистиллированной воды. Сам алгоритм получения дистиллированной воды представлен на первом рисунке.
- Во всех алгоритмах получение дистиллированной воды фигурирует «в голой» развилке (отмечено тёмно-красной областью). Почему бы не перекинуть эту развилку в сам алгоритм получения воды? Тогда появится по-детски наивная в стиле Винни-Пуха проверка: «если в ёмкости есть вода – значит мы получили дистиллированную воду». Далее обсудим сам алгоритм получения дистиллированной воды.
- Если вдруг воду отключили во всём Белгороде на неделю (в Томске такое не редкость), бесконечное вопрошание лаборанта будет стоить ему нервов. Я о том, почему бы не использовать все возможности ДРАКОНа и не добавить макроикону «цикл ЖДАТЬ»? Она явно укажет работнику «нет воды – подожди».
- Действие «На этикетке ёмкости поставь дату, срок годности и подпись». Момент со сроком годности никак не обыгран в алгоритме. Вода в ёмкости изначально может быть с истёкшим сроком годности. ГОСТ Р 58144-2018 гласит, что срок хранения – не более семи дней.
- Мой вариант алгоритма представлен на последнем рисунке в этом письме.


Вернуться к началу
 Профиль  
 
Показать сообщения за:  Поле сортировки  
Начать новую тему Ответить на тему  [ Сообщений: 42 ]  На страницу 1, 2, 3  След.

Часовой пояс: UTC + 3 часа


Кто сейчас на конференции

Сейчас этот форум просматривают: нет зарегистрированных пользователей и гости: 1


Вы не можете начинать темы
Вы не можете отвечать на сообщения
Вы не можете редактировать свои сообщения
Вы не можете удалять свои сообщения
Вы не можете добавлять вложения

Найти:
cron
Вся информация, размещаемая участниками на конференции (тексты сообщений, вложения и пр.) © 2008-2025, участники конференции «DRAKON.SU», если специально не оговорено иное.
Администрация не несет ответственности за мнения, стиль и достоверность высказываний участников, равно как и за безопасность материалов, предоставляемых участниками во вложениях.
Powered by phpBB® Forum Software © phpBB Group
Русская поддержка phpBB