DRAKON.SU

Текущее время: Воскресенье, 26 Октябрь, 2025 06:56

Часовой пояс: UTC + 3 часа




Начать новую тему Ответить на тему  [ Сообщений: 42 ]  На страницу Пред.  1, 2, 3  След.
Автор Сообщение
СообщениеДобавлено: Среда, 17 Август, 2022 05:51 

Зарегистрирован: Вторник, 27 Апрель, 2021 05:25
Сообщения: 139
Откуда: Томск
Алгоритм "Проверка водных аттракционов после получения сообщения о травматизме"
Вложение:
83_.PNG
83_.PNG [ 110.01 КБ | Просмотров: 13211 ]
Вложение:
83.png
83.png [ 334 КБ | Просмотров: 13211 ]

- Ветвь «Исключение доступа» не отражает сути своего содержания. Это ведь не только исключение доступа к аттракциону, но и оказание помощи травмированному человеку.
- Полка «Следуй указаниям старшего инструктора» кажется лишней. По крайней мере старший инструктор не даёт в этом алгоритме инструктору никаких указаний.
- Уверен, что момент определения травмы лучше заключить в переключатель, чем в параллельный процесс (см. книгу «Алгоритмическая клиническая медицина или зачем врачу блок-схемы алгоритмов?» В. Паронджарова, 118 страница, рис. 32).
- Ветвь «Заключение» не совсем точно отражает суть своего содержания. Это схоже на обработку результатов проверки водного аттракциона. Соответственно, возникает вопрос, почему бы не объединить эти две ветви в одну.
- После сообщения в техническую службу необходимо дождаться ответа, а то и починки аттракциона. Макроикона «цикл ЖДАТЬ» избавит старшего инструктора от бесконечного отправления заявок в техническую службу.
- Может ли аттракцион полностью сломаться и замениться другим? Например, «труба» сломалась и её заменили открытой горкой? Стоит ли сообщить о замене аттракциона в группе Viber?


Вернуться к началу
 Профиль  
 
СообщениеДобавлено: Среда, 17 Август, 2022 05:56 

Зарегистрирован: Вторник, 27 Апрель, 2021 05:25
Сообщения: 139
Откуда: Томск
Алгоритм "Содержание в аква-зоне плавательных средств для пользования посетителей согласно утверждённых норм"
Вложение:
88_.png
88_.png [ 69.27 КБ | Просмотров: 13210 ]

- К сожалению, алгоритм прост настолько, что возникают сомнения в его необходимости. Однако в алгоритме считаю ошибкой использование гибридного цикла, а не развилки. Норма существует всего одна. Например, в бассейне размером 25 на 14 метров нормой считается наличие 4 спасательных кругов у бортиков. Если у тебя имеется только 3 круга, то до нормы не хватает всего одного. Эта операция имеет сложность = 1, константу, выражаясь языком математиков.
- Название алгоритма довольно объёмное и не отражает процесс словом "Содержание". Это может быть проверка, а может быть и закупка, а может быть и замена плавательных средств. Предлагаю название "Проверка наличия плавательных средства в аква-зоне".


Вернуться к началу
 Профиль  
 
СообщениеДобавлено: Среда, 17 Август, 2022 05:59 

Зарегистрирован: Вторник, 27 Апрель, 2021 05:25
Сообщения: 139
Откуда: Томск
Алгоритм "Уборка излишеств воды в аква-зоне"
Вложение:
89_.png
89_.png [ 67.36 КБ | Просмотров: 13210 ]

Не хватает Действия «Убери таблички «Мокрый пол»


Вернуться к началу
 Профиль  
 
СообщениеДобавлено: Среда, 17 Август, 2022 06:02 

Зарегистрирован: Вторник, 27 Апрель, 2021 05:25
Сообщения: 139
Откуда: Томск
Алгоритм "Выявление дефектов водных аттракционов"
Вложение:
91_.png
91_.png [ 70.57 КБ | Просмотров: 13210 ]
Вложение:
91.png
91.png [ 151.93 КБ | Просмотров: 13210 ]

- С 8:00 до 9:50 сменный инструктор проводит осмотр. Если вдруг у аттракционов много дефектов, как он их все запомнит? Решение 1 – снабдить сменного инструктора ручкой и блокнотом, решение 2 – выполнять процедуру обработки выявленного дефекта сразу же, на месте. Я выбрал второе решение для своего варианта дракон-схемы, чтобы не заставлять инструктора второй раз посещать аттракцион, чтобы сфотографировать дефект.
- Между сменным инструктором и старшим нет взаимодействия. Составленный акт должен быть передан. Этот шаг в алгоритме упущен.
- Конец цикла ДЛЯ некорректный. Дефекты уже были найдены. Концом цикла является оповещение диспетчера АСУ обо всех дефектах.


Вернуться к началу
 Профиль  
 
СообщениеДобавлено: Среда, 17 Август, 2022 06:06 

Зарегистрирован: Вторник, 27 Апрель, 2021 05:25
Сообщения: 139
Откуда: Томск
Алгоритм "Процесс создания и размещения рекламной публикации в городских пабликах"
Вложение:
97_.PNG
97_.PNG [ 164.74 КБ | Просмотров: 13210 ]
Вложение:
97.png
97.png [ 62.32 КБ | Просмотров: 13210 ]

- Вторую ветвь хотелось бы подкорректировать.
- Иконы Выбор и Вариант содержат много текста, который можно было бы свести к минимуму.
- Договориться о времени готовности материалов с профессионалом лучше заранее. Если ТЗ написано хорошо, то профессионал в силах оценить время готовности материалов, будь то фотосессия или интервью, или репортаж.
- При самостоятельном создании контента возникают трудности понимания из-за попытки избежать классификации контента. Получилось так, что при создании текстового контента появляется необходимость в музыке без АП. Но если рекламный материал – это баннер, то ни о каком музыкальном сопровождении не может быть речи.
- Действие в конце второго варианта совпадает с Действием после переключателя – согласование с руководителем. Согласование в предыдущих листах не всегда заканчивалось добром, ведь речь идёт не о сверке часов, тем более в коммерческой службе. Если руководителю не понравится фотосессия или интервью, необходимо выяснить причину и исправить недостаток в зависимости от Варианта. Важно, что при одном варианте необходимо тратить деньги из бюджета, а при другом – нет. В своём варианте ветви я руководствовался принципом «чем правее – тем ленивее».


Вернуться к началу
 Профиль  
 
СообщениеДобавлено: Среда, 17 Август, 2022 06:14 

Зарегистрирован: Вторник, 27 Апрель, 2021 05:25
Сообщения: 139
Откуда: Томск
Алгоритмы "Взаимодействие с гостем специалистов КС", "Продуктовая линейка", "Социальные сети", "Маркетинг"
Вложение:
102_.png
102_.png [ 238.89 КБ | Просмотров: 13210 ]
Вложение:
104_.PNG
104_.PNG [ 269.58 КБ | Просмотров: 13210 ]
Вложение:
105_.png
105_.png [ 182.8 КБ | Просмотров: 13210 ]
Вложение:
102.png
102.png [ 30.46 КБ | Просмотров: 13210 ]

- Алгоритмы наглядные, но по предназначению силуэта неверные. Выходит, что пользователь занимается каждым видом работы по очереди.
- Икона Вставка содержит неопределённости в алгоритме 10. Во-первых, это, кажется первая дракон-схема, не содержащая ни одного глагола. Во-вторых, предполагается вызов другого процесса в иконе Вставка. Что имеет ввиду Вставка с текстом «Стратегия»? Разработку стратегии, заимствование стратегии, анализ текущей стратегии или выбор одной стратегии из нескольких? «Акции», «Скидки», «Партнёры»... Есть Вставка с содержанием «Анализ». Анализ чего в ней ведётся? Анализ рынка, анализ потребностей, анализ бюджета аквапарка?
- Аналогичный вопрос касается и названий алгоритмов


Вернуться к началу
 Профиль  
 
СообщениеДобавлено: Среда, 17 Август, 2022 06:54 

Зарегистрирован: Вторник, 27 Апрель, 2021 05:25
Сообщения: 139
Откуда: Томск
Алгоритм "Контроль выполнения поставленной задачи"
Вложение:
99_.png
99_.png [ 196.77 КБ | Просмотров: 13211 ]

- Первая ветвь. У кого уточнять задачу? Как определить, что задача понята верно? После обеспечения ресурсов нужна ли очередная проверка? Чертёжником был сомневающийся человек, судя по всему.


Вернуться к началу
 Профиль  
 
СообщениеДобавлено: Среда, 17 Август, 2022 06:58 

Зарегистрирован: Вторник, 27 Апрель, 2021 05:25
Сообщения: 139
Откуда: Томск
Алгоритм "Исполнение платежей"
Вложение:
114_.PNG
114_.PNG [ 137.65 КБ | Просмотров: 13211 ]
Вложение:
114.png
114.png [ 30.2 КБ | Просмотров: 13211 ]

- Считаю Действия, стоящие перед развилками в первой ветви, лишними, так как их смысл можно внести в иконы Вопрос. Вопрошание само по себе заставляет человека проверить какую-либо информацию. Проблемный участок схем находится в тёмно-красном прямоугольнике.


Вернуться к началу
 Профиль  
 
СообщениеДобавлено: Среда, 17 Август, 2022 07:04 

Зарегистрирован: Вторник, 27 Апрель, 2021 05:25
Сообщения: 139
Откуда: Томск
Алгоритмы "Технология производства ЦКП главного бухгалтера" и "Контроль технического состояния оборудования"
Вложение:
116_.png
116_.png [ 213.57 КБ | Просмотров: 13212 ]
Вложение:
120_.PNG
120_.PNG [ 108.88 КБ | Просмотров: 13212 ]

- Эти два алгоритма относятся к разным рабочим отделам аквапарка, но объединены одним недостатком, который ранее обнаруживался в некоторых дракон-схемах предприятия.
- Первая дракон-схема (хоть это практически не видно) на 64% состоит из Действий со словом "Проверь"
- Вторая дракон-схема на 90% состоит из Действий со словом "Проверь" или "Сравни"
- Нет никакого плана действий в случае обнаружения ошибки. Проверка каждой части – это перечисление компонентов структуры. У алгоритмов большая профессиональная ценность, но отсутствуют «запасные» пути, которые значительно принижают дракон-схему до уровня должностной инструкции.


Вернуться к началу
 Профиль  
 
СообщениеДобавлено: Среда, 17 Август, 2022 07:09 

Зарегистрирован: Вторник, 27 Апрель, 2021 05:25
Сообщения: 139
Откуда: Томск
Алгоритмы "Калибровка датчика pH", "Калибровка датчика хлора по фотометру", "Калибровка датчика Radox"
Вложение:
124_.PNG
124_.PNG [ 44.99 КБ | Просмотров: 13212 ]
Вложение:
125_.PNG
125_.PNG [ 103.49 КБ | Просмотров: 13212 ]
Вложение:
126_.PNG
126_.PNG [ 53.51 КБ | Просмотров: 13212 ]
Вложение:
124.png
124.png [ 246.9 КБ | Просмотров: 13212 ]

- В этих алгоритмах есть повторяющиеся фрагменты. Ввиду простоты всех трёх алгоритмов предлагаю объединить их в один под названием «Калибровка датчика».
- Дракон-схема, объединяющая три алгоритма в один, представлена на последнем рисунке к этому письму


Вернуться к началу
 Профиль  
 
СообщениеДобавлено: Среда, 17 Август, 2022 07:16 

Зарегистрирован: Вторник, 27 Апрель, 2021 05:25
Сообщения: 139
Откуда: Томск
Алгоритм "Подготовка воды"
Вложение:
128_.png
128_.png [ 77.16 КБ | Просмотров: 13212 ]
Вложение:
129_.png
129_.png [ 50.77 КБ | Просмотров: 13212 ]
Вложение:
128.png
128.png [ 11.44 КБ | Просмотров: 13212 ]
Вложение:
129.png
129.png [ 10.62 КБ | Просмотров: 13212 ]

- Дракон-схемы включают несколько гибридных циклов. Интуитивно схемы понятны, но если углубиться и рассмотреть её как робот, возникнут вопросы. Сначала человек смотрит на показатель, а потом сравнивает его с нормой. Если показатель ненормальный, он совершает действие. После этого он перестаёт смотреть на показатель (почему-то). Примеры таких циклов находятся в тёмно-красных областях на первом и втором рисунке этого письма.
- Решение 1 (третий рисунок): внести Действие в тело цикла.
- Решение 2 (четвёртый рисунок): удалить Действие перед каждым циклом, так как оно подразумевается быть выполненным на момент возникновения вопроса «Это нормально?».


Вернуться к началу
 Профиль  
 
СообщениеДобавлено: Среда, 17 Август, 2022 07:21 

Зарегистрирован: Вторник, 27 Апрель, 2021 05:25
Сообщения: 139
Откуда: Томск
Рассмотрим развилку из алгоритма "Закупка расходных материалов и оборудования":
Вложение:
Жд_.PNG
Жд_.PNG [ 10.15 КБ | Просмотров: 13212 ]

- Дракон-схема заинтересовала меня очередной интересной трактовкой процедуры ожидания. В связи с этим я попробовал составить другие варианты одного и того же действия.

Способ 1: макроикона "цикл ЖДАТЬ"
Вложение:
Жд1.png
Жд1.png [ 7.88 КБ | Просмотров: 13212 ]

Способ 2: икона "Действие"
Вложение:
Жд2.png
Жд2.png [ 4.43 КБ | Просмотров: 13212 ]

Способ 3: икона "Пауза"
Вложение:
Жд3.png
Жд3.png [ 5.6 КБ | Просмотров: 13212 ]


Вернуться к началу
 Профиль  
 
СообщениеДобавлено: Среда, 17 Август, 2022 07:24 

Зарегистрирован: Вторник, 27 Апрель, 2021 05:25
Сообщения: 139
Откуда: Томск
Алгоритм "Замена автоматического выключателя в электрическом шкафу"
Вложение:
137_.png
137_.png [ 87.66 КБ | Просмотров: 13213 ]

- Действие «Проверь отсутствие напряжения на всех фазах» считаю лишним, так как оно подразумевается в следующей иконе Вопрос.
Вложение:
137.png
137.png [ 22.77 КБ | Просмотров: 13213 ]

- Комментарий к Действию «Подключи кабель» считаю отступлением от правил ДРАКОНа (жёлтая карточка). Слово «Если» уже намекает на добавление развилки.
Вложение:
138.png
138.png [ 9.33 КБ | Просмотров: 13213 ]


Вернуться к началу
 Профиль  
 
СообщениеДобавлено: Среда, 17 Август, 2022 07:28 

Зарегистрирован: Вторник, 27 Апрель, 2021 05:25
Сообщения: 139
Откуда: Томск
Алгоритм "Проверка средств защиты от поражения электрическим током перед началом работ"
Вложение:
140_.png
140_.png [ 106.83 КБ | Просмотров: 13213 ]
Вложение:
140.png
140.png [ 199.91 КБ | Просмотров: 13213 ]

- Проверка же не обязательно проводится перед началом работ. Будет неловко обнаружить бракованное средство защиты перед ответственным событием.
- Возникли сомнения в необходимости использования переключателя. Что делать, если выявлен какой-то другой недостаток? Неужели о нём не надо сообщать заместителю технического директора и не заменять его на аналог? Что делать, если все аналогичные средства защиты бракованные?


Вернуться к началу
 Профиль  
 
СообщениеДобавлено: Среда, 17 Август, 2022 07:31 

Зарегистрирован: Вторник, 27 Апрель, 2021 05:25
Сообщения: 139
Откуда: Томск
Алгоритм "Работа электрического шкафа для SUP-board"
Вложение:
141_.png
141_.png [ 67.71 КБ | Просмотров: 13213 ]

- Имеется проверка напряжения в розетках. Как результаты этой проверки обрабатываются? Если напряжения нет, но оно должно быть, надо убедиться в том, что напряжение есть во всём здании (вдруг отключили электроэнергию в городе). У меня нет должных знаний в электротехнике, чтобы ответить на подобные загадки.


Вернуться к началу
 Профиль  
 
СообщениеДобавлено: Среда, 17 Август, 2022 07:33 

Зарегистрирован: Вторник, 27 Апрель, 2021 05:25
Сообщения: 139
Откуда: Томск
Алгоритм "Съём ежемесячных контрольных показателей счётчиков арендаторов"
Вложение:
142_.png
142_.png [ 163.38 КБ | Просмотров: 13213 ]

- Алгоритм создавался очень пунктуальным человеком. Иначе пояснение слова «ежемесячный» как «последний день каждого месяца» не объяснить. Аналогичный момент – дважды подмеченное время выполнения. Это, кажется, вне теории ДРАКОНа, но редактор DrakonHub позволяет устанавливать контрольные сроки, которые ранее можно было увидеть на дракон-схемах.


Вернуться к началу
 Профиль  
 
СообщениеДобавлено: Среда, 17 Август, 2022 07:38 

Зарегистрирован: Вторник, 27 Апрель, 2021 05:25
Сообщения: 139
Откуда: Томск
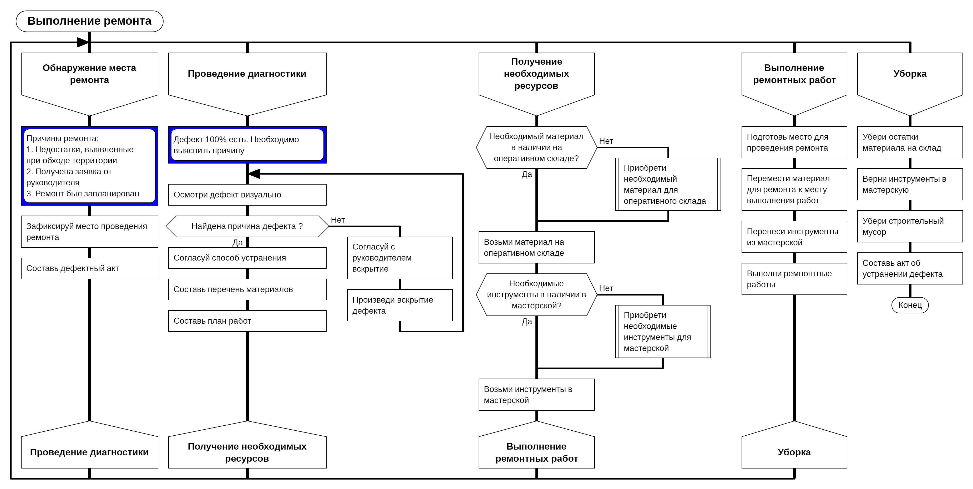
Алгоритм "Выполнение ремонта"
Вложение:
143_.png
143_.png [ 256.45 КБ | Просмотров: 13213 ]
Вложение:
143.png
143.png [ 459.57 КБ | Просмотров: 13213 ]

- Чтобы понять переключатель в первой ветви, потребовалось достаточно усилий. Речь идёт о причине проведения ремонта. Следовательно, так и надо написать. С другой стороны, как можно увидеть, причина ремонта никак не влияет на его ход. Это наводит на мысль сделать конструкцию эфемерным Комментарием, напоминающим человеку, что он делает ремонт.
- Во второй ветви правое плечо развилки логически неверно. Оно содержит действие «Найди причину дефекта», а после спрашивает исполнителя «ну как, нашёл?». Конечно, он нашёл, это же приказано сделать в алгоритме.
- В третьей ветви Действие идёт до соответствующей проверки. Сначала строитель берёт материал, а потом убеждается в его наличии («вот же он, у меня в руках» или «нет, его нет, я держу воздух»). Лучше прежде проверить. Почему-то вниманием обделены инструменты в мастерской. Они подобно материалу имеют свойство портиться или заканчиваться.


Вернуться к началу
 Профиль  
 
СообщениеДобавлено: Среда, 17 Август, 2022 07:49 

Зарегистрирован: Вторник, 27 Апрель, 2021 05:25
Сообщения: 139
Откуда: Томск
Мне было бы интересно узнать, кто был ответственным в алгоритмах взаимодействия. У каждого отдела был свой руководитель, а здесь его не написали. Но идея выше всяких похвал – очень важно увидеть связь отделов между собой в решении проблем.

Замечание в книге: алгоритм на страницах 154-155 идентичен алгоритму на страницах 150-151.

Алгоритм "Устранение загрязнений на нескользящих полосах лестничного марша"

Вложение:
149_.PNG
149_.PNG [ 20.8 КБ | Просмотров: 13213 ]

- Цикл для клининга вызывает любопытство. Видимо клининг в аквапарке довольно ленив, если ему регулярно приходится напоминать отмыть ВСЁ («ну ладно-ладно, хотя это же аквапарк - здесь всё всегда отмыто»). Цикл считаю лишним. А Полку для клининга рекомендую дополнить словом «все» («все нескользящие резинки» и «все алюминиевые полосы»).

Вложение:
149_2.png
149_2.png [ 29.43 КБ | Просмотров: 13213 ]

- Чтобы технической службе не пришлось выполнять операцию сложностью N, рекомендую заменить цикл развилкой, а Действие в теле развилки дополнить словом «целой» («замени повреждённую полосу целой»).

Вложение:
149_3.PNG
149_3.PNG [ 22.26 КБ | Просмотров: 13213 ]

- Замена полос и резинок действительно происходит на новые. Но при этом пользователь снова должен проверять их качество. Специалисты технической службы недоверчивы, а это качество в алгоритме лучше отразить заменой цикла на развилку.


Вернуться к началу
 Профиль  
 
СообщениеДобавлено: Среда, 17 Август, 2022 07:50 

Зарегистрирован: Вторник, 27 Апрель, 2021 05:25
Сообщения: 139
Откуда: Томск
Цитата:
Ожидания от книги - сборник ярких, конкретных и главное реальных примеров, которыми можно показать различие всяких notations
Думаю, ожидания оправдались. Другой вопрос касается качества полученных знаний.

Просмотрев несколько схем, могу сказать, что была проделана большая, но недостаточная работа над текстом.

Примерами составления дракон-схемы из текстового описания алгоритма считаю примеры из книги Владимира Паронджарова «Алгоритмическая клиническая медицина или зачем врачу блок схемы алгоритмов?» (в частности пример на страницах 126-127).

Дракон-схемы учат задавать правильные вопросы. Не исключено, что дракон-схема выявила уязвимости в должностных инструкциях, взятых за основу.

Антон Сергеевич Ковалёв быстро проникся идеей визуального программирования и формализации знаний. Не зря он выделил отдельным абзацем своё знакомство с кудо и кайдзен.

ДРАКОН – тоже своего рода методология, учение об алгоритмизации. Если даже с такими, на мой взгляд, ошибками сотрудники заметили улучшения в своей работе, интересно увидеть, как улучшится их деятельность с более продолжительным или более подробным знакомством с языком ДРАКОН.

Повторюсь: чтобы мои полные дракон-схемы можно было открыть в DrakonHub и отредактировать, регистрируйтесь на DrakonHub, переходите по ссылке и копируйте схемы в своё рабочее пространство: https://drakonhub.com/ide/doc/corgimama/26

Мои комментарии я укомплектовал в один файл, доступный по ссылке https://disk.yandex.ru/i/lMCwWGSfirbVMg .

Я указал на моменты, которые я сделал бы по-другому. Некоторые из них субъективны, но я больше старался отметить объективно тяжёлые для понимания случаи. Идеальной дракон-схемы не составишь. Она будет правильной с точки зрения чертежа, каркаса, правильность алгоритма определяет исполнитель.

Две разные дракон-схемы одного алгоритма могут быть нарисованы по правилам языка, иметь одинаковое количество икон и занимать одинаковый объём памяти. Но для пользователя "правильной" будет одна - которую ему проще понять.


Вернуться к началу
 Профиль  
 
СообщениеДобавлено: Суббота, 14 Январь, 2023 21:15 

Зарегистрирован: Воскресенье, 24 Февраль, 2008 15:32
Сообщения: 6037
Откуда: Москва
Alex_st_Tomsk писал(а):
Прочитал книгу, прикреплённую к сообщению в теме:
viewtopic.php?f=242&t=7167.

Для меня было интересно почитать именно представление бизнес-процессов в языке ДРАКОН, потому что я ленивым прогулочным шагом пишу доклад, в котором сравниваю дракон-схемы с UML, BPMN и блок-схемами
Алексей, прошу опубликовать ваш доклад на этом форуме.


Вернуться к началу
 Профиль  
 
Показать сообщения за:  Поле сортировки  
Начать новую тему Ответить на тему  [ Сообщений: 42 ]  На страницу Пред.  1, 2, 3  След.

Часовой пояс: UTC + 3 часа


Кто сейчас на конференции

Сейчас этот форум просматривают: нет зарегистрированных пользователей и гости: 1


Вы не можете начинать темы
Вы не можете отвечать на сообщения
Вы не можете редактировать свои сообщения
Вы не можете удалять свои сообщения
Вы не можете добавлять вложения

Найти:
cron
Вся информация, размещаемая участниками на конференции (тексты сообщений, вложения и пр.) © 2008-2025, участники конференции «DRAKON.SU», если специально не оговорено иное.
Администрация не несет ответственности за мнения, стиль и достоверность высказываний участников, равно как и за безопасность материалов, предоставляемых участниками во вложениях.
Powered by phpBB® Forum Software © phpBB Group
Русская поддержка phpBB