DRAKON.SU

Текущее время: Понедельник, 15 Декабрь, 2025 15:11

Часовой пояс: UTC + 3 часа




Начать новую тему Ответить на тему  [ Сообщений: 46 ]  На страницу Пред.  1, 2, 3  След.
Автор Сообщение
СообщениеДобавлено: Суббота, 29 Сентябрь, 2012 21:06 

Зарегистрирован: Четверг, 16 Декабрь, 2010 17:33
Сообщения: 83
Геннадий Тышов писал(а):
VOT7 писал(а):
У Паронджанова в книгах весь текст в иконках отцентрирован. Это улучшает восприятие. Абзац и иконка - это разные вещи.
Не уверен, что В.Д. Паронджанов повсеместно использует центрирование и, я, не видел у него каких либо указаний по этому поводу.

Скорее все у Вас субъективное (произвольное) восприятие увиденного.


Вы можете полистать книги и убедиться в этом сами...а заодно обратить внимание на визуальное качество схем в книгах и сравнить его с визуальным качеством схем в Вашей программе...


Вернуться к началу
 Профиль  
 
СообщениеДобавлено: Суббота, 29 Сентябрь, 2012 23:12 

Зарегистрирован: Воскресенье, 06 Апрель, 2008 14:43
Сообщения: 1657
VOT7 писал(а):
Тогда вообще какой прок от ДРАКОНа в плане формализации знаний и визуализации алгоритмов?
Запустив программу ИС Дракон, Вы прочитаете "Для алгоритмизации вашей деятельности, знаний. Инструмент техники вашего мышления."

VOT7 писал(а):
Вы можете полистать книги и убедиться в этом сами...а заодно обратить внимание на визуальное качество схем в книгах и сравнить его с визуальным качеством схем в Вашей программе...
Надо понимать разницу между иллюстрацией в книге и рабочим документом. Они выполняются в различных целях, различными средствами, для различного круга пользователей и соответственно к ним предъявляются различные требования по оформлению.

Вам понадобилось на форуме отобразить свой алгоритм и Вы выбрали ИС Дракон взамен Visio.

Отзывы о ИС Дракон и сравнение с Visio: здесь, здесь, здесь.


Вернуться к началу
 Профиль  
 
СообщениеДобавлено: Воскресенье, 30 Сентябрь, 2012 18:22 

Зарегистрирован: Четверг, 16 Декабрь, 2010 17:33
Сообщения: 83
Геннадий Тышов писал(а):
VOT7 писал(а):
Тогда вообще какой прок от ДРАКОНа в плане формализации знаний и визуализации алгоритмов?
Запустив программу ИС Дракон, Вы прочитаете "Для алгоритмизации вашей деятельности, знаний. Инструмент техники вашего мышления."

VOT7 писал(а):
Вы можете полистать книги и убедиться в этом сами...а заодно обратить внимание на визуальное качество схем в книгах и сравнить его с визуальным качеством схем в Вашей программе...
Надо понимать разницу между иллюстрацией в книге и рабочим документом. Они выполняются в различных целях, различными средствами, для различного круга пользователей и соответственно к ним предъявляются различные требования по оформлению.

Вам понадобилось на форуме отобразить свой алгоритм и Вы выбрали ИС Дракон взамен Visio.

Отзывы о ИС Дракон и сравнение с Visio: здесь, здесь, здесь.


Какую пользу я извлек из ДРАКОНа как инструмента мышления, визуализировав указанный мной алгоритм для 1С?

Цель любых систем визуализации информации - наиболее наглядное представления информации в визуальном виде. Не может по отношению к рисунку использоваться термин "визуализация", если визуальное качество его низкое. Тогда это уже не визуализация. Это просто обычный чертеж или примитивная схема. В книге Паронджанова действительно визуальные схемы. У Вас же в программе - примитивные чертежи. Если какую-нибудь контрольную работу по черчению блок-схем выполнить в Вашей программе - может она и сойдет. Но представить схему подобного визуального качества, скажем, на совещании в компании перед руководителями разного уровня - это опозориться. Также как и визуализировать алгоритмы для себя. Для собственного применения и для представления схем другим я использую Visio. Но схему выше сделал в Вашей программе, так как на восстановление библиотеки ДРАКОН символов для Visio нужно время, а я пока не знаю как ДРАКОН можно применять и какой с него прок, поэтому мне просто лень.


Вернуться к началу
 Профиль  
 
СообщениеДобавлено: Вторник, 30 Октябрь, 2012 07:24 

Зарегистрирован: Среда, 24 Октябрь, 2012 11:00
Сообщения: 15
Здравствуйте уважаемые мастера построения наглядных визуальных алгоритмов! На днях начал читать книги Владимира Паронджанова "Дружелюбные алгоритмы ... 2010 г." и "Мудреца" ну и этот форум. Для меня также актуальны обсуждаемые здесь проблемы. Моя работа связана в т.ч. и с 1С. Почитав данную тему решил попытаться, в качестве первого опыта, сделать по-нагляднее отрывок к справке по 1С. Попытался совместить ГНОМ и ДРАКОН. Прошу покритиковать, направить в нужном направлении, что-то подсказать.

Вот отрывок из встроенной справки 1С:

Цитата:
Как ввести новый документ
Существуют следующие способы ввода новых документов:

Ввести новый документ;
Ввести документ копированием;
Ввести на основании.

1) Ввести новый документ:

Выберите в главном меню нужный вид документов (например, Банк - Платежное поручение).

В открывшемся окне новый документ можно добавить одним из следующих способов:

Способ 1: Выберите меню Действие – Добавить.
Способ 2: Нажмите кнопку Добавить.
Способ 3: Нажмите в любой строке Списка (журнала) документов правой кнопкой мыши – Добавить.
Способ 4: Нажмите на клавиатуре клавишу Insert.
Откроется новая форма документа, готовая к заполнению.

3. Заполните поля в документе.

4. Нажмите кнопку OK - документ будет проведен, форма документа закроется.



Моя схема во вложенном файле


Вложения:
Как ввести новый документ.pdf [209.16 КБ]
Скачиваний: 772
Вернуться к началу
 Профиль  
 
СообщениеДобавлено: Вторник, 30 Октябрь, 2012 08:08 

Зарегистрирован: Среда, 24 Октябрь, 2012 11:00
Сообщения: 15
Вторая часть справки 1С:

Цитата:
2) Ввести документ копированием:

Выберите в главном меню нужный вид документов (например, Банк - Платежное поручение).
В открывшемся окне со списком (журналом) документов установите курсор на документ, который будет скопирован.
Затем:
Способ 1: в меню выберите Действия – Скопировать.
Способ 2: нажмите кнопку Скопировать.
Способ 3: нажмите правой кнопкой мыши на том документе, который хотите скопировать, из появившегося меню выберите пункт Скопировать.
Откроется форма документа с заполненными полями, доступными для редактирования.
Заполните поля в документе.
Нажмите кнопку OK - документ будет проведен, форма документа закроется.


Моя схема - во вложении.


Вложения:
Ввести документ копированием.pdf [255.31 КБ]
Скачиваний: 686
Вернуться к началу
 Профиль  
 
СообщениеДобавлено: Вторник, 30 Октябрь, 2012 09:40 

Зарегистрирован: Среда, 24 Октябрь, 2012 11:00
Сообщения: 15
Ну тогда и 3-я часть справки 1С "Как ввести новый документ" - способ 3 - "Ввести на основании"

Цитата:
3) Ввести на основании (документ вводится на основании ранее введенного документа другого вида):

Выберите в главном меню нужный вид документов (например, Покупка - Поступление товаров и услуг).
В открывшемся списке (журнале) документов выберите документ-основание.
Нажмите правой кнопкой мыши на документе-основании и выберите пункт На основании. Откроется список всех документов, которые можно ввести на основании выбранного. Или нажмите кнопку На основании в меню открывшегося окна.
Откроется форма документа, в котором реквизиты будут заполнены информацией, скопированной из документа-основания. Эта информация при необходимости может быть изменена.
Заполните в форме документа недостающие данные.
Проведите документ и закройте форму – кнопка OK.


На моей схеме (см. вложение) в иконе "Комментарий" языка ДРАКОН использованы элементы ГНОМ.


Вложения:
Ввести на основании.pdf [225.07 КБ]
Скачиваний: 723
Вернуться к началу
 Профиль  
 
СообщениеДобавлено: Вторник, 30 Октябрь, 2012 10:20 

Зарегистрирован: Воскресенье, 24 Февраль, 2008 15:32
Сообщения: 6037
Откуда: Москва
Уважаемый Дмитрий Никитин!

Если нетрудно, выкладывайте Ваши схемы в формате png.
Этот формат будет сразу виден всем.
Для читателей (и для меня в их числе) это намного удобнее.

pdf легко переводится в png

Cпасибо


Вернуться к началу
 Профиль  
 
СообщениеДобавлено: Вторник, 30 Октябрь, 2012 11:54 

Зарегистрирован: Среда, 24 Октябрь, 2012 11:00
Сообщения: 15
Цитата:
Если нетрудно, выкладывайте Ваши схемы в формате png.

Хорошо, Владимир!


Вложения:
Комментарий к файлу: Первая часть.
Часть 1.PNG
Часть 1.PNG [ 48.33 КБ | Просмотров: 23310 ]
Комментарий к файлу: Вторая часть.
Часть 2.PNG
Часть 2.PNG [ 41.71 КБ | Просмотров: 23310 ]
Комментарий к файлу: Третья часть.
Часть 3.PNG
Часть 3.PNG [ 48.48 КБ | Просмотров: 23310 ]
Вернуться к началу
 Профиль  
 
СообщениеДобавлено: Пятница, 02 Ноябрь, 2012 00:59 

Зарегистрирован: Понедельник, 09 Ноябрь, 2009 17:29
Сообщения: 904
Откуда: Россия, Питер
Владимир Паронджанов писал(а):
Я получил письмо от Даниила Матвеева:
Цитата:
Добрый день, Владимир!

Меня зовут Даниил Матвеев, в настоящее время начал работать
проектировщиком задач, связанных с 1С в крупной информационной
компании г. Екатеринбурга.

Столкнулся с отсутствием собственного умения алгоритмизировать
клиентские задачи, что, как оказалось, очень сильно влияло и влияет на
мою производительность как программиста, а теперь и проектировщика.


Дмитрий Никитин писал(а):
Почитав данную тему решил попытаться, в качестве первого опыта, сделать по-нагляднее отрывок к справке по 1С.


На мой взгляд, нет смысла отДРАКОНивать текст, описывающий действия, следующие практически линейно друг за другом. ДРАКОН хорош там, где в алгоритме много ветвлений.

Значительно полезнее, имхо, было бы попытаться применить ДРАКОН к проектированию реальной задачи. На фирме, в которой Вы работаете, по всей видимости уже имеется некий опыт работы с какими-то инструментами. Вероятно, с этими же инструментами придётся работать и Вам. А параллельно можно было бы применить ДРАКОН, и без лишнего ажиотажа изучить его возможности относительно проектирования задач в 1С. Я и сам бы по изучал бы (на добровольных началах : ) такие возможности. А постановку задачи, промежуточные вопросы и решения выкладывать здесь на форуме.

Ну, и наверно, нужно понимать, что в два дня этого не сделать. Думаю месяцев несколько, как минимум.


Вернуться к началу
 Профиль  
 
СообщениеДобавлено: Пятница, 02 Ноябрь, 2012 05:18 

Зарегистрирован: Среда, 24 Октябрь, 2012 11:00
Сообщения: 15
Спасибо за отзыв Эдуард! Применять ДРАКОН для проектирования реальных задач я так же пытаюсь, параллельно продолжая его изучение, но как Вы сами заметили - это дело не 2-х дней :).
Написание наглядных инструкций - очень важно и актуально для меня. Сейчас пытаюсь для этой цели подыскать какие-то инструменты, методы. Буду благодарен, если кто-нибудь подтолкнет в нужном направлении!


Вернуться к началу
 Профиль  
 
СообщениеДобавлено: Пятница, 23 Ноябрь, 2012 23:12 

Зарегистрирован: Вторник, 13 Ноябрь, 2012 12:13
Сообщения: 13
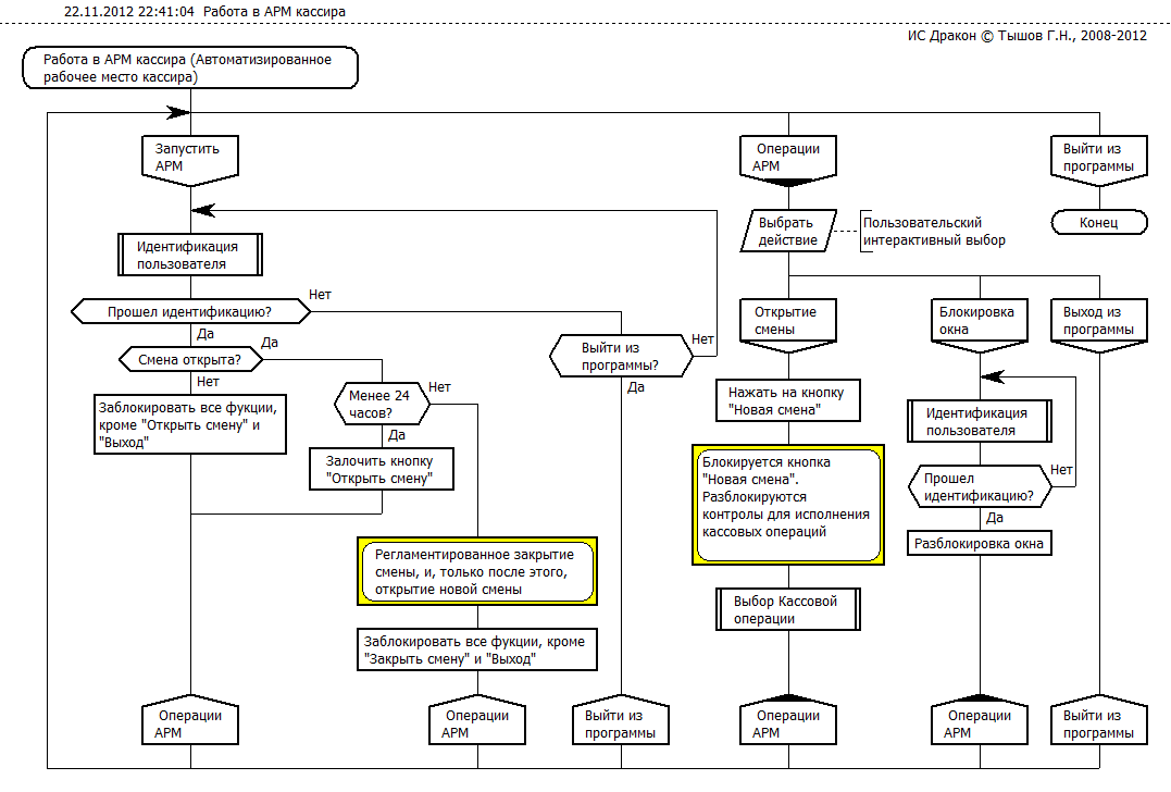
Моя дебютная попытка использования Дракона для уяснения новой для меня задачки, формализации исходных требований, представления другим участникам проекта и т.д. и т.п. Я не программист ни по образованию, ни по должности. Моя задача именно проектирование и выдача спецификаций/заданий программерам. Проект не для 1С, но для 1С он бы ничем не отличался (знаю 1С77 по старой памяти). Пару диаграмм в картинках и весь комплект в .DRT в ZIP
Вложение:
Комментарий к файлу: Комплект в .drt
в01.zip [9.3 КБ]
Скачиваний: 681
.


Вложения:
Регистратор_03.png
Регистратор_03.png [ 32.84 КБ | Просмотров: 23165 ]
фрагмПрКассОпер.png
фрагмПрКассОпер.png [ 21.49 КБ | Просмотров: 23165 ]
процПрием_оплаты.png
процПрием_оплаты.png [ 27.89 КБ | Просмотров: 23165 ]
Вернуться к началу
 Профиль  
 
СообщениеДобавлено: Суббота, 24 Ноябрь, 2012 00:48 

Зарегистрирован: Понедельник, 09 Ноябрь, 2009 17:29
Сообщения: 904
Откуда: Россия, Питер
Mixail писал(а):
Моя дебютная попытка использования Дракона для уяснения новой для меня задачки,

В качестве общего плана очень даже не плохо. Вот только исполнителей, имхо, лучше явно прописывать.
А что программисты говорят?


Вернуться к началу
 Профиль  
 
СообщениеДобавлено: Суббота, 24 Ноябрь, 2012 11:45 

Зарегистрирован: Вторник, 13 Ноябрь, 2012 12:13
Сообщения: 13
Ильченко Эдуард, это именно "общий план" - "предпроектный" (не окончательный). Видов исполнителей в данном случае, всего один - собственно, "кассир"... Тем не менее, не могли бы Вы уточнить (показать), как практически можно "явно прописывать исполнителя"? Как это должно выглядеть?


Вернуться к началу
 Профиль  
 
СообщениеДобавлено: Понедельник, 07 Январь, 2013 00:07 

Зарегистрирован: Понедельник, 09 Ноябрь, 2009 17:29
Сообщения: 904
Откуда: Россия, Питер
Вот здесь описание некоторого бизнес-процесса для 1С.
Вложение:
Contract.png
Contract.png [ 78.05 КБ | Просмотров: 22853 ]

И он же на ДРАКОНе.
Вложение:
1С_БП.png
1С_БП.png [ 329.36 КБ | Просмотров: 22853 ]


Вернуться к началу
 Профиль  
 
СообщениеДобавлено: Четверг, 10 Январь, 2013 08:14 

Зарегистрирован: Воскресенье, 01 Ноябрь, 2009 05:13
Сообщения: 1442
Первая схема как-то нагляднее. Думаю, потому, что ближе к смыслу описанного как сети работ. Вторая была бы ближе... если бы каждому исполнителю свои взаимодействующие процессы...


Вернуться к началу
 Профиль  
 
СообщениеДобавлено: Четверг, 10 Январь, 2013 14:22 

Зарегистрирован: Вторник, 13 Ноябрь, 2012 12:13
Сообщения: 13
to Ильченко Эдуард
Может в Драконе лучше идти от другого?:


Вложения:
СогласДоговора.png
СогласДоговора.png [ 35.46 КБ | Просмотров: 22760 ]
Вернуться к началу
 Профиль  
 
СообщениеДобавлено: Четверг, 10 Январь, 2013 19:04 

Зарегистрирован: Воскресенье, 06 Апрель, 2008 14:43
Сообщения: 1657
Mixail,
указывать участника бизнес-процесса в Дракон схеме можно:
• у иконы в поле идентификатор,
• в иконе Комментарии на шампуре,
• в присоединенном боковом комментарии,
• иконы Действие заменить иконой Полка, участника указывать в верхнем тексте.


Вернуться к началу
 Профиль  
 
СообщениеДобавлено: Четверг, 10 Январь, 2013 20:53 

Зарегистрирован: Вторник, 13 Ноябрь, 2012 12:13
Сообщения: 13
Геннадий Тышов писал(а):
Mixail,
указывать участника бизнес-процесса в Дракон схеме можно:
• у иконы в поле идентификатор,
• в иконе Комментарии на шампуре,
• в присоединенном боковом комментарии,
• иконы Действие заменить иконой Полка, участника указывать в верхнем тексте.
хм, последнее мне в голову не приходило. Хотя "Инстанция" по существу оно и есть, сам не осознал. Интересно :idea: Спасибо


Вернуться к началу
 Профиль  
 
СообщениеДобавлено: Пятница, 11 Январь, 2013 01:49 

Зарегистрирован: Понедельник, 09 Ноябрь, 2009 17:29
Сообщения: 904
Откуда: Россия, Питер
Mixail писал(а):
to Ильченко Эдуард
Может в Драконе лучше идти от другого?:

Да, Ваш вариант хорош.

Я такую схему называю условно "линейная схема". Она должна входить в комплект схем описывающих процесс.
Моя схема выше названа условно "схема кооперации исполнителей".
Предположительно, по схеме можно будет (в пределе) генерить некий код в автомате.
Пытаюсь найти такой вариант схемы, при котором и все остальные схемы будут генерироваться автоматом.

Выложил только схему кооперации для того, чтобы её восприятие не зашумлялось другими схемами.


Вернуться к началу
 Профиль  
 
СообщениеДобавлено: Пятница, 11 Январь, 2013 14:24 

Зарегистрирован: Воскресенье, 01 Ноябрь, 2009 05:13
Сообщения: 1442
Интересно. Код для кого и для чего?
Кстати, все эти схемы в каком-то смысле линейные... т.к. отражают некое представление о подмножестве "вариантов коллективного использования"...


Вернуться к началу
 Профиль  
 
Показать сообщения за:  Поле сортировки  
Начать новую тему Ответить на тему  [ Сообщений: 46 ]  На страницу Пред.  1, 2, 3  След.

Часовой пояс: UTC + 3 часа


Кто сейчас на конференции

Сейчас этот форум просматривают: нет зарегистрированных пользователей и гости: 1


Вы не можете начинать темы
Вы не можете отвечать на сообщения
Вы не можете редактировать свои сообщения
Вы не можете удалять свои сообщения
Вы не можете добавлять вложения

Найти:
cron
Вся информация, размещаемая участниками на конференции (тексты сообщений, вложения и пр.) © 2008-2025, участники конференции «DRAKON.SU», если специально не оговорено иное.
Администрация не несет ответственности за мнения, стиль и достоверность высказываний участников, равно как и за безопасность материалов, предоставляемых участниками во вложениях.
Powered by phpBB® Forum Software © phpBB Group
Русская поддержка phpBB