DRAKON.SU

Текущее время: Четверг, 23 Октябрь, 2025 02:12

Часовой пояс: UTC + 3 часа




Начать новую тему Ответить на тему  [ Сообщений: 4 ] 
Автор Сообщение
 Заголовок сообщения: Алгоритм работы дефектоскопа
СообщениеДобавлено: Четверг, 19 Октябрь, 2017 10:18 

Зарегистрирован: Понедельник, 14 Декабрь, 2015 19:18
Сообщения: 128
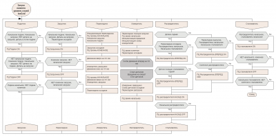
Сейчас нашей команде программистов нужно реализовать технологический цикл работы установки.
Установка будет работать в режиме 24/7(или что-то близкое к этому).

Установки состоит из:
-пневмоцилиндров(ПЦ), шаговых двигателей осуществляющих передвижение детали.
-датчиков начального, конечного положения ПЦов и др.
-лазерного сканера, получающего срез детали(массив точек) для последующей обработки.
-контроллера нижнего уровня с Linux на борту, осуществляющего взаимодействие с периферией.
-ПК верхнего уровня, задающего основной цикл работы, обработку данных.

Набросали небольшую предварительную схему работы.
Пока представлен только идеальный вариант работы - без ошибок.
Каждый модуль начинается выполняться только если состояния соответствующих датчиков именно то, которое нужно для старта.
В первом приближение, всё должно выполняться последовательно:
Вложение:
Технологический цикл.png
Технологический цикл.png [ 275.16 КБ | Просмотров: 6929 ]


Возможно, её можно улучшить для читаемости.
Но глаз замылен и пока не понятно как можно улучшить выразительность схемы.
Чувствуется, что схема сырая.
Подскажите, пожалуйста, что тут можно изменить, дополнить.


Вернуться к началу
 Профиль  
 
 Заголовок сообщения: Re: Алгоритм работы дефектоскопа
СообщениеДобавлено: Суббота, 21 Октябрь, 2017 11:34 

Зарегистрирован: Среда, 27 Сентябрь, 2017 18:44
Сообщения: 332
Владимир Невзоров писал(а):
Сейчас нашей команде программистов нужно реализовать технологический цикл работы установки.
Установка будет работать в режиме 24/7(или что-то близкое к этому).

Установки состоит из:
-пневмоцилиндров(ПЦ), шаговых двигателей осуществляющих передвижение детали.
-датчиков начального, конечного положения ПЦов и др.
-лазерного сканера, получающего срез детали(массив точек) для последующей обработки.
-контроллера нижнего уровня с Linux на борту, осуществляющего взаимодействие с периферией.
-ПК верхнего уровня, задающего основной цикл работы, обработку данных.

Набросали небольшую предварительную схему работы.
Пока представлен только идеальный вариант работы - без ошибок.
Каждый модуль начинается выполняться только если состояния соответствующих датчиков именно то, которое нужно для старта.
В первом приближение, всё должно выполняться последовательно:
Вложение:
Технологический цикл.png


Возможно, её можно улучшить для читаемости.
Но глаз замылен и пока не понятно как можно улучшить выразительность схемы.
Чувствуется, что схема сырая.
Подскажите, пожалуйста, что тут можно изменить, дополнить.


Схема читаема, последовательность действий понятна
Сильно "укрупненный" алгоритм, без "деталей"
Я бы расписал отдельно каждый блок (подалгоритм)


Закрыл проект по опытному станку (гораздо проще чем у Вас):
с авариями, ошибками, дребезгом контактов, мгновенными завышениями значений из-за инертности системы очень намучался


Вернуться к началу
 Профиль  
 
 Заголовок сообщения: Re: Алгоритм работы дефектоскопа
СообщениеДобавлено: Вторник, 24 Октябрь, 2017 12:25 

Зарегистрирован: Понедельник, 14 Декабрь, 2015 19:18
Сообщения: 128
Цитата:
Схема читаема, последовательность действий понятна
Сильно "укрупненный" алгоритм, без "деталей"

Да, так и хотели показать. Чтобы представить что алгоритм делает в целом.

Цитата:
Закрыл проект по опытному станку (гораздо проще чем у Вас):
с авариями, ошибками, дребезгом контактов, мгновенными завышениями значений из-за инертности системы очень намучался

А Вы описывали такой низкий уровень обработок в ДРАКОН-схемах? Или для таких подробностей уже не стоит строить схемы?


Вернуться к началу
 Профиль  
 
 Заголовок сообщения: Re: Алгоритм работы дефектоскопа
СообщениеДобавлено: Среда, 25 Октябрь, 2017 16:47 

Зарегистрирован: Среда, 27 Сентябрь, 2017 18:44
Сообщения: 332
Владимир Невзоров писал(а):
Цитата:
Схема читаема, последовательность действий понятна
Сильно "укрупненный" алгоритм, без "деталей"

Да, так и хотели показать. Чтобы представить что алгоритм делает в целом.

Цитата:
Закрыл проект по опытному станку (гораздо проще чем у Вас):
с авариями, ошибками, дребезгом контактов, мгновенными завышениями значений из-за инертности системы очень намучался

А Вы описывали такой низкий уровень обработок в ДРАКОН-схемах? Или для таких подробностей уже не стоит строить схемы?

Все от начала до конца делалось в Дракон редакторе, оказалось очень удобно.
Конфигурация СПК и модулей а также визуализации делались уже на КДС 3
Сначало была обобщенная схема, потом каждый элемент начинал рассматриваться в отдельности.
Получили огромный опыт применения функциональных блоков КДС в Дракон схемах
На основе первого опыта следом в течении двух дней создание ФБ для КДС 2
Тех процесс ИТП, очень сэкономили время в Дракон получается быстрее


Вернуться к началу
 Профиль  
 
Показать сообщения за:  Поле сортировки  
Начать новую тему Ответить на тему  [ Сообщений: 4 ] 

Часовой пояс: UTC + 3 часа


Кто сейчас на конференции

Сейчас этот форум просматривают: нет зарегистрированных пользователей и гости: 1


Вы не можете начинать темы
Вы не можете отвечать на сообщения
Вы не можете редактировать свои сообщения
Вы не можете удалять свои сообщения
Вы не можете добавлять вложения

Найти:
cron
Вся информация, размещаемая участниками на конференции (тексты сообщений, вложения и пр.) © 2008-2025, участники конференции «DRAKON.SU», если специально не оговорено иное.
Администрация не несет ответственности за мнения, стиль и достоверность высказываний участников, равно как и за безопасность материалов, предоставляемых участниками во вложениях.
Powered by phpBB® Forum Software © phpBB Group
Русская поддержка phpBB