Сейчас нашей команде программистов нужно реализовать технологический цикл работы установки.
Установка будет работать в режиме 24/7(или что-то близкое к этому).
Установки состоит из:-пневмоцилиндров(ПЦ), шаговых двигателей осуществляющих передвижение детали.
-датчиков начального, конечного положения ПЦов и др.
-лазерного сканера, получающего срез детали(массив точек) для последующей обработки.
-контроллера нижнего уровня с Linux на борту, осуществляющего взаимодействие с периферией.
-ПК верхнего уровня, задающего основной цикл работы, обработку данных.
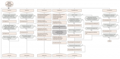
Набросали небольшую 
предварительную схему работы. 
Пока представлен только идеальный вариант работы - без ошибок.
Каждый модуль начинается выполняться только если состояния соответствующих датчиков именно то, которое нужно для старта.
В первом приближение, всё должно выполняться последовательно:
Вложение:
			 Технологический цикл.png [ 275.16 КБ | Просмотров: 6958 ]
			Технологический цикл.png [ 275.16 КБ | Просмотров: 6958 ]
		
		
	 Возможно, её можно улучшить для читаемости.
Но глаз замылен и пока не понятно как можно улучшить выразительность схемы.
Чувствуется, что схема сырая.
Подскажите, пожалуйста, что тут можно изменить, дополнить.