DRAKON.SU

Текущее время: Понедельник, 09 Март, 2026 16:38

Часовой пояс: UTC + 3 часа




Начать новую тему Ответить на тему  [ Сообщений: 292 ]  На страницу 1, 2, 3, 4, 5 ... 15  След.
Автор Сообщение
СообщениеДобавлено: Понедельник, 28 Декабрь, 2009 19:38 

Зарегистрирован: Понедельник, 09 Ноябрь, 2009 17:29
Сообщения: 904
Откуда: Россия, Питер
Я, для собственного развития, сейчас изучаю как в разных системах с помощью графики отобрабражают схемы различных процессов и пытаюсь, как могу, отобразить их же на Драконе. Я не пытаюсь вылизывать алгоритмы, просто хочу понять разницу.

Результаты могу выкладывать здесь, если они кому-нибудь интересны, кроме меня. Пример внизу.

Спецификация BPMN - это книга размером в триста страниц, которая просто заполнена графическими иллюстрациями её применения с подробными комментариями: всего около 130 рисунков! Кроме того, спецификация содержит подробный пример описания завершённого и реального процесса: процесса разрешения разногласий с помощью голосования по электронной почте (см. Рис. 1). Это процесс, который реально работал в организации BPMI при разработке самой спецификации.

Увидев книгу со спецификацией BPMN (которую бесплатно может загрузить себе любой желающий), я понял, что наконец-то нашёл диаграммы для описания бизнес-процессов такого качества и такого уровня проработки, что их уже сейчас можно использовать на практике. По отзывам людей, мало знакомых с нотациями моделирования бизнес-процессов, диаграммы BPMN действительно понятны уже интуитивно, а для непрофессионалов в области моделирования они вообще не отличаются от диаграмм деятельности UML.
Вложение:
image001_large.png
image001_large.png [ 86.76 КБ | Просмотров: 40405 ]
Вложение:
Рецензировать разногласия_1.png
Рецензировать разногласия_1.png [ 29.7 КБ | Просмотров: 40405 ]


Вернуться к началу
 Профиль  
 
СообщениеДобавлено: Понедельник, 28 Декабрь, 2009 21:11 

Зарегистрирован: Пятница, 24 Апрель, 2009 16:28
Сообщения: 66
Откуда: Москва
Бредятина и то, и другое.
Что касается Дракона, то это, как всегда, запредельный, фантастический бред, обсуждать который я не собираюсь.

В диаграмме BPMN ровно столько же смысла, как и в программе, имеющей такую блок-схему. Причем это не преувеличение, т. к. любители BPMN подчеркивают как великое достижение, что их диаграммы можно проигрывать, т. е. речь идет именно о запуске программы с такой блок-схемой. Создатели таких программ, как известно, подлежат расстрелу на месте.
Если Вы считаете, что все хорошо, и я преувеличиваю, то задумайтесь, например, о надписи "Второй раз". Чего "Второй раз"? Внутри есть циклы и непонятно, где увеличивается этот "раз". Назовем его для удобства проходом. Может ли быть "третий раз"? Понять это невозможно, т. к. не видно, где инициализируется проход.
Можно ли, глядя на эту "наглядную картинку" объяснить простыми словами, сколько будет крутиться вся процедура голосования? – Нет.
Ну и так далее, и тому подобное.


Вернуться к началу
 Профиль  
 
СообщениеДобавлено: Понедельник, 28 Декабрь, 2009 22:26 

Зарегистрирован: Вторник, 11 Август, 2009 11:44
Сообщения: 42
Откуда: Бердск
Peter Almazov писал(а):
Что касается Дракона, то это, как всегда, запредельный, фантастический бред, обсуждать который я не собираюсь

Есть другое мнение: Не дал бог свинье роги - всех бы перебодала
Похоже, что Воинствующий Плюшник, хуже татарина :D


ОТ МОДЕРАТОРА
Коллеги, давайте будем корректны. Резкие высказывания относительно предмета не дают права к переходу на личности.


Вернуться к началу
 Профиль  
 
СообщениеДобавлено: Понедельник, 28 Декабрь, 2009 22:37 

Зарегистрирован: Понедельник, 09 Ноябрь, 2009 17:29
Сообщения: 904
Откуда: Россия, Питер
Peter Almazov писал(а):
Если Вы считаете, что все хорошо, и я преувеличиваю, то задумайтесь, например, о надписи "Второй раз".
Задумывался : ) Именно при попытке отразить на Драконе указанный алгоритм и высветилась его (алгоритма) непутёвость. А когда я смотрел впервые на оригинал, так всё круто казалось. Как разработчики по нему работали - мне не понятно : )

Peter Almazov писал(а):
Можно ли, глядя на эту "наглядную картинку" объяснить простыми словами, сколько будет крутиться вся процедура голосования? – Нет.
Ну и так далее, и тому подобное.
Я уже писал, что "не пытаюсь вылизывать алгоритмы" и на данном этапе мне всё равно насколько они соответствуют физике процесса. Мой интерес - как будет выглядеть алгоритм на Драконе реализующий ровно то, что избражено с помощью другого графического языка.

Peter Almazov писал(а):
Что касается Дракона, то это, как всегда, запредельный, фантастический бред, обсуждать который я не собираюсь.
И совершено правильно делаете.


Вернуться к началу
 Профиль  
 
СообщениеДобавлено: Вторник, 29 Декабрь, 2009 14:07 

Зарегистрирован: Вторник, 27 Май, 2008 13:24
Сообщения: 155
Peter Almazov писал(а):
Можно ли, глядя на эту "наглядную картинку" объяснить простыми словами, сколько будет крутиться вся процедура голосования? – Нет.

Ну видно же: будут заседать непрерывно пока при наличии разногласий не будет достигнуто большинство,
в дракон- варианте таймаут не предусмотрен. :wink: Выход из цикла там в силуэте только один.


Вернуться к началу
 Профиль  
 
СообщениеДобавлено: Вторник, 29 Декабрь, 2009 15:09 

Зарегистрирован: Воскресенье, 24 Февраль, 2008 15:32
Сообщения: 6037
Откуда: Москва
dvuugl писал(а):
в дракон- варианте таймаут не предусмотрен. :wink: Выход из цикла там в силуэте только один.


В дракон-варианте таймаут можно предусмотреть. См. главу 11 "Визуальные операторы реального времени", в особенности, Рис. 84 и цикл ЖДАТЬ (Как улучшить работу ума)


Вернуться к началу
 Профиль  
 
СообщениеДобавлено: Вторник, 29 Декабрь, 2009 15:48 

Зарегистрирован: Среда, 13 Май, 2009 21:05
Сообщения: 153
Откуда: Саратов
Мне кажется, в схеме голосования на Драконе, в первой ветке надо сделать рокировку выходов на развилке "пятница наступила".


Вернуться к началу
 Профиль  
 
СообщениеДобавлено: Вторник, 29 Декабрь, 2009 18:08 

Зарегистрирован: Понедельник, 09 Ноябрь, 2009 17:29
Сообщения: 904
Откуда: Россия, Питер
В качестве шутки. Новый Год всё-таки : )

Похоже, стратеги компании всерьёз считают, что для "Повышения удовлетворённости персонала компании" : ) нужны всего две вещи - "Создание корпоративного учебного центра" и "Внедрение процессного управления" : )
(см. внизу картинки)
Вложение:
CorporateStrategicMapBSC.png
CorporateStrategicMapBSC.png [ 80.69 КБ | Просмотров: 40333 ]


Вернуться к началу
 Профиль  
 
СообщениеДобавлено: Вторник, 29 Декабрь, 2009 19:35 

Зарегистрирован: Воскресенье, 06 Апрель, 2008 14:43
Сообщения: 1657
Ильченко Эдуард писал(а):
см. внизу картинки
Ваша картинка очень похожа на картинки в этой книге.
Здесь
Дмитрий Колосов писал(а):
Интересно было бы сравнить ДРАКОН и Потокограммы Эдварда де Боно.

Последние описаны в книге
Эдвард де Боно "Водная логика" — Мн.: Попурри, 2006.
WATER LOGIC by Edward de Bono. — London : «PENGUIN BOOKS», 1994.
Ozon
Куб

Автор использует потокограммы для "непосредственного обучения навыкам мышления в школах" (стр. 110).
Аннотация в книге
Цитата:
Предлагается простой, но эффективный способ мышления, позволяющий решать практические задачи с помощью графических потокограмм; таким образом, понятие потока (Куда это ведёт?) является базовым в водной логике, чем она и отличается от традиционной каменной, опирающейся на понятие объекта (Что это такое?).


Вернуться к началу
 Профиль  
 
СообщениеДобавлено: Вторник, 29 Декабрь, 2009 23:10 

Зарегистрирован: Понедельник, 09 Ноябрь, 2009 17:29
Сообщения: 904
Откуда: Россия, Питер
Геннадий Тышов писал(а):
Эдвард де Боно "Водная логика" — Мн.: Попурри, 2006.
Читал давно. Не торкнуло. Вода.

Спасибо, что напомнили. Посмотрю свежим взглядом.


Вернуться к началу
 Профиль  
 
СообщениеДобавлено: Среда, 30 Декабрь, 2009 15:28 

Зарегистрирован: Понедельник, 09 Ноябрь, 2009 17:29
Сообщения: 904
Откуда: Россия, Питер
Геннадий Тышов писал(а):
Дмитрий Колосов писал(а):
Интересно было бы сравнить ДРАКОН и Потокограммы Эдварда де Боно.
Господин де Боно всего двумя фразами дал характеристику своим потокограммам.
«Назначение потокограммы заключается в том, чтобы на нее смотреть.» (см. стр. 120)
«Точка G. Это важная точка» (см. стр. 125)

Сравнивать, собственно, нечего.
Дракон — язык действия.
Потокограмма — язык смотрения.

Геннадий Тышов писал(а):
Дмитрий Колосов писал(а):
Автор использует потокограммы для "непосредственного обучения навыкам мышления в школах" (стр. 110).
Не дай Б-г, ребёнок научится потокограммить : )

В общем, всю книгу целиком можно рассматривать как утончённую новогоднюю шутку интеллектуала : ) Для доказательства достаточно над каждой стрелкой поставить надпись «Куда это ведёт?». А эта надпись краеугольное понятие потокограмм.
Вложение:
Боно1.png
Боно1.png [ 129.56 КБ | Просмотров: 40278 ]
Вложение:
Боно2.png
Боно2.png [ 119.27 КБ | Просмотров: 40278 ]
Вложение:
Боно3.png
Боно3.png [ 124.18 КБ | Просмотров: 40278 ]


Вернуться к началу
 Профиль  
 
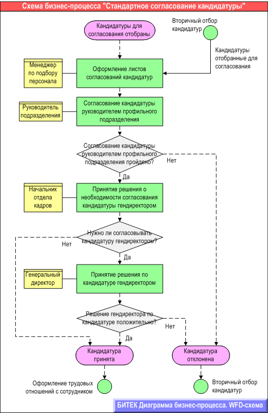
СообщениеДобавлено: Среда, 30 Декабрь, 2009 15:46 

Зарегистрирован: Понедельник, 09 Ноябрь, 2009 17:29
Сообщения: 904
Откуда: Россия, Питер
Вложение:
StandartAgreementCandidature.png
StandartAgreementCandidature.png [ 54 КБ | Просмотров: 40275 ]
Вложение:
Согласование1_1.png
Согласование1_1.png [ 16.55 КБ | Просмотров: 40275 ]


Вернуться к началу
 Профиль  
 
СообщениеДобавлено: Среда, 30 Декабрь, 2009 16:35 

Зарегистрирован: Вторник, 27 Май, 2008 13:24
Сообщения: 155
Интересно. Ветви здесь не действия, а объекты (менеджер, директор и проч).
А если рассматривать адреса не как GOTO, а как сообщения объектам, то это ООП + параллельные процессы однако.


Вернуться к началу
 Профиль  
 
СообщениеДобавлено: Среда, 30 Декабрь, 2009 17:29 

Зарегистрирован: Понедельник, 09 Ноябрь, 2009 17:29
Сообщения: 904
Откуда: Россия, Питер
Вложение:
QualityDetail.png
QualityDetail.png [ 44.49 КБ | Просмотров: 40254 ]
Вложение:
Качество изготовления деталей_1.png
Качество изготовления деталей_1.png [ 11.09 КБ | Просмотров: 40254 ]


Вернуться к началу
 Профиль  
 
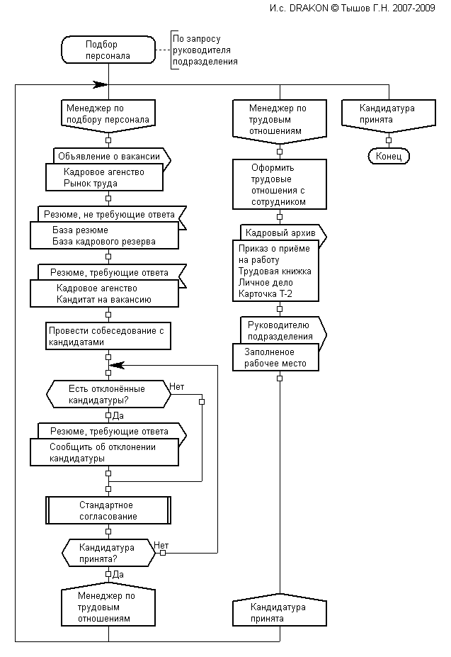
СообщениеДобавлено: Среда, 30 Декабрь, 2009 20:17 

Зарегистрирован: Понедельник, 09 Ноябрь, 2009 17:29
Сообщения: 904
Откуда: Россия, Питер
Вложение:
RecruitmentPersonnel.png
RecruitmentPersonnel.png [ 64.49 КБ | Просмотров: 40222 ]
Вложение:
Подбор персонала_1.png
Подбор персонала_1.png [ 15.87 КБ | Просмотров: 40222 ]


Вернуться к началу
 Профиль  
 
СообщениеДобавлено: Среда, 30 Декабрь, 2009 20:53 

Зарегистрирован: Воскресенье, 06 Апрель, 2008 14:43
Сообщения: 1657
Для Ильиченко Эдуарда.

По поводу бизнес процесса с несколькими участниками, в справке в разделе "Работа с и.с. DRAKON" есть рекомендация:
Цитата:
Идентификатор иконы, схемы

Иконам и схемам можно присвоить идентификаторы (по ГОСТ 19.701–90) для ссылок в документах или описаниях.

В идентификаторе может быть любой однострочный текст.
Для алгоритма бизнес процесса, в идентификаторе можно указать роль или участника процесса.

Необходимо контролировать длину идентификатора при размещении в графике.


Вернуться к началу
 Профиль  
 
СообщениеДобавлено: Четверг, 31 Декабрь, 2009 00:05 

Зарегистрирован: Понедельник, 09 Ноябрь, 2009 17:29
Сообщения: 904
Откуда: Россия, Питер
Геннадий Тышов писал(а):
Цитата:
ГОСТ 19.701–90
Что-то сам ГОСТ поверг меня в уныние : (


Вернуться к началу
 Профиль  
 
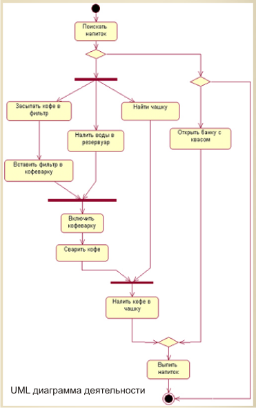
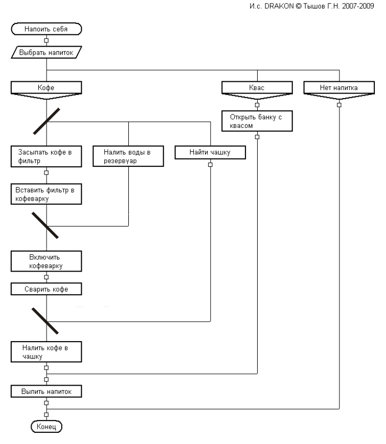
СообщениеДобавлено: Четверг, 31 Декабрь, 2009 01:34 

Зарегистрирован: Понедельник, 09 Ноябрь, 2009 17:29
Сообщения: 904
Откуда: Россия, Питер
Вложение:
uml2.png
uml2.png [ 80.21 КБ | Просмотров: 40194 ]
Стало очевидно, что мне просто необходимы независимые процессы и все в одном месте : )
Пока пользуюсь самопальными значками.

Что-то мне смутно подсказывает, что если воплотить эти процессы в программном коде, то получится prolog-машина : )
Вложение:
Напоить себя1.png
Напоить себя1.png [ 62.57 КБ | Просмотров: 40194 ]


Последний раз редактировалось Ильченко Эдуард Четверг, 31 Декабрь, 2009 13:54, всего редактировалось 1 раз.

Вернуться к началу
 Профиль  
 
СообщениеДобавлено: Четверг, 31 Декабрь, 2009 01:50 
Модератор
Аватара пользователя

Зарегистрирован: Понедельник, 14 Ноябрь, 2005 18:39
Сообщения: 631
Откуда: Россия, Орёл
Возможно, названия параллельно выполняемых процессов записывать в одном прямоугольнике, поделённом внутри вертикально на неск. частей.

Сами маршруты на схеме должны быть строго последовательными. Иначе путаница будет - передумано уже.


Вернуться к началу
 Профиль  
 
СообщениеДобавлено: Четверг, 31 Декабрь, 2009 02:29 

Зарегистрирован: Понедельник, 09 Ноябрь, 2009 17:29
Сообщения: 904
Откуда: Россия, Питер
Илья Ермаков писал(а):
Сами маршруты на схеме должны быть строго последовательными. Иначе путаница будет - передумано уже.
А в чём путаница? У независимых процессов (маршрутов) есть точка сбора, по достижению которой только и возможно продолжение. По-моему всё явно и никакой путаницы. Конечно, в реальной схеме не мешало бы предусмотреть выход по тайм-ауту.

Независимые процессы А и В могут выполняться параллельно (А || B), в порядке А -> В или В -> А. Совершенно не важно кто выбирает порядок: транслятор по RAND, программист или "начальник транспортного цеха". Нет задачи попасть в точку сбора в определённое время. Есть задача, чтобы все процессы достигли этой точки. Условно, плюс-минус неделя роли не играет.


Вернуться к началу
 Профиль  
 
Показать сообщения за:  Поле сортировки  
Начать новую тему Ответить на тему  [ Сообщений: 292 ]  На страницу 1, 2, 3, 4, 5 ... 15  След.

Часовой пояс: UTC + 3 часа


Кто сейчас на конференции

Сейчас этот форум просматривают: нет зарегистрированных пользователей и гости: 1


Вы не можете начинать темы
Вы не можете отвечать на сообщения
Вы не можете редактировать свои сообщения
Вы не можете удалять свои сообщения
Вы не можете добавлять вложения

Найти:
cron
Вся информация, размещаемая участниками на конференции (тексты сообщений, вложения и пр.) © 2008-2025, участники конференции «DRAKON.SU», если специально не оговорено иное.
Администрация не несет ответственности за мнения, стиль и достоверность высказываний участников, равно как и за безопасность материалов, предоставляемых участниками во вложениях.
Powered by phpBB® Forum Software © phpBB Group
Русская поддержка phpBB