DRAKON.SU

Текущее время: Понедельник, 22 Декабрь, 2025 07:14

Часовой пояс: UTC + 3 часа




Начать новую тему Ответить на тему  [ Сообщений: 292 ]  На страницу Пред.  1 ... 8, 9, 10, 11, 12, 13, 14, 15  След.
Автор Сообщение
СообщениеДобавлено: Воскресенье, 17 Январь, 2010 03:30 

Зарегистрирован: Понедельник, 09 Ноябрь, 2009 17:29
Сообщения: 904
Откуда: Россия, Питер
Нашёл я одного менеджера, далёкого от программирования, но который начал чувствовать, что пора бы как-то графически отразить то, чем он занимается. Я попытался выяснить какая нотация ему будет понятнее. Начал я с примера на YAWL (просто потому, что сейчас о нём читаю) и он же на Драконе (схемки приведены ниже, текст я переводил сам как мог).
Вложение:
YAWL - controlflow1.png
YAWL - controlflow1.png [ 123.68 КБ | Просмотров: 19187 ]
Вложение:
yawl-1.png
yawl-1.png [ 13.99 КБ | Просмотров: 19187 ]
Результат, на мой взгляд, получился интересным.
Схемки были представлены одновременно. Сначала менеджер взялся за YAWL (как выяснилось потому, что они «привлекательнее, красивее». Что на схеме представлено, в общем, он понял из текстовой части, но кружочки и что они делают, как-то напрягли. Для выяснения, что же они делают, менеджер обратился к Дракону. Ясность наступила сразу, кроме процесса распараллеливания в конце. Как оказалось в YAWL он даже не обратил внимание, что действия распараллелились (в Драконе он по-крайней мере озадачился вопросом). После моих объяснений, что такое параллельные действия : ) он всё понял : ).

Потом я попросил его выбрать вариант отображения параллелизма (см. рисунок внизу). Он сходу выбрал правый рисунок со словами «раз действия параллельные, то вот этот».
Вложение:
model4-step2_step3-tsg1.jpg
model4-step2_step3-tsg1.jpg [ 378.54 КБ | Просмотров: 19187 ]
Потом мы немножко порисовали (карандашом). Менеджер пришёл к выводу (с учётом малости потраченного времени), что Дракон понятен, но не совсем удобен «потому, что картинок нет» : )

К сожалению, более массового опроса я провести в ближайшее время не смогу, увольняюсь с текущей работы, а где буду работать пока не знаю.

А опрос такой был бы интересен. Особенно, если позиционировать Дракон, как язык для непрограммистов. Конечно, нужна какая-то методика, система оценки опроса.

P.S. На верхнем драконовском рисунке нет указаний как выполняются действия: в ручную или автоматически. Это можно сделать примечаниями, но рисунками было бы круче, имхо.


Вернуться к началу
 Профиль  
 
СообщениеДобавлено: Воскресенье, 17 Январь, 2010 04:01 

Зарегистрирован: Понедельник, 09 Ноябрь, 2009 17:29
Сообщения: 904
Откуда: Россия, Питер
Драконограф писал(а):
Да, и хотя я совмещаю пока в своих примерах конструкции ДРАКОНа и МШ, продолжая Ваше построение, но что-то мне кажется, надо их разделять...
Согласен, разделять нужно.
Драконограф писал(а):
Эдуард Ильченко писал(а):
Теперь настало время как-то внятно отображать параллелизм. Возможно это будет Дракон-3...

Скорей назвал бы его, допустим, МИКОН (Мульти-Импер-язык, Который Обеспечивает Наглядность). Вполне информативно, указывает на общность с ДРАКОНом и в то же время на характер отличий :) Соё предложение, как понятно, пока называю МШ.
Вот интересные вопросы: Как назвать МШ язык? Кто даст название и будет развивать этот язык? Например, я в одиночку не потяну : ))), хотя поработать в этом направлении было бы интересно. Наверно, нужна группа. Как может выглядеть работа такой группы?

И время сейчас не самое плохое для развития такого языка:
Война стандартов в мире workflow.
Перспективы WorkFlow-систем
Возможно, описание бизнес-процессов и дало бы возможность Дракону выйти в массы.


Вернуться к началу
 Профиль  
 
СообщениеДобавлено: Воскресенье, 17 Январь, 2010 06:21 

Зарегистрирован: Воскресенье, 01 Ноябрь, 2009 05:13
Сообщения: 1442
Ильченко Эдуард писал(а):
Нашёл я одного менеджера, далёкого от программирования, но который начал чувствовать, что пора бы как-то графически отразить то, чем он занимается. Я попытался выяснить какая нотация ему будет понятнее...
...А опрос такой был бы интересен. Особенно, если позиционировать Дракон, как язык для непрограммистов. Конечно, нужна какая-то методика, система оценки опроса.

Вот и ещё одна идея Паронджанова о развитии языков представления знаний на инженерно-психологической базе пошла в массы :)
По поводу методик могу из современного сослаться на книгу: Смирнов Б.А., Тиньков А.М. Методы инженерной психологии. - Х[арьков].: Изд-во "Гуманитарный центр", 2008. (уточнил)
Ильченко Эдуард писал(а):
Ясность наступила сразу, кроме процесса распараллеливания в конце. Как оказалось в YAWL он даже не обратил внимание, что действия распараллелились (в Драконе он по-крайней мере озадачился вопросом). После моих объяснений, что такое параллельные действия : ) он всё понял : ).
Потом я попросил его выбрать вариант отображения параллелизма (см. рисунок внизу). Он сходу выбрал правый рисунок со словами «раз действия параллельные, то вот этот».

Итак, в данном единичном случае победил вариант Тышова, но с текстовкой ГОСТ-овских икон? :)

Ильченко Эдуард писал(а):
P.S. На верхнем драконовском рисунке нет указаний как выполняются действия: в ручную или автоматически. Это можно сделать примечаниями, но рисунками было бы круче, имхо.

Что имеется в виду? Можно, как предлагалось в начале этой страницы , визуализировать процесс решения поставленной задачи в целом, выделяя машинные части как отдельные схемы; особенно легко это будет на языке схем поведения, т.к. все мы знаем, что машина в составе человеко-машинного рабочего места чаще всего действует именно параллельно с человеком (или коллективом РМ, напр. боевым расчётом). Вначале машинные части (как и любые в схеме верхнего уровня, отображающей весь процесс) будут вставками с указанием (в заголовке), что их исполнитель - такая-то машина (информатическая или обычная) из числа механизмов рабочего места; далее каждая вставка детализируется, исходя из логики функционирования этой машины.
Кстати, а МШ-предложение неужели не даёт повода для критики (конструктивной)? :)


Последний раз редактировалось Владислав Жаринов Понедельник, 18 Январь, 2010 05:06, всего редактировалось 1 раз.

Вернуться к началу
 Профиль  
 
СообщениеДобавлено: Воскресенье, 17 Январь, 2010 06:31 

Зарегистрирован: Воскресенье, 01 Ноябрь, 2009 05:13
Сообщения: 1442
Ильченко Эдуард писал(а):
Согласен, разделять нужно.

Уже показал разделение; см. новую редакциюэтого сообщения.
Ильченко Эдуард писал(а):
Кто даст название и будет развивать этот язык? Например, я в одиночку не потяну : ))), хотя поработать в этом направлении было бы интересно. Наверно, нужна группа. Как может выглядеть работа такой группы?
Возможно, описание бизнес-процессов и дало бы возможность Дракону выйти в массы.

Кому же развивать, как не тем, кому это (целостное и корректное описание бизнес-процессов) надо? Работа может выглядеть именно так, как идёт сейчас на базе данной конференции. Разумеется, целессобразны и опросы более-менее широкой аудитории (как "эскизы" строгих ИП-экспериментов). Окончательное название, как и арбитраж в вопросах содержания, наверное, за Владимиром Даниеловичем... :)


Вернуться к началу
 Профиль  
 
СообщениеДобавлено: Воскресенье, 17 Январь, 2010 12:59 

Зарегистрирован: Воскресенье, 04 Ноябрь, 2007 23:01
Сообщения: 511
Драконограф писал(а):
..см. новую редакцию
"Области"(это такие серенькие фоны, а также обводка группы икон линией) лучше оставить "на закуску". Вот Ильченко Эдуард про YAWL читает - там кое-что о них уже есть, только не очень сбалансированно(впрочем, как и в splits/joins).


Вернуться к началу
 Профиль  
 
СообщениеДобавлено: Воскресенье, 17 Январь, 2010 14:38 

Зарегистрирован: Понедельник, 09 Ноябрь, 2009 17:29
Сообщения: 904
Откуда: Россия, Питер
Драконограф писал(а):
Ильченко Эдуард писал(а):
Потом я попросил его выбрать вариант отображения параллелизма (см. рисунок внизу). Он сходу выбрал правый рисунок со словами «раз действия параллельные, то вот этот».

Итак, в данном единичном случае победил вариант Тышова, но с текстовкой ГОСТ-овских икон? :)
Да, по крайней мере, вот в таком виде.
Вложение:
yawl-1p.png
yawl-1p.png [ 13.75 КБ | Просмотров: 19146 ]


Вернуться к началу
 Профиль  
 
СообщениеДобавлено: Воскресенье, 17 Январь, 2010 14:41 

Зарегистрирован: Воскресенье, 06 Апрель, 2008 14:43
Сообщения: 1657
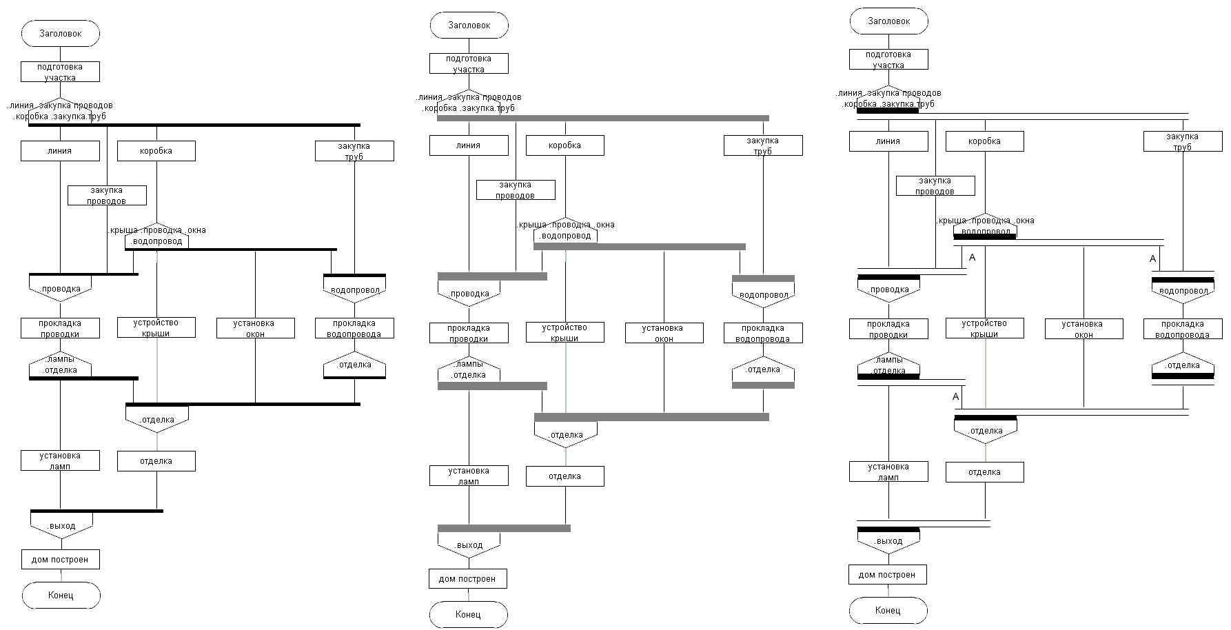
Предлагаю взглянуть на Дракон-схемы с символом "Параллельные действия" по ГОСТу, как на аналог сети Петри.

При этом символ в виде параллельных линий, объединяющий входы и выхода независимых параллельных действий соответствует элементу "Переход" сети Петри.

Изображение
Изображение
Отсюда
Цитата:
Наилучшими возможностями описания параллельных систем обладают сети Петри. Они не менее мощные, чем PVM, MPI, SDL и другие


Вернуться к началу
 Профиль  
 
СообщениеДобавлено: Воскресенье, 17 Январь, 2010 15:14 

Зарегистрирован: Понедельник, 09 Ноябрь, 2009 17:29
Сообщения: 904
Откуда: Россия, Питер
Драконограф писал(а):
Ильченко Эдуард писал(а):
P.S. На верхнем драконовском рисунке нет указаний как выполняются действия: в ручную или автоматически. Это можно сделать примечаниями, но рисунками было бы круче, имхо.

Что имеется в виду?
Если в иконе нарисовать шестерёнки, то сразу понятно — работает автомат, если человечка, то человек (см. выше схему на YAWL).
Драконограф писал(а):
Можно, как предлагалось в начале этой страницы , визуализировать процесс решения поставленной задачи в целом, выделяя машинные части как отдельные схемы;
Конечно, можно. Я так и делаю.

А почему только машинные части выделять? Мне кажется нет большой разницы, какой именно исполнитель работает. Хотя различать их как-то нужно.

Драконограф писал(а):
Кстати, а МШ-предложение неужели не даёт повода для критики (конструктивной)? :)
Скажу за себя : )

При всём моём уважении к Вам, Ваши тексты мною воспринимаются трудно : (. Только, пожалуйста, не примите это как выпад в Ваш адрес, это скорее мои тараканы.

Я тяжело воспринимаю тексты идущие сплошным потоком. При чтении мне приходится держать в воображении метки смысловых блоков. А поскольку метки в воображении, то они плавают по тексту : ), что затрудняет понимание. Конечно, у меня есть технические приёмы как с этим бороться.

В общем, по Вашим предложениям у меня каких-то особых возражений нет, кроме самой графики, ну и некоторой логики.

Вот Ваша схема:
Вложение:
мш-напоить-себя.jpg
мш-напоить-себя.jpg [ 149.45 КБ | Просмотров: 19139 ]

Графические блоки стремятся к симметрии, что на мой взгляд не очень хорошо (где-то на форуме это уже обсуждалось). Мне ближе асимметрия.

Схема мне напоминает сплошной текст (об этом я говорил выше), затрудняя именно моё понимание.

В Вашей схеме (см. выше), выполнение маршрутов «Рщ1.1 Ш1», «Рщ1.1 Ш2», «Рщ1.1 Ш3» задано строго последовательно (если я правильно понял), что можно было описать и не используя узлы расщепления. А первоначальный смысл «Напоить себя» был в том, чтобы показать независимые маршруты.


Вернуться к началу
 Профиль  
 
СообщениеДобавлено: Воскресенье, 17 Январь, 2010 15:31 

Зарегистрирован: Понедельник, 09 Ноябрь, 2009 17:29
Сообщения: 904
Откуда: Россия, Питер
Драконограф писал(а):
Окончательное название, как и арбитраж в вопросах содержания, наверное, за Владимиром Даниеловичем... :)
Я полностью ЗА, но хотелось бы и руководства : )

А то у нас сейчас "облачные вычисления" какие-то : )

Вот я для себя нашёл решение по независимым процессам, которое (я уже вижу : ) несовершенно, но пользоваться можно. Для себя.

У Вас есть свои предложения, у кого то ещё - свои. Все они, наверное, имеют право на существование. Но поскольку каждый пришёл к удобному для себя решению, то дальнейшее развитие затрудняется.

Чтобы продвинуть, например, мне, то что мне нравится, нужны аргументы. А аргументов у меня нет. И авторитета у меня нет, чтобы мне просто поверили. Да и "знаниев не хватает" : ) Я имею ввиду не только математику, но и опыт, и статистику и т.п. Да и ошибаюсь я часто : )

Вот и получается, что для движения нужен направлятор : )


Последний раз редактировалось Ильченко Эдуард Воскресенье, 17 Январь, 2010 20:48, всего редактировалось 1 раз.

Вернуться к началу
 Профиль  
 
СообщениеДобавлено: Воскресенье, 17 Январь, 2010 15:47 

Зарегистрирован: Воскресенье, 04 Ноябрь, 2007 23:01
Сообщения: 511
притчу расскажу (на оригинальность и литературную премию не претендую):
Собрался народ около незатейливого, надёжного музыкального инструмента. Который - из трубочки и дырочек. Думают: "может ещё седьмую дырочку провертеть?" Тут приходят приличные джентельмены с дорогим портфелем. И предлагают что-то вроде: "зачем Вам ещё ноты? Мы давно все их знаем, и в этом ничего нового(типа - велосипед..) Возьмите вот сразу аккорды из наших песен(ГОСТов) и играйте."

А по теме:
Геннадий Тышов писал(а):
Предлагаю взглянуть на Дракон-схемы с символом "Параллельные действия" по ГОСТу, как на аналог сети Петри
Думаю, что если рассматривать на силуэте, то несуразности применения "3.2.2.5. Параллельные действия" в языке Дракон вылезут быстрее, чем на примитиве.


Вернуться к началу
 Профиль  
 
СообщениеДобавлено: Воскресенье, 17 Январь, 2010 16:40 

Зарегистрирован: Воскресенье, 06 Апрель, 2008 14:43
Сообщения: 1657
Изображение
Рэйлвэй Каген писал(а):
несуразности применения "3.2.2.5. Параллельные действия"
Рэйлвэй Каген, можете разъяснить в чем, заключаются несуразности применения в данной схеме?

Здесь у Вас не было замечаний.

TAU положительно отнесся к использования "3.2.2.5. Параллельные действия". Смотрите здесь и далее.

Такое Ваше отношение к существующему решению, для меня не понятно и ставит в затруднительное положение в части развития и.с. DRAKON.


Вернуться к началу
 Профиль  
 
СообщениеДобавлено: Воскресенье, 17 Январь, 2010 17:33 

Зарегистрирован: Воскресенье, 04 Ноябрь, 2007 23:01
Сообщения: 511
Сейчас появляется достаточно много языков, построенных почти по притче - несколько нот и несколько аккордов. Таких наборов много, но ингридиенты в них слегка различаются. Многие языки даже весьма сложны в освоении. Другие просты и привлекательны.
Но такое построение - вполне выигрышная стратегия для студенческих экспериментов(вырастить исследователя) и для игры в рамках определённой коммерческой модели(увеличение связанных продаж). Мне показалось, что здешние разговоры о модификации языка Дракон явно не из этих вариантов, поэтому добавлять "аккорды" к Дракону - путь весьма сомнительный. "Yet Another Dragon" - кому нужен такой новый Дракон? Кому YAD'у?

По поводу развития и.с.DRAKON(с) - по мере возможности, я размещал предложения и замечания для и.с.DRAKON(c) в соответствующем разделе форума. Здесь даже само название раздела не связывает меня никакими обязанностями с и.с.DRAKON(с). Так что я cовсем не понимаю и не принимаю Ваши претензии ко мне в части препятствования развитию и.с.DRAKON(с).

По поводу отсутствия замечаний к указанной Вами схеме:
слово "спасибо" абсолютно не означает ни согласия, ни принятия предложенной концепции. Не вижу ничего, что мешало бы сказать "спасибо" человеку за его труд.

По поводу несуразностей:
1. dummy-маршрут.
2. пожалуйста, рисуйте силуэт.
3. сформулируйте заранее правила применения новой иконы и попробуйте поприменять их в различных схемах. Ну, и сюда тоже запостите.


Последний раз редактировалось Рэйлвэй Каген Воскресенье, 17 Январь, 2010 17:58, всего редактировалось 1 раз.

Вернуться к началу
 Профиль  
 
СообщениеДобавлено: Воскресенье, 17 Январь, 2010 17:58 

Зарегистрирован: Воскресенье, 06 Апрель, 2008 14:43
Сообщения: 1657
Рэйлвэй Каген писал(а):
По поводу несуразностей:
1. dummy-маршрут.
2. пожалуйста, рисуйте силуэт.
3. сформулируйте заранее правила применения новой иконы и попробуйте поприменять их в различных схемах. Ну, и сюда тоже запостите.
Здесь нет разъяснения по поводу "несуразности применения "3.2.2.5. Параллельные действия"".

Почему Вас волнует "Силуэт", ведь нет различия в параллельных действиях в "Примитиве" или в ветке "Силуэта".


Вернуться к началу
 Профиль  
 
СообщениеДобавлено: Воскресенье, 17 Январь, 2010 18:05 

Зарегистрирован: Воскресенье, 04 Ноябрь, 2007 23:01
Сообщения: 511
Геннадий Тышов писал(а):
Здесь нет разъяснения по поводу "несуразности применения "3.2.2.5. Параллельные действия"".
Это начало работы по разъяснению несуразностей. Меня не интересуют сольные выступления. Хотите что-то найти - можете рассчитывать на помощь. Хотите действовать директивно, по ГОСТу - это, пожалуйста, в одиночку. Только не вводите народ в заблуждение по поводу понятной, ГОСТовской, модификации языка Дракон.

p.s.:видимо п.1) Вы признаёте..


Вернуться к началу
 Профиль  
 
СообщениеДобавлено: Воскресенье, 17 Январь, 2010 18:20 

Зарегистрирован: Воскресенье, 06 Апрель, 2008 14:43
Сообщения: 1657
Цитата:
1. dummy-маршрут.

В переводчике ПРОМТ:
Цитата:
dummy , Существительное

1. кукла ж

dummy , Прилагательное

1. фиктивный

Не понял, о чем здесь. У В.Д. Паронжанова нет таких терминов и понятий.

Дополнительно. В "Силуэте" каждая группа параллельных действий размещается в одной ветке.


Последний раз редактировалось ==== Воскресенье, 17 Январь, 2010 18:59, всего редактировалось 1 раз.

Вернуться к началу
 Профиль  
 
СообщениеДобавлено: Воскресенье, 17 Январь, 2010 18:58 

Зарегистрирован: Воскресенье, 06 Апрель, 2008 14:43
Сообщения: 1657
Прошу всех участников высказать свое аргументированное мнение о отображении параллельных действий в схеме выше.


Вернуться к началу
 Профиль  
 
СообщениеДобавлено: Воскресенье, 17 Январь, 2010 19:52 

Зарегистрирован: Воскресенье, 04 Ноябрь, 2007 23:01
Сообщения: 511
Геннадий Николаевич, Вы передёргиваете. Эта схема была была построена Вами по алгоритму модифицированному мной для Ильченко Эдуарда, специально для анализа нотации со стрелочками. Вот что получилось, и из дальнейшего рассмотрения нотация со стрелочками была исключена:
Вложение:
arrows.PNG
arrows.PNG [ 40.17 КБ | Просмотров: 19033 ]
Для анализа применимости символа из ГОСТовской нотации исходный алгоритм этой схемы малопригоден. Вы сможете обнаружить и проанализировать лишь часть проблем. Нужен ещё и силуэт.

p.s.:dummy-маршрут отмечу на картинке чуть позже.
..отмечено:
Вложение:
dummy.PNG
dummy.PNG [ 1.6 КБ | Просмотров: 19035 ]


Последний раз редактировалось Рэйлвэй Каген Воскресенье, 17 Январь, 2010 21:37, всего редактировалось 3 раз(а).

Вернуться к началу
 Профиль  
 
СообщениеДобавлено: Воскресенье, 17 Январь, 2010 20:00 

Зарегистрирован: Воскресенье, 06 Апрель, 2008 14:43
Сообщения: 1657
Рэйлвэй Каген писал(а):
Геннадий Николаевич, Вы передёргиваете.
Не согласен.
Рэйлвэй Каген писал(а):
Эта схема была была построена Вами по алгоритму составленному мной для Ильченко Эдуарда. Специально для анализа нотации со стрелочками.
От этого ничего не меняется. В Драконе стрелки применяются ограничено, здесь они не требуются.
Рэйлвэй Каген писал(а):
Для анализа применимости ГОСТовской нотации она малоэффективна.
В ней достаточно различных сочетаний соединения и синхронизации групп параллельных действий.

Схема хорошо отображает алгоритм.


Вернуться к началу
 Профиль  
 
СообщениеДобавлено: Воскресенье, 17 Январь, 2010 21:43 

Зарегистрирован: Воскресенье, 04 Ноябрь, 2007 23:01
Сообщения: 511
Геннадий Тышов писал(а):
В Драконе стрелки применяются ограничено, здесь они не требуются.
Причём тут стрелки в Драконе или здесь? Я напомнил Вам о том, что использованный Вами алгоритм был сделан для тестировании совсем другого варианта нотации.
См.сообщение выше(дополнено).


Вернуться к началу
 Профиль  
 
СообщениеДобавлено: Воскресенье, 17 Январь, 2010 22:06 

Зарегистрирован: Воскресенье, 06 Апрель, 2008 14:43
Сообщения: 1657
Вами внесены изменения в сообщение.

Появилась схема в вашей нотации. Ничего сказать не могу, все сложно, не разбирался.

Появился фрагмент dummy-маршрут, без пояснения терминологии.

Но, по поводу данного фрагмента ранее, еще 12.01.2010, был вопрос и дан ответ.
Смотрите http://forum.oberoncore.ru/viewtopic.php?p=40236#p40236 и http://forum.oberoncore.ru/viewtopic.php?p=40237#p40237.
Это аналог пустой схемы "примитив".

Спрашивали правила:
1. Каждое независимое последовательное действие аналогично схеме "Примитив", при этом в ней иконы "Заголовок" и "Конец" заменены соответствующими иконами "Последовательное действие".
2. В "Силуэте" каждая группа независимых параллельных действий размещается в одной ветке.

Как, видите все просто, кратко, без создания лишних сущностей, логично, выразительно, наглядно. Функционально соответствует диаграммам действий UML.

Еще что требуется пояснить?


Вернуться к началу
 Профиль  
 
Показать сообщения за:  Поле сортировки  
Начать новую тему Ответить на тему  [ Сообщений: 292 ]  На страницу Пред.  1 ... 8, 9, 10, 11, 12, 13, 14, 15  След.

Часовой пояс: UTC + 3 часа


Кто сейчас на конференции

Сейчас этот форум просматривают: нет зарегистрированных пользователей и гости: 1


Вы не можете начинать темы
Вы не можете отвечать на сообщения
Вы не можете редактировать свои сообщения
Вы не можете удалять свои сообщения
Вы не можете добавлять вложения

Найти:
Вся информация, размещаемая участниками на конференции (тексты сообщений, вложения и пр.) © 2008-2025, участники конференции «DRAKON.SU», если специально не оговорено иное.
Администрация не несет ответственности за мнения, стиль и достоверность высказываний участников, равно как и за безопасность материалов, предоставляемых участниками во вложениях.
Powered by phpBB® Forum Software © phpBB Group
Русская поддержка phpBB