DRAKON.SU

Текущее время: Вторник, 21 Октябрь, 2025 02:55

Часовой пояс: UTC + 3 часа




Начать новую тему Ответить на тему  [ Сообщений: 4 ] 
Автор Сообщение
 Заголовок сообщения: Цикломатическая сложность
СообщениеДобавлено: Пятница, 09 Август, 2019 08:52 

Зарегистрирован: Воскресенье, 24 Февраль, 2008 15:32
Сообщения: 6037
Откуда: Москва
https://ru.wikipedia.org/wiki/%D0%A6%D0 ... 1%82%D1%8C

Цикломатическая сложность


Вернуться к началу
 Профиль  
 
 Заголовок сообщения: Re: Цикломатическая сложность
СообщениеДобавлено: Пятница, 23 Август, 2019 06:39 

Зарегистрирован: Понедельник, 10 Июнь, 2019 00:35
Сообщения: 10
кто-нибудь пытался определить что-нибудь подобное для дракон-диаграмм?


Вернуться к началу
 Профиль  
 
 Заголовок сообщения: Re: Цикломатическая сложность
СообщениеДобавлено: Пятница, 23 Август, 2019 10:19 

Зарегистрирован: Воскресенье, 24 Февраль, 2008 15:32
Сообщения: 6037
Откуда: Москва
asmirnov69 писал(а):
кто-нибудь пытался определить что-нибудь подобное для дракон-диаграмм?
Нет, никто не пытался.

Считаю это важной задачей.
Приглашаю желающих поддержать идею Смирнова и рассчитать цикломатическую сложность для нескольких примеров дракон-схем


Вернуться к началу
 Профиль  
 
 Заголовок сообщения: Re: Цикломатическая сложность
СообщениеДобавлено: Понедельник, 02 Сентябрь, 2019 06:34 

Зарегистрирован: Понедельник, 10 Июнь, 2019 00:35
Сообщения: 10
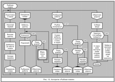
интересный рисунок по теме: https://www.researchgate.net/figure/Thr ... _322198398

такую диаграмму можно переделать в дракон с одной лианой - вот и способ расчёта искомой величины.
но одна интересная вещь - если посмотреть на силуэт как на граф где лианы будут узлами то можно получить цикломатическую сложность силуэта. т.е. полная сложность будет состоять из сложности силуэта и набора сложностей лиан.

Например для диаграммы 13 "Алгоритм рыбной ловли" из эл. книги "Язык Дракон. Краткое описание" цикломатическая сложность каждой из лиан:

L1 (подготовка к ловле) --> 1
L2 (ожидание клёва) --> 2
L3 (рыбацкая работа) --> 2
L4 (обратная дорога) --> 1

Диаграмма силуэта даёт сложность 5 (или 3 если двойные ребра посчитать как одно).


Вложения:
Screen Shot 2019-09-01 at 11.18.49 PM.png
Screen Shot 2019-09-01 at 11.18.49 PM.png [ 32.48 КБ | Просмотров: 5195 ]
Screen Shot 2019-09-01 at 11.22.26 PM.png
Screen Shot 2019-09-01 at 11.22.26 PM.png [ 79.82 КБ | Просмотров: 5195 ]
Вернуться к началу
 Профиль  
 
Показать сообщения за:  Поле сортировки  
Начать новую тему Ответить на тему  [ Сообщений: 4 ] 

Часовой пояс: UTC + 3 часа


Кто сейчас на конференции

Сейчас этот форум просматривают: нет зарегистрированных пользователей и гости: 1


Вы не можете начинать темы
Вы не можете отвечать на сообщения
Вы не можете редактировать свои сообщения
Вы не можете удалять свои сообщения
Вы не можете добавлять вложения

Найти:
cron
Вся информация, размещаемая участниками на конференции (тексты сообщений, вложения и пр.) © 2008-2025, участники конференции «DRAKON.SU», если специально не оговорено иное.
Администрация не несет ответственности за мнения, стиль и достоверность высказываний участников, равно как и за безопасность материалов, предоставляемых участниками во вложениях.
Powered by phpBB® Forum Software © phpBB Group
Русская поддержка phpBB