Рэйлвэй Каген писал(а):
1. ""примитивизировал" силуэт - а потом склеенные пары Адрес-Имя можно и удалить..." - Если силуэт содержит более одного заголовка, удалять не стОит.
Вы имеете в виду, что каждую точку входа в алгоритм (программу) нужно представлять с применением явного безусловного перехода?
Рэйлвэй Каген писал(а):
2. Касательно схем по Вашей ссылке - хотелось бы всё-таки оставаться в рамках темы (синтаксиса ДРАКОНа от Паронджанова), а на Ваших схемах, как я понял, используется расширенный синтаксис. Можно ли Ваши алгоритмы изобразить с помощью авторского ДРАКОНа?
Ну, номера ВЦ можно не употреблять... правда, они признаны создателем техноязыка, что можно видеть из
этой выдержки... кроме того, для облегчения понимания это важно - не зря синтаксис ввели "реакторщики".
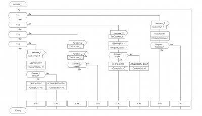
Цикл Дейкстры - как показано
здесь, образуется определённым порядком вложения обычных циклов. Можно задать ограничение порядка в редакторе, поддерживающем ЦД (и нужно, наверное) - но по шампур-методу изменений не требуется.
А вот новые импер-операторы (парный рандеву прежде всего) - это необходимость гибридизации с языком подлинно реального времени (Promela). От них можно отказаться, только если найдено представление через обычные операторы (напр., для рандеву - как алгопроцедур обмена межпроцессными сообщениями, предлагаемых Виртом на Обероне - см.
эту выдержку). Тогда, правда, не нужен и "исходный" оператор И20

Вообще же это более низкий уровень абстракции - Владимир Даниелович же имел в виду более высокий, раз ввёл И20... просто ему не потребовался парный.
Видимо, Ваши представления о "предметке" для техноязыка совпадают, раз Вы исследуете исходный синтаксис. Почему я пошёл дальше - уже говорил - считаю нужным применять техноязык как компонент представления реальных реагирующих систем (в смысле определений у Карпова и Шалыто; "подлинно реального времени", если отталкиваться от терминов Паронджанова).