DRAKON.SU

Текущее время: Понедельник, 13 Октябрь, 2025 21:35

Часовой пояс: UTC + 3 часа




Начать новую тему Ответить на тему  [ Сообщений: 135 ]  На страницу Пред.  1, 2, 3, 4, 5, 6, 7  След.
Автор Сообщение
 Заголовок сообщения: Re: ПРОТОН для ДРАКОНа
СообщениеДобавлено: Пятница, 17 Июль, 2009 18:16 

Зарегистрирован: Вторник, 29 Ноябрь, 2005 21:41
Сообщения: 53
Рэйлвэй Каген писал(а):
Это как посмотреть 8)
Да? Сформулируйте в чем тогда смысл этой темы.
Рэйлвэй Каген писал(а):
Просто-напросто в недоделанной схеме могут быть пересечения.
Этого не может быть по определению.


Вернуться к началу
 Профиль  
 
 Заголовок сообщения: Re: ПРОТОН для ДРАКОНа
СообщениеДобавлено: Пятница, 17 Июль, 2009 18:53 

Зарегистрирован: Воскресенье, 04 Ноябрь, 2007 23:01
Сообщения: 511
Обсудить нотацию, ттх и особенности применения.

Прим.: Неволить тут не будут. Надеюсь.


Вернуться к началу
 Профиль  
 
 Заголовок сообщения: Re: ПРОТОН для ДРАКОНа
СообщениеДобавлено: Пятница, 17 Июль, 2009 19:08 

Зарегистрирован: Воскресенье, 04 Ноябрь, 2007 23:01
Сообщения: 511
GUEST писал(а):
Этого не может быть по определению.
Может.


Вложения:
Комментарий к файлу: Алгоритм один и тот же. "Выворачивание" производилось "мысленным экспериментом"
forks.png
forks.png [ 4.28 КБ | Просмотров: 17766 ]


Последний раз редактировалось Рэйлвэй Каген Суббота, 18 Июль, 2009 10:39, всего редактировалось 1 раз.
Вернуться к началу
 Профиль  
 
 Заголовок сообщения: Re: ПРОТОН для ДРАКОНа
СообщениеДобавлено: Пятница, 17 Июль, 2009 19:08 
Аватара пользователя

Зарегистрирован: Суббота, 29 Март, 2008 19:27
Сообщения: 1097
Откуда: Россия, Чебоксары
Вот и добавили опять лишнюю сущность!
О разводке теперь заботиться...


Вернуться к началу
 Профиль  
 
 Заголовок сообщения: Re: ПРОТОН для ДРАКОНа
СообщениеДобавлено: Пятница, 17 Июль, 2009 20:02 

Зарегистрирован: Вторник, 29 Ноябрь, 2005 21:41
Сообщения: 53
Рэйлвэй Каген писал(а):
GUEST писал(а):
Этого не может быть по определению.
Может.
Не может. Сам редактор ещё неокончательный, поэтому определением не является.


Вернуться к началу
 Профиль  
 
 Заголовок сообщения: Re: ПРОТОН для ДРАКОНа
СообщениеДобавлено: Пятница, 17 Июль, 2009 20:14 

Зарегистрирован: Вторник, 29 Ноябрь, 2005 21:41
Сообщения: 53
Рэйлвэй Каген писал(а):
Обсудить нотацию, ттх и особенности применения.
Надеюсь дойдет и до этого.


Вернуться к началу
 Профиль  
 
 Заголовок сообщения: Re: ПРОТОН для ДРАКОНа
СообщениеДобавлено: Пятница, 17 Июль, 2009 21:14 

Зарегистрирован: Воскресенье, 04 Ноябрь, 2007 23:01
Сообщения: 511
GUEST писал(а):
Сам редактор ещё неокончательный, поэтому определением не является.
Честно говоря, я не готов отказаться от рокировки выходов развилки в редакторе..
GUEST писал(а):
Надеюсь дойдет и до этого.
Какие моменты Вас интересуют? Может быть Вы заметили конкретные недостатки нотации?


Вернуться к началу
 Профиль  
 
 Заголовок сообщения: Re: ПРОТОН для ДРАКОНа
СообщениеДобавлено: Пятница, 17 Июль, 2009 21:37 

Зарегистрирован: Вторник, 29 Ноябрь, 2005 21:41
Сообщения: 53
Рэйлвэй Каген писал(а):
Честно говоря, я не готов отказаться от рокировки выходов развилки в редакторе..
Придерживаюсь той же точки зрения что и Вы.
Рэйлвэй Каген писал(а):
Какие моменты Вас интересуют?
Те, что Вами обозначены.
Рэйлвэй Каген писал(а):
Может быть Вы заметили конкретные недостатки нотации?
Пока не практиковал, но присматриваюсь.


Вернуться к началу
 Профиль  
 
 Заголовок сообщения: Re: ПРОТОН для ДРАКОНа
СообщениеДобавлено: Воскресенье, 29 Август, 2010 12:56 

Зарегистрирован: Понедельник, 09 Ноябрь, 2009 17:29
Сообщения: 904
Откуда: Россия, Питер
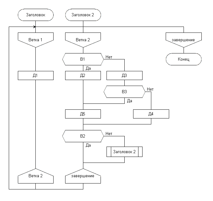
Уважаемый Рэйлвэй Каген, не могли бы Вы составить псевдокод на ПРОТОНе для показанных ниже двух схем. Что-то сам не могу разобраться. В скобочках запутался : )
Вложение:
for_proton.png
for_proton.png [ 29.84 КБ | Просмотров: 17429 ]


Вернуться к началу
 Профиль  
 
 Заголовок сообщения: Re: ПРОТОН для ДРАКОНа
СообщениеДобавлено: Понедельник, 30 Август, 2010 08:31 

Зарегистрирован: Воскресенье, 04 Ноябрь, 2007 23:01
Сообщения: 511
Для Рис.1:
Код:
(ЗАГОЛОВОК "Начало"
 (ДЕЙСТВИЕ "Д1"
  (ВЫБОР "В1"
   (ВАРИАНТ "Нет"
     (ДЕЙСТВИЕ "Д5"     (СОЕДИНЕНИЕ))
   ) 
   (ВАРИАНТ "Да"
    (ДЕЙСТВИЕ "Д2"
     (ВЫБОР "В2"
      (
      (ВАРИАНТ "Нет"    (СОЕДИНЕНО)
       (ДЕЙСТВИЕ "Д6")
      )
      (ВАРИАНТ "Да"
       (ДЕЙСТВИЕ "Д3")   
      )
      )
      (ДЕЙСТВИЕ "Д4"
       (КОНЕЦ "Завершено"))
     )
    )
   )
  )
 )
)


Для Рис.2:
Код:
(ЗАГОЛОВОК "Начало"
 (ДЕЙСТВИЕ "Д1"         (СОЕДИНЕНО)
  (ВЫБОР "В1"
   (ВАРИАНТ "Нет"
    (ДЕЙСТВИЕ "Д5"       
     (ВЫБОР "В3"
      (ВАРИАНТ "Нет"   (СОЕДИНЕНИЕ))
      (ВАРИАНТ "Да"    (СОЕДИНЕНИЕ))
     )
    )
   ) 
   (ВАРИАНТ "Да"
    (ДЕЙСТВИЕ "Д2"
     (ВЫБОР "В2"
      (
      (ВАРИАНТ "Нет"   (СОЕДИНЕНО)
       (ДЕЙСТВИЕ "Д6")
      )
      (ВАРИАНТ "Да"
       (ДЕЙСТВИЕ "Д3")
      )
      )
      (ДЕЙСТВИЕ "Д4"
       (КОНЕЦ "Завершено")              
      )
     )
    )
   )
  )
 )
)

Вложение:
for_proton_step-by-step.pdf [74.12 КБ]
Скачиваний: 591


В примере из первого сообщения темы есть ошибка. Файл в исходном сообщении не заменяется, поэтому исправления выложены ниже. Добавлено пошаговое описание.
Вложение:
Комментарий к файлу: пример записи
PROTON_example.pdf [62.87 КБ]
Скачиваний: 563

Вложение:
Комментарий к файлу: пример записи по шагам
PROTON_example_step-by-step.pdf [49.28 КБ]
Скачиваний: 593


Последний раз редактировалось Рэйлвэй Каген Понедельник, 30 Август, 2010 17:31, всего редактировалось 1 раз.

Вернуться к началу
 Профиль  
 
 Заголовок сообщения: Re: ПРОТОН для ДРАКОНа
СообщениеДобавлено: Понедельник, 30 Август, 2010 12:49 

Зарегистрирован: Понедельник, 09 Ноябрь, 2009 17:29
Сообщения: 904
Откуда: Россия, Питер
Спасибо!


Вернуться к началу
 Профиль  
 
 Заголовок сообщения: Re: ПРОТОН для ДРАКОНа
СообщениеДобавлено: Вторник, 31 Август, 2010 05:04 

Зарегистрирован: Воскресенье, 01 Ноябрь, 2009 05:13
Сообщения: 1442
Рэйлвэй Каген в viewtopic.php?p=31929#p31929 писал(а):
Оформились некоторые соображения по промежуточному представлению программ и алгоритмов. Отправной точкой послужили темы о развилках и исключениях, а также обсуждения здесь.

А "совместное использование потоков управления" как-то связано с расщеплением/сбором рабочих точек? И чем представлять рандеву-операторы, как Вы думаете (с ориентацией на АО)?
Кстати, туда ещё assert добавить стоит... например, присоединяемый к неявной вершине-"блокиратору", как описал в этом подпункте... топологически это будет как правый комментарий, но вершина другая - Развилка (без выхода по шампуру).


Вернуться к началу
 Профиль  
 
 Заголовок сообщения: Re: ПРОТОН для ДРАКОНа
СообщениеДобавлено: Вторник, 31 Август, 2010 07:41 

Зарегистрирован: Воскресенье, 04 Ноябрь, 2007 23:01
Сообщения: 511
совместное использование потоков управления в структурных синтаксических конструкциях означает возможность совместного описания в виде s-выражения основного потока управления, задаваемого структурными выражениями, и списков структурных переходов(вложенных или обособленных), не содержащих меток.

Драконограф писал(а):
чем представлять рандеву-операторы
- например, см. здесь viewtopic.php?p=40032#p40032
Драконограф писал(а):
туда ещё assert добавить стоит
- на мой взгляд, это нецелесообразно.


Вернуться к началу
 Профиль  
 
 Заголовок сообщения: Re: ПРОТОН для ДРАКОНа
СообщениеДобавлено: Среда, 01 Сентябрь, 2010 04:50 

Зарегистрирован: Воскресенье, 01 Ноябрь, 2009 05:13
Сообщения: 1442
Рэйлвэй Каген писал(а):
Драконограф писал(а):
чем представлять рандеву-операторы
- например, см. здесь viewtopic.php?p=40032#p40032

Ну, тогда в рамках ПРОТОН-подхода наверное потребуется, учитывая, что это вершины типа "<один|много> вход[ов] - <много|один> выход[ов]", задать правила представления их через бинарные (как множественного ветвления)?

Рэйлвэй Каген писал(а):
Драконограф писал(а):
туда ещё assert добавить стоит

- на мой взгляд, это нецелесообразно.


Теоретическое значение введения такой записи в общих чертах понятно - S-выражения это интересный развитый аппарат. А как Вы видите практическое назначение?


Вернуться к началу
 Профиль  
 
 Заголовок сообщения: Re: ПРОТОН для ДРАКОНа
СообщениеДобавлено: Среда, 01 Сентябрь, 2010 12:49 

Зарегистрирован: Воскресенье, 04 Ноябрь, 2007 23:01
Сообщения: 511
Драконограф писал(а):
..наверное потребуется.. задать правила представления их через бинарные (как множественного ветвления)?
А надо ли? Учитывая, что рамках обозначенного подхода в "Ветка" и "Адрес" можно просто разместить необходимый список.

Драконограф писал(а):
..практическое назначение?
Лично мне необходим простой инструмент, позволяющий
    1. описывать планарные графы без использования меток
    2. устанавливать связи между процедурным, декларативным и функциональным описаниями.

Естественно, эту мысль "можно думать" и дальше :)


Вернуться к началу
 Профиль  
 
 Заголовок сообщения: Re: ПРОТОН для ДРАКОНа
СообщениеДобавлено: Суббота, 11 Сентябрь, 2010 10:41 

Зарегистрирован: Воскресенье, 04 Ноябрь, 2007 23:01
Сообщения: 511
При обозначении петли цикла в виде "перевёрнутой" последовательности токенов (СОЕДИНЕНО)..(СОЕДИНЕНИЕ) и последующем разборе полученного текста на нисходящем автомате с магазинной памятью может произойти сбой. Например:
Вложение:
Комментарий к файлу: killer appication
killer _app_1.png
killer _app_1.png [ 5.87 КБ | Просмотров: 17330 ]
Соотв. текст на ПРОТОНе:
Код:
(ЗАГОЛОВОК
(ДЕЙСТВИЕ "Д1"                  (СОЕДИНЕНО) <---+
  (ВЫБОР "В1"                                   |
    (ВАРИАНТ "Нет"                              |
      (ДЕЙСТВИЕ "Д3"                            |
        (ВЫБОР "В3"                             |
          (ВАРИАНТ "Нет"                        |
            (ДЕЙСТВИЕ "Д4"  (СОЕДИНЕНИЕ)) >--+  |
          )                                  |  |
          (ВАРИАНТ "Да"  (СОЕДИНЕНИЕ)) >--+  |  |
        )                                 |  |  |
      )                                   |  |  |
    )                                     |  |  |
    (ВАРИАНТ "Да"                         |  |  |
      (ДЕЙСТВИЕ "Д2      (СОЕДИНЕНО) <----+  |  |
        (ДЕЙСТВИЕ "Д5"   (СОЕДИНЕНО) <-------+  |
          (ВЫБОР "В2"                           |
            (ВАРИАНТ "Нет"      (СОЕДИНЕНИЕ)) >-+
            (ВАРИАНТ "Да"
              (КОНЕЦ)
            )
          )      
        )
      )
    )
  )
)
)


Проблема решается переходом к силуэту - там нет "обратных" соединений:
Вложение:
killer _app_2.png
killer _app_2.png [ 8.88 КБ | Просмотров: 17329 ]


Вернуться к началу
 Профиль  
 
 Заголовок сообщения: Re: ПРОТОН для ДРАКОНа
СообщениеДобавлено: Понедельник, 18 Октябрь, 2010 08:03 

Зарегистрирован: Воскресенье, 04 Ноябрь, 2007 23:01
Сообщения: 511
Далее можно воспользоваться рекурсивным определением. Схема примет вид:
Вложение:
killer _app_3.png
killer _app_3.png [ 9.29 КБ | Просмотров: 17189 ]
Очевидно, что полученный силуэт может быть заменён эквивалентным набором примитивов:
Вложение:
killer _app_4.png
killer _app_4.png [ 7.58 КБ | Просмотров: 17189 ]

Теперь Дракон-схему можно записать на функциональном языке(first-order) и скормить специализатору.
Собственно, ничего особо нового я тут не сказал.. Функциональные эквиваленты императивных программ давно известны.

Вывод из этого такой: в качестве промежуточного представления Дракон-схемы вполне может использоваться функциональный язык "первого порядка".


Вернуться к началу
 Профиль  
 
 Заголовок сообщения: Re: ПРОТОН для ДРАКОНа
СообщениеДобавлено: Среда, 10 Ноябрь, 2010 12:07 

Зарегистрирован: Воскресенье, 04 Ноябрь, 2007 23:01
Сообщения: 511
Однозначная запись на ПРОТОНе обратной ветви цикла (без преобразований к силуэту):
Код:
(ЗАГОЛОВОК
  (ДЕЙСТВИЕ "Д1" 
    (СОЕДИНЕНО
      (ВЫБОР "В2"
        (ВАРИАНТ "Нет")   
      )
    )
    (ВЫБОР "В1"                             
      (ВАРИАНТ "Нет"                         
        (ДЕЙСТВИЕ "Д3"                       
          (ВЫБОР "В3")     
        )                                   
      )                                     
      (ВАРИАНТ "Да"                         
        (ДЕЙСТВИЕ "Д2"                       
          (СОЕДИНЕНО                         
            (ВЫБОР "В3"   
              (ВАРИАНТ "Да")                 
            )                               
          )                                 
          (ДЕЙСТВИЕ "Д5"                     
            (СОЕДИНЕНО                       
              (ВЫБОР "В3" 
                (ВАРИАНТ "Нет"               
                  (ДЕЙСТВИЕ "Д4")           
                )                           
              )                             
            )                               
            (ВЫБОР "В2"                     
              (ВАРИАНТ "Да"
                (КОНЕЦ)
              )
            )      
          )
        )
      )
    )
  )
)

Достоинства:
1.Используется только один дополнительный токен «СОЕДИНЕНО».
2.Тривиально реализуются пересадки лиан.

Подробности во вложении:
Вложение:
killer application.pdf [123.34 КБ]
Скачиваний: 571

Дополнительные возможности:
1.Пригодно для описания сетей произвольной структуры с помощью S-выражений.


Вернуться к началу
 Профиль  
 
 Заголовок сообщения: Re: ПРОТОН для ДРАКОНа
СообщениеДобавлено: Четверг, 11 Ноябрь, 2010 09:35 

Зарегистрирован: Воскресенье, 04 Ноябрь, 2007 23:01
Сообщения: 511
Пусть матрица инциденций для ориентированного
графа К3,3 имеет следующий вид:
Код:
   1-4 5-1 1-6 4-2 2-5 6-2 4-3 5-3 6-3
№1  1  -1   1   0   0   0   0   0   0
№2  0   0   0  -1   1  -1   0   0   0
№3  0   0   0   0   0   0  -1  -1  -1
№4 -1   0   0   1   0   0   1   0   0
№5  0   1   0   0  -1   0   0   1   0
№6  0   0  -1   0   0   1   0   0   1,
и каждому ребру графа соответствуют
одноимённые действия.

Приведу один из вариантов описания графа на основе процедурно-топологической нотации(ПРОТОН):
Код:
(ЗАГОЛОВОК
  (СОЕДИНЕНО
    (ВЫБОР "В5"
      (ВАРИАНТ "5-1"
        (ДЕЙСТВИЕ "5-1")
      )
    )
  )
  (ВЫБОР "В1"
    (ВАРИАНТ "1-4"
      (ДЕЙСТВИЕ "1-4"
        (ВЫБОР "В4"
          (ВАРИАНТ "4-2"
            (ДЕЙСТВИЕ "4-2"
              (СОЕДИНЕНО
                (ВЫБОР "В6"
                  (ВАРИАНТ "6-2"
                    (ДЕЙСТВИЕ "6-2")
                  )          
                )
              )
              (ДЕЙСТВИЕ "2-5"
                (ВЫБОР "В5")
              )
            )
          )
        )
      )
    )
    (ВАРИАНТ "1-6"
      (ДЕЙСТВИЕ "1-6"
        (ВЫБОР "В6"
          (ВАРИАНТ "6-3"
            (ДЕЙСТВИЕ "6-3"
              (СОЕДИНЕНО
                (ВЫБОР "В5
                  (ВАРИАНТ "5-3"
                    (ДЕЙСТВИЕ "5-3")
                  )         
                )
              )   
              (СОЕДИНЕНО
                (ВАРИАНТ "4-3"
                  (ДЕЙСТВИЕ "4-3")
                )         
              )
              (КОНЕЦ)
            )
          )
        )
      )
    ) 
  )
)
Вложение:
dK3,3 en.xml.7z [412 байт]
Скачиваний: 487


Последний раз редактировалось Рэйлвэй Каген Пятница, 19 Ноябрь, 2010 08:09, всего редактировалось 2 раз(а).

Вернуться к началу
 Профиль  
 
 Заголовок сообщения: Re: ПРОТОН для ДРАКОНа
СообщениеДобавлено: Суббота, 13 Ноябрь, 2010 17:32 

Зарегистрирован: Воскресенье, 04 Ноябрь, 2007 23:01
Сообщения: 511
Для экспериментов с XQuery и XPath в какой-либо XML СУБД:
Вложение:
killer application en.xml.7z [425 байт]
Скачиваний: 528


Вернуться к началу
 Профиль  
 
Показать сообщения за:  Поле сортировки  
Начать новую тему Ответить на тему  [ Сообщений: 135 ]  На страницу Пред.  1, 2, 3, 4, 5, 6, 7  След.

Часовой пояс: UTC + 3 часа


Кто сейчас на конференции

Сейчас этот форум просматривают: нет зарегистрированных пользователей и гости: 1


Вы не можете начинать темы
Вы не можете отвечать на сообщения
Вы не можете редактировать свои сообщения
Вы не можете удалять свои сообщения
Вы не можете добавлять вложения

Найти:
cron
Вся информация, размещаемая участниками на конференции (тексты сообщений, вложения и пр.) © 2008-2025, участники конференции «DRAKON.SU», если специально не оговорено иное.
Администрация не несет ответственности за мнения, стиль и достоверность высказываний участников, равно как и за безопасность материалов, предоставляемых участниками во вложениях.
Powered by phpBB® Forum Software © phpBB Group
Русская поддержка phpBB