DRAKON.SU

Текущее время: Вторник, 02 Декабрь, 2025 12:36

Часовой пояс: UTC + 3 часа




Начать новую тему Ответить на тему  [ Сообщений: 235 ]  На страницу Пред.  1 ... 4, 5, 6, 7, 8, 9, 10 ... 12  След.
Автор Сообщение
 Заголовок сообщения: Re: Редактор Фабула
СообщениеДобавлено: Суббота, 26 Сентябрь, 2015 14:56 

Зарегистрирован: Понедельник, 09 Ноябрь, 2009 17:29
Сообщения: 904
Откуда: Россия, Питер
andr писал(а):
Какая необходимость изображать овальные терминаторы на схемах алгоритмов и программ.

В иконе Начало пишется название алгоритма.
А тип схемы я определяю по записи в иконе Конец (процедура, макрос, функция, функциональный блок).
Вложение:
ins.png
ins.png [ 46.17 КБ | Просмотров: 22494 ]


Вернуться к началу
 Профиль  
 
 Заголовок сообщения: Re: Редактор Фабула
СообщениеДобавлено: Суббота, 26 Сентябрь, 2015 15:05 

Зарегистрирован: Понедельник, 09 Ноябрь, 2009 17:29
Сообщения: 904
Откуда: Россия, Питер
andr писал(а):
предлагаю более серьезный подход.

1) Совместное участие во внедрении графической
среды Фабула (в рамках общей дракон-идеологии)
в школьную образовательную информатику - в части:
взаимно (прямое и обратное) преобразование - взаимная трансляция блок-схем алгоритмов и программ
в тексты псевдокодов алгоритмов в записи на учебном (школьном) алгоритмическом языке.

На текущем этапе - это рукопашные преобразования (рукопашная трансляция)
...
2) В качестве троянского коня использовать совместное участие во внедрении
графической среды Фабула (в рамках общей дракон-идеологии)
в (экспериментальные) курсы образовательной робототехники.
...
На данном этапе все это выполняется на условиях и в рамках взаимной заинтересованности сторон.

Я за.


Вернуться к началу
 Профиль  
 
 Заголовок сообщения: Re: Редактор Фабула
СообщениеДобавлено: Воскресенье, 27 Сентябрь, 2015 08:38 

Зарегистрирован: Четверг, 10 Январь, 2013 16:59
Сообщения: 70
Изображение < от andr:
Цитата:
2) В качестве троянского коня использовать совместное участие во внедрении графической среды Фабула (в рамках общей дракон-идеологии) в (экспериментальные) курсы образовательной робототехники.

Кроме учебного алгоритмического языка (в принципе здесь все ясно), предусматривается выход на программирование робототехнических лего-комплектов с микропроцессорным управлением (типа Ардуино) - на языках низкого и высокого уровня. Но этот вопрос пока в состоянии прожектов (на январь 2016 г.).

Пока нет нормальных возможностей применять в схемах логические элементы, не советую связываться с применением дракон-редакторов в робототехнике. Без логических элементов нет нормальной поддержки параллельных потоков, и для робототехнических задач схемы (и программы) будут получаться позорными, лапшеобразными. Изображение

Хороший пример лапшеобразных схем (правда, не о роботах) смотрите в теме «[Помощь зала] Как отобразить таблицу решений в ДРАКОН-схеме?».


Вернуться к началу
 Профиль  
 
 Заголовок сообщения: Re: Редактор Фабула
СообщениеДобавлено: Понедельник, 28 Сентябрь, 2015 09:53 

Зарегистрирован: Четверг, 30 Январь, 2014 13:38
Сообщения: 422
Владимир Паронджанов писал(а):
Если Вы хотите снова подвергнуть сомнению основы ДРАКОНа, Вы всегда можете сделать это:

— либо открыв новую тему,

— либо продолжить обсуждение здесь:
viewtopic.php?f=62&t=1503

— либо здесь:
viewtopic.php?f=62&t=1554

Вопрос состоит не в том, чтобы снова подвергнуть сомнению.
Дело в в том, что такие названия книг типа:
Как улучшить работу ума без лишних хлопот
в дополнение к наименованию
Дружелюбные алгоритмы, понятные каждому,
это (по смыслу наименований)
введение в алгоритмических детский сад для (большой и разнообразной массы) взрослых разных профессий.

Это исключительно актуальная и колоссальная задача, которая длительно практически решается.
Причем уже с ощутимыми прорывами дракон-приложений.
И уже закладываются и обкатываются разные прикладные направления - юриспруденция, медицина и др.
И, как это выглядит со стороны, все дракон-публикации заточены на решение этой проблемной задачи.
Эта задача видна со стороны на первом плане.

Изначально появление дракон-подхода было связано с необходимостью обеспечения
конструктивного графического алгоритмического языка общения и взаимопонимания
профессиональных разработчиков специального оборудования с профессиональными программистами для этого оборудования.
При этом была наработана разнообразная (многоаспектная) идеология, методология, графика, технология ее применения и т.п.
Причем один такой аспект со стороны смотрится примерно так:
презумпция алгоритмической неполноценности технарей (схемотехников? и т.п.)
по отношению к алгоритмически полноценным программистам.
Может быть это не совсем так, но я специально обостряю эту ситуацию - для большей ясности
(можно ее переформулировать как-то по-другому).

Кроме того, судя по данным этого форума и по ссылкам из него на другие форумы
фактически идет большая и многоплановая (стихийная в целом) инициативная работа
по изначально профессиональным приложениям Графической дракон-идеологии и визуальной среды в разные языки и методы программирования.
И здесь уже по необходимости идет промывка и "обсасывание" костей Дракона, вплоть до пересмотров.
Но эта задача или эти задачи смотрятся со стороны на вторых, третьих и т.д. планах.

---------------------------
У меня картина обратная:

1) На первом плане стоит профессиональная теоретическая и практическая параллельная (и последовательная) алгоритмическая подготовка
(с применением, в данном случае, среды Фабула):
а) Специалистов в области разработки и пользовательского применения
промышленных робототехнических систем (а теперь и в расширениях областей робототехники):
такая работа практически реально началась на закате перестройки,
она прервалась - в связи с общими общими завалами,
но появилось время заняться теорией параллельных алгоритмов - в учебном процессе
(вставками в разные учебные дисциплины - с их выбором по совместительству),
и удалось подобрать и систематизировать подходящие теоретико-алгоритмические сливки - в обширной первичной комплектации.
б) В образовательной робототехнике:
детишек-робототехников надо обучать профессионально (но, конечно, с умом):
-- они работают с реальной роботизированной техникой - от учебно-игровых средств,
до серийных и самодельных роботов, дронов, автомобилей, катеров и т.п.;
-- они применяют 3D-прототипирование - распечатывают детали и корпуса роботов и т.п.
Есть информация к размышлению.

2) На втором плане стоит общеобразовательная задача
(локального) внедрения основ теории параллельных (и последовательных) алгоритмов
в образовательную информатику - в вузах (на первых курса) и в школах.
По одному вузу такой опыт есть (но пока кусочно-системный) - студенты первых и вторых курсов
(первокурсники - это еще те же школьники).
По общеобразовательной школьной информатике был первый опыт (конце 80-х) в системе ПТУ
(в частности, для операторов и наладчиков станков с ЧПУ и промышленных роботов,
в сочетании с курсом "автоматизация производства").

-------------------------------------
В данных прикладных условиях можно отметить следующее:
для полноценного преподавания прикладной теории параллельных (и последовательных) алгоритмов
существующая дракон-методология и Фабула в ее составе пока "мало оборудована".
Это не значит, что она вообще не подходит.
Можно начинать применять, но пока с большими ограничениями и как неосновное средство.
Есть проблемные вопросы, но они в принципе преодолимы - быстро или на перспективу (близкую или далекую).
Я их изложу в следующем сообщении.
И решать их кто-то объективно должен будет, если не Дракон, то кто-то другой.

Владимир Паронджанов писал(а):
1. Язык ДРАКОН предназначен для замены международного стандарта ISO 5807-85 и его российского эквивалента (кальки) ГОСТ 19.701-90.

2. Язык ДРАКОН предлагает другую идеологию, другую терминологию и другую систему правил.

Это неожиданный поворот.
ГОСТ 19.701-90 - СХЕМЫ АЛГОРИТМОВ, ПРОГРАММ, ДАННЫХ И СИСТЕМ
Он раскрывает общие вопросы, и в приложениях приводятся разные виды схем:
они систематически не описываются, а приводятся как образцы разных видов схем (блок-схем).
Конечно он уже староват и требует обновления.
Появляются вопросы:

1) Очень интересно знать, Дракон-замена будет касаеться замены этого госта
по всем этим (и, возможно, другим) видам схем
или только по одному виду блок-схем алгоритмов и программ
с учетом принципиальной новизны типа Силуэт и т.п.
(кроме общих положений)?

2) Будет ли такая замена (типа проект нового стандарта?)
широко обсуждаться
среди специалистов разных категорий
или его нам "спустят сверху" в директивном порядке на безоговорочное исполнение?


Вернуться к началу
 Профиль  
 
 Заголовок сообщения: Re: Редактор Фабула
СообщениеДобавлено: Понедельник, 28 Сентябрь, 2015 14:44 

Зарегистрирован: Четверг, 30 Январь, 2014 13:38
Сообщения: 422
Ильченко Эдуард писал(а):
andr писал(а):
Какая необходимость изображать овальные терминаторы на схемах алгоритмов и программ.

В иконе Начало пишется название алгоритма.
А тип схемы я определяю по записи в иконе Конец (процедура, макрос, функция, функциональный блок).
Вложение:
Вложение ins.png больше недоступно

Это примерно понятно.
Применительно к своим задачам у меня будут следующие замечания - по этим схемам и в целом

Приступаю (и уже приступил) к тестовому освоению Фабулы
применительно к задаче преподавания
прикладной теории и практики параллельных (и последовательных) алгоритмов
-- в простых вычислительных задачах
(это вспомогательная общепонятная опорная база - не для практических параллельных приложений),
-- в технических, технологических и робототехнических приложениях
(основное направление).

Здесь есть определенные условия и требования.

1) В частности различаются:
-- теоретические алгоритмические выкладки:
это наиболее наработанная часть - на уровне в общего введения в основы теории
(и кое-какие частные задачи).
-- их конечное практическое применение в алгоритмической и программной документации
(а также - для организационно-технических задач - типа менеджмент):
это более проблемный вопрос - надо вспоминать данные прошлого века и осваивать заново новый век;
более реально - образовательная робототехника (на подходе - с начала 2016 г.).

2) В теоретических приложениях для визуализации предъявляются жесткие требования, в частности, по их компактности:
-- по компактности схем - в разных отношениях;
-- по компактности имен алгоритмов, команд и других сущностей:
на уровне нумерованных стандартных обозначений типа Ai, Zi, xi, yi и т.п.

Это есть в определенной мере и в методологии Дракона:
Вложение:
test2-01.PNG
test2-01.PNG [ 49.87 КБ | Просмотров: 22435 ]

Во это то, что надо.
На рис. 27 (справа), рис.28 и 29 и - это типичные визуальные структурные теоретические выкладки.
Их привязка к конкретному содержанию (рис. 27, слева) - изначально и периодически необходима,
но в основных теоретических выкладках необязательная.
То есть в этом отношении принципиальных противоречий с методологией дракона нет,
и хорошо бы иметь такую возможность в Фабуле.

3) Сопутствующее использование структурных формул алгоритмов.
Это четко намечается в методологии Дракона. Например:
Вложение:
test2-02.PNG
test2-02.PNG [ 51 КБ | Просмотров: 22435 ]

И слово "формула" используется - это типичная структурная формула линейного алгоритма.
И есть ссылки на формулы рис.29 и рис.29 - это специфическая авторская форма
структурных формул алгоритмов алгоритмов с условными ветвлениями
(причем это двухмерные структурные формулы).
Практическая потребность заставляет применять или изобретать структурную математику.

В этом случае также принципиальных противоречий с методологией дракона нет.
Структурные формулы можно без проблем использовать в текстовой документации,
а также в разных полях элементов и в примечаниях фабула-схем. Например (это уже было):
Вложение:
test0-Терминаторы-02.PNG
test0-Терминаторы-02.PNG [ 18.44 КБ | Просмотров: 22435 ]

Вложение:
test0-Терминаторы-03.PNG
test0-Терминаторы-03.PNG [ 26.95 КБ | Просмотров: 22435 ]

Структурная формула для простейшей параллельной структуры (тоже схема уже была):
Вложение:
test1-2par.PNG
test1-2par.PNG [ 19.19 КБ | Просмотров: 22435 ]

Появляется задача увязки фабула-схем со структурными формулами алгоритмов типа:
Вложение:
test2-03.PNG
test2-03.PNG [ 25.09 КБ | Просмотров: 22435 ]

И т.д.
Потом пойдут более сложные выражения такого и принципиального другого типа
(но на этой основе).
При этом такие структурные формулы доступны всем (при разумной подаче материала):
-- проверено на студентах 1-х курсов;
-- будем проверять на школьниках по образовательной робототехнике:
хорошо бы с применением Фабулы
(время для подготовки есть - к началу 2016 г.).

4) Увязка с учебным (школьным) алгоритмическим языком.
В методологии дракона есть хорошая основа:
Вложение:
test2-04.PNG
test2-04.PNG [ 93.5 КБ | Просмотров: 22432 ]

(Схема не приводится - большая и повернута на 90 град.).
Просматриваются очевидные аналогии с учебным языком (test0-Терминаторы-03.PNG)
и далее (тоже уже было):
Вложение:
test1-1seq-03.PNG
test1-1seq-03.PNG [ 45.09 КБ | Просмотров: 22435 ]


======================
По данным условиям 1) - 4) есть хорошая бесконфликтная основа
для начала освоения Фабулы
в образовательной робототехнике - сходу или в некоторой перспективе.

--------------------------------------
Что касается овальных терминаторов, то пока принимаются следующие решения:

1) Имена алгоритмов выносятся из начальных терминаторов, например в их надписи типа:
test0-Терминаторы-02.PNG, test0-Терминаторы-03.PNG

2) Ставится задача выявления физического смысла блок схем "с ушами":
-- изначально такие "уши" имели четкий событийный смысл по управлению;
-- затем это смысл как-то размылся;
-- у меня пока нет четкого ответа на этот вопрос (хотя есть некоторые соображения):
вопрос пока остается открытым.


Вернуться к началу
 Профиль  
 
 Заголовок сообщения: Re: Редактор Фабула
СообщениеДобавлено: Понедельник, 28 Сентябрь, 2015 15:04 

Зарегистрирован: Четверг, 30 Январь, 2014 13:38
Сообщения: 422
Ильченко Эдуард писал(а):
andr писал(а):
предлагаю более серьезный подход.

1) Совместное участие во внедрении графической
среды Фабула (в рамках общей дракон-идеологии)
в школьную образовательную информатику - в части:
взаимно (прямое и обратное) преобразование - взаимная трансляция блок-схем алгоритмов и программ
в тексты псевдокодов алгоритмов в записи на учебном (школьном) алгоритмическом языке.

На текущем этапе - это рукопашные преобразования (рукопашная трансляция)
...
2) В качестве троянского коня использовать совместное участие во внедрении
графической среды Фабула (в рамках общей дракон-идеологии)
в (экспериментальные) курсы образовательной робототехники.
...
На данном этапе все это выполняется на условиях и в рамках взаимной заинтересованности сторон.

Я за.

Хорошо.
Начальная проблематика сформировалась - в предыдущем сообщении.
А далее война план покажет.


Вернуться к началу
 Профиль  
 
 Заголовок сообщения: Re: Редактор Фабула
СообщениеДобавлено: Понедельник, 28 Сентябрь, 2015 16:05 

Зарегистрирован: Понедельник, 09 Ноябрь, 2009 17:29
Сообщения: 904
Откуда: Россия, Питер
andr писал(а):
Начальная проблематика сформировалась - в предыдущем сообщении.
А далее война план покажет.

Предлагаю Вам создать новую тему для работы над поставленными задачами.
Мне кажется так будет удобнее.


Вернуться к началу
 Профиль  
 
 Заголовок сообщения: Re: Редактор Фабула
СообщениеДобавлено: Вторник, 29 Сентябрь, 2015 10:28 

Зарегистрирован: Четверг, 30 Январь, 2014 13:38
Сообщения: 422
Ильченко Эдуард писал(а):
andr писал(а):
Начальная проблематика сформировалась - в предыдущем сообщении.
А далее война план покажет.

Предлагаю Вам создать новую тему для работы над поставленными задачами.
Мне кажется так будет удобнее.

Ильченко Эдуард писал(а):
andr писал(а):
Начальная проблематика сформировалась - в предыдущем сообщении.
А далее война план покажет.

Предлагаю Вам создать новую тему для работы над поставленными задачами.
Мне кажется так будет удобнее.

Я все-таки решил закончить здесь это целевое прикладное тестирование среды Фабула - по первому проходу.

Иначе разборка первого захода будет разбита по двум разделам сайта,
или надо все наличное переносить в новый раздел.
Большая морока.
Есть заключительная пачка первичных вопросов - они изначально имелись в виду.
Но это будет в следующем сообщении
(в "продолжение следует").


ПОЛИМОРФНЫЕ АЛГОРИТМИЧЕСКИЕ ПОДХОДЫ

А пока здесь следует осмыслить удивительный (для меня по крайней мере)
один неожиданный итог разборок в моем предыдущем сообщении.
Необходимо отметить, что это так выглядит с моей колокольни:
в сугубо утилитарном подходе к среде Фабула в рамках общей дракон-методологии.

Я давно сторонник полиморфных алгоритмических подходов:
в плане введения в оборот разных согласованных между собой и взаимно обратимых:
-- разных форм представления алгоритмов - эквивалентных между собой по объекту описания,
но разного назначения в разных дополнительных отношениях:
например, схемы, псевдокоды и, главное, структурные и функциональные (структурно-функциональные) формулы алгоритмов;
-- их ключевых видов, разновидностей, способов и стилей исполнения.
Вплоть до гибкой (параметрической, может быть) дружественной реализации (разумных) традиций, привычек и капризов потенциальных пользователей:
если не в систематической их разработке и автоматизации, то хотя бы в четкой привязке к ним, в возможности распознавания сходных алгоритмических сущностей и структур и т.п.

------------------------
Не следует это путать с параметрическим полиморфизмом имен методов и функций в ООП.
Это возможность использования одинаковых имен для разных функций
с разным числом или / и порядком перечисления типов (видов, сортов) параметров:
name(type1, type2, type3, ...) = name_type1_type2_type3_ ... .
-----------------------


ПОЛИМОРФНЫЕ СИСТЕМЫ СТАНДАРТОВ

Примерно такие (указанные выше) полиморфные алгоритмические подходы
реализуют в какой-то мере даже некоторыми системами стандартов
различных графических систем отображения схем алгоритмов и программ:
В частности, это обычно, одновременная (или разновременная) согласованная стандартизация разных видов схем (диаграмм) алгоритмов и программ:
можно их назвать - полиморфные системы стандартов.
Например:
1) Полиморфная, по существу, система стандартов IEC 61131-3:
Programmable Controllers – Programming Languages
Программируемые контроллеры – языки программирования.
https://ru.wikipedia.org/wiki/IEC_61131-3
http://www.bookasutp.ru/Chapter9_3.aspx
2) Полиморфная по существу система стандартов серии IDEF.
3) Полиморфный в какой-то мере стандарт
ГОСТ 19.701-90 - СХЕМЫ АЛГОРИТМОВ, ПРОГРАММ, ДАННЫХ И СИСТЕМ
http://meganorm.ru/Data2/1/4294848/4294848992.pdf
4) Есть сборный полиморфный стандарт разных систем графической стандартизации:
взаимная увязка сходных визуальных синтаксических конструкций:
Информационная технология. Программные конструктивы и условные обозначения для их представления
Источник: http://www.znaytovar.ru/gost/1/GOST_R_I ... 63194.html


ПОЛИМОРФНЫЕ АЛГОРИТМИЧЕСКИЕ ПРЕДСТАВЛЕНИЯ

В предыдущем моем сообщении выделены 4 первых признака,
которые далее перегруппируются в 2 группы с подгруппами:

1) Исходные формы представления алгоритмов:
-- теоретические алгоритмические формы - компактные, абстрактные и т.п.
(возможно с отдельной сопуствующей дополнительной конкретизацией):
-- их конечное практическое применение в алгоритмической и программной документации.
Методологическая система Дракон ориентирована на практические схемы алгоритмов и программ.
Однако в изложении этой методологии используются, в служебном порядке, и теоретические формы.

2) Знаковые формы представления алгоритмов:

а) Две главные формы:
а1) Структурные формулы алгоритмов (СФА):
-- инфиксные, префиксные, постфиксные, разные комбинированные формы;
-- одномерные и двухмерные;
-- горизонтального и вертикального исполнения и т.д.
В изложении методологии дракона встречаются, также в служебном порядке, СФА - одномерные и двухмерные.
а2) Структурные схемы алгоритмов (ССА):
-- три основные формы:
блок-схемы алгоритмов (СФА = БСА), производные от них компактные штрих-схемы (ССА = ШСА),
граф-схемы (ССА = КСА) - разного исполнения;
-- возможна привязка с другим видам схем.
В методологии Дракона используются блок-схемы алгоритмов
(но если покопаться, может быть встречаются и другие виды схем).

б) Дополнительные формы:
б1) Основная дополнительная форма:
Псевдокоды алгоритмов:
-- разных синтаксических классов - инфиксные, префиксные, постфиксные, комбинированные
-- разных лексических групп:
алгол-подобные (и паскаль-подобные), оккам-подобные, си-подобные (несколько вариаций) и т.д.
в частности - учебный (школьный) алгоритмический язык - некоторый алгол-подобный язык.
В описании методологии приводится пример псевдокода - также в некоторой алгол-подобной форме.
б2) Возможны другие дополнительные формы представления алгоритмов:
матричные, табличные и т.п. - привлекаются по мере необходимости.
Это вопрос в предыдущем сообщении не рассматривался.


ИТОГИ

Такие совпадения я предполагал, но как-то их не осознавал в комплекте.
А тут при беглом целевом просмотре заданного мне файла книги (у меня есть и файл и книга)
сходу обнаружил в районе страниц 77 и 87 (или 87 и 97) то, что меня интересовало в первую очередь.
Я этого не ожидал.

Какие выводы:

1) Мне теперь можно на законных основаниях привлекать все средства
двух указанных групп
для обработки приложений дракон-методологии с применением Фабулы
к своим областям (параллельной) алгоритмизации
(а для интереса - и других инструментальных Дракон-сред - по мере возможности).

2) Есть информация к размышлению:
выявляется наличие каких-то объективных причинных механизмов в аналогиях двух подходов:
-- один достаточно известный - Дракон-методология - с большим стажем ~ 25 лет (и более);
-- другой - начинался с конца 60-х годов прошлого века
(довольно-таки древнего происхождения - типа хобби):
коллекционирование, систематизация и введение в оборот различных средств, приемом, стилей, деталей
отображения алгоритмов и т.п.;
отработка техники интегрированных полиморфных структурных построений параллельных (и последовательных) алгоритмов;
классификационные структурные вопросы и т.п.

Продолжение следует


Вернуться к началу
 Профиль  
 
 Заголовок сообщения: Re: Редактор Фабула
СообщениеДобавлено: Вторник, 29 Сентябрь, 2015 12:57 

Зарегистрирован: Понедельник, 09 Ноябрь, 2009 17:29
Сообщения: 904
Откуда: Россия, Питер
andr писал(а):
Я все-таки решил закончить здесь это целевое прикладное тестирование среды Фабула - по первому проходу.
Хорошо.


Вернуться к началу
 Профиль  
 
 Заголовок сообщения: Re: Редактор Фабула
СообщениеДобавлено: Вторник, 29 Сентябрь, 2015 15:52 

Зарегистрирован: Четверг, 30 Январь, 2014 13:38
Сообщения: 422
andr писал(а):
Продолжение следует

Продолжение начала целевого теста.

ИНФОРМАЦИОННАЯ СТРУКТУРА АЛГОРИТМА
(схемы потока данных)


Алгоритмы (и программы) имеют две взаимосвязанные структуры:
-- управляющая структура или структура потока управления алгоритма или, короче, поток управления:
она хорошо видная на схемах алгоритмов (и программ);
-- информационная структура или структура потока данных или, короче, поток данных - проток продвижения, хранения и обработки данных:
эта структура фрагментирована по операторам потока управления и в связном виде не видна.
Для отражения связного потока данных строятся специальные схемы.

По ГОСТ 19.701-90 в приложении 1 приводится Схема данных:
Вложение:
test3-01.PNG
test3-01.PNG [ 111.42 КБ | Просмотров: 22356 ]

На самом деле - это Схема потока данных:
схема данных и процедур - они чередуются по ходу всех маршрутов.
Схема данных получится, если удалить УГО (Условные графические обозначения) процедур.

Схема не очень наглядная - плохо различаются УГО данных и процедур.
Тем не менее в данном случае наглядно видны параллельные маршруты:
разделение потоков данных и их объединение (не везде).
Это отражает потенциальный параллелизм задачи обработки данных.

Сама такая схема потока данных не задает порядок обработки данных.
Но она определяет систему разных допустимых порядков обработки.
Поэтому, видимо, такая схема приведена в стандарте в его первом приложении.

Для задания порядка обработки данных необходимы схемы потока управления.
При этом потенциальный параллелизм задачи:
-- либо реализуется - полностью или частично;
-- либо не реализуется - выполняется последовательная обработка.
Далее в приложении 2 приводятся два примера обычных блок-схем алгоритмов и программ
(но не в связи с исходной схемой приложения 1)

В каком-то стандарте ЕСТПП (Единая система технологической подготовки производства)
или что-то в этом духе
для повышения наглядности таких схем рекомендуется
УГО процедур делать крупнее
а УГО данных делать мельче.
Далее такая рекомендация по возможности выполняется.


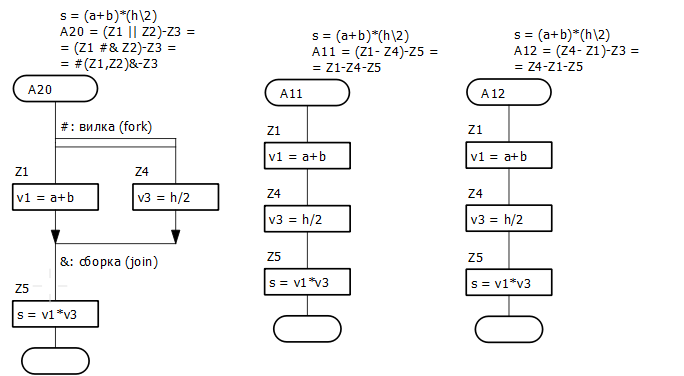
ПРОСТЫЕ ВЫЧИСЛИТЕЛЬНЫЕ ПРИМЕРЫ

Для вычислительных формул

s = F(a, b, h) = (((a + b) / 2) * h) = ((a + b) / 2) * h
и
s = (((a + b) / 2) * h) = ((a + b) * (h / 2)) = (a + b) * (h / 2)

порядок пошаговых вычислений определялся непосредственно по этим простым формулам,
и на этой основе строились схемы последовательных и параллельных алгоритмов.
Однако для более сложных формул и формул систем функций это может быть затруднительно.
В это случае необходимы схемы информационных структур.
В данном случае для первой формулы:
Вложение:
test3-02.PNG
test3-02.PNG [ 31.33 КБ | Просмотров: 22356 ]

Для второй формулы:
Вложение:
test3-03.PNG
test3-03.PNG [ 32.31 КБ | Просмотров: 22356 ]

=========================
Вопрос:
Можно ли на Фабуле построить такие или примерно такие блок-схемы вертикального исполнения?

Относительно граф-схем и горизонтального исполнения пока вопрос не стоит.


Вернуться к началу
 Профиль  
 
 Заголовок сообщения: Re: Редактор Фабула
СообщениеДобавлено: Вторник, 29 Сентябрь, 2015 17:33 

Зарегистрирован: Понедельник, 09 Ноябрь, 2009 17:29
Сообщения: 904
Откуда: Россия, Питер
andr писал(а):
Можно ли на Фабуле построить такие или примерно такие блок-схемы вертикального исполнения?

Например, так:
Вложение:
z.png
z.png [ 6.69 КБ | Просмотров: 22339 ]


Вернуться к началу
 Профиль  
 
СообщениеДобавлено: Среда, 30 Сентябрь, 2015 05:57 

Зарегистрирован: Четверг, 10 Январь, 2013 16:59
Сообщения: 70
3) Пора бы уже вместо обычных рисунков публиковать грархивы: схемы вместе с исходниками.
4) Схождение параллельных процессов обозначать утолщённой линией (до соответствующей иконки). Такой трюк уже позволит рисовать 'примитивные' логические элементы (с множеством входов и выходов).


Вложения:
Схождение параллельных процессов.png
Схождение параллельных процессов.png [ 30.3 КБ | Просмотров: 22051 ]
Вернуться к началу
 Профиль  
 
 Заголовок сообщения: Re: Редактор Фабула
СообщениеДобавлено: Среда, 30 Сентябрь, 2015 12:31 

Зарегистрирован: Четверг, 30 Январь, 2014 13:38
Сообщения: 422
Ильченко Эдуард писал(а):
andr писал(а):
Можно ли на Фабуле построить такие или примерно такие блок-схемы вертикального исполнения?

Например, так:
Вложение:
Вложение z.png больше недоступно

Здесь информационная структура (поток данных) оказалась заменена на управляющую структуру (поток управления).
Информационная структура одна (при заданной группировке переменных расчетной формулы),
а допустимых порядков ее обработки в данном случае несколько:
один параллельный и два последовательных.
Получилось навязывание одного параллельного варианта обработки,
а у меня, например, нет возможности параллелиться.
Но об этом позже (в "продолжение следует").

-------------------------------------------
На схеме образовался новый тип схемы потока управления, которой тоже нужен:
вертикальный поток управления с поперечными фрагментами потока данных.
Здесь будут такие заметки:

1) Визуализируются отдельным скругленным прямоугольником (УГО справа блока оператора)
входные параметры операторов команд - в паре в данном случае, типа:
(a, b) - как составной аргумент типа x = (a, b);
(h, 2);
(v1, v3).
Пишу детально (все проверяю) - для обкатки.

2) Может быть нужно отобразить выходной параметр.
Его, в принципе, можно включить в общий список параметров (в составе общего УГО справа) типа:
(a, b : v1) или (a, b | v1)
(h, 2 : v3) или (h, 2 | v3)
(v1, v3 : s) или (v1, v3 | s)

3) Желательно разделить УГО входных и выходных параметров.
Причем, входные параметры отразить посредством УГО слева блока оператора, а выходные - справа.
Я искал в руководстве Фабулы вставку УГО параметров слева и не нашел.
Но, мне кажется, ввести такую вставку УГО параметров слева - это будет не проблема - в очередной версии Фабулы.

4) Если входных параметров несколько, то при необходимости их можно видимо (?) расположить в составе одного УГО по вертикали - с надписями и т.п., типа:
a - xxxxxxxxxxx
b - xxxxxxxxxxx

----------------------------------------
Образец таких схем представлен в ГОСТ 19.701-90 в приложении 3 и именуется:
Схема работы системы.
Вложение:
test4-02.PNG
test4-02.PNG [ 75.08 КБ | Просмотров: 22311 ]

Но здесь он представлен немного как-то не так.

В первой версии этого стандарта ГОСТ 19.701-80 таких схем не было.
В начале 70-х гг. появилась серия нормативно-методических материалов
по документированию в системах АСУ.
В одной из книг по бухгалтерским подсистемам впервые появились такие схемы.
Помню, мне они они очень понравились - мне этого как раз не хватало.

Вообще здесь появляется цепочка задач - на перспективу (и для размышления):
это пример схем вычислений по формула y =Sin(x1+x2)*Cos(x1+x2)
(я это уже где-то приводил):
Вложение:
test4-03.PNG
test4-03.PNG [ 22.83 КБ | Просмотров: 22311 ]

Вложение:
test4-04.PNG
test4-04.PNG [ 14.3 КБ | Просмотров: 22311 ]

Вложение:
test4-05.PNG
test4-05.PNG [ 12.4 КБ | Просмотров: 22311 ]

Вложение:
test4-06.PNG
test4-06.PNG [ 18.82 КБ | Просмотров: 22311 ]

И все вернулось на круги своя - появилась отдельная связная схема управляемого потока данных.
Одна общая структура потока данных и несколько разных управляющих структур:
они определяют порядок включения операторов обработки данных.
Они могут объединяться в общую сборную управляющую структуру
с альтернативным выбором вариантов.

Можно это записать компактно
A = (Z0-(Z1 || Z2))-Z3 = Z0(Z1 || Z2))Z3
где подчеркнутая параллель (||) означает возможность выбора любого варианта реализации
потенциального параллелизма задачи:
реализация потенциального параллелизма - полная (или в других задачах - частичная)
или
не реализация потенциального параллелизма - разные последовательные варианты.


------------------------------------------
5)Хорошо бы иметь возможность вставлять маленькие картинки в УГО данных (параметров), причем с вызовом кликом картинок с увеличением масштаба.
Это будет полезно для алгоритмов управления техническими объектами.


Продолжение следует


Вернуться к началу
 Профиль  
 
 Заголовок сообщения: Re: Редактор Фабула
СообщениеДобавлено: Четверг, 01 Октябрь, 2015 14:32 

Зарегистрирован: Четверг, 30 Январь, 2014 13:38
Сообщения: 422
andr писал(а):
Продолжение следует
Продолжение

Надо подводить первые итоги (по первому проходу) конкретного прикладного тестирования графической среды.
Несмотря на множественные замечания и пожелания
впечатление очень благоприятное - в части построения блок-схем потока управления алгоритма
(управляющей структуры алгоритма).
Пока возникла проблема по схемам потокам данных (по управляемой информационной структуре алгоритмов).
Но это не горит.
Надо будет - построим встроенным редактором Word-a.

Работать очень можно и удобно.
Интересно наблюдать, как графический редактор дышит - визуально реагирует на разные вставки (по каким-то там своим соображениям).
Пустячок, но приятственно - уважает.

Теперь надо набивать руку по технике схемных построений параллельных (и последовательных) алгоритмов на Фабуле.
И осваивать силуэт.
Но это на закуску - пока тоже не горит.
Пока присматриваюсь к ней с некоторым теоретико-алгоритмическим удивлением
(проявляю любознательность).
Понятно, что идея силуэта происходит, видимо, из схемотехники - шинные "связки связей",
и в больших схемах алгоритмов они встречались (еще на ватмане форматов А3, А2),
но без таких глубоких намерений.

-----------------------------
И в целом надо начинать систематически осваивать дракон-методологию
(читать и практически осваивать).
Необходимость назрела, и "руки чешутся".
Но пока на очереди есть долг - одна недообработанная книга (уже держит работу),
как раз, в частности, по информационной структуре параллельных (и последовательных) алгоритмов:

Воеводин В.В. Вычислительная математика и структура алгоритмов. – М.: Изд-во МГУ. – 112 с.
10 лекций о том, почему трудно решать задачи на вычислительных системах параллельной архитектуры,
и что надо знать дополнительно, чтобы успешно преодолевать эти трудности

Вложение:

Цены ей нет (много чего ценного в общем концептуальном плане).
Правда есть некоторая особенность:
Это 10 лекций на общую тему:
большие вычислительные задачи и что это такое.
Лекции, естественно, озаглавленные, но в них идет большой материал сплошняком, без подзаголовков, хотя в начале каждой лекции есть ключевые слова.
По-видимому - это были сильно расширенные статьи соответствующей тематики.
Я перегнал ее в .doc формат, расставляю заголовки, вставляю пробелы не распознанных букв (кошмар) и т.п.,
ну и вдумчиво, как говорится, читаю - по частям обрабатываю материал.

---------------------------
В книге:
"Обсуждаются особенности математического образования по отношению к требованиям параллельных вычислений". В частности, отмечается ([1], с. 33):
• "до сих пор специалистов в области вычислительной математики учили, как решать задачи математически правильно";
• "теперь надо, к тому же, учить, как решать задачи эффективно на современной вычислительной технике";
• "это совсем другая наука, математическая по своей сути, но которую пока почти не изучают в вузах".
Это было по состоянию на 2006 г., когда книга была издана, но такая ситуация в целом сохраняется (в массовом обучении).

-------------------------------
Согласно этой работе информационная структура (вычислительных) алгоритмов – это их "информационное ядро", концентрирующее определенные ключевые сущности. Причем для любой конкретной формулировки вычислительной задачи:
• информационная структура – это единое общее информационное ядро для обширного множества допустимых управляющих структур разной степени параллелизма:
оно определяет множество возможных частных алгоритмов разной степени параллелизма, которые могут объединяться в более сложные многовариантные (сводные) алгоритмы с переменной степенью параллелизма (или оперативно формироваться в процессе их исполнения);
• множество допустимых управляющих структур – это, фактически, некоторая оболочка такого ядра, отражающая возможности формирования реальных активных управляющих структур.

=============================================
Пока в отношении применения среды Фабула
вопрос относительно информационных структур не стоит по следующим соображениям:

1) Для простых учебных вычислительных задач
(типа представленных в моих предыдущих постах)
нарисовать схему Вордом не проблема:

а) Это нужно для ознакомления аудитории в принципе:
для вычислительных и, более широко, для математических задач,
а еще более широко - для задач обработки (информационных) данных;

б) Для технических задач вопрос обстоит сложнее:
-- в дополнение к управляемой информационной структуре алгоритмов,
появляется вторая управляемая материальная структура:
материальные объекты и потоки объектов
(например, продвижение и обработка потоков деталей, узлов, изделий и т.д.;
-- понятие обычных (информационных) данных необходимо расширять на материальные
потоки данных;
-- они отражаются на информационные потоки данных;
-- существуют технические системы, где промежуточная информационная структура
отсутствует в явном виде;
-- но при визуальном моделировании таких систем она появляется и т.д.

2) Это вопрос у меня хорошо не проработан:
-- вспоминать прежнюю документацию лень
(релейно-контактную, бесконтактную и первые микропроцессоры - тогда еще толком не очень понятные);
-- до новых технических систем пока руки не доходят - на бесплатной основе;
-- пока вполне обхожусь на уровне схем управляющих структур алгоритмов
(потоков управления),
особенно, если есть демонтстрашки - имитационные модели типа динамических мнемосхем.
Вложение:
test5-01.PNG
test5-01.PNG [ 36.93 КБ | Просмотров: 22273 ]

Вложение:
test5-02.PNG
test5-02.PNG [ 33.41 КБ | Просмотров: 22273 ]

Сейчас надо будет приспособиться к Фабуле - как есть.
Должно пойти.


Вернуться к началу
 Профиль  
 
 Заголовок сообщения: Обновление редактора Фабула
СообщениеДобавлено: Четверг, 01 Октябрь, 2015 23:09 

Зарегистрирован: Понедельник, 09 Ноябрь, 2009 17:29
Сообщения: 904
Откуда: Россия, Питер
Вышло обновление редактора Фабула: fabula_v0.1b_r001 от 01-10-2015.

http://drakon.su/programma_fabula_._redaktor_drakon-sxem

Изменения: писал(а):
1.
Изменена нумерация версий программы:

Код:
fabula v0.1b r001
        - -- -----
        | ||   |---- номер реализации.   
        | ||--------- символ b – только для бета версий.
        | |----------- минорная часть номера версии.
        |------------ мажорная часть номера версии.

2.
Предотвращён вывод перекрестия, указывающего центр репозитория, в файл с изображением схемы.

3.
По двойному щелчку колёсиком мыши в окне просмотра все схемы вписываются в это окно.

4.
При наведении указателя мыши в окне Содержание на название схемы, полное название выводится во всплывающей подсказке.

5.
Исправлено поведение по нажатию Enter при фокусе на главном меню.

6.
Изменены горячие клавиши для вставки / удаления репозиториев:
Alt+Ins, Alt+Del.

7.
Реализована возможность удаления схемы или блоков по нажатию клавиши Delete, при работе с клавиатуры.

8.
Реализована возможность вырезания схемы или блоков по нажатию клавиш Shift+Delete, при работе с клавиатуры.

9.
Добавлена возможность изменения шрифта и его параметров.

10.
Изменена цветовая гамма в диалоговом окне выбора цвета.

11.
Добавлена возможность выбора цвета для заливки фона иконы.

12.
Икона Конец, по умолчанию, выводится пустой, без слова Конец.

13.
Добавлен пункт меню «Окно».

14.
В окне Универсум добавлены вкладки Блокнот, Ввод, Скрытый текст и Вывод.

15.
К каждой иконе и узлу добавлено текстовое поле Скрытый текст.

16.
Для каждой иконы и узла зарезервированы определённые поля окружающего текста для отображения номеров этих икон и узлов. Введены понятия динамического и статического номера.

17.
Щелчок правой кнопкой мыши по выделенной иконе (или узлу) приводит к переводу схемы в режим Вставки.

18.
Для структуры Параллельные процессы, реализована возможность отображения верхней и нижней частей в виде параллельных отрезков.

19.
Запрещено изменение стороны размещения Строгого Контрольного срока по щелчку правой кнопки мыши.

20.
Добавлена возможность трассировки схемы.

Вложение:
fb.png
fb.png [ 13.3 КБ | Просмотров: 22245 ]


Вернуться к началу
 Профиль  
 
 Заголовок сообщения: Re: Редактор Фабула
СообщениеДобавлено: Пятница, 02 Октябрь, 2015 08:52 

Зарегистрирован: Воскресенье, 24 Февраль, 2008 15:32
Сообщения: 6037
Откуда: Москва
Цитата:
Щелчок правой кнопкой мыши по выделенной иконе (или узлу) приводит к переводу схемы в режим Вставки.
Просьба пояснить.
1. Что такое режим Вставки
2. Что такое перевод схемы в режим Вставки


Вернуться к началу
 Профиль  
 
 Заголовок сообщения: Re: Редактор Фабула
СообщениеДобавлено: Пятница, 02 Октябрь, 2015 10:05 

Зарегистрирован: Понедельник, 09 Ноябрь, 2009 17:29
Сообщения: 904
Откуда: Россия, Питер
Владимир Паронджанов писал(а):
Цитата:
Щелчок правой кнопкой мыши по выделенной иконе (или узлу) приводит к переводу схемы в режим Вставки.
Просьба пояснить.
1. Что такое режим Вставки
2. Что такое перевод схемы в режим Вставки

В Фабуле добавлять иконы в схему можно двумя путями:

1.
Если нет выделенных икон или узлов, то в Конструкторе доступны все кнопки, которые отвечают за вставку новых элементов в схему (кроме преобразования в силуэт). В этот момент точка вставки ни в одной схеме не определена.

Например, нужно вставить Комментарий.
Нажимаем соответствующую кнопку и проводим указателем мыши не нажимая кнопок по любой иконе одной из схем. Если в этой схеме появились белые точки, то в эти точки можно вставить выбранный элемент. Если точки не появились, то элемент в эту схему вставить нельзя.

Таким образом, для любого элемента из Конструктора, можно посмотреть места для него (элемента) предназначенные.


2. Режим Вставки (возможно этот режим нужно назвать по другому, но не придумалось : )
Любым из способов выделяем икону или узел.
Затем нажимаем клавиши "I" или "Alt+Ctrl+Enter" или "Alt+Ctrl+стрелки(влево, вниз, вправо)" или щёлкаем правой кнопкой мыши по выделенной иконе или узлу. Схема переходит в режим Вставки. Вокруг выделенной иконы зелёный графический курсор становится более тёмным, а вокруг актуальной точки (если такая имеется) появляется обрамляющий зелёный квадрат.
Вложение:
ins.png
ins.png [ 71.25 КБ | Просмотров: 22211 ]


В эту точку можно вставить один из доступных графических элементов в Конструкторе, нажав на кнопку или соответствующую клавишу.

Таким образом, для одной из точек вставки можно посмотреть множество доступных графических элементов.


Итого:
В первом случае: по графическому элементу определяем массив точек, куда он может быть вставлен.
Во втором случае (режим Вставки): по точке определяем массив графических элементов, которые могут быть в неё вставлены.


Вернуться к началу
 Профиль  
 
 Заголовок сообщения: Re: Редактор Фабула
СообщениеДобавлено: Пятница, 02 Октябрь, 2015 11:47 

Зарегистрирован: Вторник, 13 Декабрь, 2011 15:31
Сообщения: 113
После релиза Фабула станет платной или это будет бесплатный редактор?


Вернуться к началу
 Профиль  
 
 Заголовок сообщения: Re: Редактор Фабула
СообщениеДобавлено: Пятница, 02 Октябрь, 2015 12:02 

Зарегистрирован: Понедельник, 09 Ноябрь, 2009 17:29
Сообщения: 904
Откуда: Россия, Питер
vasili111 писал(а):
После релиза Фабула станет платной или это будет бесплатный редактор?

Пока нет качества за которое можно брать деньги : )
Думаю, в любом случае, будет доступна бесплатная версия обеспечивающая возможности не меньше, чем в соответствующей бета версии.


Вернуться к началу
 Профиль  
 
 Заголовок сообщения: Re: Обновление редактора Фабула
СообщениеДобавлено: Пятница, 02 Октябрь, 2015 16:42 

Зарегистрирован: Четверг, 30 Январь, 2014 13:38
Сообщения: 422
Ильченко Эдуард писал(а):
Вышло обновление редактора Фабула: fabula_v0.1b_r001 от 01-10-2015.


Большое спасибо за учет 2-х пожеланий по просьбам трудящихся пользователей.
Что получается:
Вложение:
test10-02.png
test10-02.png [ 11.6 КБ | Просмотров: 22187 ]

В принципе годится.
Немного непривычные короткие усы.
По стандартам они идут на пол-ширины блоков, типа:
Вложение:
test10-03.PNG
test10-03.PNG [ 34.32 КБ | Просмотров: 22187 ]

Но это уже не принципиально.
Главное - одинаковые граничные узлы параллельного участка.

На следующей схеме (тоже SFC, но это графическая среда другой фирмы)
Вложение:
test10-04.PNG
test10-04.PNG [ 10.25 КБ | Просмотров: 22187 ]

используется смешанный стиль исполнения:
-- слева (на шампуре) - нулевые усы;
-- справа - половинные усы.
Тогда уж лучше было бы в едином стиле Фабулы
использовать нулевые усы без пробелов между параллельными линиями
как на схеме
Вложение:
test10-05.PNG
test10-05.PNG [ 12.86 КБ | Просмотров: 22187 ]

но только одинаково сверху и снизу - поперечными параллелями без усов (и без без стрелок).
Если можно, то сделайте, пожалуйста так в следующем обновлении Фабулы.
Тем более, что это я, кажется видел в какой-то редакции схем SFC (какой-то фирмы).

-------------------------
В отношении немых схем - слепышей по драконовки:
-- я это видел в книгах по дракону, но как то не усекал;
-- а теперь усек (осознал).
Только название типа "немые схемы", "слепыши" что-то мне уже кажутся не солидными:
какой-то бытовой жаргон.
Я сейчас предполагаю использовать их не просто как вспомогательные схемы,
а как самостоятельные теоретические сущности:
чистые образные структурные конфигурации (без нагрузки текстом).
Для чего, еще толком не знаю, но нутром чую какую-то отдельную пользу от них.
И название надо бы придумать адекватное.


Вернуться к началу
 Профиль  
 
Показать сообщения за:  Поле сортировки  
Начать новую тему Ответить на тему  [ Сообщений: 235 ]  На страницу Пред.  1 ... 4, 5, 6, 7, 8, 9, 10 ... 12  След.

Часовой пояс: UTC + 3 часа


Кто сейчас на конференции

Сейчас этот форум просматривают: нет зарегистрированных пользователей и гости: 1


Вы не можете начинать темы
Вы не можете отвечать на сообщения
Вы не можете редактировать свои сообщения
Вы не можете удалять свои сообщения
Вы не можете добавлять вложения

Найти:
cron
Вся информация, размещаемая участниками на конференции (тексты сообщений, вложения и пр.) © 2008-2025, участники конференции «DRAKON.SU», если специально не оговорено иное.
Администрация не несет ответственности за мнения, стиль и достоверность высказываний участников, равно как и за безопасность материалов, предоставляемых участниками во вложениях.
Powered by phpBB® Forum Software © phpBB Group
Русская поддержка phpBB