DRAKON.SU

Текущее время: Воскресенье, 22 Февраль, 2026 06:43

Часовой пояс: UTC + 3 часа




Начать новую тему Ответить на тему  [ Сообщений: 6 ] 
Автор Сообщение
 Заголовок сообщения: ИС Дракон в журнале МЧС ДНР
СообщениеДобавлено: Среда, 04 Ноябрь, 2020 17:01 

Зарегистрирован: Среда, 07 Январь, 2015 14:53
Сообщения: 1359
Скачать здесь
Вложение:
Обложка.png
Обложка.png [ 171.81 КБ | Просмотров: 6352 ]

Статья, стр. 131-136
Цитата:
ГРУППОВОЕ ПРИМЕНЕНИЕ НАЗЕМНЫХ РОБОТОТЕХНИЧЕСКИХ
КОМПЛЕКСОВ ПРИ ТУШЕНИИ ПОЖАРОВ В РЕЗЕРВУАРНЫХ ПАРКАХ
...
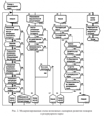
Как известно, процесс возникновения и развития пожара носит стихийный характер. В «Руководстве по тушению пожаров в резервуарных парках…» [8] на основе анализа реальных пожаров и результатов научных исследований представлена схема возможных вариантов развития пожара в резервуарах и резервуарных парках (рис. 1).
Для своего времени это была достаточно актуальная модель, позволявшая предварительно оценить варианты развития пожара и спланировать действия по его тушению. Однако в настоящее время для эффективного тушения пожаров на рассматриваемых объектах необходимо применять сложный комплекс технических систем, мобильной пожарной техники и других средств, часть которых способна действовать автономно под управлением специальных программно-
аппаратных комплексов. Применение подобных средств требует использования принципиально новых подходов. В связи с чем, схема возможных сценариев развития пожаров, приведенная на рис. 1, авторами настоящей статьи была переработана (рис. 2).
Схема развития пожара в резервуарном парке (РП) разработана по правилам компьютерного языка визуального программирования [7] и позволяет рассматривать процесс развития аварийной ситуации как циклический процесс. Как это зачастую происходит в реальности, когда вначале возникает пожар в одном резервуаре и инициирует дальнейшее развитие аварийной ситуации на соседних технологических аппаратах и прилегающей территории.

...
7. Паронджанов, В. Д. Язык ДРАКОН. Краткое описание / В. Д. Паронджанов –
Москва, 2009. – 124 с.

Вложение:
изображение_2020-11-04_165841.png
изображение_2020-11-04_165841.png [ 46.76 КБ | Просмотров: 6352 ]

Дракон-схема выполнена в ПО ИС Дракон, автор Г.Н. Тышов.
В статье для описания широко используется нумерация икон.


Вернуться к началу
 Профиль  
 
 Заголовок сообщения: Re: ИС Дракон в журнале МЧС ДНР
СообщениеДобавлено: Четверг, 05 Ноябрь, 2020 11:56 

Зарегистрирован: Воскресенье, 24 Февраль, 2008 15:32
Сообщения: 6037
Откуда: Москва
LKom, вот краткая ссылка: https://bitly.su/XSQEe6oj
Затем нажмите на кнопку
Цитата:
Перейти на сайт

Сокращать длинные ссылки можно здесь https://bitly.su/


Вернуться к началу
 Профиль  
 
 Заголовок сообщения: Re: ИС Дракон в журнале МЧС ДНР
СообщениеДобавлено: Понедельник, 09 Ноябрь, 2020 06:17 

Зарегистрирован: Среда, 07 Январь, 2015 14:53
Сообщения: 1359
Вложение:
изображение_2020-11-09_061550.png
изображение_2020-11-09_061550.png [ 95.79 КБ | Просмотров: 6289 ]


Исходный алгоритм - рис. 1 в статье был преобразован в Дракон-схему - рис. 2.
Полный хаос элементов и связей на рис. 1 превратился в упорядоченную, логичную и воспринимаемую Дракон-схему на рис. 2.


Вернуться к началу
 Профиль  
 
 Заголовок сообщения: Re: ИС Дракон в журнале МЧС ДНР
СообщениеДобавлено: Понедельник, 09 Ноябрь, 2020 08:29 

Зарегистрирован: Воскресенье, 24 Февраль, 2008 15:32
Сообщения: 6037
Откуда: Москва
У меня вопрос по иконе Вопрос 35 во второй ветке (рис. 2).
Вертикаль этой иконы значительно смещена вбок и не проходит по центру иконы.

ИС Дракон позволяет выполнить такое смещение?
Или это смещение сделали авторы в другом редакторе?


Вернуться к началу
 Профиль  
 
 Заголовок сообщения: Re: ИС Дракон в журнале МЧС ДНР
СообщениеДобавлено: Понедельник, 09 Ноябрь, 2020 09:47 

Зарегистрирован: Среда, 07 Январь, 2015 14:53
Сообщения: 1359
Цитата:
У меня вопрос по иконе Вопрос 35 во второй ветке (рис. 2)
Икона не 35, а 16.

Скорее всего, в схеме имеются сделанные автором изменения схемы.
В целях: сжать схему по горизонтали до ширины листа в сборнике.
Так же: сокращены промежутки между ветками, в последней ветке графика иконы 30 (вероятно Вставка) заменена на измененную графику иконы Вопрос.


Вернуться к началу
 Профиль  
 
 Заголовок сообщения: Re: ИС Дракон в журнале МЧС ДНР
СообщениеДобавлено: Четверг, 12 Ноябрь, 2020 14:29 

Зарегистрирован: Среда, 07 Январь, 2015 14:53
Сообщения: 1359
Письмо одного из авторов статьи о использовании программы "ИС Дракон" смотрите по ссылке:
https://forum.drakon.su/viewtopic.php?p=104409#p104409


Вернуться к началу
 Профиль  
 
Показать сообщения за:  Поле сортировки  
Начать новую тему Ответить на тему  [ Сообщений: 6 ] 

Часовой пояс: UTC + 3 часа


Кто сейчас на конференции

Сейчас этот форум просматривают: нет зарегистрированных пользователей и гости: 2


Вы не можете начинать темы
Вы не можете отвечать на сообщения
Вы не можете редактировать свои сообщения
Вы не можете удалять свои сообщения
Вы не можете добавлять вложения

Найти:
cron
Вся информация, размещаемая участниками на конференции (тексты сообщений, вложения и пр.) © 2008-2025, участники конференции «DRAKON.SU», если специально не оговорено иное.
Администрация не несет ответственности за мнения, стиль и достоверность высказываний участников, равно как и за безопасность материалов, предоставляемых участниками во вложениях.
Powered by phpBB® Forum Software © phpBB Group
Русская поддержка phpBB