DRAKON.SU

Текущее время: Понедельник, 05 Январь, 2026 11:53

Часовой пояс: UTC + 3 часа




Начать новую тему Эта тема закрыта, вы не можете редактировать и оставлять сообщения в ней.  [ Сообщений: 174 ]  На страницу Пред.  1 ... 4, 5, 6, 7, 8, 9  След.
Автор Сообщение
 Заголовок сообщения: Re: ИС Дракон. Выпуск от ...
СообщениеДобавлено: Четверг, 03 Июль, 2014 18:04 

Зарегистрирован: Воскресенье, 06 Апрель, 2008 14:43
Сообщения: 1657
TAU, да, в 2014 году есть улучшения, упрощения и развитие.

Просмотреть перечень изменений последовательно можно так:
    начиная отсюда,
    в сообщениях выпусков нажимайте "здесь" до перехода к началу года,
    знакомьтесь с изменениями выпуска и
    нажимайте в браузере "<-" (к предыдущему экрану) для перехода к сообщению очередного выпуска.

TAU писал(а):
А как ...
Для ознакомления, привожу текст выдаваемый в ИС Дракон при выполнении пункта меню "Программирование/Элементы описания языков". Для очередного выпуска текст дополнен разделом "Правила заполнения в схемах:"
Код:
;    Файл описание языка программирования.
;    Имя файла - Prg_XXX.lpr или по умолчанию LangProg.lpr .
;    Файл поместить в папку программы.
;    После знака = оператор языка,
;    не изменяйте текст <.../>, замещается программно.
[Operator]
;    ==== Обязательные операторы:
;    Комментарий
Comment=// <Comment/>
;Comment=/* <Comment/> */
;    Безусловный переход
Goto=goto L<NN/>;
;    Переход по условию ДА
YesGoto=if (<Usl/>) goto L<NN/>;
;    Переход по условию НЕТ
NotGoto=if (!(<Usl/>)) goto L<NN/>;
;    Метка и пустой оператор
Label=L<NN/>: ;
;
;    ===== Трассировка икон с установленной меткой
Trick=trassa_macro(<NN/>);
;    ===== Для Си, автоматное программирование
AvtPrg=ap_macro(<NN/>);
;    ===== Для Delphi, Pascal, объявление меток
Labels=L<NN/>

    Правила заполнения в схемах:

    Текст иконы Модуль содержит наименования файлов без пути:
XXXXXX.lpr - описания языка программирования, LangProg.lpr - необязательно.
XXXXXX.drt - листов. Для всех листов в программном модуле.
             Листы и схемы в листе в порядке требуемом для файла модуля.
XXXXXX.с - генерируемого программного модуля с необходимым расширением.

    Оператор в P-тексте замещается текстом иконы с
    идентификатором XXX, на текущем листе.
    Допускается вложенность операторов //Include.
//Include XXX

    В Р-тексте схемы и в иконе Модуль строка разделитель
    начального и конечного текста, замещается программно.
====

TAU писал(а):
Старые .ini не подходят?
Измените расширение .ini на .lpr ,
в текст икон Модуль внесите изменения.


Вернуться к началу
 Профиль  
 
 Заголовок сообщения: Re: ИС Дракон. Выпуск от ...
СообщениеДобавлено: Пятница, 18 Июль, 2014 19:03 

Зарегистрирован: Воскресенье, 06 Апрель, 2008 14:43
Сообщения: 1657
TAU, хочу наладить обратную связь.

Ответов, на ваши вопросы от 03.07.2014, достаточно?


Вернуться к началу
 Профиль  
 
 Заголовок сообщения: Re: ИС Дракон. Выпуск от ...
СообщениеДобавлено: Пятница, 25 Июль, 2014 21:10 

Зарегистрирован: Воскресенье, 06 Апрель, 2008 14:43
Сообщения: 1657
Подсчитал приблизительное количество скачиваний ИС Дракон только с этого форума.

Количество скачиваний = 11463 с 06.04.2008 до 01.07.2014.

Столько разлетелось ИС Дракон-ов,
сайт OberonCore можно называть "Гнездом дракона" -
предложено впервые здесь.


Вернуться к началу
 Профиль  
 
 Заголовок сообщения: Re: ИС Дракон. Выпуск от ...
СообщениеДобавлено: Пятница, 25 Июль, 2014 21:35 
Администратор

Зарегистрирован: Вторник, 15 Ноябрь, 2005 01:14
Сообщения: 71
Откуда: Россия, Орёл
Гнездо Дракона это http://drakon.su, а не OberonCore.


Вернуться к началу
 Профиль  
 
 Заголовок сообщения: Re: ИС Дракон. Выпуск от ...
СообщениеДобавлено: Понедельник, 28 Июль, 2014 08:06 

Зарегистрирован: Среда, 24 Апрель, 2013 07:57
Сообщения: 187
Хочу поделиться с сообществом.

У меня уже появился положительный опыт внедрения бизнес-процесса с использованием ИС Дракон.
Могу сказать что схемы для пользователей довольно понятны и полезны. Обучение и работа сотрудников на данном Бизнес-процессе, с использование ДСхем прошло хорошо. Процесс ежемесячный. ДСхема позволяет точно и полно передать последовательность действий сотрудников. Это позволяет осуществлять бизнес-процесс в отсутствие сотрудника (в отпуске, уволился, заболел и т.д.) или передать новому сотруднику. Позволяет это все, в моем случае ускорить и проводить документооборот без ошибок что в итоге ускоряет сдачу квартальной и месячной отчетности предприятия.

ДСхемы используются на всех этапах внедрения:

Описание - Оптимизация - Разработка - Программирование - Отладка - Обучение - Передача в работу - Архивирование

На очереди следующий бизнес-процесс загрузки ЗП в БУХгалтерию. Все почти готово. Думаю тоже сложностей возникнуть больших не должно.

Драконим процессы дальше 8) .

PS: Готов ответить на вопросы по этому сообщению. Однако прошу учесть что я практик. Занимаюсь программирование и поддержкой продуктов 1С на своем предприятии. У меня нет специальных теоретических навыков построения бизнес-процессов. Теорию я изучаю по мере необходмости на работе.


Вернуться к началу
 Профиль  
 
 Заголовок сообщения: Re: ИС Дракон. Выпуск от ...
СообщениеДобавлено: Понедельник, 28 Июль, 2014 20:04 

Зарегистрирован: Воскресенье, 24 Февраль, 2008 15:32
Сообщения: 6037
Откуда: Москва
Просьба ответить здесь: viewtopic.php?p=88493#p88493


Вернуться к началу
 Профиль  
 
 Заголовок сообщения: Re: ИС Дракон. Выпуск от ...
СообщениеДобавлено: Среда, 13 Август, 2014 09:15 

Зарегистрирован: Среда, 24 Апрель, 2013 07:57
Сообщения: 187
Хочу обсудить один вопрос, уважаемые коллеги.

Как с помощью языка Дракон отразить несколько уровней (взглядов, слоев так сказать).
Пример: в 1С есть два режима работы, 1С: Предприятие и Конфигуратор. В первом работают пользователи (бухгалтера и т.д.), в Конфигураторе - (программисты и т.д.).
Тут встает вопрос, как понятно описать бизнес-процесс с помощью ДСхем с точки зрения Пользователя и Программиста? Пользователю нужна пошаговая схема работы, и/или понять логику тех или иных расчетов.
Программисту от ДСхемы нужно: понять логику выполнения программой алгоритмов пользователя, понять архитектуру решения пользовательского алгоритма на уровне программного кода.
Зачем это нужно вообще, пока опустим этот вопрос для ясности.

Прошу рассмотреть следующее решение которым я пока пользуюсь:

Работая в ИС Дракон я создаю два листа: Лист Пользователя и Лист Программиста - назовем их так для ясности. В Листе Пользователя я описываю бизнес-процесс пользователя - пошаговый алгоритм работы в программе 1С, с пометками, пояснениями и расшифровками.
Лист Программиста описывает архитектуру кода программы, взаимосвязь процедур и функций.

Связь между этими Листами осуществляется с помощью элементов "Параллельные действия" и "Вставка". На Листе Пользователя нужные "Действия" (нажатие кнопки в основном) помещаются в "Параллельные действия" где параллельный элемент - "Вставка" на Лист Программиста, где описывается поведение программы.

Вопрос к сообществу: Оптимален ли такой вариант? Есть ли альтернативные решения?


Вернуться к началу
 Профиль  
 
 Заголовок сообщения: Re: ИС Дракон. Выпуск от ...
СообщениеДобавлено: Среда, 13 Август, 2014 10:33 

Зарегистрирован: Воскресенье, 24 Февраль, 2008 15:32
Сообщения: 6037
Откуда: Москва
Вы подняли интересную и сложную тему. В общем виде ответить на нее трудно. Нужна конкретизация.

Чтобы лучше понять Ваш вопрос, надо видеть конкретный пример.
В связи с этим у меня просьба:

1. Выложите в формате .png два листа: Лист Пользователя и Лист Программиста.

2. Задайте Ваши вопросы с точной привязкой к Вашим листам.

3. Изложите подробно Ваши собственные взгляды и гипотезы на эту проблему. А также Ваши сомнения.

4. Правильно ли я понял, что лист пользователя получается в результате декомпозиции листа программиста? Или это не так?


Вернуться к началу
 Профиль  
 
 Заголовок сообщения: Re: ИС Дракон. Выпуск от ...
СообщениеДобавлено: Среда, 13 Август, 2014 12:43 

Зарегистрирован: Среда, 24 Апрель, 2013 07:57
Сообщения: 187
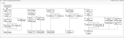
1. Так как я пока только начал тестировать данную идею, поэтому выкладываю незаконченные листы,
Лист Пользователя
Вложение:
Комментарий к файлу: Лист Пользователя
01 Пользователь_График платежей.png
01 Пользователь_График платежей.png [ 37.23 КБ | Просмотров: 23253 ]

Лист Программиста
Вложение:
Комментарий к файлу: Лист Программиста
02 Программист_График платежей.png
02 Программист_График платежей.png [ 102.21 КБ | Просмотров: 23253 ]

2. Схемы на Листе Программиста начинаются со "Вставка" 74 на Листе Пользователя.
3. Основную мысль я озвучил выше. Понятно получается?
4. Исходя из того что Программист реализует задачи Пользователя посредством автоматизации его бизнес-процессов, то Лист Пользователя первичен. Если я правильно понял термин, то Лист Программиста получается декомпозицией Листа Пользователя.


Вернуться к началу
 Профиль  
 
 Заголовок сообщения: Re: ИС Дракон. Выпуск от ...
СообщениеДобавлено: Четверг, 14 Август, 2014 08:13 

Зарегистрирован: Среда, 24 Апрель, 2013 07:57
Сообщения: 187
Столкнулся с тем, что действия одной кнопки включают в себя, чаще всего, множество процедур. Размещать их все на одном листе или делать отдельный Лист?


Вернуться к началу
 Профиль  
 
 Заголовок сообщения: Re: ИС Дракон. Выпуск от ...
СообщениеДобавлено: Четверг, 14 Август, 2014 10:38 

Зарегистрирован: Воскресенье, 24 Февраль, 2008 15:32
Сообщения: 6037
Откуда: Москва
Александр Араптанов писал(а):
3. Основную мысль я озвучил выше. Понятно получается?
К сожалению, нет. Пока получается непонятно.

Александр, очень хорошо, что Вы выложили два листа: лист пользователя (головной лист) и лист программиста (подчиненный лист, раскрывающий вставку 74 на листе пользователя).

Но этого мало.

Теперь надо объяснить очень подробно, в чем именно заключается Ваша проблема.

Желательно сделать это так. Задайте самому себе примерно десять развернутых вопросов. И на каждый вопрос дайте подробный ответ.


Вернуться к началу
 Профиль  
 
 Заголовок сообщения: Re: ИС Дракон. Выпуск от ...
СообщениеДобавлено: Четверг, 14 Август, 2014 11:41 

Зарегистрирован: Среда, 24 Апрель, 2013 07:57
Сообщения: 187
Эээ, стоп.
А что не понятно в моих объяснениях? Неужели никто не сталкивался с тем, что схемами пользуются разные люди, с разными задачами по одной и той же теме?


Вернуться к началу
 Профиль  
 
 Заголовок сообщения: Re: ИС Дракон. Выпуск от ...
СообщениеДобавлено: Четверг, 21 Август, 2014 09:18 

Зарегистрирован: Среда, 24 Апрель, 2013 07:57
Сообщения: 187
Вот закончил изменения для закрытия месяца в 1С бухгалтерии. Может кому - то для примера пригодиться, как драконить 1С :P . Довольно сложная логика получилась. Использовал много элементов.
Вложение:

Вложение:
02_01 Операции в общем модуле.drt [34.77 КБ]
Скачиваний: 817


Вернуться к началу
 Профиль  
 
 Заголовок сообщения: Re: ИС Дракон. Выпуск от ...
СообщениеДобавлено: Вторник, 26 Август, 2014 10:27 

Зарегистрирован: Среда, 27 Май, 2009 13:43
Сообщения: 14
Dragon_2014_07_01.rar [331.92 КБ]

Не работает выделение и копирование правой кнопкой мышки... :(
При сохранении по Ctrl-S выскакивают различные сообщения в т.ч. рекламное...
( Windows 8.1 )

Где скачать последнюю работоспособную версию?


Вернуться к началу
 Профиль  
 
 Заголовок сообщения: Re: ИС Дракон. Выпуск от ...
СообщениеДобавлено: Вторник, 26 Август, 2014 12:15 

Зарегистрирован: Среда, 24 Апрель, 2013 07:57
Сообщения: 187
Похоже пришла пора... Демо-период кончился, пора покупать.


Вернуться к началу
 Профиль  
 
 Заголовок сообщения: Re: ИС Дракон. Выпуск от ...
СообщениеДобавлено: Вторник, 26 Август, 2014 12:19 

Зарегистрирован: Среда, 24 Апрель, 2013 07:57
Сообщения: 187
Про выделение и копирование пкм... . Блоки уже давно копируются по другому. См. Дсхему справки - https://drive.google.com/file/d/0B3Je8W ... sp=sharing


Вернуться к началу
 Профиль  
 
 Заголовок сообщения: Re: ИС Дракон. Выпуск от ...
СообщениеДобавлено: Вторник, 26 Август, 2014 12:46 

Зарегистрирован: Среда, 27 Май, 2009 13:43
Сообщения: 14
Александр Араптанов писал(а):
Про выделение и копирование пкм... . Блоки уже давно копируются по другому. См. Дсхему справки - https://drive.google.com/file/d/0B3Je8W ... sp=sharing

Спасибо.

Если начну использовать более плотно - конечно же заплачу за пользование.
А сколько стоит Дракон-редактор?


Вернуться к началу
 Профиль  
 
 Заголовок сообщения: Re: ИС Дракон. Выпуск от ...
СообщениеДобавлено: Вторник, 26 Август, 2014 12:53 

Зарегистрирован: Среда, 24 Апрель, 2013 07:57
Сообщения: 187
По цене... лучше автору напишите письмо. Адрес есть "О программе..." было что-то около 700 руб год назад. Честно говоря я написал кряк лично для себя... . Но потом понял, что надо поддержать отечественного производителя. К томуже смешные деньги за такой продукт. Вот для UML что-нибудь вменяемое попробуйте купить. :D
Защита смотрит на железо и на дату первой установки - поэтому если раньше ИС Дракон стоял, то или реестр чистить, или винду сносить.


Вернуться к началу
 Профиль  
 
 Заголовок сообщения: Re: ИС Дракон. Выпуск от ...
СообщениеДобавлено: Вторник, 26 Август, 2014 14:24 

Зарегистрирован: Воскресенье, 06 Апрель, 2008 14:43
Сообщения: 1657
http://forum.oberoncore.ru/viewtopic.php?p=88754#p88754

VitNi писал(а):
Dragon_2014_07_01.rar [331.92 КБ]
Где скачать последнюю работоспособную версию?
Эта версия последняя, полагаю работоспособная. Таких замечаний, как от вас, от других пользователей не поступало.

VitNi писал(а):
Не работает выделение и копирование правой кнопкой мышки... :(
Вы не пишите что хотите выделить и скопировать.
Лист, схема, икона, ветка выделяем и получаем контекстное меню по правой кнопке мышки.
Для блока в контекстном меню иконы и узла есть пункт "Выбрать блок", при его выполнении получим контекстное меню с операциями блока.
Возможно надо заменить наименование пункта "Выбрать блок" на "Выделить блок". VitNi, считайте это своим предложением по доработке программы.

VitNi писал(а):
При сохранении по Ctrl-S выскакивают различные сообщения в т.ч. рекламное...
( Windows 8.1 )
Сообщение не является рекламным и не связано с Windows. Предлагается выполнить установку программы до 01.10.21014, об необходимости выполнять установку программы сообщается в "Справка/О программе".
До 01.10.21014 функциональность программы от 01.07.2014 не ограничивается.
Александр Араптанов писал(а):
Защита смотрит на железо и на дату первой установки - поэтому если раньше ИС Дракон стоял, то или реестр чистить, или винду сносить.
Эти способы теперь не помогают.
Для последующих выпусков установка будет еще доступнее.


Вернуться к началу
 Профиль  
 
СообщениеДобавлено: Четверг, 11 Сентябрь, 2014 14:23 

Зарегистрирован: Среда, 24 Апрель, 2013 07:57
Сообщения: 187
Вот пример схемы по конспектированию книг по бегу. Использовал для планирования беговых тренировок. Выкладываю для примера.


Вложения:
Гном Бег.drt [13.01 КБ]
Скачиваний: 856
Вернуться к началу
 Профиль  
 
Показать сообщения за:  Поле сортировки  
Начать новую тему Эта тема закрыта, вы не можете редактировать и оставлять сообщения в ней.  [ Сообщений: 174 ]  На страницу Пред.  1 ... 4, 5, 6, 7, 8, 9  След.

Часовой пояс: UTC + 3 часа


Кто сейчас на конференции

Сейчас этот форум просматривают: нет зарегистрированных пользователей и гости: 1


Вы не можете начинать темы
Вы не можете отвечать на сообщения
Вы не можете редактировать свои сообщения
Вы не можете удалять свои сообщения
Вы не можете добавлять вложения

Найти:
cron
Вся информация, размещаемая участниками на конференции (тексты сообщений, вложения и пр.) © 2008-2025, участники конференции «DRAKON.SU», если специально не оговорено иное.
Администрация не несет ответственности за мнения, стиль и достоверность высказываний участников, равно как и за безопасность материалов, предоставляемых участниками во вложениях.
Powered by phpBB® Forum Software © phpBB Group
Русская поддержка phpBB