Вниманию Владимира Паронджанова!Хотите по схеме - пойдём по схеме!
Владимир Паронджанов писал(а):
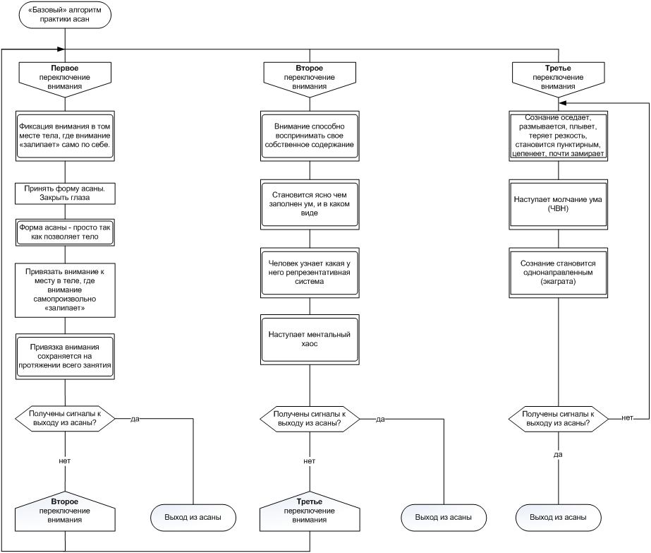
Чтобы устранить отмеченные погрешности, надо:
• Три иконы ВЫХОД ИЗ АСАНЫ превратить в три иконы «Адрес» и прицепить их к нижней горизонтальной линии.
• Добавить справа еще одну ветку. В иконе «Имя ветки» написать ВЫХОД ИЗ АСАНЫ.
• Ниже поместить икону «Действие». И написать в ней «Выйти из асаны». Еще ниже поместить икону «Конец» и написать в ней слово Конец.
Вот типичный пример увеличения сложности. На мой взгляд, неоправданного. Сформулируем поточнее:
Отказ от единообразного изображения графа алгоритма - большой недостаток.
Да, я понимаю, что это - компромисс. И что пересечения линий - это плохо. Но, ИМХО, разрыв линий (адрес) - гораздо хуже. Нарушается целостность восприятия, требуются дополнительные усилия.
Опять же, я понимаю, что сделано всё возможное для оптимизации. То есть если уж позволить разрыв, то пусть он будет стандартным (всегда начинаться и заканчиваться на горизонтальных линиях силуэта). Таким образом, эти линии выполняют ту же функцию, что и шины на электрических схемах, объединяющие пучки линий связи, чтобы не загромождать чертёж... Но - любой компромисс есть не более чем выбор из двх зол...
Давайте попробуем найти принципиально новое решение!Владимир Паронджанов писал(а):
А так получается, что Ваш асанщик полностью пассивен. Он просто плывет по течению. И не делает никаких усилий. Он ни к чему не стремится. Как будто он живой труп (во второй ветке). Неужели это действительно так?...Может быть, Ваш «алгоритм» описывает не то, что асанщик ДЕЛАЕТ, а то, что с ним (асанщиком) ПРОИСХОДИТ. В таком случае Вы используете Дракон за рамками его полномочий. Большой беды в этом нет. Но при этих условиях почти все мои замечания теряют силу. Потому что это уже не алгоритм, а что-то вроде декларативного описания.
В принципе смысл именно в том, чтобы отключить ум, желания, стремления... Иначе останется возбуждение, которое не позволит достичь результата... Но это не относится к данной теме

А к теме относится, как мне кажется, то, что
всё-таки это алгоритм. Потому что есть последовательность состояний, и есть необходимость отслеживать эти состояния... В данном случае несколько размыается разница между алгоритмом и диаграммой состояний... или потоковой диаграммой... И этот момент я бы записал в плюс!
Хотя подумать здесь ещё есть над чем... Ну вот хоть пара вопросов навскидку:
- Переходы в диаграмме состояний могут быть неуправляемые (под действием сигналов внешней среды, которые не удаётся формализовать). Годится ли развилка для представления таких переходов?
- Диаграмма состояний в общем случае представляет собой неупорядоченный граф. Стоит ли пытаться упорядочивать его правилами Дракона? Насколько это усложнит описание процесса и его восприятие человеком?