DRAKON.SU

Текущее время: Понедельник, 01 Декабрь, 2025 02:20

Часовой пояс: UTC + 3 часа




Начать новую тему Ответить на тему  [ Сообщений: 29 ]  На страницу 1, 2  След.
Автор Сообщение
 Заголовок сообщения: Дракон и Case
СообщениеДобавлено: Вторник, 07 Июнь, 2011 20:45 

Зарегистрирован: Вторник, 07 Июнь, 2011 19:24
Сообщения: 10
В своем дипломе сравниваю Case и Дракон. Очень рада буду получить ваше мнение о таком сравнении, это мне поможет :)
спасибо


Вернуться к началу
 Профиль  
 
 Заголовок сообщения: Re: Дракон и Case
СообщениеДобавлено: Среда, 08 Июнь, 2011 00:14 

Зарегистрирован: Понедельник, 09 Август, 2010 22:28
Сообщения: 128
Если под CASE вы понимаете Computer Aided Software Engineering, то сравнение некорректно.
Так как Дракон - это язык описания деятельности. Он может быть реализован в разных CASE средствах.
А CASE средство - это программа, облегчающая труд программиста. Недаром сказано: "Computer Aided".

К тому же сфера применения Дракона сводится не только к программированию.

Корректно было бы сранить Дракон с некоторыми диаграммами UML.
Например, Activity diagram, State Machine diagram, Sequence diagram.


Вернуться к началу
 Профиль  
 
 Заголовок сообщения: Re: Дракон и Case
СообщениеДобавлено: Четверг, 09 Июнь, 2011 16:53 

Зарегистрирован: Вторник, 07 Июнь, 2011 19:24
Сообщения: 10
Да, я не совсем правильно задала вопрос. Я не сильна в этом :oops: . У меня схема расчета энергоресурсов на вот Case. А мне надо преобразовать это на Дракон.


Вернуться к началу
 Профиль  
 
 Заголовок сообщения: Re: Дракон и Case
СообщениеДобавлено: Четверг, 09 Июнь, 2011 16:56 

Зарегистрирован: Вторник, 07 Июнь, 2011 19:24
Сообщения: 10
И вопрос еще( не нашла про это нигде), как сдвинуть ветку, допустим вправо, что бы она не пересекала другую, предыдущую? Кошмар а то у меня, а не схемы выходят :( спасибо


Вернуться к началу
 Профиль  
 
 Заголовок сообщения: Re: Дракон и Case
СообщениеДобавлено: Четверг, 09 Июнь, 2011 17:50 

Зарегистрирован: Воскресенье, 06 Апрель, 2008 14:43
Сообщения: 1657
ElenaF писал(а):
И вопрос еще( не нашла про это нигде), как сдвинуть ветку, допустим вправо, что бы она не пересекала другую, предыдущую? Кошмар а то у меня, а не схемы выходят :( спасибо
К вопросу о пересечении линий написано здесь http://forum.oberoncore.ru/viewtopic.php?p=54026#p54026
Лучше сдвигать не ветку вправо, а сдвинуть влево узел или икону от предыдущей ветки, потом выполнить обновление схемы.

Елена, разрешите поинтересоваться: где и кто предложил практически использовать Дракон или вероятно точнее ИС Дракон?


Вернуться к началу
 Профиль  
 
 Заголовок сообщения: Re: Дракон и Case
СообщениеДобавлено: Четверг, 09 Июнь, 2011 22:26 

Зарегистрирован: Вторник, 07 Июнь, 2011 19:24
Сообщения: 10
спасибо))
мне предложил мой руководитель по дипломной работе)


Вернуться к началу
 Профиль  
 
 Заголовок сообщения: Re: Дракон и Case
СообщениеДобавлено: Пятница, 10 Июнь, 2011 19:34 

Зарегистрирован: Воскресенье, 01 Ноябрь, 2009 05:13
Сообщения: 1442
ElenaF писал(а):
В своем дипломе сравниваю Case и Дракон. Очень рада буду получить ваше мнение о таком сравнении, это мне поможет :)
спасибо
usr345 писал(а):
... Дракон - это язык описания деятельности. Он может быть реализован в разных CASE средствах.
Да, какой язык (или языки) Вы использовали? Что-нибудь из IDEF или UML? По ходу, ряд языков на самом деле несравнимы, т.к. лежат не в одной области с техноязыком (в смысле, скажем, этой классификации). В частности, кое-что м.б. применено совместно с ним. Некоторые соображения высказал в этом пункте; некоторой реализацией их можно считать этот пример.
usr345 писал(а):
Корректно было бы сранить Дракон с некоторыми диаграммами UML.Например, Activity diagram, State Machine diagram, Sequence diagram.
Сопряжение диаграмм последнего вида попробовал здесь (в конце). Вообще же сравнивать с ДРАКОНом тот же UML даже в импер-частях сложно из-за неинформатизованности второго (по-простому - направленности на "хождение вокруг да около" точного представления о задаче) :) Об сём есть источники из данных у Поликарповой и Шалыто - а также в Гл. 3 самой книги (в выдержки, данные в посте, не вошла).


Вернуться к началу
 Профиль  
 
 Заголовок сообщения: Re: Дракон и Case
СообщениеДобавлено: Пятница, 10 Июнь, 2011 20:06 

Зарегистрирован: Воскресенье, 24 Февраль, 2008 15:32
Сообщения: 6037
Откуда: Москва
Уважаемая Елена!

Я рад приветствовать Вас на этом сайте. Для нас большая честь, что дипломники обращаются сюда за помощью и консультацией.

Вы видите, что многие участники форума искренне хотят Вам помочь.
Чтобы получить помощь, желательно, чтобы Вы поподробнее рассказали, какая именно помощь Вам нужна.

Лучше всего, если Вы сообщите нам Ваши вопросы. Напишите, например, список из десяти или двадцати вопросов. Вопросов, на которые вы хотели бы получить ответ.
__________________________________________________________

Со своей стороны, я хотел бы (если Вы, конечно. не против) получить от Вас следующую информацию.

1. Сообщите название Вашего университета.

2. Сообщите название Вашего факультета.

3. Название кафедры, на которой Вы делаете дипломную работу.

4. Укажите тему Вашей дипломной работы.

5. Представьтесь (ФИО).

6. На какое время намечена защита Вашей дипломной работы.

Отвечать на мои вопросы не обязательно. Если эти вопросы Вам
почему-либо не нравятся, не обращайте на них внимание.
Игнорируйте их.

Мои вопросы вызваны тем, что мы не имеем информации
о сфере распространения языка ДРАКОН.

Мы не знаем, в каких учебных заведениях он используется.
Ваши ответы помогли бы уменьшить степень нашего незнания.

Желаю Вам, Елена, всего самого наилучшего.

Владимир Паронджанов


Вернуться к началу
 Профиль  
 
 Заголовок сообщения: Re: Дракон и Case
СообщениеДобавлено: Пятница, 10 Июнь, 2011 20:20 

Зарегистрирован: Вторник, 07 Июнь, 2011 19:24
Сообщения: 10
Здравствуйте! Мне очень приятно ваше внимание)
Ответы:
1. Санкт- Петербургский государственный электротехнический университет "ЛЭТИ"
2. Факультет компьютерных технологий и информатики.
3. Автоматизированные системы обработки информации и управления.
4. Программа расчета потребности в энергетических ресурсах на производстве продукции на языке Дракон
5. Филиппова Елена Яковлевна
6. Защита у меня 23-го июня


Вернуться к началу
 Профиль  
 
 Заголовок сообщения: Re: Дракон и Case
СообщениеДобавлено: Пятница, 10 Июнь, 2011 20:25 

Зарегистрирован: Вторник, 07 Июнь, 2011 19:24
Сообщения: 10
Построила первую схему, программа ее проверила и выдала ряд ошибок: имеются критические точки ввода, отсутствует програмное приложения к иконам, отсутствует начальная часть (до"/*Схема") програмного приложения к схеме, отсутствует завершающая часть (после"/*Схема") програмного приложения к схеме . Не понятно, что он от меня хочет. Скажите пожалуйста как это исправить?


Вернуться к началу
 Профиль  
 
 Заголовок сообщения: Re: Дракон и Case
СообщениеДобавлено: Пятница, 10 Июнь, 2011 20:29 

Зарегистрирован: Воскресенье, 06 Апрель, 2008 14:43
Сообщения: 1657
Уважаемая Елена.

Если возможно и если вы использовали ИС Дракон, просьба выложить на форуме схемы в графическом виде и/или файлы формата drt.

1. Предположу, что вы не собираетесь программировать в ИС Драконе. Надо в меню выбрать пункт "Программирование ... / Произвольная сборка".
2. Критические точки - есть конструкция Дракона (ветка, развилка, цикл) в которой отсутствует действие, т.е. она пустая. Что то надо вставить в некоторые точки ввода помеченные знаком ?

С уважением, Геннадий Тышов.


Вернуться к началу
 Профиль  
 
 Заголовок сообщения: Re: Дракон и Case
СообщениеДобавлено: Суббота, 11 Июнь, 2011 00:58 

Зарегистрирован: Вторник, 07 Июнь, 2011 19:24
Сообщения: 10
Вот эту работу, которая прилагается к сообщению переделываю на Дракон.


Вложения:
отчет3 (1).rar [1.04 МБ]
Скачиваний: 625
Вернуться к началу
 Профиль  
 
 Заголовок сообщения: Re: Дракон и Case
СообщениеДобавлено: Суббота, 11 Июнь, 2011 09:23 

Зарегистрирован: Воскресенье, 01 Ноябрь, 2009 05:13
Сообщения: 1442
Посмотрел (правда, только картинки, т.к. полностью этот формат поддерживается явно софтом от Билла Привратьникова :wink:, а мы тяготеем к Open-решениям :)). Интересно, что Аналитик ещё в деле. А по существу - у Вас в основе ДПД-модель, - а она обобщённая, и только часть её можно перевести на импер-язык (ДРАКОН в частности). Видимо, Вы визуализируете описания процессов ДПД-функций? Визуализация объектов и механизмов деятельности в техноязыке не прописана - это вроде как за пределами его назначения. В принципе, если для объектов данных заданы абстрактные ("прогязыковые") типы (а не только CASE-словарные), можно "рисовать" эти типы как АТ-схемы. Хранилища можно ввести в актив-схему, примерно как здесь - связи будут показывать, что передаётся между механизмами (данные, вещество, энергия), а метки - называть конкретные объекты передачи по словарю. Только надо ли это... до 23 июня? :wink: А вообще если серьёзно рассматривать комплексное моделирование (не только "до" но и "после" защиты :D) - IMHO, рулит мнение из этого поста.


Вернуться к началу
 Профиль  
 
 Заголовок сообщения: Re: Дракон и Case
СообщениеДобавлено: Суббота, 11 Июнь, 2011 20:39 

Зарегистрирован: Понедельник, 09 Ноябрь, 2009 17:29
Сообщения: 904
Откуда: Россия, Питер
ElenaF писал(а):
У меня схема расчета энергоресурсов на вот Case. А мне надо преобразовать это на Дракон.

Где есть логика процесса, там Дракону и место.
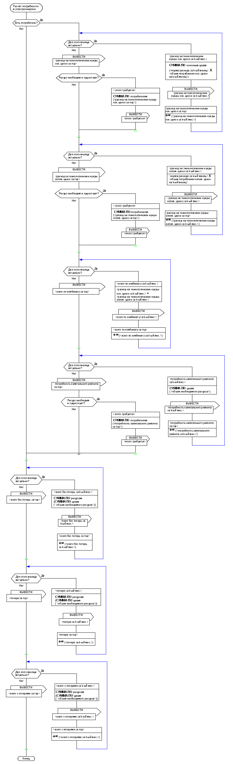
Для примера возьмём логику процесса "Расчет потребности в электроэнергии" со страницы 24 Вашего файла "отчёт3(1).docx".

PNG - для общего ознакомления.
PDF - для подробного. (очень удобно пользоваться инструментом Лупа)
Вложение:
Логика процесса.png
Логика процесса.png [ 98.64 КБ | Просмотров: 23482 ]

Вложение:
Логика процесса.pdf [43.43 КБ]
Скачиваний: 648

В Драконе отсутствуют средства для описания декларативных сущностей.
Их можно определить самостоятельно (например, стянув из UML : ), пусть профессора порадуются : )

P.S. Я исходил из того, что фигурные скобки означают блоки, а отступы играют только роль украшения.


Последний раз редактировалось Ильченко Эдуард Суббота, 11 Июнь, 2011 22:07, всего редактировалось 1 раз.

Вернуться к началу
 Профиль  
 
 Заголовок сообщения: Re: Дракон и Case
СообщениеДобавлено: Суббота, 11 Июнь, 2011 21:28 

Зарегистрирован: Воскресенье, 01 Ноябрь, 2009 05:13
Сообщения: 1442
Ильченко Эдуард писал(а):
...
Для примера возьмём логику процесса "Расчет потребности в электроэнергии" со станицы 24 Вашего файла "отчёт3(1).docx".
По форме схема хороша... а если ещё и раскладка на площади автоматом идёт... :)
Вот по содержанию... какие-то вопросы циклов... одинаковые :wink: - без переменных условия. Понятно, что это идёт от исходного описания...
Ильченко Эдуард писал(а):
...
В Драконе отсутствуют средства для описания декларативных сущностей.
Их можно определить самостоятельно (например, стянув из UML : ), пусть профессора порадуются : )
Можно и не тянуть... всё равно для "абстрактных типов" там ничего не видел :)


Вернуться к началу
 Профиль  
 
 Заголовок сообщения: Re: Дракон и Case
СообщениеДобавлено: Суббота, 11 Июнь, 2011 21:53 

Зарегистрирован: Понедельник, 09 Ноябрь, 2009 17:29
Сообщения: 904
Откуда: Россия, Питер
Драконограф писал(а):
Вот по содержанию... какие-то вопросы циклов... одинаковые :wink: - без переменных условия. Понятно, что это идёт от исходного описания...

Я всё чаще использую Дракон для проявки алгоритмов. Как изложенных текстом, так и новых, возникающих в голове. При этом мне, обычно, не нужна завершённая схема. Достаточно того, что алгоритм проявляется, а дальше делай с ним что хошь : )

Не за горами время, когда в газетах не редкостью будут объявления:
Из рекламного объявления писал(а):
Проявляю алгоритмы. Недорого.
: )

P.S. Очень часто, проявка алгоритма Драконом, выявляет его, алгоритма, несостоятельность : )


Вернуться к началу
 Профиль  
 
 Заголовок сообщения: Re: Дракон и Case
СообщениеДобавлено: Суббота, 11 Июнь, 2011 22:29 

Зарегистрирован: Воскресенье, 01 Ноябрь, 2009 05:13
Сообщения: 1442
Ильченко Эдуард писал(а):
...
P.S. Очень часто, проявка алгоритма Драконом, выявляет его, алгоритма, несостоятельность : )
М-да... интересно, а те профессора, которым через... э-э... 11 дней принимать эту работу, не читают ли сей форум? А то придёт человек на защиту, а ему кто-нибудь из комиссии: "А у вас же алгоритм несостоятелен! До свидания, дорогой товарищ!" Это и к тому, как легко можно советовать... Вы - добавить декларации на UML, я - на АТ-языке... :wink: а на самом деле человеку, чего доброго, придётся всё оставшееся время восстанавливать состоятельность алгоритмов...


Вернуться к началу
 Профиль  
 
 Заголовок сообщения: Re: Дракон и Case
СообщениеДобавлено: Суббота, 11 Июнь, 2011 22:55 

Зарегистрирован: Понедельник, 09 Ноябрь, 2009 17:29
Сообщения: 904
Откуда: Россия, Питер
Драконограф писал(а):
а на самом деле человеку, чего доброго, придётся всё оставшееся время восстанавливать состоятельность алгоритмов...

Похоже, так и будет.
Я бы с вордовским файлом легко бы пошёл на защиту. И обосновал бы, и доказал бы любой алгоритм из него. Всё равно никто ничего не сможет проверить : ) А вот с Драконом конфуз может случиться. Всё же проявлено ...

М-да ... Незадача ...


Вернуться к началу
 Профиль  
 
 Заголовок сообщения: Re: Дракон и Case
СообщениеДобавлено: Воскресенье, 12 Июнь, 2011 08:49 

Зарегистрирован: Воскресенье, 01 Ноябрь, 2009 05:13
Сообщения: 1442
Ильченко Эдуард писал(а):
...
Я бы с вордовским файлом легко бы пошёл на защиту. И обосновал бы, и доказал бы любой алгоритм из него. Всё равно никто ничего не сможет проверить : ) А вот с Драконом конфуз может случиться. Всё же проявлено ...

М-да ... Незадача ...
Зато чел может сказать: "вот руководитель мне посоветовал рассмотреть, как ДРАКОН помогает алгоритмизовать более качественно и с меньшими усилиями - и правда, один независимый рецензент (Вы то есть ;)) за... (не знаю, сколько Вы реально сочиняли и оформляли свой визуал - предположим, часа два :)) небольшое время визуализировал относительно сложный в текстовой записи алгоритм, а другой (я, значить ;)) только посмотрел на полученный визуал - и сразу обнаружил недостаток"... только вряд ли это рассмотрение было главной целью проекта :)
Тут, кстати, вордовский файл - лишь внешняя форма документа, а для представления отчуждённых знаний надо говорить об укрупнённой ДПД-модели с детализацией текстом (типа как в Ты-среде ;))... именно такая организация затрудняет чтение и проверку модели и даёт возможность в "авральном" режиме пожалуй что и проскочить :)


Вернуться к началу
 Профиль  
 
 Заголовок сообщения: Re: Дракон и Case
СообщениеДобавлено: Воскресенье, 12 Июнь, 2011 12:09 

Зарегистрирован: Понедельник, 09 Ноябрь, 2009 17:29
Сообщения: 904
Откуда: Россия, Питер
Драконограф писал(а):
(не знаю, сколько Вы реально сочиняли и оформляли свой визуал - предположим, часа два :))

Именно два часа : )
С перерывом на кофе-брейк : )
Основное время ушло на разбор соответствия скобок и почему именно так, перенос текста и его форматирование, а также на попытки разобраться (результатом не увенчалось) с переменными условий : )


Вернуться к началу
 Профиль  
 
Показать сообщения за:  Поле сортировки  
Начать новую тему Ответить на тему  [ Сообщений: 29 ]  На страницу 1, 2  След.

Часовой пояс: UTC + 3 часа


Кто сейчас на конференции

Сейчас этот форум просматривают: нет зарегистрированных пользователей и гости: 1


Вы не можете начинать темы
Вы не можете отвечать на сообщения
Вы не можете редактировать свои сообщения
Вы не можете удалять свои сообщения
Вы не можете добавлять вложения

Найти:
cron
Вся информация, размещаемая участниками на конференции (тексты сообщений, вложения и пр.) © 2008-2025, участники конференции «DRAKON.SU», если специально не оговорено иное.
Администрация не несет ответственности за мнения, стиль и достоверность высказываний участников, равно как и за безопасность материалов, предоставляемых участниками во вложениях.
Powered by phpBB® Forum Software © phpBB Group
Русская поддержка phpBB