DRAKON.SU

Текущее время: Четверг, 29 Январь, 2026 17:30

Часовой пояс: UTC + 3 часа




Начать новую тему Ответить на тему  [ Сообщений: 42 ]  На страницу Пред.  1, 2, 3  След.
Автор Сообщение
СообщениеДобавлено: Воскресенье, 14 Февраль, 2021 09:19 

Зарегистрирован: Воскресенье, 24 Февраль, 2008 15:32
Сообщения: 6037
Откуда: Москва
Comdiv писал(а):
Половина комментариев получилась потому, что Вы комментировали 2-а разных алгоритма.
Меня в первую очередь интересовал 1-й алгоритм, который в оригинале шёл с 6-и кратным дублированием. Правильно ли я понимаю, что дублирование Вас устраивает, а вопросы есть лишь к другим деталям? Что будет, если, предположим, дубликатов будет ещё больше?

Вы задаете вопросы, на которые я пока не могу ответить, так как мне не ясно, чего хочет Татьяна.

Comdiv писал(а):
Правильно ли я понимаю, что дублирование Вас устраивает?
Нет, неправильно. Я здесь вообще ни при чем.
Речь не обо мне, а о заказчике.

Правильный вопрос звучит так:
Цитата:
Устраивает ли Татьяну многократное дублирование?

Да, поначалу Татьяна объявила, что хочет избавиться от повторов.
Но я вовсе не уверен, что результат без повторов ей понравится.

Возможно, она изменит свою точку зрения. Это ее право. Надо подождать.


Вернуться к началу
 Профиль  
 
СообщениеДобавлено: Воскресенье, 14 Февраль, 2021 12:02 

Зарегистрирован: Четверг, 08 Май, 2008 19:13
Сообщения: 132
Откуда: Киев
Вот меня интересует, как бы Вы избавились от повторов


Вернуться к началу
 Профиль  
 
СообщениеДобавлено: Воскресенье, 14 Февраль, 2021 12:28 

Зарегистрирован: Воскресенье, 24 Февраль, 2008 15:32
Сообщения: 6037
Откуда: Москва
Наверно, так же как и вы — вложенный for.
Но я не думаю, что Татьяне это понравится.
Мне кажется, для нее нужно что-то другое.


Вернуться к началу
 Профиль  
 
СообщениеДобавлено: Воскресенье, 14 Февраль, 2021 13:29 

Зарегистрирован: Четверг, 08 Май, 2008 19:13
Сообщения: 132
Откуда: Киев
Владимир Паронджанов писал(а):
Наверно, так же как и вы — вложенный for.
Тогда это не так же, как и я. Я применил for лишь потому, что на DrakonHub невозможно на одном листе создать схему с подпрограммами. С моей точки зрения, лучший вариант был выражен псевдокодом, но его оказалось нельзя изобразить в схеме конкретным инструментом. Меня интересует ваше мнение без учёта ограничений инструмента.


Вернуться к началу
 Профиль  
 
СообщениеДобавлено: Воскресенье, 14 Февраль, 2021 15:51 

Зарегистрирован: Воскресенье, 24 Февраль, 2008 15:32
Сообщения: 6037
Откуда: Москва
Comdiv писал(а):
лучший вариант был выражен псевдокодом, но его оказалось нельзя изобразить в схеме конкретным инструментом. Меня интересует ваше мнение без учёта ограничений инструмента.

Comdiv писал(а):
Оказывается, drakonhub не позволяет на одной диаграмме создавать подзадачи, поэтому оформил всё в циклах, что, на мой взгляд, теряет в наглядности.

1. DrakonHub позволяет создать Проект, содержащий много дракон-алгоритмов, связанных между собой.

2. Для связи служит икона Вставка (прямоугольник с двойной линией по бокам).

3. Нажав на Вставку, вы автоматически перемещаетесь (внутри Проекта) в другой дракон-алгоритм. Это позволяет создать Проект из 100 (или больше) алгоритмов и легко перемещаться по нему.

Как создать несколько алгоритмов Проекта на одном экране?

4. DrakonHub имеет экспорт в png.

5. Экспортировав, например, 10 дракон-алгоритмов, в png, их следует выложить в виде картинок на форуме forum.drakon.su (или в другом месте) для удобства просмотра и восприятия.


Вернуться к началу
 Профиль  
 
СообщениеДобавлено: Воскресенье, 14 Февраль, 2021 16:31 

Зарегистрирован: Четверг, 08 Май, 2008 19:13
Сообщения: 132
Откуда: Киев
Это всё понятно, но неудобоваримо.
Повторю, меня интересует ответы на алгоритмические вопросы, а не по ограничениям конкретного инструмента.


Вернуться к началу
 Профиль  
 
СообщениеДобавлено: Воскресенье, 14 Февраль, 2021 19:03 

Зарегистрирован: Воскресенье, 24 Февраль, 2008 15:32
Сообщения: 6037
Откуда: Москва
Comdiv писал(а):
Это всё понятно, но неудобоваримо.
Повторю, меня интересует ответы на алгоритмические вопросы, а не по ограничениям конкретного инструмента.

Почему неудобоваримо?

На этом форуме принято обсуждать алгоритмические вопросы в виде картинок png, а не в виде голого псевдокода.

Допускается использовать псевдокод или программный код как пояснение к картинкам png.

Даже Татьяна выложила свой вопрос в виде двух картинок png.

Не понимаю, почему это затруднительно и неудобоваримо для вас.

DrakonHub позволяет работать в таком режиме.
А если позволяет, то "ограничения конкретного инструмента" ни при чем.

Ничто не препятствует обсуждению алгоритмических вопросов.

Ваш псевдокод можно изобразить с помощью икон Вставка, пребразовать в несколько картинок png и выложить на форуме.
Не понимаю, что этому препятствует.


Вернуться к началу
 Профиль  
 
СообщениеДобавлено: Воскресенье, 14 Февраль, 2021 19:58 

Зарегистрирован: Четверг, 08 Май, 2008 19:13
Сообщения: 132
Откуда: Киев
Наверно, не понятно, потому что Вы привыкли делать много лишних действий, так как не занимаетесь активной разработкой. Если код выложен в виде картинки, то ни отредактировать его, ни скопировать какие-то части не получится. Если бы Татьяна выложила не картинку, то текст икон не пришлось бы перенабирать заново. Если кто-то захочет внести изменения(улучшения) в чужой код, сделанный в виде картинки, ему придётся перенабирать схему заново, что очень и очень трудозатратно.

Владимир Паронджанов писал(а):
Ваш псевдокод можно изобразить с помощью икон Вставка,
Я спрашивал не об этом


Вернуться к началу
 Профиль  
 
СообщениеДобавлено: Воскресенье, 14 Февраль, 2021 20:27 

Зарегистрирован: Воскресенье, 24 Февраль, 2008 15:32
Сообщения: 6037
Откуда: Москва
Comdiv писал(а):
Наверно, не понятно, потому что Вы привыкли делать много лишних действий, так как не занимаетесь активной разработкой.
Зря вы так. У меня нет ни секунды свободного времени.

Comdiv писал(а):
Если код выложен в виде картинки, то ни отредактировать его, ни скопировать какие-то части не получится.
Вы правы. Это очевидно.

Comdiv писал(а):
Если бы Татьяна выложила не картинку, то текст икон не пришлось бы перенабирать заново.
Вы правы. Это очевидно. Но это к делу не относится.
Татьяна свободный человек и поступает так, как считает нужным.

Comdiv писал(а):
Если кто-то захочет внести изменения(улучшения) в чужой код, сделанный в виде картинки, ему придётся перенабирать схему заново, что очень и очень трудозатратно.
Вы правы. Это очевидно.
Но. В DrakonHub предусмотрено другое. Автор дает ссылку и допуск, и доверенное лицо вносит правки прямо в среде DrakonHub. Так что ваше предположение — надуманная ситуация.

Владимир Паронджанов писал(а):
Ваш псевдокод можно изобразить с помощью икон Вставка,

Comdiv писал(а):
Я спрашивал не об этом
А о чем?


Вернуться к началу
 Профиль  
 
СообщениеДобавлено: Воскресенье, 14 Февраль, 2021 20:58 

Зарегистрирован: Четверг, 08 Май, 2008 19:13
Сообщения: 132
Откуда: Киев
Цитата:
Зря вы так. У меня нет ни секунды свободного времени.
А это уже следствие.

Владимир Паронджанов писал(а):
Владимир Паронджанов писал(а):
Ваш псевдокод можно изобразить с помощью икон Вставка,
Comdiv писал(а):
Я спрашивал не об этом
А о чем?
Как бы Вы избавлялись от такого дублирования. Циклы Вы, вроде бы, сами назвали ненаглядными. Или это только скидка для Татьяны?


Вернуться к началу
 Профиль  
 
СообщениеДобавлено: Воскресенье, 14 Февраль, 2021 21:21 

Зарегистрирован: Воскресенье, 24 Февраль, 2008 15:32
Сообщения: 6037
Откуда: Москва
Comdiv писал(а):
Как бы Вы избавлялись от такого дублирования. Циклы Вы, вроде бы, сами назвали ненаглядными. Или это только скидка для Татьяны?
Я не обладаю никаким тайным знанием, которое вам неизвестно.
Вы предложили два решения:
1. Псевдокод с подпрограммами
2. Вложенный for
Мне нечего к этому добавить.

Моя цель — обеспечить максимально возможную прозрачность, понятность, наглядность и доходчивость алгоритмов, в первую очередь, для непрофессионалов и миллионов программистов-любителей, т. е. для людей, которые испытывают трудности.

Вы высококвалифицированный специалист и, следовательно, в эту целевую аудиторию не попадаете.

Чтобы добиться цели, далеко не всегда следует избавляться от дублирования. Не только для Татьяны, но и для многих других людей.
Иногда нужно устранять дублирование, а иногда совсем не нужно.

Кто же будет судить и принимать решение?
Когда я пишу книги и учебные пособия, принимаю решения я сам на основание своего многолетнего опыта и глубоких знаний.

На данном форуме я принимаю решение на основании обсуждения и анализа мнений заинтересованных участников — с кем-то соглашаюсь, с кем-то — нет.

Но в данном случае решение буду принимать не я, а заказчик, который всегда прав, то есть Татьяна.


Вернуться к началу
 Профиль  
 
СообщениеДобавлено: Понедельник, 15 Февраль, 2021 21:48 

Зарегистрирован: Вторник, 09 Февраль, 2021 16:06
Сообщения: 7
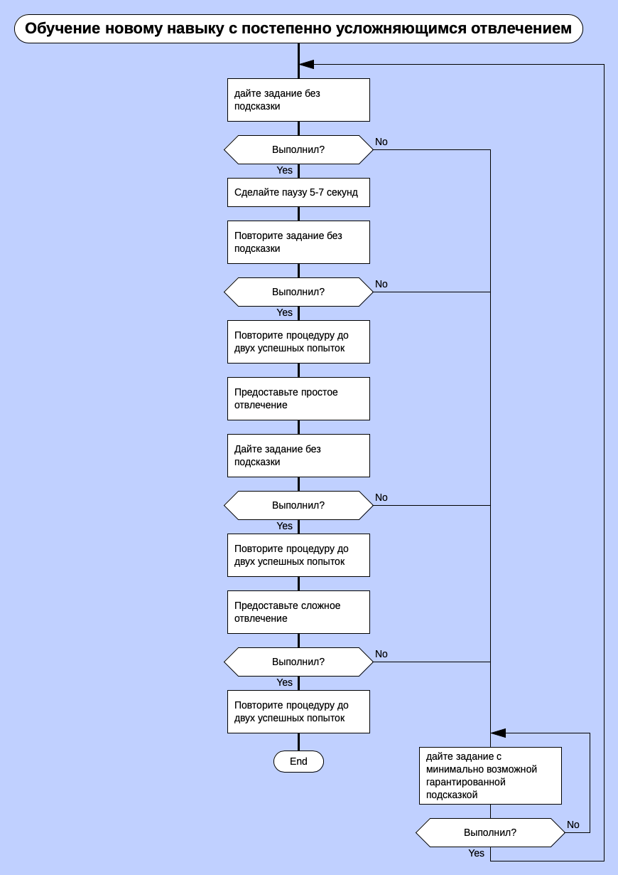
Важно наверное сказать, что алгоритм - для одного задания, а отвлечения меняются.
По поводу термина «отвлечение» - это термин из прикладного анализа поведения, отдельного определения я не нашла, но можно посмотреть видео https://www.relias.com/resource/error-correction где показано отвлечение внутри процедуры коррекции ошибки. И попробую объяснить.
Например, я обучаю ребёнка с аутизмом подражанию. Задание: «сделай так» и делаю движение. После этого я сначала с полной физической, потом с облегчённой физической и потом с легким намеком на физическую подсказку добиваюсь самостоятельной реакции - повторения за мной этого движения. Если я попрошу ребёнка сделать так через час - он не повторит, потому что за этот час произошло много чего, то есть отвлечение было очень большим. Для эффективности мне надо приучать ребёнка выполнять именно это задание после того как я его отвлекаю чем-то другим. И это тоже делается постепенно - сначала просто пауза 5-10 секунд, если после неё успешно выполнил без моих подсказок, я могу отвлечь простым действием - кинуть мяч, если смог после этого выполнить все ту же инструкцию - даю более сильное отвлечение, например, прошу повторить другое действие также через подражание, но более простое(это будет самый сложный вид отвлечения - отвлечение равное по сложности целевой инструкции).
Предложенные алгоритмы изучу и отвечу - не всегда успеваю оперативно, к сожалению


Вернуться к началу
 Профиль  
 
СообщениеДобавлено: Понедельник, 15 Февраль, 2021 22:13 

Зарегистрирован: Воскресенье, 24 Февраль, 2008 15:32
Сообщения: 6037
Откуда: Москва
Отвлечение внимания обучаемого ребенка
в процессе закрепления навыка

Три отвлечения возрастающей сложности:


Татьяна Грузинова писал(а):
И это тоже делается постепенно -
1. Сначала просто пауза 5-10 секунд.
Если после неё успешно выполнил без моих подсказок

2. Я могу отвлечь простым действием - кинуть мяч
Если смог после этого выполнить все ту же инструкцию

3. Даю более сильное отвлечение, например, прошу повторить другое действие также через подражание, но более простое (это будет самый сложный вид отвлечения - отвлечение равное по сложности целевой инструкции).


Вернуться к началу
 Профиль  
 
СообщениеДобавлено: Вторник, 16 Февраль, 2021 11:18 

Зарегистрирован: Воскресенье, 24 Февраль, 2008 15:32
Сообщения: 6037
Откуда: Москва
Татьяна!

С учетом ваших разъяснений предлагаю:

1. В вашем алгоритме силуэт имеется икона Действие с надписью
Цитата:
Сделайте паузу (отвлечение №1)
. Это лирика. В алгоритме подобная лирика неуместна. Надо указать конкретно и точно, что надо сделать.

2. Предлагаю удалить икону Действие и вместо нее вставить икону Пауза (трапеция) с надписью
Цитата:
5-10
секунд
Подходит ли вам такое предложение? Или нет?


Вернуться к началу
 Профиль  
 
СообщениеДобавлено: Среда, 17 Февраль, 2021 11:56 

Зарегистрирован: Вторник, 09 Февраль, 2021 16:06
Сообщения: 7
А почему нельзя использовать отвлечение 1/2/3. Дело в том, что я пишу сейчас общий алгоритм обучения родителей и у одного ребенка это будет отвлечение "кинуть мяч", а у другого - другое - в зависимости от того какой навык тренируется (возможно это высокий навык - например повторение сложного слова и кинуть мяч - это будет слишком слабое отвлечение) и какой уровень владения навыками (возможно какой-то ребенок не может кинуть мяч)?


Вернуться к началу
 Профиль  
 
СообщениеДобавлено: Среда, 17 Февраль, 2021 12:13 

Зарегистрирован: Вторник, 09 Февраль, 2021 16:06
Сообщения: 7
Можно ли мне назвать их не цифрами, а например - 1. отвлечение паузой 2. простое отвлечение 3. сложное отвлечение?


Вернуться к началу
 Профиль  
 
СообщениеДобавлено: Среда, 17 Февраль, 2021 12:38 

Зарегистрирован: Воскресенье, 24 Февраль, 2008 15:32
Сообщения: 6037
Откуда: Москва
Татьяна Грузинова писал(а):
А почему нельзя использовать отвлечение 1/2/3. Дело в том, что я пишу сейчас общий алгоритм обучения родителей и у одного ребенка это будет отвлечение "кинуть мяч", а у другого - другое - в зависимости от того какой навык тренируется (возможно это высокий навык - например повторение сложного слова и кинуть мяч - это будет слишком слабое отвлечение) и какой уровень владения навыками (возможно какой-то ребенок не может кинуть мяч)?

Лучше сделать так:
1. Написать "Кинуть мяч"
2. А ниже поместить икону Комментарий с поясняющей надписью:
Цитата:
Родитель может
заменить "Кинуть мяч"
на другое действие
по своему усмотрению

Общие алгоритмы очень плохо воспринимаются.
Будет много путаницы и ненужных вопросов.
А конкретные указания воспринимаются гораздо легче.
Вам будет легче объяснять. Вас быстрее и лучше поймут.


Вернуться к началу
 Профиль  
 
СообщениеДобавлено: Среда, 17 Февраль, 2021 12:43 

Зарегистрирован: Воскресенье, 24 Февраль, 2008 15:32
Сообщения: 6037
Откуда: Москва
Татьяна Грузинова писал(а):
Можно ли мне назвать их не цифрами, а например - 1. отвлечение паузой 2. простое отвлечение 3. сложное отвлечение?
Так гораздо лучше. Цифры лучше не использзовать.
Нужно показать смысл, а не нумерацию.
Нумерация не показывает смысл, а прячет его.


Вернуться к началу
 Профиль  
 
СообщениеДобавлено: Среда, 17 Февраль, 2021 13:15 

Зарегистрирован: Вторник, 09 Февраль, 2021 16:06
Сообщения: 7
У меня получилось! Программа "Дракон" действительно помогла не думать о пересечениях и мне удалось сделать схему не в силуэте, а в примитиве и убрать повторяющиеся циклы


Вложения:
20210217130408.png
20210217130408.png [ 92.75 КБ | Просмотров: 8925 ]
Вернуться к началу
 Профиль  
 
СообщениеДобавлено: Среда, 17 Февраль, 2021 13:20 

Зарегистрирован: Вторник, 09 Февраль, 2021 16:06
Сообщения: 7
Только не найду где английские слова на русские заменить - да/нет/конец


Вернуться к началу
 Профиль  
 
Показать сообщения за:  Поле сортировки  
Начать новую тему Ответить на тему  [ Сообщений: 42 ]  На страницу Пред.  1, 2, 3  След.

Часовой пояс: UTC + 3 часа


Кто сейчас на конференции

Сейчас этот форум просматривают: нет зарегистрированных пользователей и гости: 1


Вы не можете начинать темы
Вы не можете отвечать на сообщения
Вы не можете редактировать свои сообщения
Вы не можете удалять свои сообщения
Вы не можете добавлять вложения

Найти:
cron
Вся информация, размещаемая участниками на конференции (тексты сообщений, вложения и пр.) © 2008-2025, участники конференции «DRAKON.SU», если специально не оговорено иное.
Администрация не несет ответственности за мнения, стиль и достоверность высказываний участников, равно как и за безопасность материалов, предоставляемых участниками во вложениях.
Powered by phpBB® Forum Software © phpBB Group
Русская поддержка phpBB