DRAKON.SU

Текущее время: Понедельник, 02 Февраль, 2026 02:57

Часовой пояс: UTC + 3 часа




Начать новую тему Ответить на тему  [ Сообщений: 83 ]  На страницу 1, 2, 3, 4, 5  След.
Автор Сообщение
СообщениеДобавлено: Вторник, 14 Ноябрь, 2017 12:30 

Зарегистрирован: Четверг, 23 Май, 2013 05:13
Сообщения: 401
Начали работать с Заказчиком.
Из-за обилия и взаимной связанности информации Заказчик пожелал получить блок-схему документооборота.
Взял то, с чем более-менее научился работать - ИС Дракон Тышева.
Первый черновик схемы прилагаю.
[img]Черновик_03(1).png[/img]


Вложения:
Черновик_03(1).png
Черновик_03(1).png [ 109.1 КБ | Просмотров: 23140 ]
Вернуться к началу
 Профиль  
 
СообщениеДобавлено: Вторник, 14 Ноябрь, 2017 13:06 

Зарегистрирован: Воскресенье, 24 Февраль, 2008 15:32
Сообщения: 6037
Откуда: Москва
Александр Николаевич, рекомендую наряду с вашим вариантом создать алгоритм (последовательность действий) процесса выполнения работ у данного заказчика.

В вашей схеме алгоритм скрыт и вытащить его оттуда трудно или даже невозможно.

Действия надо описывать глаголом в повелительном наклонении:

1. Напиши заявку на проведение работ.
2. Заполни дефектационную ведомость.
3. Передай дефектационную ведомость в планово-производственный отдел.
4. Заполни предварительную ремонтную ведомость.
5. Подготовь смету.
6. Скорректируй смету.
7. Приготовь сводную ведомость по материалам.
8. Проставь трудозатраты.
9. Проставь участки, выполняющие работы.
10. Подготовь отчет по Группировке Работ по участкам.
И так далее


Вернуться к началу
 Профиль  
 
СообщениеДобавлено: Вторник, 14 Ноябрь, 2017 15:46 

Зарегистрирован: Четверг, 23 Май, 2013 05:13
Сообщения: 401
Согласен.
Переделываю.


Вернуться к началу
 Профиль  
 
СообщениеДобавлено: Вторник, 14 Ноябрь, 2017 21:27 

Зарегистрирован: Четверг, 23 Май, 2013 05:13
Сообщения: 401
Получилось вот так.

Вложение:
Черновик_04(1).png
Черновик_04(1).png [ 114.93 КБ | Просмотров: 23111 ]


Вернуться к началу
 Профиль  
 
СообщениеДобавлено: Среда, 15 Ноябрь, 2017 07:09 

Зарегистрирован: Четверг, 23 Май, 2013 05:13
Сообщения: 401
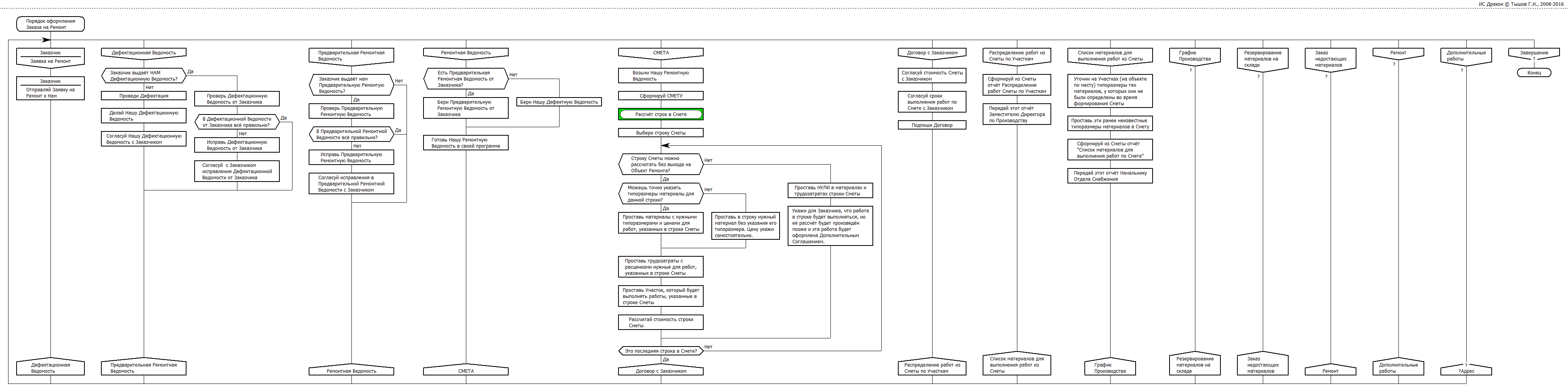
Окончательный промежуточный вариант документооборота Производства Ремонта.
Забыл раньше добавить: автоматизироваться эта схема будет на 1С. Поэтому в этой ветке и выложено, а не в бизнес-процессах.
Вложение:
Черновик(15.11.17).png
Черновик(15.11.17).png [ 234.03 КБ | Просмотров: 23104 ]


Вернуться к началу
 Профиль  
 
СообщениеДобавлено: Среда, 15 Ноябрь, 2017 10:40 

Зарегистрирован: Воскресенье, 24 Февраль, 2008 15:32
Сообщения: 6037
Откуда: Москва
Первые ветки названы плохо, последние лучше.


Хорошее имя ветки
Цитата:
Распределение работ из сметы по участкам
Хорошее потому, что есть слово "Распределение" (отглагольное существительное), которое обозначает ДЕЙСТВИЕ.

Все названия веток должны указывать на ДЕЙСТВИЯ, например:
корректировка......,
согласование договора....
распределение работ.....

Слово "наша" использовать нежелательно.
Мы — это кто именно? Непонятно.

Предполагаю, что речь идет о взаимных обязательствах заказчика и подрядчика.

Если это так, надо писать не "наша", а подрядчик.

=====================
Желательно пояснить, о чем именно идет речь, о каких именно ремонтных работах: о ремонте жилых зданий, о ремонте тракторов.
Алгоритм должен содержать слова, ОТРАЖАЮЩИЕ СПЕЦИФИКУ ПРЕДМЕТНОЙ ОБЛАСТИ.


Вернуться к началу
 Профиль  
 
СообщениеДобавлено: Среда, 15 Ноябрь, 2017 13:41 

Зарегистрирован: Четверг, 23 Май, 2013 05:13
Сообщения: 401
Сегодня буду переделывать схему по замечаниям Заказчика.
Постараюсь учесть и Ваши советы.


Вернуться к началу
 Профиль  
 
СообщениеДобавлено: Четверг, 16 Ноябрь, 2017 07:11 

Зарегистрирован: Четверг, 23 Май, 2013 05:13
Сообщения: 401
Дополнил схему с учётом замечаний В.Д.Паронджанова и Заказчика.
Вложение:
Черновик(16.11.17).png
Черновик(16.11.17).png [ 329.15 КБ | Просмотров: 23067 ]


Вернуться к началу
 Профиль  
 
СообщениеДобавлено: Четверг, 16 Ноябрь, 2017 14:41 

Зарегистрирован: Четверг, 23 Май, 2013 05:13
Сообщения: 401
Обсуждали схему с Заказчиком. Внесли очередные изменения.

Вложение:
Черновик2(16.11.17)(1).png
Черновик2(16.11.17)(1).png [ 252 КБ | Просмотров: 23055 ]


Вернуться к началу
 Профиль  
 
СообщениеДобавлено: Четверг, 16 Ноябрь, 2017 14:43 

Зарегистрирован: Четверг, 23 Май, 2013 05:13
Сообщения: 401
Заказчик переживает. Просит как-то показать параллельное выполнение некоторых веток.
Не могу придумать как это наглядно для производственников сделать.
Ни в рамках Дракона не получается, ни в рамках ИС Дракон не выходит.


Вернуться к началу
 Профиль  
 
СообщениеДобавлено: Четверг, 16 Ноябрь, 2017 15:56 

Зарегистрирован: Воскресенье, 24 Февраль, 2008 15:32
Сообщения: 6037
Откуда: Москва
Почему не получается? Все должно получаться

Укажите точки, в которых должны
1) начинаться параллельные процессы и
2) где они должны заканчиваться (сливаться, объединяться).


Вернуться к началу
 Профиль  
 
СообщениеДобавлено: Четверг, 16 Ноябрь, 2017 16:42 

Зарегистрирован: Среда, 07 Январь, 2015 14:53
Сообщения: 1359
Владимир Паронджанов писал(а):
Почему не получается? Все должно получаться
Параллельного выполнения веток действительно нет и никогда не было.

В ИС Дракон есть выполнение параллельных действий.
Для ввода в контекстном меню точки ввода выполните пункт "Линии(ия) == Действий". Будет сформировано 2 ПараллельныхДействия, число можно увеличить. ПараллельныеДействия отображают одновременную работу 2 или нескольких исполнителей и ожидание завершения выполнения всеми исполнителями.

Смотрите в книге "Учись ..." рисунок 155б. В книге: "параллельные действия" автор ошибочно именуются "параллельными процессами"; забывает, что шампуры не должны ломаться; много других нагромождений.


Вернуться к началу
 Профиль  
 
СообщениеДобавлено: Четверг, 16 Ноябрь, 2017 18:00 

Зарегистрирован: Воскресенье, 24 Февраль, 2008 15:32
Сообщения: 6037
Откуда: Москва
Владимир Паронджанов писал(а):
Почему не получается? Все должно получаться

LKom писал(а):
Параллельного выполнения веток действительно нет и никогда не было.
Это неверно. Параллельное выполнение веток есть.

См. мою книгу "Почему врачи..." стр. 102 икона 17.

По-моему, реализовано в Фабуле. Насчет Фабулы надо проверить.


Вернуться к началу
 Профиль  
 
СообщениеДобавлено: Четверг, 16 Ноябрь, 2017 18:05 

Зарегистрирован: Среда, 07 Январь, 2015 14:53
Сообщения: 1359
Шилин Александр писал(а):
Заказчик переживает. Просит как-то показать параллельное выполнение некоторых веток.

LKom писал(а):
Параллельного выполнения веток действительно нет и никогда не было.

Владимир Паронджанов писал(а):
Это неверно. Параллельное выполнение веток есть и реализовано в Фабуле (по-моему). Насчет Фабулы надо проверить.

В Драконе параллельного выполнения веток в Силуэте нет. Смотрите книгу "Учись ...".
Следовательно, не должно быть в Фабуле.


Вернуться к началу
 Профиль  
 
СообщениеДобавлено: Четверг, 16 Ноябрь, 2017 20:49 

Зарегистрирован: Воскресенье, 24 Февраль, 2008 15:32
Сообщения: 6037
Откуда: Москва
LKom писал(а):
В Драконе параллельного выполнения веток в Силуэте нет. Смотрите книгу "Учись ...".


Это неверно. Параллельное выполнение веток есть.

См. мою книгу "Почему врачи..." стр. 102 икона 17.

Параллельная работа веток А и В
запускается так:


Вложение:
Рис. 555. Вторая история с попугаем .png
Рис. 555. Вторая история с попугаем .png [ 9.96 КБ | Просмотров: 23033 ]


Вернуться к началу
 Профиль  
 
СообщениеДобавлено: Пятница, 17 Ноябрь, 2017 06:51 

Зарегистрирован: Четверг, 23 Май, 2013 05:13
Сообщения: 401
Развешал по схеме (пока ориентировочно) иконки, показывающие использование 1С.
Чтобы было видно, где и какая программа 1С будет работать.
Пока иконки в виде комментариев. Не решил, то ли это будут Действия, то ли Вставки.
И расположение иконок пока не окончательное.

Сегодня согласуем данные для предварительного контрольного примера.

Вложение:
Черновик_07(17.11.17).png
Черновик_07(17.11.17).png [ 630.79 КБ | Просмотров: 23019 ]


Вернуться к началу
 Профиль  
 
СообщениеДобавлено: Пятница, 17 Ноябрь, 2017 06:57 

Зарегистрирован: Четверг, 23 Май, 2013 05:13
Сообщения: 401
Для предоставления промежуточных результатов Заказчику приходится распечатывать схему на бумаге.
Очень неудобно в Paint резать руками файл изображения на куски, которые будут помещаться на страницы без разрывов иконок ветки пополам. На распечатку предыдущей схемы ушло 20 минут.
Поэтому вопрос (использую ИС Дракон от 24.03.16, может в новых есть):
1) Нельзя ли формировать выходной файл изображения с разбивкой на страницы?
2) Или может есть какой инструмент позволяющий быстро и удобно порезать такой файл на страницы?


Вернуться к началу
 Профиль  
 
СообщениеДобавлено: Пятница, 17 Ноябрь, 2017 06:59 

Зарегистрирован: Четверг, 23 Май, 2013 05:13
Сообщения: 401
Владимир Паронджанов писал(а):
LKom писал(а):
В Драконе параллельного выполнения веток в Силуэте нет. Смотрите книгу "Учись ...".


Это неверно. Параллельное выполнение веток есть.

См. мою книгу "Почему врачи..." стр. 102 икона 17.

Параллельная работа веток А и В
запускается так:




Что-то как-то неочевидно. По крайней мере текущая практика работы с Заказчиком показывает, что он смотрит схему по верхнему уровню Силуэта. Вниз смотрит гораздо реже.
Может лучше показывать как-то параллельную работу на верхнем уровне веток?


Вернуться к началу
 Профиль  
 
СообщениеДобавлено: Пятница, 17 Ноябрь, 2017 07:45 

Зарегистрирован: Среда, 07 Январь, 2015 14:53
Сообщения: 1359
Шилин Александр писал(а):
Очень неудобно в Paint резать руками файл изображения на куски, которые будут помещаться на страницы без разрывов иконок ветки пополам. На распечатку предыдущей схемы ушло 20 минут.

Резать файл на куски не надо.

В Painte есть раскладка изображения на листы формата А4 или А3, по несколько листов в ряду и в несколько рядов (NxM), есть масштабирование, размер полей установите =0, выберите ориентацию листов. Границы листов будут проходить по тексту, не проблема состыковать при склеивании. Подумайте как склеивать и какие обрезать поля листов. Обычно обрезают верхнее и левое поле листа

Существуют принтеры для бумаги большого формата. Можно обратиться в местную организацию, которая предоставляет услугу печати на листах большого формата.

Еще лучше не печатать на бумаге. После корректировки возникает сожаление - израсходовано много бумаги, куда девать бумагу с устаревшим промежуточным вариантом, потеряно время на печать и склеивание. Подождите с печатью до завершения разработки и сдачи заказчику.

Передайте заказчику файлы Дракон-листов вместе с программой ИС Дракон. Можно быстро обучить заказчика использовать ИС Дракон для просмотра файлов.
---
Иконы Ветка, Адрес, Вариант должны быть выравнены по высоте.
Иконы Цикл должны иметь ширину больше чем соседние.
---
Шилин Александр писал(а):
По крайней мере текущая практика работы с Заказчиком показывает, что он смотрит схему по верхнему уровню Силуэта. Вниз смотрит гораздо реже.

В контекстном меню листа есть пункт "Обзор листа. Перейти к схеме, ветке". Используйте.
---
Пора обновить ИС Дракон.


Вернуться к началу
 Профиль  
 
СообщениеДобавлено: Пятница, 17 Ноябрь, 2017 08:56 

Зарегистрирован: Среда, 07 Январь, 2015 14:53
Сообщения: 1359
viewtopic.php?p=100793#p100793
Владимир Паронджанов писал(а):
Это неверно. Параллельное выполнение веток есть.

См. мою книгу "Почему врачи..." стр. 102 икона 17.

Параллельная работа веток А и В
запускается так:

Здесь Владимир Паронджанов выдает желаемое и несуществующее за действительность.

Сознательно вводит всех в заблуждение.


Вернуться к началу
 Профиль  
 
Показать сообщения за:  Поле сортировки  
Начать новую тему Ответить на тему  [ Сообщений: 83 ]  На страницу 1, 2, 3, 4, 5  След.

Часовой пояс: UTC + 3 часа


Кто сейчас на конференции

Сейчас этот форум просматривают: нет зарегистрированных пользователей и гости: 1


Вы не можете начинать темы
Вы не можете отвечать на сообщения
Вы не можете редактировать свои сообщения
Вы не можете удалять свои сообщения
Вы не можете добавлять вложения

Найти:
cron
Вся информация, размещаемая участниками на конференции (тексты сообщений, вложения и пр.) © 2008-2025, участники конференции «DRAKON.SU», если специально не оговорено иное.
Администрация не несет ответственности за мнения, стиль и достоверность высказываний участников, равно как и за безопасность материалов, предоставляемых участниками во вложениях.
Powered by phpBB® Forum Software © phpBB Group
Русская поддержка phpBB