DRAKON.SU

Текущее время: Понедельник, 02 Февраль, 2026 14:02

Часовой пояс: UTC + 3 часа




Начать новую тему Ответить на тему  [ Сообщений: 25 ]  На страницу 1, 2  След.
Автор Сообщение
СообщениеДобавлено: Пятница, 27 Март, 2015 10:34 

Зарегистрирован: Четверг, 23 Май, 2013 05:13
Сообщения: 401
Вчера у пользователя возник вопрос.
Вопрос отразил с помощью схемы ГНОМ в ИС Дракон:
Вложение:
ВопросПроСчет28.png
ВопросПроСчет28.png [ 11.31 КБ | Просмотров: 25081 ]


Решение набросал с помощью схемы Дракон в ИС Дракон:
Вложение:
Решение Вопроса с 28 Счетом.png
Решение Вопроса с 28 Счетом.png [ 90.62 КБ | Просмотров: 25081 ]


Файл решения:
Вложение:
РешениеВопросаСчета28.drt [6.77 КБ]
Скачиваний: 851


Вернуться к началу
 Профиль  
 
СообщениеДобавлено: Пятница, 27 Март, 2015 11:23 

Зарегистрирован: Воскресенье, 24 Февраль, 2008 15:32
Сообщения: 6037
Откуда: Москва
Александр Николаевич!

У меня критическое замечание почти ко всем Вашим дракон-схемам (на этом форуме).

Предлагаю ко всем Вашим силуэтам добавить крайнюю левую ветку. Предположим в Вашем силуэте 5 веток. Оставляем их без изменения. Сдвигаем их вправо, а в качестве ПЕРВОЙ ветки добавляем еще одну.

Зачем нужна эта ветка?

Она нужна, чтобы объяснить простому народу Ваши гениальные идеи.
Чтобы он (народ) хоть немного подтянулся до Вашего уровня.


Короче, речь идет об аннотации.

Из чего состоит эта ветка?

— В иконе "имя ветки" пишем "Суть конфликта" (если речь идет о конфликте)
Либо "Суть вопроса" (если это не конфликт).

— В теле ветки всего одна икона (либо икона "действие", либо икона "комментарий"). В этой иконе должен быть очень простой текст, желательно на уровне детского сада (если получится). Если не получится, тогда можно чуть-посложнее, на уровне семиклассника.

БУДЬТЕ ПРОЩЕ, К ВАМ ПОТЯНУТСЯ! Этот лозунг относится только к крайней левой ветке.
Все остальные ветки (так и быть) придется писать на профессиональном уровне.

========================

Я попытался понять вопрос с 28-м счетом. Но так и не понял и затосковал.

А если бы была ветка "Суть вопроса", а в ней текст на уровне детского сада, тогда я, может быть, понял бы (хотя ручаться не могу).


Вернуться к началу
 Профиль  
 
СообщениеДобавлено: Пятница, 27 Март, 2015 11:52 

Зарегистрирован: Четверг, 23 Май, 2013 05:13
Сообщения: 401
Владимир Паронджанов писал(а):
Александр Николаевич!

У меня критическое замечание почти ко всем Вашим дракон-схемам (на этом форуме).

Предлагаю ко всем Вашим силуэтам добавить крайнюю левую ветку. Предположим в Вашем силуэте 5 веток. Оставляем их без изменения. Сдвигаем их вправо, а в качестве ПЕРВОЙ ветки добавляем еще одну.

Зачем нужна эта ветка?

Она нужна, чтобы объяснить простому народу Ваши гениальные идеи.
Чтобы он (народ) хоть немного подтянулся до Вашего уровня.


Короче, речь идет об аннотации.

Из чего состоит эта ветка?

— В иконе "имя ветки" пишем "Суть конфликта" (если речь идет о конфликте)
Либо "Суть вопроса" (если это не конфликт).

— В теле ветки всего одна икона (либо икона "действие", либо икона "комментарий"). А в ней текст попроще, желательно на уровне детского сада (если получится). Если не получится, тогда можно чуть-посложнее, на уровне семиклассника.

БУДЬТЕ ПРОЩЕ, К ВАМ ПОТЯНУТСЯ! Этот лозунг относится только к крайней левой ветке.
Все остальные ветки (так и быть) придется писать на профессиональном уровне.

========================

Я попытался понять вопрос с 28-м счетом. Но так и не понял и затосковал.

А если бы была ветка "Суть вопроса", а в ней текст на уровне детского сада, тогда я, может быть, понял бы (хотя ручаться не могу).


Так схема ГНОМ - на мой взгляд - она и играет роль этой левой ветки.
В схеме ГНОМ - суть проблемы. В конце схемы ГНОМ - вставка, ссылающаяся на схему Дракон с решением.
Вопрос про 28 счёт делался (в схеме ГНОМ) для пользователя, который "в теме", это его проблема - он её знает. Возможно поэтому я и не раскрывал специфики использования счёта 28 при учёте затрат по браку. Для полного разъяснения надо было бы начинать с вариантов оформления ситуаций по браку. Здесь же я давал конкретные рекомендации. Пользователи, работающие с 28 счётом, наверное меня поймут.

А вместо левой ветки и в юридической практике я попробую использовать схемы ГНОМ. Вы мне это когда-то советовали.


Вернуться к началу
 Профиль  
 
СообщениеДобавлено: Пятница, 27 Март, 2015 13:22 

Зарегистрирован: Четверг, 23 Май, 2013 05:13
Сообщения: 401
Владимир Паронджанов писал(а):
Короче, речь идет об аннотации.


Аннотация - да.
Не помешала бы.
Наверное стоит её поставить в начало ГНОМ-схемы.


Вернуться к началу
 Профиль  
 
СообщениеДобавлено: Пятница, 27 Март, 2015 16:02 

Зарегистрирован: Воскресенье, 24 Февраль, 2008 15:32
Сообщения: 6037
Откуда: Москва
Цитата:
Так схема ГНОМ - на мой взгляд - она и играет роль этой левой ветки.
В схеме ГНОМ - суть проблемы. В конце схемы ГНОМ - вставка, ссылающаяся на схему Дракон с решением.

Да, я это понял. Но это очень плохое, слишком сложное (никуда не годное) решение.

Схема гном (для данного случая), по моему мнению, вообще не нужна. Более того, она вредна. Она годится только для того, чтобы пугать людей.

Вы злоупотребляете графикой. А этого делать не надо.

Схема Гном совершенно не годится на роль левой ветки.

В левой ветке (под названием "Суть вопроса") должна быть одна-единственная икона действие.

В иконе "действие" нужно изложить суть обычным русским языком (понятным даже ребенку). У Вас этого нет даже близко.

Желательно еще раз перечитать мой текст:
viewtopic.php?p=91252#p91252

======

Дополнительное пояснение

Если предъявлять Вашим читателям сразу две схемы (гном и силуэт), у них разбегаются глаза. С чего начать? Непонятно. Люди в панике покидают зрелище.

Если предъявлять только один силуэт, ситуация упрощается. Но вопрос все равно остается.

С чего начать? Надо опереться на привычку читать слева направо. Поэтому левая ветка — более естественный кандидат для ответа на вопрос: С чего начать?

Тут надо помочь читателю и бросить ему спасательный круг. Роль такого круга играет надпись в иконе "имя ветки", где написано:
Цитата:
Суть вопроса


А ниже этой приманки в иконе "действие" надо описать суть вопроса понятным русским языком.

КАК ОПИСАТЬ СУТЬ ВОПРОСА ПОНЯТНЫМ РУССКИМ ЯЗЫКОМ?

Это не просто. Этому надо научиться.

Пока не научишься, надо потерпеть. Я могу Вам помочь.

Надо освоить эту науку с помощью практических упражнений.

Я знаю, как это делать.


Вернуться к началу
 Профиль  
 
СообщениеДобавлено: Пятница, 27 Март, 2015 17:23 

Зарегистрирован: Четверг, 23 Май, 2013 05:13
Сообщения: 401
Владимир Паронджанов писал(а):
Цитата:
Так схема ГНОМ - на мой взгляд - она и играет роль этой левой ветки.
В схеме ГНОМ - суть проблемы. В конце схемы ГНОМ - вставка, ссылающаяся на схему Дракон с решением.

Да, я это понял. Но это очень плохое, слишком сложное (никуда не годное) решение.

Схема гном (для данного случая), по моему мнению, вообще не нужна. Более того, она вредна. Она годится только для того, чтобы пугать людей.


Я совершенно с Вами согласен во всём.
Но не совсем согласен по поводу ГНОМа.
Во-первых, на общем листе в ИС Дракон она смотрится практически как левая ветка и читается слева направо:
Вложение:
ОбщаяСхема.png
ОбщаяСхема.png [ 164.14 КБ | Просмотров: 25046 ]


Во-вторых, как мне думается, было бы хорошо отделить описательную часть от алгоритмической. ГНОМ - описательная часть. Дракон-схема - алгоритмическая. В ГНОМе и представления текста могут быть иные чем в Дракон-схеме (просто текст, запоминатель) - это тоже полезно для выразительности.

В-третьих, такое использование ГНОМ-схемы, на мой взгляд (и как мне подсказал Тышов), диктуется логикой организации большого массива информации (иерархия):
http://forum.easyelectronics.ru/viewtopic.php?p=389706#p389706
http://forum.easyelectronics.ru/viewtopic.php?p=389742#p389742


Вернуться к началу
 Профиль  
 
СообщениеДобавлено: Пятница, 27 Март, 2015 17:44 

Зарегистрирован: Воскресенье, 24 Февраль, 2008 15:32
Сообщения: 6037
Откуда: Москва
Я прочитал схему гном. Там текст, который написан для профессоров или лауреатов нобелевской премии.

Я хотел понять, но я не понял.

В схеме гном — суть проблемы. Вот эту-то суть я и не понял. Совсем не понял. Начисто.

У меня просьба. Напишите для меня, что Вы хотели сказать в схеме гном.

Напишите обычными словами. Я Вас переспрошу, а потом отредактирую текст. Если Вы не против, конечно.


Вернуться к началу
 Профиль  
 
СообщениеДобавлено: Суббота, 28 Март, 2015 09:37 

Зарегистрирован: Четверг, 23 Май, 2013 05:13
Сообщения: 401
Владимир Паронджанов писал(а):
Я прочитал схему гном. Там текст, который написан для профессоров или лауреатов нобелевской премии.

Я хотел понять, но я не понял.

В схеме гном — суть проблемы. Вот эту-то суть я и не понял. Совсем не понял. Начисто.

У меня просьба. Напишите для меня, что Вы хотели сказать в схеме гном.

Напишите обычными словами. Я Вас переспрошу, а потом отредактирую текст. Если Вы не против, конечно.


Нашим бухгалтерам и отдельным сотрудникам отдела 1С очень лестно, что Вы ставите их в один ряд с профессорами и нобелевскими лауреатами:-)

Буду благодарен если отредактируете мою схему ГНОМ.
Коротко о сути проблемы:
При производстве продукции иногда получается бракованная продукция - некачественная.
Часть такой бракованной продукции можно ещё продать покупателю по пониженной цене (так например продают битую плитку или битый кирпич для использования в качестве наполнителя и других целей; или бракованные трубы на стойки для забора).
Другая часть продукции уже никуда не годится. Может на свалку, может если удастся - продать кому-нибудь.
Вся бракованная продукция отделяется в отдельную кучу. Например, 100 штук брака.
Поскольку месяц ещё не закончен, то общие затраты неизвестны и мы не знаем всех наших затрат, и не можем посчитать во сколько нам обошёлся выпуск готовой продукции. Поэтому берут её плановую цену. Например по 50 рублей штука. Итого у нас брака на 100 шт. * 50 рублей = 5 000 рублей.
Часть брака мы можем ещё продать - например, 30 штук не совсем ещё испорчены. Но продадим мы их по низкой цене, и цена такой некондиции нам известна заранее - мы продаём её по 10 рублей штука. Значит, 30 штук по 10 рублей и мы отложили на некондицию 300 рублей. А брака осталось 5000 - 300 = 4700 рублей.
Но когда наступит конец месяца и программа рассчитает подлинную себестоимость продукции, например 1 штука стоит 60 рублей, то возникнет небольшой дисбаланс.
У нас было 5000 рублей брака, 300 рублей мы перевели в некондицию, которую ещё продадим. 4700 рублей у нас на выброс и реально мы должны включить их в наши затраты. Тут программа корректирует себестоимость продукции и выясняется, что брака у нас не 5000 рублей, а 6000 рублей = 100 шт. * 60 рублей - истинная себестоимость. И программа добрасывает на стоимость брака лишние 1000 рублей.
А мы уже всю стоимость брака раскидали: 300 рублей на некондицию ушло, 4700 рублей на общие затраты выпуска.
И тут падает на брак 1000 рублей и уже не распределяется.
Почему? Потому что программа не работает с окончательным распределением бухгалтерского счёта 28 "Брак".
В Дракон-схеме предлагается решение этой проблемы с использованием счёта 23 - он совсем для другого, но это тай финт. Если использовать 23 счёт, то вся сумма брака (включая лишние 1000 рублей) раскидается куда надо и как надо.
Но использовать 23 счёт для сбора затрат на исправление брака методологически не совсем верно.
Поэтому в конце Д-схемы предлагается сделать ещё один финт. Собрать все проводки с 23 счётом, который использовали для учёта брака и сделать их ещё раз но с минусом (СТОРНО). А потом сделать такие же проводки с плюсом, но 23 счёт заменить на 28.
Корректировку можно сделать руками, а можно и программной обработкой.
Вот собственно и вся учётная проблема для 1С:Бухгалтерии 8.

Моё описание в схеме ГНОМ сделано в расчёте на то, что бухгалтер уже знает технику работы со счётом 28. Если не знает, то ему надо брать или учебник по бухучёту или базу КонсультантПлюс Корреспонденция Счетов.
Поэтому теорию я опускаю, а перехожу сразу к практике решения задачи в 1С:Бухгалтерии 8.
Тем более, что это был ответ на вопрос конкретного пользователя, который работает с 28 счётом практически. И не один год.
Проблема возникла из-за того, что раньше в более простой версии 1С:Бухгалтерии 28 счёт и себестоимость выправляли руками, а сейчас программа много чего берёт на себя.

Готов ответить на возможные вопросы.
Вдогонку:
Подумав над Вашим замечанием решил, что пожалуй, Вы правы. Если делать эту схему как ответ одному пользователю, который в теме, то всё сойдёт и так. Если выкладывать его как рекомендацию всем пользователям (даже работающим с 28 счётом), то начальное, хотя бы краткое, описание проблемы совершенно необходимо.


Вернуться к началу
 Профиль  
 
СообщениеДобавлено: Суббота, 28 Март, 2015 10:43 

Зарегистрирован: Воскресенье, 24 Февраль, 2008 15:32
Сообщения: 6037
Откуда: Москва
Спасибо, Вы описали все восхитительно и очень понятно. У меня вопрос чуть в сторону.

1. Правильно я понял, что программа 1С имеет недостаток (кое что упускает из виду) и Вы хотите залатать эту дырку?

2. Правильно я понял, что Вы хотите залатать дырку не вручную, а (по возможности) автоматически?

3. Правильно я понял, что Вы хотите выполнить эту частичную автоматизацию с помощью ИС Дракон?

4. Я попытался сформулировать "Вопрос про 28 счет". Сформулировать в вопросительной форме. У меня получилось вот что:
Цитата:
Как бухгалтер фирмы должен оформить бухгалтерский отчет за текущий месяц, чтобы минимизировать финансовые потери, вызванные бракованной продукцией?

Скорее всего, я написал вопрос глупо и неправильно. Вы, конечно, меня поправите.

В свое оправдание скажу вот что.
Мне кажется, что Ваш проект выиграет, если Вы будете давать не только ответы, но и перед ответами в ключевых местах изредка ставить хорошо сформулированные ВОПРОСЫ

5. Ниже в цитате трудное место
Цитата:
Почему? Потому что программа не работает с окончательным распределением бухгалтерского счёта 28 "Брак".
В Дракон-схеме предлагается решение этой проблемы с использованием счёта 23 - он совсем для другого, но это тай финт. Если использовать 23 счёт, то вся сумма брака (включая лишние 1000 рублей) раскидается куда надо и как надо.
Но использовать 23 счёт для сбора затрат на исправление брака методологически не совсем верно.
Поэтому в конце Д-схемы предлагается сделать ещё один финт. Собрать все проводки с 23 счётом, который использовали для учёта брака и сделать их ещё раз но с минусом (СТОРНО). А потом сделать такие же проводки с плюсом, но 23 счёт заменить на 28.
Корректировку можно сделать руками, а можно и программной обработкой.
Вот собственно и вся учётная проблема для 1С:Бухгалтерии 8.


6. Вопрос по трудному месту. Какую функцию Вы возложили на дракон-схему? (почему эту функцию не делает программа 1С?). В чем здесь Ваш выигрыш?

7. Дракон-схема используется просто как лист бумаги для визуализации проблемы? Чтобы можно было указать пальцем нужное место на дракон-схеме и сказать: вот так мы должны работать?

8. Наверно, Вы использовали этот фокус с 23-м счетом и раньше, без всякой дракон-схемы, правильно? В чем Ваш выигрыш от дракон-схемы?

9. Что означают слова:
Цитата:
Почему? Потому что программа не работает с окончательным распределением бухгалтерского счёта 28 "Брак".
Это значит, что авторы программы 1С проморгали и упустили этот момент из виду? Но завтра, наверно, они постараются исправить это упущение? Или как?


Вернуться к началу
 Профиль  
 
СообщениеДобавлено: Суббота, 28 Март, 2015 14:53 

Зарегистрирован: Четверг, 23 Май, 2013 05:13
Сообщения: 401
Владимир Паронджанов писал(а):
1. Правильно я понял, что программа 1С имеет недостаток (кое что упускает из виду) и Вы хотите залатать эту дырку?

Это не дырка, это не развитый функционал на данном участке учёта. Как говорится: "мы можем всё, но всё сразу".

Владимир Паронджанов писал(а):
2. Правильно я понял, что Вы хотите залатать дырку не вручную, а (по возможности) автоматически?

Можно обойти проблему вручную. Мы предлагаем сделать это чуть легче (в конце предложение обработки).

Владимир Паронджанов писал(а):
3. Правильно я понял, что Вы хотите выполнить эту частичную автоматизацию с помощью ИС Дракон?

Программу в ИС Дракон буду размещать, но не раньше, чем доделаю генерацию кода 1С приличного вида из Дракон-схемы в ИС Дракон.
А для описания автоматизации - да, буду использовать ИС Дракон.

Владимир Паронджанов писал(а):
4. Я попытался сформулировать "Вопрос про 28 счет". Сформулировать в вопросительной форме. У меня получилось вот что:
Цитата:
Как бухгалтер фирмы должен оформить бухгалтерский отчет за текущий месяц, чтобы минимизировать финансовые потери, вызванные бракованной продукцией?


По сути верно. Если 28 счёт останется незакрытым, то это уменьшит наши затраты, следовательно может необоснованно увеличить нашу прибыль.
Наверное, лучше сформулировать так: что можно сделать бухгалтеру для правильного и полного закрытия счёта 28 в 1С:Бухгалтерии 3.0.

Владимир Паронджанов писал(а):
6. Вопрос по трудному месту. Какую функцию Вы возложили на дракон-схему? (почему эту функцию не делает программа 1С?). В чем здесь Ваш выигрыш?

На дракон-схему возложена функция запомнить и передать пользователю последовательность действий, которые необходимо выполнить для решения задачи обозначенной в ГНОМ-схеме. То есть: алгоритм решения проблемы.
Почему эту функцию не делает программа 1С?
В принципе для задания алгоритма можно использовать объект Бизнес-процессы, который есть в 1С:Предприятии. Но его нужно делать на уровне Конфигуратора. То есть программировать отдельно. Дракон-схема делается быстрее и передаётся пользователю легче.

Владимир Паронджанов писал(а):
7. Дракон-схема используется просто как лист бумаги для визуализации проблемы? Чтобы можно было указать пальцем нужное место на дракон-схеме и сказать: вот так мы должны работать?

Да. Именно так.

Владимир Паронджанов писал(а):
8. Наверно, Вы использовали этот фокус с 23-м счетом и раньше, без всякой дракон-схемы, правильно? В чем Ваш выигрыш от дракон-схемы?

Фокус использовал и раньше. Сам. Решил зафиксировать его в Дракон-схеме, чтобы при повторении вопроса отсылать к этому ответу.

Владимир Паронджанов писал(а):
Это значит, что авторы программы 1С проморгали и упустили этот момент из виду? Но завтра, наверно, они постараются исправить это упущение? Или как?

Этот вопрос решён в других конфигурациях 1С. В "комплексной", "Управлении Производственным Предприятием", в ERP. 1С ставит здесь границу: мы это решаем, но в более навороченной конфигурации - если этот вопрос для Вас имеет большую цену - покупайте более сложную конфигурацию, если это для Вас некрупный вопрос - решайте его сами руками в рамках этой конфигурации.


Вернуться к началу
 Профиль  
 
СообщениеДобавлено: Суббота, 28 Март, 2015 22:06 

Зарегистрирован: Воскресенье, 24 Февраль, 2008 15:32
Сообщения: 6037
Откуда: Москва
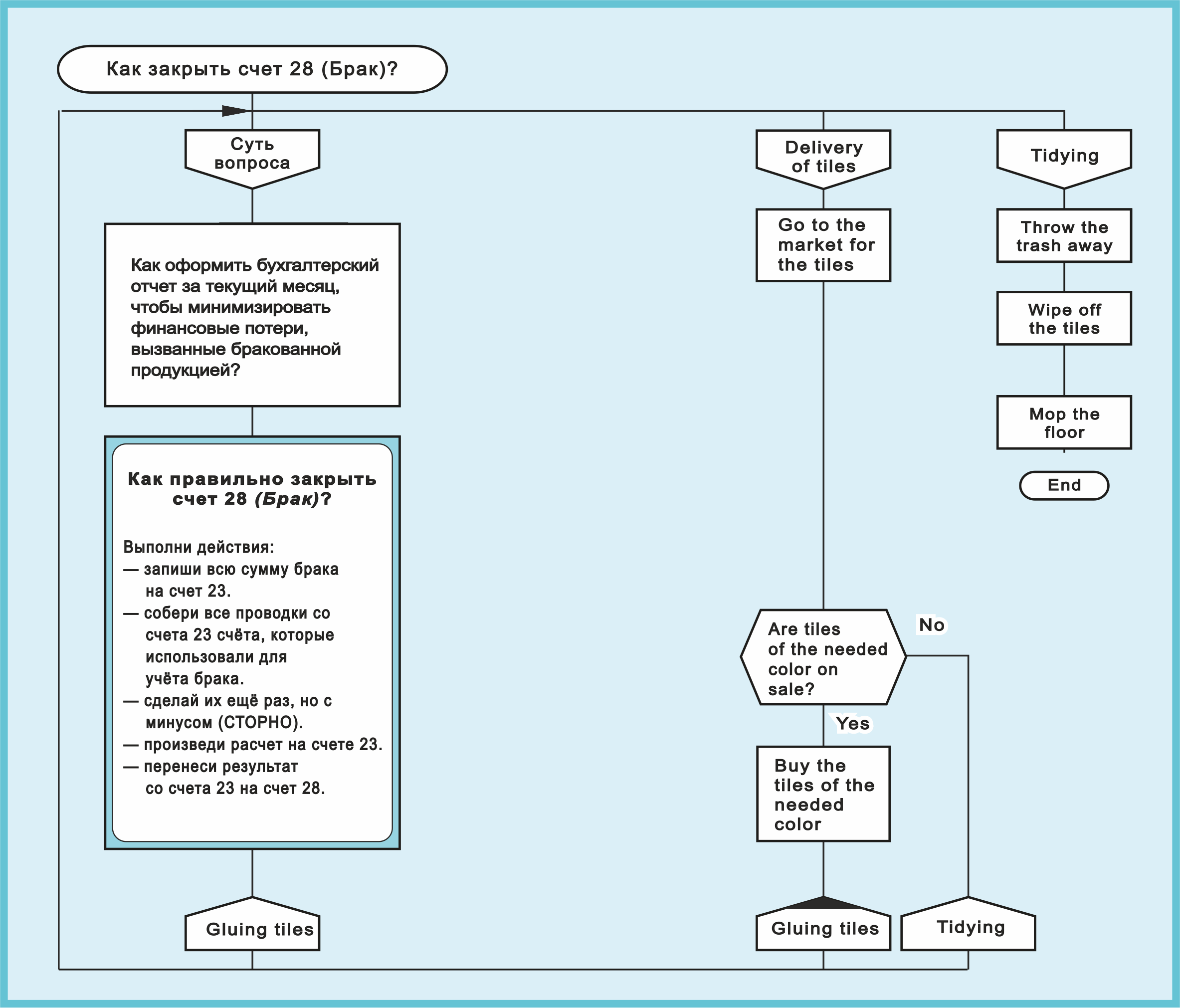
Предлагаю черновой вариант крайней левой ветки.

Идея такая. Левая ветка пояснительная.
Она дает пояснения ОТ ПРОСТОГО К СЛОЖНОМУ
и содержит три ступени ниже заголовка

1-я ступень "Суть вопроса"

2-я ступень — объяснение на пальцах (в иконе "действие").

3-я ступень — подробности (в иконе "комментарий").

У меня просьба. Дайте Ваш вариант (формулировку) для 2-й и 3-й ступени.

Лично я очень не удовлетворен 3-й ступенью. Желательно как-то попроще
и попонятнее. Наверно, даже с использованием слова "финт", которое
Вы очень метко использовали, а я не решился. А зря.


Вложения:
Fig. 35a Tilling a kitchen Rev2    - копия.png
Fig. 35a Tilling a kitchen Rev2 - копия.png [ 392.56 КБ | Просмотров: 24964 ]
Вернуться к началу
 Профиль  
 
СообщениеДобавлено: Воскресенье, 29 Март, 2015 10:34 

Зарегистрирован: Четверг, 23 Май, 2013 05:13
Сообщения: 401
Владимир Паронджанов писал(а):
Предлагаю черновой вариант крайней левой ветки.

Идея такая. Левая ветка пояснительная.
Она дает пояснения ОТ ПРОСТОГО К СЛОЖНОМУ
и содержит три ступени ниже заголовка

1-я ступень "Суть вопроса"

2-я ступень — объяснение на пальцах (в иконе "действие").

3-я ступень — подробности (в иконе "комментарий").

У меня просьба. Дайте Ваш вариант (формулировку) для 2-й и 3-й ступени.

Лично я очень не удовлетворен 3-й ступенью. Желательно как-то попроще
и попонятнее. Наверно, даже с использованием слова "финт", которое
Вы очень метко использовали, а я не решился. А зря.


А после такого подробного объяснения "на пальцах" Дракон-схема понадобится?
Или она и будет состоять из одной ветки "Суть вопроса"?
В объяснении содержится и решение. Добавлять уже получается нечего?


Вернуться к началу
 Профиль  
 
СообщениеДобавлено: Воскресенье, 29 Март, 2015 11:24 

Зарегистрирован: Воскресенье, 24 Февраль, 2008 15:32
Сообщения: 6037
Откуда: Москва
Мой предыдущий вариант я сам забраковал. Он плохой и никуда не годится.

Поэтому я придумал новый вариант. Прошу критиковать.

Вложение:
28 счет .png
28 счет .png [ 518.03 КБ | Просмотров: 24932 ]


Шилин Александр писал(а):
А после такого подробного объяснения "на пальцах" Дракон-схема понадобится?
Или она и будет состоять из одной ветки "Суть вопроса"?
В объяснении содержится и решение. Добавлять уже получается нечего?


Я имел в виду, что справа сохраняются Ваши ветки
(как у Вас и было сделано первоначально).

Моя цель — максимально облегчить для читателя первоначальное
вхождение в дракон-схему.
И показать выразительные возможности самого обычного текста.
Но не больше того.
Я совсем не имел в виду удаление остальных веток.

Если прочитать внимательно Ваши объяснения на этом форуме
и на форуме easyelectronic, можно обнаружить огромное количество
бесценных сведений и знаний по счету 28 (которые Вы извлекли
из своей мудрой головы). Я использовал ничтожно малую часть
этого богатства.

Все это можно с пользой для дела использовать
для наполнения следующих веток ценными и нужными знаниями.

Подробное разжевывание проблемы в самом начале
(в крайней левой ветке) особенно полезно — и даже необходимо —
в Вашей пионерской теме и работе по арбитражным судам.


Вернуться к началу
 Профиль  
 
СообщениеДобавлено: Вторник, 31 Март, 2015 12:15 

Зарегистрирован: Четверг, 23 Май, 2013 05:13
Сообщения: 401
Владимир Паронджанов писал(а):
Мой предыдущий вариант я сам забраковал. Он плохой и никуда не годится.

Поэтому я придумал новый вариант. Прошу критиковать.


В целом суть передана правильно.
Но меня как-то беспокоит большой размер иконок.
Из-за этого, на мой взгляд, текст сливается и мысли как-то перемешиваются.
Лучше было бы разделить информацию на большее количество отдельных блоков. На мой взгляд.


Вернуться к началу
 Профиль  
 
СообщениеДобавлено: Вторник, 31 Март, 2015 21:17 

Зарегистрирован: Четверг, 23 Май, 2013 05:13
Сообщения: 401
Это не учётная задача.
Но относится к 1С.
Информация по работе с Полнотекстовым Поиском в 1С.
Дракон-Схема + ГНОМ-схема
Вложение:
ПолнотекстовыйПоиск.png
ПолнотекстовыйПоиск.png [ 61.2 КБ | Просмотров: 24874 ]


Файл ИС Дракон:
Вложение:
ПолнотекстовыйПоиск.drt [3.79 КБ]
Скачиваний: 834


Полезная информация


Вернуться к началу
 Профиль  
 
СообщениеДобавлено: Вторник, 31 Март, 2015 21:52 

Зарегистрирован: Воскресенье, 24 Февраль, 2008 15:32
Сообщения: 6037
Откуда: Москва
Замечания по дракон-схеме.

Лучше использовать повелительную форму глагола единственного числа:

Запусти
Выбери
Выполни
Установи
Жми
Ознакомься (лучше Прочитай)

====
Это короче и понятнее


Вернуться к началу
 Профиль  
 
СообщениеДобавлено: Среда, 01 Апрель, 2015 14:32 

Зарегистрирован: Четверг, 23 Май, 2013 05:13
Сообщения: 401
Дракон-схема для обновления конфигурации 7.7
Специалистов по этой конфигурации у нас в организации не осталось. Точнее всего два человека осталось.
Все новый учатся на восьмёрку.
Но иногда приходится обновлять 7.7, как сейчас.
Чтобы снять с себя эту заботу сделал простую инструкцию по обновлению на ИС Дракон.
Картинка:
Вложение:
ОбновлениеКонфигураций1С77.png
ОбновлениеКонфигураций1С77.png [ 202.64 КБ | Просмотров: 24837 ]


Файл на ИС Дракон:
Вложение:
ОбновлениеКонфигураций1С77.drt [13.74 КБ]
Скачиваний: 847


Вернуться к началу
 Профиль  
 
СообщениеДобавлено: Среда, 01 Апрель, 2015 16:11 

Зарегистрирован: Воскресенье, 24 Февраль, 2008 15:32
Сообщения: 6037
Откуда: Москва
Названия в шапке слепые и не отражают сути (или плохо отражают суть дела)

Всюду должны быть названия ПРОЦЕССОВ (действий)

Вместо слепого "Порядок действий" написать
Цитата:
Порядок действий при обновлении конфигураций 1С77


Вместо "Ветка Глобальный модуль" написать
Цитата:
Обработка Глобального модуля


Вместо "Ветка Справочники" написать
Цитата:
Обработка Справочников


И т.д.


Вернуться к началу
 Профиль  
 
СообщениеДобавлено: Четверг, 02 Апрель, 2015 14:49 

Зарегистрирован: Четверг, 23 Май, 2013 05:13
Сообщения: 401
Поправил схему про обновление 7.7

Картинка:
Вложение:
ОбновлениеКонфигураций1С77.png
ОбновлениеКонфигураций1С77.png [ 254.13 КБ | Просмотров: 24790 ]


Файл DRT:
Вложение:
ОбновлениеКонфигураций1С77.drt [16.51 КБ]
Скачиваний: 819


Вернуться к началу
 Профиль  
 
СообщениеДобавлено: Четверг, 02 Апрель, 2015 15:58 

Зарегистрирован: Воскресенье, 24 Февраль, 2008 15:32
Сообщения: 6037
Откуда: Москва
Если я правильно понял, ключевым словом является "Обновление", так как речь идет об Обновлении конфигураций 1С77

Поэтому я изменяю свои предложения.

Названия в шапке по-прежнему слепые и не отражают сути (или плохо отражают суть дела)

Всюду должны быть названия ПРОЦЕССОВ (действий)

1. Вместо слепого "Порядок действий" написать
Цитата:
Порядок действий при обновлении конфигураций 1С77


2. Вместо "Ветка Глобальный модуль" написать
Цитата:
Обновление Глобального модуля


3. Вместо "Ветка Справочники" написать
Цитата:
Обновление Справочников


4. Вместо "Ветка Документы" написать
Цитата:
Обновление Документов


5. Вместо "Ветка Обработка" написать
Цитата:
Обновление Обработки


6. Вместо "Окончание корректировки кофигурации" написать
Цитата:
Окончание обновления кофигурации


7. Ветка "Завершение" не нужна.


Вернуться к началу
 Профиль  
 
Показать сообщения за:  Поле сортировки  
Начать новую тему Ответить на тему  [ Сообщений: 25 ]  На страницу 1, 2  След.

Часовой пояс: UTC + 3 часа


Кто сейчас на конференции

Сейчас этот форум просматривают: нет зарегистрированных пользователей и гости: 1


Вы не можете начинать темы
Вы не можете отвечать на сообщения
Вы не можете редактировать свои сообщения
Вы не можете удалять свои сообщения
Вы не можете добавлять вложения

Найти:
cron
Вся информация, размещаемая участниками на конференции (тексты сообщений, вложения и пр.) © 2008-2025, участники конференции «DRAKON.SU», если специально не оговорено иное.
Администрация не несет ответственности за мнения, стиль и достоверность высказываний участников, равно как и за безопасность материалов, предоставляемых участниками во вложениях.
Powered by phpBB® Forum Software © phpBB Group
Русская поддержка phpBB