DRAKON.SU

Текущее время: Понедельник, 08 Декабрь, 2025 20:17

Часовой пояс: UTC + 3 часа




Начать новую тему Ответить на тему  [ Сообщений: 136 ]  На страницу 1, 2, 3, 4, 5 ... 7  След.
Автор Сообщение
 Заголовок сообщения: Уголовное право в Дракон-схемах
СообщениеДобавлено: Вторник, 14 Июль, 2009 15:05 

Зарегистрирован: Среда, 13 Май, 2009 21:05
Сообщения: 153
Откуда: Саратов
Предлагаю для обсуждения возможность применения Дракон-схем для преподавания уголовного права.
В качестве примера - обзорная схема по уголовному праву, раскрывающая кратко его содержание и взаимосвязь отдельных правовых институтов


Последний раз редактировалось Бытко Сергей Пятница, 07 Август, 2009 12:07, всего редактировалось 1 раз.

Вернуться к началу
 Профиль  
 
 Заголовок сообщения: Re: Уголовное право в схемах
СообщениеДобавлено: Вторник, 14 Июль, 2009 19:04 

Зарегистрирован: Воскресенье, 06 Апрель, 2008 14:43
Сообщения: 1657
Бытко Сергей писал(а):
Предлагаю для обсуждения возможность применения Дракон-схем ...
Пожалуйста выложите их здесь в графическом и drt форматах, будем обсуждать.


Вернуться к началу
 Профиль  
 
 Заголовок сообщения: Re: Уголовное право в схемах
СообщениеДобавлено: Среда, 15 Июль, 2009 11:03 

Зарегистрирован: Среда, 13 Май, 2009 21:05
Сообщения: 153
Откуда: Саратов
Обзорная схема по уголовному праву, отдельные блоки раскрываются в других схемах


Вложения:
Комментарий к файлу: Здесь - основная схема в drt формате
crimlow.drt [5.57 КБ]
Скачиваний: 1282
Комментарий к файлу: Схема 1
crimlow.gif
crimlow.gif [ 56.49 КБ | Просмотров: 34764 ]
Вернуться к началу
 Профиль  
 
 Заголовок сообщения: Re: Уголовное право в схемах
СообщениеДобавлено: Среда, 15 Июль, 2009 12:58 

Зарегистрирован: Среда, 13 Май, 2009 21:05
Сообщения: 153
Откуда: Саратов
Следующая схема:
1. Действие уголовного закона РФ во времени и в пространстве


Вложения:
закона во времени и пространстве.png
закона во времени и пространстве.png [ 41.63 КБ | Просмотров: 34749 ]
закона во времени и пространстве.drt [3.34 КБ]
Скачиваний: 1286
Вернуться к началу
 Профиль  
 
 Заголовок сообщения: Re: Уголовное право в схемах
СообщениеДобавлено: Среда, 15 Июль, 2009 17:18 

Зарегистрирован: Воскресенье, 04 Ноябрь, 2007 23:01
Сообщения: 511
Для тренировки и поддержки процедурных механизмов - просто замечательно.
Но комментарии мне не понравились:
1. должна использоваться некая технология поставки данных об актуальности и приоритете применения законов и подзаконных актов на запрашиваемый момент или период, о декларативных данных из этих законов. Иначе всё это оказывается в текстовых комментариях и загромождает схемы. Или напрашивается вывод об "алгоритме в комментариях"(частично). Т.е. то, что Вы написали в комментариях к "Применяем уголовный закон, действовавший на момент совершения деяния" на второй схеме - это действия алгоритма проверки, а не пояснения к действию "Применяем..". Если уж пояснять, то "как" применяем.
Комментарии в первой схеме: что значит "исключить преступность деяния"? Это и должно находиться в комментариях к вопросу "Есть обстоятельства, исключающие преступность деяния?". Так, как сделано - можно половину УК в комментарии переписать. Те же соображения и по комментариям к "Есть основания для освобождения от УО?"

Перечисленные в комментариях данные могут измениться без изменения самой процедуры применения("алгоритма"), т.е. они должны храниться в "справочнике" и выуживаться оттуда по запросу. Алгоритм работы со справочником в Драконе нарисовать можно, сам справочник - нет. Остаётся - в виде таблицы на отдельный стенд?

2. Проверка на улучшение положения осужденного, на мой взгляд, откомментирована правильно - пояснено, что включает в себя понятие "улучшает".


Вернуться к началу
 Профиль  
 
 Заголовок сообщения: Re: Уголовное право в схемах
СообщениеДобавлено: Четверг, 16 Июль, 2009 00:20 

Зарегистрирован: Среда, 13 Май, 2009 21:05
Сообщения: 153
Откуда: Саратов
Рэйлвэй Каген писал(а):
Но комментарии мне не понравились:

Спасибо за замечание! Если я Вас понял, было бы правильно написать в комментариях так: "Под обстоятельствами, исключающими преступность деяния, понимаются обстоятельства, при которых причинение вреда не является преступлением. К таким обстоятельствам относятся... и т.д." Правильно?

И еще, хотелось бы пояснить кое-что, для улучшения понимания..
Уголовное право - т.н. материальная отрасль права, в ней говориться ЧТО ДЕЛАТЬ с лицом, совершившим преступление. А процедуру привлечения к ответственности, т.е. КАК СДЕЛАТЬ, определяет уголовный процесс. Поэтому, строго говоря, применение Дракон-схем не совсем корректно, т.к. они предназначены для описания процедур.
С другой стороны Дракон, на мой взгляд, позволяет отражать не только последовательность каких-то действий, но и взаимосвязи между отдельными частями систем, что я и попытался продемонстрировать.
Однако не исключены и схемы, в которых содержатся декларативные знания.
Посмотрите, пожалуйста следующий пример? "Понятие преступления по УК РФ"


Вложения:
Комментарий к файлу: Схема "Понятие преступления по УК РФ"
crim_def.png
crim_def.png [ 24.08 КБ | Просмотров: 34549 ]
Комментарий к файлу: Схема "Понятие преступления по УК РФ"
crim_def.drt [1.97 КБ]
Скачиваний: 1250


Последний раз редактировалось Бытко Сергей Пятница, 17 Июль, 2009 11:42, всего редактировалось 1 раз.
Вернуться к началу
 Профиль  
 
 Заголовок сообщения: Re: Уголовное право в схемах
СообщениеДобавлено: Четверг, 16 Июль, 2009 07:14 

Зарегистрирован: Воскресенье, 04 Ноябрь, 2007 23:01
Сообщения: 511
Вот так:
Бытко Сергей писал(а):
Под обстоятельствами, исключающими преступность деяния, понимаются обстоятельства, при которых причинение вреда не является преступлением.
Дальше - стоп.
Бытко Сергей писал(а):
..К таким обстоятельствам относятся... и т.д.
- это уже список(база данных), по которому может производиться поиск обстоятельств, значимых для каждого конкретного дела. В комментариях ему не место. Актуальность списка тоже может поддерхиваться каким-то алгоритмом.

Если не ошибаюсь, в некоторых случаях подразумевается механизм сопоставления:
Действие: поиск обстоятельств, исключающих преступность деяния
Примечание к действию: поиск производится в материалах дела и по нормативно-правовой БД.
Вопрос: обстоятельства найдены?
Примечание к вопросу: есть совпадения?
    1. Такой подход позволит не переписывать декларатив в комментарии.
    2. То, что подразумевается, станет явным. Схема станет более понятной.
    3. Не придётся менять Дракон-схему при изменении декларатива.
    4. Видно где "А это - как посмотреть"


Вернуться к началу
 Профиль  
 
 Заголовок сообщения: Re: Уголовное право в схемах
СообщениеДобавлено: Четверг, 16 Июль, 2009 09:23 

Зарегистрирован: Среда, 13 Май, 2009 21:05
Сообщения: 153
Откуда: Саратов
Рэйлвэй Каген писал(а):
Вот так:
Актуальность списка тоже может поддерхиваться каким-то алгоритмом.
Если не ошибаюсь, в некоторых случаях подразумевается механизм сопоставления:
Действие: поиск обстоятельств, исключающих преступность деяния
Примечание к действию: поиск производится в материалах дела и по нормативно-правовой БД.


Ага! То есть надо сначала сделать вставку "Проверяем - есть ли обстоятельства, исключающие преступность деяния", указывая на специальную процедуру, а затем задать вопрос: "Обстоятельства есть, Да, нет?" Правильно?


Вернуться к началу
 Профиль  
 
 Заголовок сообщения: Re: Уголовное право в схемах
СообщениеДобавлено: Четверг, 16 Июль, 2009 09:38 

Зарегистрирован: Воскресенье, 04 Ноябрь, 2007 23:01
Сообщения: 511
Да.
Вставку потом развернёте в отдельной схеме.


Вернуться к началу
 Профиль  
 
 Заголовок сообщения: Re: Уголовное право в схемах
СообщениеДобавлено: Четверг, 16 Июль, 2009 09:50 

Зарегистрирован: Среда, 13 Май, 2009 21:05
Сообщения: 153
Откуда: Саратов
Рэйлвэй Каген писал(а):
Да.
Вставку потом развернёте в отдельной схеме.

Тогда такой вопрос:
из схемы видно, что подавлящую ее часть занимают развилки, предусматривающие наличие соответствующей проверочной процедуры.
Следовательно самыми частыми элементами будут вставки с последующими вопросами-развилками. Как Вы думаете, может быть с целью повышения компактности алгоритма и улучшения его читаемости можно было бы объединить икону вставка с последующей развилкой в какую-нибудь самостоятельную икону, подразумевающую совмещение проверки и вопроса?


Вернуться к началу
 Профиль  
 
 Заголовок сообщения: Re: Уголовное право в схемах
СообщениеДобавлено: Четверг, 16 Июль, 2009 10:13 

Зарегистрирован: Воскресенье, 04 Ноябрь, 2007 23:01
Сообщения: 511
Тут предлагалось подобное. Но к единому мнению так и не пришли. Я не поддерживаю такую идею.

Насколько важно в Вашей области отделять производство каких-либо действий от квалификации результатов, фактов? Попробуйте оценить. Компактность схемы не всегда улучшает читаемость. Достоинство Дракон-схем не столько в читаемости, сколько в улучшенных возможностях понимания структурно представленной информации.


Вернуться к началу
 Профиль  
 
 Заголовок сообщения: Re: Уголовное право в схемах
СообщениеДобавлено: Четверг, 16 Июль, 2009 17:58 

Зарегистрирован: Среда, 13 Май, 2009 21:05
Сообщения: 153
Откуда: Саратов
Хотелось бы обратиться к народу.
Есть еще несколько схем. Как лучше их выкладывать? В одном сообщении или разнести с комментариями? Не будет ли слишком громоздко. Ваше мнение?


Вернуться к началу
 Профиль  
 
 Заголовок сообщения: Re: Уголовное право в схемах
СообщениеДобавлено: Четверг, 16 Июль, 2009 19:08 

Зарегистрирован: Среда, 13 Май, 2009 21:05
Сообщения: 153
Откуда: Саратов
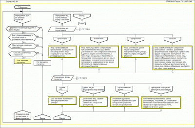
Прошу рассмотреть следующую схему: соучастие в преступлении по УК РФ


Вложения:
Комментарий к файлу: Соучастие в преступлении
complicity.gif
complicity.gif [ 57.62 КБ | Просмотров: 34543 ]
Комментарий к файлу: Соучастие в преступлении
complicity.drt [4.94 КБ]
Скачиваний: 1244


Последний раз редактировалось Бытко Сергей Пятница, 17 Июль, 2009 11:46, всего редактировалось 1 раз.
Вернуться к началу
 Профиль  
 
 Заголовок сообщения: Re: Уголовное право в схемах
СообщениеДобавлено: Четверг, 16 Июль, 2009 21:49 

Зарегистрирован: Среда, 13 Май, 2009 21:05
Сообщения: 153
Откуда: Саратов
Здесь на форуме поднимался вопрос об учебниках в виде схем.
Думаю, что данный вопрос может быть освещен на конкретном примере, сравнением схемы, голого текста УК РФ и соответствующего учебного материала.

К схеме "Соучастие в преступлении по УК РФ", прикладываю статьи УК о о соучастии и лекцию по соучастию, подготовленную мною (здесь - вариант еще не причесанный редактором).
Хотелось бы узнать Ваше мнение

PS почему-то при отправке вложений калечатся имена файлов, не могу понять в чем дело (((


Вложения:
Комментарий к файлу: Лекция по соучастию
complicity.zip [118.7 КБ]
Скачиваний: 929
Комментарий к файлу: Глава 7 УК РФ - соучастие в преступлении
code.zip [1.69 КБ]
Скачиваний: 895


Последний раз редактировалось Бытко Сергей Пятница, 17 Июль, 2009 11:51, всего редактировалось 1 раз.
Вернуться к началу
 Профиль  
 
 Заголовок сообщения: Re: Уголовное право в схемах
СообщениеДобавлено: Четверг, 16 Июль, 2009 22:02 

Зарегистрирован: Вторник, 27 Май, 2008 13:24
Сообщения: 155
Отлично и архиважно! Особенно для неюристов. Ещё бы гражданский кодекс сюда. Есть и другие моменты где требуется заполнение и сбор всяческих документов в учреждениях и т.п. - ведь бюрократия есть неоднозначность государственного процесса, оставляющая служащему окно для произвола. А зримая схема не оставляет! Но это работа всерьёз, и, если это будет сделано, оно станет "бомбой". И это замечательное, к тому же практически существенное, напоминание ретивым профи от компьютера что есть жизнь за пределами монитора и что область действия ДРАКОНа гораздо шире программирования.


Последний раз редактировалось dvuugl Четверг, 16 Июль, 2009 22:50, всего редактировалось 2 раз(а).

Вернуться к началу
 Профиль  
 
 Заголовок сообщения: Re: Уголовное право в схемах
СообщениеДобавлено: Четверг, 16 Июль, 2009 22:09 
Администратор

Зарегистрирован: Вторник, 15 Ноябрь, 2005 01:14
Сообщения: 71
Откуда: Россия, Орёл
Бытко Сергей писал(а):
PS почему-то при отправке вложений калечатся имена файлов, не могу понять в чем дело (((

Точную причину не укажу, но не рекомендую давать русскоязычные названия файлам.


Вернуться к началу
 Профиль  
 
 Заголовок сообщения: Re: Уголовное право в схемах
СообщениеДобавлено: Четверг, 16 Июль, 2009 22:18 

Зарегистрирован: Воскресенье, 06 Апрель, 2008 14:43
Сообщения: 1657
Бытко Сергей, рекомендация. Для того, чтобы в графическом файле отсутствовали точки ввода, надо не выбирать схему, а выбрать документ т.е. за пределами схемы.


Вернуться к началу
 Профиль  
 
 Заголовок сообщения: Re: Уголовное право в схемах
СообщениеДобавлено: Пятница, 17 Июль, 2009 03:42 

Зарегистрирован: Среда, 27 Май, 2009 01:41
Сообщения: 33
Я давно задумывался над вопросом/проблемой адекватного понимания УК неспециалистом, потому как мы все ходим под статьями и ориентироваться может специалист - а специалисты СТОЯТ ДОРОГО - у нас все зарабатывают достаточно чтобы нанимать СПЕЦИАЛИСТОВ?
...
Также меня весьма интересует вопрос - а проходят ли законотворческие акты наших законорождающих органов проверку (экспертизу?) на непротиворечивость другим актам? если да - то каким образом это делается - "вася-ППП-ага, нормуль!" или есть некая формальная процедура...?
...


Вернуться к началу
 Профиль  
 
 Заголовок сообщения: Re: Уголовное право в схемах
СообщениеДобавлено: Пятница, 17 Июль, 2009 09:27 

Зарегистрирован: Среда, 13 Май, 2009 21:05
Сообщения: 153
Откуда: Саратов
Tomba писал(а):
Я давно задумывался над вопросом/проблемой адекватного понимания УК неспециалистом, потому как мы все ходим под статьями и ориентироваться может специалист - а специалисты СТОЯТ ДОРОГО - у нас все зарабатывают достаточно чтобы нанимать СПЕЦИАЛИСТОВ?


Изучить право может каждый, хотя порог вхождения достаточно высокий. Прочитать УК, например, явно недостаточно. Многие положения раскрываются только в теории (например - состав преступления, в соответствии со ст. 8 УК, является единственным основанием уголовной ответственности. Однако все признаки состава преступления в УК, как это не парадоксально, не определяются), некоторые статьи УК не позволяют однозначно толковать их содержание (если интересно, могу привести примеры). Есть противоречивая судебная практика, в некоторых случаях не учитываются индивидуальные физиологические особенности личности (например индивидуальная скорость реакции) и т.д. и т.п.

В то же время неспециалисты способны существенно перевернуть многие правовые представления в силу непредвзятости и свежести восприятия. Прекрасный тому пример - книга историка Э.А. Позднякова "Философия преступления. Для тех, кто не боится потерять иллюзии."

На площадке Оберона, собственно, я и хотел обсудить проблему доступности права.

К счастью у нас еще не так запущено как у американцев. Об этом есть в книге А.Никонова здесь http://fictionbook.ru/author/nikonov_aleksandr_petrovich/konec_feminizma_chem_jenshina_otlichaets/

По поводу стоимости услуг специалистов - все правильно они стоят дорого, хотя у нас в Саратове, например, есть определенный переизбыток юристов, поэтому и цены отличаются. В то же время, большое значение имеет не только квалификация адвоката, но и его связи.


Вернуться к началу
 Профиль  
 
 Заголовок сообщения: Re: Уголовное право в схемах
СообщениеДобавлено: Пятница, 17 Июль, 2009 09:31 

Зарегистрирован: Среда, 13 Май, 2009 21:05
Сообщения: 153
Откуда: Саратов
Tomba писал(а):
Также меня весьма интересует вопрос - а проходят ли законотворческие акты наших законорождающих органов проверку (экспертизу?) на непротиворечивость другим актам? если да - то каким образом это делается - "вася-ППП-ага, нормуль!" или есть некая формальная процедура...?

Формальной процедуры нет. Иногда встречаются противоречия между отдельными законами. Когда последствия этих противоречий становятся достаточно массовыми и ощутимыми - они, как правило, снимаются.
У нас одно время за незаконное хранение охотничьего ружья, например, одновременно устанавливалась и уголовная и административная ответственность. Через какое-то время изменили УК - и проблема устранилась.
Противоречиями всех законов Конституции занимается Конституционный суд РФ - но по заявлению граждан и организаций, не в инициативном порядке


Вернуться к началу
 Профиль  
 
Показать сообщения за:  Поле сортировки  
Начать новую тему Ответить на тему  [ Сообщений: 136 ]  На страницу 1, 2, 3, 4, 5 ... 7  След.

Часовой пояс: UTC + 3 часа


Кто сейчас на конференции

Сейчас этот форум просматривают: нет зарегистрированных пользователей и гости: 1


Вы не можете начинать темы
Вы не можете отвечать на сообщения
Вы не можете редактировать свои сообщения
Вы не можете удалять свои сообщения
Вы не можете добавлять вложения

Найти:
cron
Вся информация, размещаемая участниками на конференции (тексты сообщений, вложения и пр.) © 2008-2025, участники конференции «DRAKON.SU», если специально не оговорено иное.
Администрация не несет ответственности за мнения, стиль и достоверность высказываний участников, равно как и за безопасность материалов, предоставляемых участниками во вложениях.
Powered by phpBB® Forum Software © phpBB Group
Русская поддержка phpBB