DRAKON.SU

Текущее время: Понедельник, 15 Декабрь, 2025 23:37

Часовой пояс: UTC + 3 часа




Начать новую тему Ответить на тему  [ Сообщений: 125 ]  На страницу 1, 2, 3, 4, 5 ... 7  След.
Автор Сообщение
СообщениеДобавлено: Четверг, 23 Май, 2013 07:51 

Зарегистрирован: Четверг, 23 Май, 2013 05:13
Сообщения: 401
Возникла трудность при попытке использовать ДРАКОН для описания отдельных ситуаций из судебной практики. Обычно каждая ситуация - это судебное дело.
И у каждого участника ситуации есть строго своя точка видения этой ситуации.
Приведу пример:
Две организации - одна сдаёт машину в лизинг (Лизингодатель), вторая берёт (Лизингополучатель).
Лизингодатель (сдавший машину в лизинг) страхует эту машину. Есть график платежей.
Лизингополучатель (который взял машину в лизинг) перевыполнил этот график - оплатил всё раньше - что не запрещено ни Законом, ни договором.
И тут начинаются разночтения.
Лизингодатель решил, что после полной оплаты договор закончен. И не стал возобновлять страховку машины, которая закончилась до истечения срока договора, но после полной оплаты.
Произошла авария, Лизингополучатеь восстанавливал машину за свой счёт и стал требовать деньги с Лизингодателя - за то, что тот не страховал машину - как указано в договоре.
Лизингополучатель считал, что несмотря на конец выплат - конец договора не наступил.
Было несколько судов с разными решениями.
Окончательную точку зрения выставил Высший Арбитражный Суд РФ.
На этом примере видно, что с точки зрения Лизингодателя ситуация с момента последнего платежа развивается иначе, чем с точки зрения Лизингополучателя.
У пары-тройки судов могут быть другие взгляды на ситуацию.
У Высшего Арбитражного Суда РФ - взгляд окончательный, но и его толковать могут все по-разному.
В общем - ситуация одна, но каждый видит её по-своему. И вот это надо на схеме показать.
Причём не только показать каждую точку зрения, но и выделить их отличия друг от друга и от окончательной "правильной" точки зрения.
Кроме этого хотелось бы выделить визуально роль и действия каждого участника в этих ситуациях.
При первой попытке решить эту задачку подумал, что подойдёт механизм описания-рисования бизнес-процессов. Там вроде бы можно выделить для каждого участника отдельную "плавательную дорожку" (как это было сказано здесь на форуме). Но потом вспомнил про ДРАКОН и решил переключиться.
Но как изобразить в рамках Дракон разные взгляды на одну и ту же ситуацию?
Как подчеркнуть точки различия?
Как выделить-показать роли и степень вовлечённости каждого участника.
Вроде бы получаются параллельные процессы идут - один процесс с точки зрения Лизингодателя, второй с точки зрения Лизингополучателя и так далее. Несколько параллельных процессов.
Как их показать? Как их увязать между собой?
Непонятно.


Вернуться к началу
 Профиль  
 
СообщениеДобавлено: Четверг, 23 Май, 2013 08:16 

Зарегистрирован: Понедельник, 09 Ноябрь, 2009 17:29
Сообщения: 904
Откуда: Россия, Питер
Шилин Александр писал(а):
Лизингодатель решил, что после полной оплаты договор закончен.

А договор секретный или его содержание можно прочитать?
После выплаты всей суммы по лизингу машина меняет собственника?
По лизингу существует специальное законодательство?

P.S. На первый взгляд, ДРАКОН вряд ли поможет. Поможет чёткое прописывание условий окончания договора : )


Вернуться к началу
 Профиль  
 
СообщениеДобавлено: Четверг, 23 Май, 2013 08:20 
Аватара пользователя

Зарегистрирован: Вторник, 19 Сентябрь, 2006 21:54
Сообщения: 189
Откуда: Россия, Санкт-Петербург
Ситуации примерно понятны. Не понятно мне, какой алгоритм вы собираетесь описать на Драконе, и кто у вас будет исполнитель этого алгоритма.


Вернуться к началу
 Профиль  
 
СообщениеДобавлено: Четверг, 23 Май, 2013 08:27 

Зарегистрирован: Четверг, 23 Май, 2013 05:13
Сообщения: 401
Договора у меня нет. Есть только решения судов по этому делу.
Если интересны детали этого дела, то про них можно почитать вот здесь:
http://kad.arbitr.ru/Card/0e11efef-1821 ... 40df521f59
Но мой вопрос про другое - про то как это описать в Драконе.
Задача: нарисовать схему ситуации так, чтобы взглянув на неё стало понятно - обо что спорили и кто победил.
Я предложил вариант рассмотрения разных точек зрения по одному и тому же вопросу вместе и рядом, чтобы эти точки зрения можно было бы сравнить.
Может можно ещё как?


Вернуться к началу
 Профиль  
 
СообщениеДобавлено: Четверг, 23 Май, 2013 08:31 

Зарегистрирован: Четверг, 23 Май, 2013 05:13
Сообщения: 401
Александр Ильин писал(а):
Ситуации примерно понятны. Не понятно мне, какой алгоритм вы собираетесь описать на Драконе, и кто у вас будет исполнитель этого алгоритма.

Так получается, что и алгоритма-то нет.
Есть только описание ситуации.
С помощью схем ДРАКОН - для улучшения понимания ситуации.
Наберём достаточное количество описаний - можно подумать как вытянуть из них и алгоритмы.


Вернуться к началу
 Профиль  
 
СообщениеДобавлено: Четверг, 23 Май, 2013 08:39 

Зарегистрирован: Воскресенье, 24 Февраль, 2008 15:32
Сообщения: 6037
Откуда: Москва
Уважаемые коллеги!

Хочу Вам представить (с запозданием) Александра Николаевича Шилина, с которым мы знакомы с 2000 года.

Александр Николаевич является автором Главы 20 (Алгоритмы бухгалтерского учета) моей последней книги "Учись писать, читать и понимать алгоритмы..." В той же главе содержится информация о фирме "Инженеры информации", которую он возглавляет.

Меня очень интересует проблема, которую поднял Александр Николаевич.
Надеюсь, что мы коллективными усилиями сможем ее решить.

Проблема очень трудная, но очень интересная.


Вернуться к началу
 Профиль  
 
СообщениеДобавлено: Четверг, 23 Май, 2013 08:52 

Зарегистрирован: Понедельник, 09 Ноябрь, 2009 17:29
Сообщения: 904
Откуда: Россия, Питер
Начать можно так:
Вложение:
договор.png
договор.png [ 8.68 КБ | Просмотров: 34537 ]

Видим, что должно присутствовать некое "условие завершения договора".

Каково оно?


Вернуться к началу
 Профиль  
 
СообщениеДобавлено: Четверг, 23 Май, 2013 08:53 

Зарегистрирован: Четверг, 23 Май, 2013 05:13
Сообщения: 401
Ильченко Эдуард писал(а):
Шилин Александр писал(а):
Лизингодатель решил, что после полной оплаты договор закончен.

А договор секретный или его содержание можно прочитать?
После выплаты всей суммы по лизингу машина меняет собственника?
По лизингу существует специальное законодательство?

P.S. На первый взгляд, ДРАКОН вряд ли поможет. Поможет чёткое прописывание условий окончания договора : )


Меня интересует только описание этой ситуации в виде схемы на ДРАКОН. Кто и как её применит - это личная забота каждого.
Комментарии к Законам, применение закона, участие в судебных спорах, советы юристам, руководителям - всё это в мою задачу не входит - нет ни нужного образования, ни практики.
У меня очень-очень маленькая задача: найти интересную ситуацию, прокомментировать её и положить на стол руководству - "дальше действовать будут они". Я только привлекаю внимание к проблеме.
Для примера прилагаю подготовленный комментарий по той ситуации, которую я описал.
Теперь руководству захотелось более доступного и понятного восприятия сути такой ситуации. Сначала им было лень вчитываться в судебное дело, теперь долго читать подготовленный текст - хотят видеть всё сразу-быстро на картинке. В виде схемы.


Вложения:
Схема ситуаций.zip [10.28 КБ]
Скачиваний: 813
Вернуться к началу
 Профиль  
 
СообщениеДобавлено: Четверг, 23 Май, 2013 09:03 

Зарегистрирован: Воскресенье, 24 Февраль, 2008 15:32
Сообщения: 6037
Откуда: Москва
Выскажу общее соображение.

1. Считаю, что существующий язык, используемый в юридической практике, отстал от жизни, труден для понимания и не полностью выполняет свои функции.

2. Это текстовый язык. Изобретение компьютерной графики и замечательные достижения компьютерной графики существуют как бы "отдельно" и не оказывают должного влияния на язык, используемый в юридической практике.

3. Решение проблемы, поставленной Александром Шилиным, я вижу через использование визуальных языков (процедурных и декларативных). Надо использовать, не только ДРАКОН, но и ГРАФ и, возможно, что-то еще.

4. Считаю, что Александр Шилин поставил вопрос совершенно правильно и своевременно.

5. Юристы не умеют использовать визуальные языки при решении сложных юридических вопросов.

6. Такое положение является неприемлемым и должно быть изменено.

7. Однако затронутая проблема в общем виде является исключительно сложной.

8. Решать ее надо методом последовательных приближений, начиная с относительно простых частных (конкретных) случаев. Например, со случая описанного А.Н. Шилиным.


Вернуться к началу
 Профиль  
 
СообщениеДобавлено: Четверг, 23 Май, 2013 09:34 

Зарегистрирован: Четверг, 23 Май, 2013 05:13
Сообщения: 401
Ильченко Эдуард писал(а):
Начать можно так:
Вложение:
Вложение договор.png больше недоступно

Видим, что должно присутствовать некое "условие завершения договора".

Каково оно?


Описание ситуации вижу пока так:


Вложения:
Схема Ситуации.PNG
Схема Ситуации.PNG [ 43.4 КБ | Просмотров: 34533 ]
Вернуться к началу
 Профиль  
 
СообщениеДобавлено: Четверг, 23 Май, 2013 11:31 
Аватара пользователя

Зарегистрирован: Вторник, 19 Сентябрь, 2006 21:54
Сообщения: 189
Откуда: Россия, Санкт-Петербург
Шилин Александр писал(а):
Описание ситуации вижу пока так:
Вот, это дело. Здесь уже появилось фактическое время в виде конкретных дат.

Сами по себе алгоритмы, как это ни удивительно может прозвучать, - это сущности вне времени. Ими можно руководствоваться, находясь в конкретном времени и пространстве (имеется в виду любое смысловое поле, например, "юридическое пространство"), но сами они носят вневременной характер. Дракон позволяет описывать алгоритмы, логические переходы и ситуации выбора, а не само течение времени с фиксаций фактически принятых решений в этих ситуациях выбора.

Если изобразить принятые решения, т.е. пути, по которым фактически пошёл исполнитель, в виде жирных линий, то мы смогли бы увидеть, где пути двух исполнителей разошлись, и, соответственно, кто из них принял неправильное решение в конкретной ситуации выбора.

Для этого необходима схема "объективного" алгоритма, т.е. нарисованная с точки зрения Закона, "как должно было быть". Я так понимаю, что мнения судов на этот счёт разошлись.

Затем можно это соотнести с алгоритмами самих исполнителей, чтобы понять, почему они приняли неверное решение, путём сравнения их алгоритмов с "объективным". Точнее, решение-то будет верным, в рамках их алгоритма. Просто алгоритм будет неправильный.


Вернуться к началу
 Профиль  
 
СообщениеДобавлено: Четверг, 23 Май, 2013 12:00 
Аватара пользователя

Зарегистрирован: Суббота, 29 Март, 2008 19:27
Сообщения: 1097
Откуда: Россия, Чебоксары
Шилин Александр писал(а):
Описание ситуации вижу пока так:
Ну и чем здесь ДРАКОН может помочь?

Вот невооружённым взглядом видно, что:
- срок договора 30.01;
- если договор предусматривает страховку, то она должна быть тоже до 30.01 (следовательно, ЛД нарушил договор);
- если в договоре не предусмотрено изменение срока окончания в зависимости от оплаты, то ЛД, очевидно, неправ.

Юристом для этого быть не надо даже.

А приведённое описание в таблице вполне удобно и очевидно, его достаточно для начала. Места вопросов определяются однозначно, см. выше.


Вернуться к началу
 Профиль  
 
СообщениеДобавлено: Четверг, 23 Май, 2013 12:19 

Зарегистрирован: Четверг, 23 Май, 2013 05:13
Сообщения: 401
Александр Ильин писал(а):
Шилин Александр писал(а):
Описание ситуации вижу пока так:
Вот, это дело. Здесь уже появилось фактическое время в виде конкретных дат.

Сами по себе алгоритмы, как это ни удивительно может прозвучать, - это сущности вне времени. Ими можно руководствоваться, находясь в конкретном времени и пространстве (имеется в виду любое смысловое поле, например, "юридическое пространство"), но сами они носят вневременной характер. Дракон позволяет описывать алгоритмы, логические переходы и ситуации выбора, а не само течение времени с фиксаций фактически принятых решений в этих ситуациях выбора.


По моему мнению время очень часто присутствует в алгоритмах.
И Дракон, вроде бы, позволял работать с отсечкой времени?
Или Дракон позволяет только фиксировать проверку "прошло 5 минут от начала или нет" и не позволяет констатировать "прошло 5 минут"?


Вернуться к началу
 Профиль  
 
СообщениеДобавлено: Четверг, 23 Май, 2013 12:25 

Зарегистрирован: Четверг, 21 Январь, 2010 18:06
Сообщения: 63
Откуда: Нижний Новгород
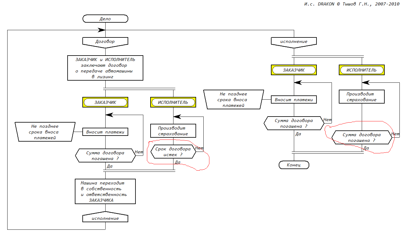
Может быть как-то так...


Вложения:
Дело_№_XXX.png
Дело_№_XXX.png [ 31.01 КБ | Просмотров: 34507 ]
Вернуться к началу
 Профиль  
 
СообщениеДобавлено: Четверг, 23 Май, 2013 12:31 

Зарегистрирован: Четверг, 23 Май, 2013 05:13
Сообщения: 401
Петр Приклонский писал(а):
Может быть как-то так...

Очень интересно.
Но, по-моему, надо сделать ещё одно ИСПОЛНЕНИЕ и в него поставить ЗАКАЗЧИКА.
А вот как отрисовать конфликтную ситуацию?


Вернуться к началу
 Профиль  
 
СообщениеДобавлено: Четверг, 23 Май, 2013 12:32 

Зарегистрирован: Четверг, 23 Май, 2013 05:13
Сообщения: 401
Владимир Паронджанов писал(а):
Выскажу общее соображение.

3. ... Надо использовать, не только ДРАКОН, но и ГРАФ и, возможно, что-то еще.


Прошу прощения, но не подскажете - где можно про ГРАФ почитать?


Вернуться к началу
 Профиль  
 
СообщениеДобавлено: Четверг, 23 Май, 2013 12:40 

Зарегистрирован: Воскресенье, 24 Февраль, 2008 15:32
Сообщения: 6037
Откуда: Москва
Задайте в Гугле:
Цитата:
"почему мудрец похож на обезьяну или парадоксальная энциклопедия современной мудрости" скачать
И скачайте.

Цитата:
См. Глава 21. Вставайте, ГРАФ, вас ждут великие дела. (Графический язык — мощное оружие интеллекта).


===============================

Нашел!

По-моему, проще всего скачать здесь
http://www.koob.ru/parondjanov_v_d/

Но сам я не пробовал

==========================

Вообще-то надо посмотреть всю VII-ю часть (главы 19-26)


Последний раз редактировалось Владимир Паронджанов Четверг, 23 Май, 2013 12:48, всего редактировалось 1 раз.

Вернуться к началу
 Профиль  
 
СообщениеДобавлено: Четверг, 23 Май, 2013 12:48 

Зарегистрирован: Четверг, 23 Май, 2013 05:13
Сообщения: 401
Владимир Паронджанов писал(а):
Задайте в Гугле:
Цитата:
"почему мудрец похож на обезьяну или парадоксальная энциклопедия современной мудрости" скачать
И скачайте.

Цитата:
См. Глава 21. Вставайте, ГРАФ, вас ждут великие дела. (Графический язык — мощное оружие интеллекта).


===============================

Нашел!

По-моему, проще всего скачать здесь
http://www.koob.ru/parondjanov_v_d/

Но сам я не пробовал


Спасибо! Есть бумажный экземпляр. Посмотрю там.


Вернуться к началу
 Профиль  
 
СообщениеДобавлено: Четверг, 23 Май, 2013 13:11 

Зарегистрирован: Воскресенье, 24 Февраль, 2008 15:32
Сообщения: 6037
Откуда: Москва
Александр Ильин писал(а):
Сами по себе алгоритмы, как это ни удивительно может прозвучать, - это сущности вне времени.


Александр Сергеевич, Вы совершенно правы для случая информационных систем.
Но для систем реального времени и встроенных компьютеров это не так.

ДРАКОН, в частности, предназначен для описания процессов (алгоритмов) реального времени. Он позволяет описывать все временные нюансы, (жизненно) необходимые для этого класса задач. Все это хорошо видно на видеороликах Сергея Ефанова.

Цитата:
Сергей Ефанов. Программирование микроконтроллеров на ДРАКОНе
http://we.easyelectronics.ru/drakon/pro ... akone.html

Сергей Ефанов. Первый видеоролик. Использование языка ДРАКОН для программирования микроконтроллеров с помощью ИС Дракон. Часть 1
http://www.youtube.com/watch?v=Ua9dUUON ... e=youtu.be

Сергей Ефанов. Второй видеоролик. Использование языка ДРАКОН для программирования микроконтроллеров с помощью ИС Дракон. Часть 2.
http://www.youtube.com/watch?v=zeIq_JQh ... ure=relmfu

Сергей Ефанов. Третий видеоролик. Использование языка ДРАКОН для программирования микроконтроллеров с помощью ИС Дракон. Часть 3.
http://www.youtube.com/watch?v=Sp6AMGzT ... ure=relmfu

Сергей Ефанов. Четвёртый видеоролик. Использование языка ДРАКОН для программирования микроконтроллеров с помощью ИС Дракон. Часть 4
http://www.youtube.com/watch?v=1PWDuPeJ ... ure=relmfu


Вернуться к началу
 Профиль  
 
СообщениеДобавлено: Четверг, 23 Май, 2013 13:32 

Зарегистрирован: Четверг, 23 Май, 2013 05:13
Сообщения: 401
Петр Приклонский писал(а):
Может быть как-то так...

Чисто рабочие вопросы:
1. На Платежах подвешен таймер. А на страхование таймер не подвешен, но наверное его тоже туда надо вешать?
2. Получается у нас параллельно будет работать два таймера (один по сроку договора и платежам, второй по сроку страхования). Есть возможность как-то наглядно увидеть сколько и каких таймеров у нас работает на данном отрезке схемы?
3. Первый таймер у нас запускают Лизингодатель и Лизингополучатель - своим договором Лизинга. Второй таймер запускает Лизингодатель и Страховая компания. Пока не знаю насколько это важно и нужно, но всё-таки - есть возможность увидеть - кто "хозяин" запущенного таймера?


Вернуться к началу
 Профиль  
 
Показать сообщения за:  Поле сортировки  
Начать новую тему Ответить на тему  [ Сообщений: 125 ]  На страницу 1, 2, 3, 4, 5 ... 7  След.

Часовой пояс: UTC + 3 часа


Кто сейчас на конференции

Сейчас этот форум просматривают: нет зарегистрированных пользователей и гости: 1


Вы не можете начинать темы
Вы не можете отвечать на сообщения
Вы не можете редактировать свои сообщения
Вы не можете удалять свои сообщения
Вы не можете добавлять вложения

Найти:
cron
Вся информация, размещаемая участниками на конференции (тексты сообщений, вложения и пр.) © 2008-2025, участники конференции «DRAKON.SU», если специально не оговорено иное.
Администрация не несет ответственности за мнения, стиль и достоверность высказываний участников, равно как и за безопасность материалов, предоставляемых участниками во вложениях.
Powered by phpBB® Forum Software © phpBB Group
Русская поддержка phpBB