DRAKON.SU

Текущее время: Пятница, 05 Декабрь, 2025 07:55

Часовой пояс: UTC + 3 часа




Начать новую тему Ответить на тему  [ Сообщений: 88 ]  На страницу 1, 2, 3, 4, 5  След.
Автор Сообщение
СообщениеДобавлено: Воскресенье, 14 Декабрь, 2014 18:54 

Зарегистрирован: Четверг, 23 Май, 2013 05:13
Сообщения: 401
Незаконное бездействие по исключению из членов
ПОСТАНОВЛЕНИЕ АРБИТРАЖНОГО СУДА МОСКОВСКОГО ОКРУГА ОТ 18.11.2014 N Ф05-12545/2014 ПО ДЕЛУ N А40-162360/13
Схема ситуаций: Индивидуальный Предприниматель (ИП) вступил в Саморегулируемую Организацию (СРО). Что-то насчёт строительства. ИП, как положено по уставу СРО, некоторое время платил взносы. Но что-то где-то изменилось. ИП взносы платить перестал. ИП почему-то решил, что его за неуплату взносов должны из СРО исключить. Другие организации исключали из СРО за неуплату меньших сумм долгов по членским взносам. Но СРО с исключением ИП не торопилась.
СРО подождала 2 года и 11 месяцев и предъявила ИП свои претензии через суд. Сумма претензий была: 209 тысяч – задолженность по членским взносам и 35 с хвостиком тысяч – проценты за пользование чужими средствами. Итого: 244 тысячи с хвостиком рублей. ИП чуть в обморок не упал: как так, за что, почему, я не знал, не думал, караул! ИП считал, что его уже должны были давно исключить из СРО. Но СРО вместо этого с бухгалтерской тщательностью копила его долги по членским взносам.
И суды встали на сторону СРО. ИП заявления о выходе из СРО не подавал. Значит с ИП причитаются и все недоплаченные членские взносы и проценты по этим взносам.
У нас много чего есть куда хочется вступить. Только надо помнить о членских взносах. Их надо платить! А если решили выйти из рядов членов, то надо это оформить быстро и правильно. И надо помнить, что пока из членов не ушёл – долги по членским взносам копятся и могут быть предъявлены.

Для формирования Дракон-схемы по ситуации из всего было выделено главное:
Индивидуальный предприниматель вступил в саморегулируемую организацию. ИП платил взносы в СРО. Потом ИП прекратил платить взносы в СРО. ИП предполагал, что СРО исключит его из своих членов за неуплату взносов. СРО предполагала, что если заявления от ИП о выходе нет, то она может выбирать: исключать ИП из своих членов, или не исключать. СРО не исключила ИП из своих членов. Накопился долг ИП по взносам в СРО за 2 гола и 11 месяцев. СРО взыскала долг по взносам с ИП. Точка конфликта: Отсутствие заявления от ИП о выходе из СРО.
После чего была сформирована схема.


Вложения:
Член СРО прекращает платить взносы в СРО.png
Член СРО прекращает платить взносы в СРО.png [ 43.28 КБ | Просмотров: 48215 ]
Вернуться к началу
 Профиль  
 
СообщениеДобавлено: Воскресенье, 14 Декабрь, 2014 20:07 

Зарегистрирован: Воскресенье, 24 Февраль, 2008 15:32
Сообщения: 6037
Откуда: Москва
Мне понравилось. По-моему, Вы на правильном пути. Это главное.


Мелкие замечания (точнее, придирки):

1. Я не понял, зачем в первой ветке переключатель. Мне кажется, его можно безболезненно удалить и ничего не изменится. При этом у первой ветки будет всего одна икона "адрес". В этом адресе надо написать "Мнение и действия СРО".

2. Термин "Мнение и действия СРО" лучше упростить и заменить на "Действия СРО". Дракон-схема показывает только действия, а отнюдь не мнения. Если же ВАЖНО показать мнение, его надо вставить в икону "комментарий".

3. Основную интригу надо перенести из первой ветки во вторую. Первая ветка будет простой и линейной (одноадресной). Вторая ветка сложная.

4. Во второй ветке надо удалить икону "Взыскиваем долги по членским взносам через суд". В этом месте у Вас неоправданное и НЕДОПУСТИМОЕ УПРОЩЕНИЕ проблемы. Вместо одной иконы надо нарисовать целую схему:
а) Икона действие "Подаем заявление в суд о взыскании долгов по членским взносам".
б)Далее рисуем икону "вопрос" (или переключатель) "Суд согласился с иском СРО?" Надо обязательно нарисовать ОБА исхода (да или нет) (Суд согласен или Суд не согласен).

5. Я не понял, зачем нужна предпоследняя ветка. Она ничего не делает. Ее надо удалить. В дракон-схеме не должны присутствовать пустые ветки.

ЗАКЛЮЧЕНИЕ

А вообще — очень хорошо. Похоже, что Вы нащупали правильный путь к решению судебно-драконных проблем. Надо лишь чуть-чуть подправить и причесать.


Вернуться к началу
 Профиль  
 
СообщениеДобавлено: Вторник, 16 Декабрь, 2014 05:40 

Зарегистрирован: Четверг, 23 Май, 2013 05:13
Сообщения: 401
Спасибо за замечания. Обязательно подумаю над ними.


Вернуться к началу
 Профиль  
 
СообщениеДобавлено: Вторник, 16 Декабрь, 2014 05:44 

Зарегистрирован: Четверг, 23 Май, 2013 05:13
Сообщения: 401
ПОСТАНОВЛЕНИЕ АРБИТРАЖНОГО СУДА УРАЛЬСКОГО ОКРУГА ОТ 11.11.2014 N Ф09-6945/14 ПО ДЕЛУ N А50-25323/2013

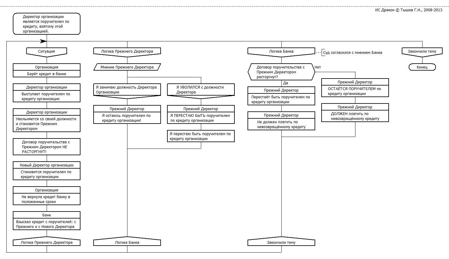
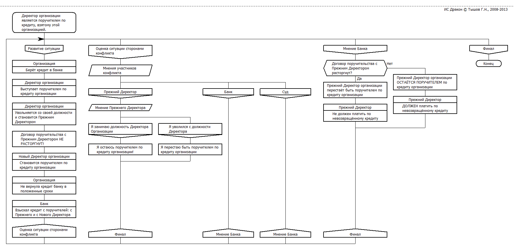
Схема ситуаций: Организация взяла кредит в банке. Банки просто так кредиты не дают. Требуют поручителя. Поручителем по договору кредита у организации выступил её же директор. Банк, наверное, решил, что директор человек солидный и обеспеченный. Поэтому, наверное, директор выступил поручителем и по следующему кредитному договору организации.
Но настал момент, и директор уволился из организации. Организация сообщила банку, что директор уволился и надо менять поручителя по кредитным договорам. Банк заключил новый договор поручительства с новым директором. А старый договор поручительства, с прежним директором, банк решил тоже оставить. На всякий случай, который скоро и настал.
Истекли положенные кредитными договорами сроки, а организация все деньги не вернула. И банк решил взыскать нехватку денег с поручителей. С нынешнего директора и с бывшего директора. Бывший директор возмутилась: «Я не поняла, что произошло. Я, принимая поручительство в качестве руководителя заемщика, имела уверенность в том, что по окончании срока действия полномочий директора, прекращается и поручительство, что свидетельствует о наличии заблуждения относительно срока действия договора.». И вообще: банк злоупотребил своими правами, заключив договор поручительства с новым директором и сохранив договор поручительства со старым директором. Надо расторгать эти старые договора!
Но суды решили иначе. Никаких злоупотреблений у банка, при заключении нового договора поручительства и сохранении при этом старого договора поручительства, нет! Исполнение обязанностей директора и факт поручительства – это разные моменты. Обязанности поручителя не прекращаются с оставлением поста директора. Придётся бывшему директору ответить за свою бывшую организацию.
Выводы и Возможные проблемы: Вот так поручится директор один раз за родную организацию, а окажется, что это навсегда. Независимо уже от того будет директор дальше директором или нет. Придётся в любом случае отвечать за тех, за кого мы поручились.

Составляем совсем короткое описание ситуации, которое используем для создания Дракон-схемы:
Организация взяла кредит в банке. Директор организации выступил поручителем по этому кредиту. Директор уволился из организации. Банк заключил договор поручительства, по взятому кредиту, с новым директором организации. Организация не вернула кредит. Банк взыскал кредит со старого и нового директора. Старый директор считал, что его обязанности поручителя кончились после увольнения. Банк считал, что старый директор тоже отвечает по кредиту. Суд согласился с банком: обязанности поручителя не прекращаются с оставлением поста директора.
Делаем Дракон-схему:


Вложения:
Директор организации является поручителем по кредиту, взятому этой организацией.png
Директор организации является поручителем по кредиту, взятому этой организацией.png [ 46.62 КБ | Просмотров: 48165 ]
Вернуться к началу
 Профиль  
 
СообщениеДобавлено: Вторник, 16 Декабрь, 2014 19:26 

Зарегистрирован: Воскресенье, 24 Февраль, 2008 15:32
Сообщения: 6037
Откуда: Москва
Шилин Александр писал(а):
Незаконное бездействие по исключению из членов
ПОСТАНОВЛЕНИЕ АРБИТРАЖНОГО СУДА МОСКОВСКОГО ОКРУГА ОТ 18.11.2014 N Ф05-12545/2014 ПО ДЕЛУ N А40-162360/13

Шилин Александр писал(а):
Спасибо за замечания. Обязательно подумаю над ними.

Александр Николаевич, пожалуйста, выложите дракон-схему, исправленную в связи с моими замечаниями. Мне очень интересно посмотреть, чтобы глубже понять Вашу позицию.

Мне не просто интересно, а страшно интересно.

Потому что я рассматриваю Ваши исследования как ПИОНЕРСКИЕ. Никто никогда ничего подобного не делал. Я бы очень хотел, чтобы Вы со временем написали книгу на эту тему.

Пора вывести из многовековой спячки юридическую науку.

Пора дать юристам всего мира новые средства представления юридических знаний имени Сергея Юрьевича Бытко и Александра Николаевича Шилина.


Еще немного! Еще чуть-чуть!
Последний бой, он трудный самый!

                  Михаил Ножкин


Вернуться к началу
 Профиль  
 
СообщениеДобавлено: Вторник, 16 Декабрь, 2014 20:41 

Зарегистрирован: Четверг, 23 Май, 2013 05:13
Сообщения: 401
Владимир Паронджанов писал(а):
Я бы очень хотел, чтобы Вы со временем написали книгу на эту тему.

Пора вывести из многовековой спячки юридическую науку.

Пора дать юристам всего мира новые средства представления юридических знаний имени Сергея Юрьевича Бытко и Александра Николаевича Шилина.



Ситуации есть. Сейчас стряпаю к ним оглавление. Буду добавлять к ситуациям Дракон-схемы. Получится книга. Только не бумажная, а электронная. Потому что новые ситуации появляются регулярно.

Новые средства представления знаний придумал не я, а Вы.

Схему по Вашим рекомендациям переделаю, но скорее всего только через 1-2 дня. Немного занят.

Чуть позже выскажу несколько возникших у меня вопросов при конструировании схем для описания ситуаций из судебной практики.


Вернуться к началу
 Профиль  
 
СообщениеДобавлено: Пятница, 19 Декабрь, 2014 12:04 

Зарегистрирован: Четверг, 23 Май, 2013 05:13
Сообщения: 401
Владимир Паронджанов писал(а):

3. Основную интригу надо перенести из первой ветки во вторую. Первая ветка будет простой и линейной (одноадресной). Вторая ветка сложная.


Дошло до меня! Наконец-то!
Точно! Это главное!
Описание ситуации из судебной практики надо разбивать на две части!
Первая часть:
Простая последовательность фактов и действий участников спора. Кто и что сделал. Что выяснилось и так далее. Просто и линейно!
Вторая часть:
Логика действий участников ситуации. Почему они поступили именно так. О чём думали, на что опирались при выборе решения. Какие альтернативы у них были.
Сразу две пользы:
Одна - для тех, кто просто хочет узнать о существовании такой ситуации Мол и так в жизни бывает. Открыл схему, посмотрел первую часть - всё ясно.
Вторая - для тех, кто хочет понять: а почему собственно оно так случилось? Тут можно и в логике поковыряться, по условиям пошастать.
До этого пробовал рисовать это вместе - всё время каша. Теперь думаю будет интереснее и понятнее.
Спасибо Владимир Данилович, за очень полезную подсказку!


Вернуться к началу
 Профиль  
 
СообщениеДобавлено: Пятница, 19 Декабрь, 2014 12:31 

Зарегистрирован: Воскресенье, 06 Апрель, 2008 14:43
Сообщения: 1657
Алгоритм должен быть юридически значимым.
Что бы были указаны, источники возникновения юридических норм, со ссылками на размещение и периодами действия.
Для это в алгоритме должна иметься сопровождающая информация.

Иначе алгоритм будет из категории - "Одна бабка сказала".

В ИС Дракон сопровождающая информация размещается в А-, В-, Р-текстах листа, схемы, иконы.

ИС Дракон постоянно развивается в соответствии с запросами пользователей.

В очередном выпуске ИС Дракон предусмотрено сопровождающую информацию выгружать в текстовый файл.
Для использовании бумажной копии алгоритма (алгоритм должен печататься с номерами схем и икон) также должна использоваться распечатка файла сопроводительной информации.

Размер иконы не позволяет разместить достаточно полный текст, от является скорей заголовком или иначе предпосылкой, полный текст по содержанию иконы размещается в сопроводительной информации.

Реальная блок-схема медицинского алгоритма и сопровождающая информация приведены здесь - http://forum.oberoncore.ru/viewtopic.php?p=86279#p86279 .


Вернуться к началу
 Профиль  
 
СообщениеДобавлено: Суббота, 20 Декабрь, 2014 22:43 

Зарегистрирован: Четверг, 23 Май, 2013 05:13
Сообщения: 401
Геннадий Тышов писал(а):
Алгоритм должен быть юридически значимым.
Что бы были указаны, источники возникновения юридических норм, со ссылками на размещение и периодами действия.
Для это в алгоритме должна иметься сопровождающая информация.

Иначе алгоритм будет из категории - "Одна бабка сказала".

Источники возникновения решения указаны обычно в Постановлениях Судов. Стоит ли их подменять?
У меня лично есть опасения, что если представить информацию в Дракон-схеме в таком всеобъемлющем виде, то никто в ней разбираться уже не будет.
Моя задача донести суть ситуации до руководителя. Руководитель редко вникает в тонкости юридических деталей, для этого юрист есть.
Поэтому мне надо выдать коротко суть. Кому нужны детали - Справочно-Правовую Систему в руки и вперёд. Там и ссылки и комментарии и много-много всякого полезного.
Я хочу показать общий контур. Ситуаций много, нет ресурсов все их детализировать.

Про одну "бабку, которая сказала" - это очень верное замечание. Даже решение суда это ещё не итог. Всё зависит от инстанции. Решение может меняться на противоположное от одной инстанции к другой. Дело может возвращаться в суд первой инстанции и оттуда идти по старому маршруту. Потом дело может пересматриваться из-за вновь открывшихся обстоятельств (например, новое решение Высшего Арбитражного, сейчас уже только Верховного Суда). Дело может тянуться годами. Поэтому ориентироваться на решение суда можно, но другой суд почти такое же дело может решить иначе. Ну это лирика.
Ещё раз хочу пояснить: я собираю не совсем ординарные, но реальные ситуации, для того чтобы другие знали: это может случиться с каждым (под каждым имеется ввиду юрилическое лицо или ИП).


Вернуться к началу
 Профиль  
 
СообщениеДобавлено: Воскресенье, 21 Декабрь, 2014 11:36 

Зарегистрирован: Четверг, 23 Май, 2013 05:13
Сообщения: 401
Владимир Паронджанов писал(а):
Мелкие замечания


По Вашим замечаниям переработал схему и предлагаю такой вариант:
Индивидуальный предприниматель вступил в саморегулируемую организацию.
ИП платил взносы в СРО.
Потом ИП прекратил платить взносы в СРО.
ИП не подавал заявления о выходе из СРО.
СРО не исключила ИП из своих членов.
Накопился долг ИП по взносам в СРО за 2 гола и 11 месяцев.
СРО взыскала долг по взносам с ИП.
ИП обратился в суд.
Суд встал на сторону СРО и согласился с СРО.

Дальше идёт логика действий участников событий.
Картинку прилагаю.


Вложения:
Член СРО прекращает платить взносы в СРО - 2.png
Член СРО прекращает платить взносы в СРО - 2.png [ 55.82 КБ | Просмотров: 48033 ]
Вернуться к началу
 Профиль  
 
СообщениеДобавлено: Воскресенье, 21 Декабрь, 2014 11:43 

Зарегистрирован: Четверг, 23 Май, 2013 05:13
Сообщения: 401
Геннадий Тышов писал(а):
В ИС Дракон сопровождающая информация размещается в А-, В-, Р-текстах листа, схемы, иконы.

Прошу извинить за неумный вопрос: А что такое A-, B-, P-тексты? Для чего и как они используются?

Геннадий Тышов писал(а):
В очередном выпуске ИС Дракон предусмотрено сопровождающую информацию выгружать в текстовый файл.
Для использовании бумажной копии алгоритма (алгоритм должен печататься с номерами схем и икон) также должна использоваться распечатка файла сопроводительной информации.

Размер иконы не позволяет разместить достаточно полный текст, от является скорей заголовком или иначе предпосылкой, полный текст по содержанию иконы размещается в сопроводительной информации.

А где эта возможность? Как ей воспользоваться?


Вернуться к началу
 Профиль  
 
СообщениеДобавлено: Воскресенье, 21 Декабрь, 2014 11:44 

Зарегистрирован: Воскресенье, 06 Апрель, 2008 14:43
Сообщения: 1657
Александр,
В последних выпусках ИС Дракон есть режим отображения "Бизнес-процесс", рекомендую применить.


Вернуться к началу
 Профиль  
 
СообщениеДобавлено: Воскресенье, 21 Декабрь, 2014 11:52 

Зарегистрирован: Четверг, 23 Май, 2013 05:13
Сообщения: 401
Геннадий Тышов писал(а):
ИС Дракон постоянно развивается в соответствии с запросами пользователей.

Как пользователь выскажу предположение по интересующим меня ситуациям.
Возможно выделение в логике действий пользователей пути (маршрута), по которому они в реальности пошли, было бы полезно для увеличения наглядности схемы.
Но это пока предположение.
Схему прилагаю.


Вложения:
Член СРО прекращает платить взносы в СРО - 3.png
Член СРО прекращает платить взносы в СРО - 3.png [ 79.95 КБ | Просмотров: 48031 ]
Вернуться к началу
 Профиль  
 
СообщениеДобавлено: Воскресенье, 21 Декабрь, 2014 11:53 

Зарегистрирован: Четверг, 23 Май, 2013 05:13
Сообщения: 401
Геннадий Тышов писал(а):
Александр,
В последних выпусках ИС Дракон есть режим отображения "Бизнес-процесс", рекомендую применить.

Есть где про это почитать?


Вернуться к началу
 Профиль  
 
СообщениеДобавлено: Воскресенье, 21 Декабрь, 2014 11:59 

Зарегистрирован: Воскресенье, 06 Апрель, 2008 14:43
Сообщения: 1657
Шилин Александр писал(а):
Прошу извинить за неумный вопрос: А что такое A-, B-, P-тексты? Для чего и как они используются?
В ИС в пункте меню "Вид/- A-, B-, P-, S- точки текста" установить галочку, у икон появятся квадратики. Если в них есть текст, то они темные. Для доступа к текста клацните левой клавишей мышки на квадратике. Получите окно текстового редактора.

Используйте точки текста по вашему усмотрению. Подробнее здесь.


Вернуться к началу
 Профиль  
 
СообщениеДобавлено: Воскресенье, 21 Декабрь, 2014 12:06 

Зарегистрирован: Воскресенье, 06 Апрель, 2008 14:43
Сообщения: 1657
Шилин Александр писал(а):
Как пользователь выскажу предположение по интересующим меня ситуациям.Возможно выделение в логике действий пользователей пути (маршрута), по которому они в реальности пошли, было бы полезно для увеличения наглядности схемы.Но это пока предположение.Схему прилагаю.

Надо думать.

Сейчас, в последних выпусках, можно для икон установить цвет фона икон. Устанавливайте цвет у икон по пройденному маршруту.
Некоторые руководители, со своими работниками, используют цвета по светофору: красный, желтый, зеленый.


Вернуться к началу
 Профиль  
 
СообщениеДобавлено: Воскресенье, 21 Декабрь, 2014 12:37 

Зарегистрирован: Воскресенье, 06 Апрель, 2008 14:43
Сообщения: 1657
Для использования режима "Бизнес-процесс" установите его в меню "Вид".
Для доступа в иконе к полю "Исполнитель" клацните левой клавишей мышки над иконой с левой стороны.

В ИС Дракон все тексты могут быть много строчными, этим снимается проблема языка Дракон - прокрустово ложе.


Вернуться к началу
 Профиль  
 
СообщениеДобавлено: Воскресенье, 21 Декабрь, 2014 12:39 

Зарегистрирован: Четверг, 23 Май, 2013 05:13
Сообщения: 401
Владимир Паронджанов писал(а):
Мелкие замечания


Подправил вторую схему.
Схема прилагается.


Вложения:
Директор организации является поручителем по кредиту, взятому этой организацией - 2.png
Директор организации является поручителем по кредиту, взятому этой организацией - 2.png [ 41.38 КБ | Просмотров: 48023 ]
Вернуться к началу
 Профиль  
 
СообщениеДобавлено: Воскресенье, 21 Декабрь, 2014 12:49 

Зарегистрирован: Воскресенье, 24 Февраль, 2008 15:32
Сообщения: 6037
Откуда: Москва
Шилин Александр писал(а):
Как пользователь выскажу предположение по интересующим меня ситуациям.
Возможно выделение в логике действий пользователей пути (маршрута), по которому они в реальности пошли, было бы полезно для увеличения наглядности схемы.
Но это пока предположение.
Схему прилагаю.


Критические замечания по дракон-схеме
viewtopic.php?p=90182#p90182

1. Стало гораздо лучше, но остаются некоторые мелочи, которые надо подработать.

2. Крайняя правая (четвертая) ветка не нужна. Удалить. Прицепите Конец в конце третьей ветки.

3. В третьей ветке в иконе "выбор" написано:
Цитата:
СРО может выбрать любой вариант развития событий
. Это плохой текст. Заменить на:
Цитата:
Действия СРО

Или:
Цитата:
Что делает СРО?


4. Третья ветка нарушает сразу два фундаментальных правила.
— Главный маршрут (когда все хорошо или когда ущерб минимален) должен идти по шампуру (то есть вертикально вниз).
— Побочные маршруты располагаются правее главного по принципу: "Чем правее, тем хуже".
Надо исправить.

=================

Это еще не все. Но для начала, давайте поправим это.

=========================================

Замечание по следующей дракон-схеме.
viewtopic.php?p=90187#p90187

Во второй ветке ошибка. После развилки НЕЛЬЗЯ объединять маршруты. Надо выводить их вниз в две разные иконы "адрес".


Вернуться к началу
 Профиль  
 
СообщениеДобавлено: Воскресенье, 21 Декабрь, 2014 12:51 

Зарегистрирован: Воскресенье, 06 Апрель, 2008 14:43
Сообщения: 1657
Что бы облегчить обсуждение алгоритма, рекомендуется выполнить нумерацию икон.

Без номеров сложно или невозможно адресовать в разговоре к определенной иконе.

Сложно при большом тексте иконы.
Здесь, В.Д. Паронджанов использует для адресации фразу: 4. Во второй ветке надо удалить икону "Взыскиваем долги по членским взносам через суд"..

Невозможно, при наличии в алгоритме икон с одинаковым текстом.

Наличием нумерации в ИС Дракон, снимается проблема языка Дракон - отсутствие для пользователя адресации к иконам.


Вернуться к началу
 Профиль  
 
Показать сообщения за:  Поле сортировки  
Начать новую тему Ответить на тему  [ Сообщений: 88 ]  На страницу 1, 2, 3, 4, 5  След.

Часовой пояс: UTC + 3 часа


Кто сейчас на конференции

Сейчас этот форум просматривают: нет зарегистрированных пользователей и гости: 1


Вы не можете начинать темы
Вы не можете отвечать на сообщения
Вы не можете редактировать свои сообщения
Вы не можете удалять свои сообщения
Вы не можете добавлять вложения

Найти:
cron
Вся информация, размещаемая участниками на конференции (тексты сообщений, вложения и пр.) © 2008-2025, участники конференции «DRAKON.SU», если специально не оговорено иное.
Администрация не несет ответственности за мнения, стиль и достоверность высказываний участников, равно как и за безопасность материалов, предоставляемых участниками во вложениях.
Powered by phpBB® Forum Software © phpBB Group
Русская поддержка phpBB