DRAKON.SU

Текущее время: Четверг, 30 Октябрь, 2025 10:58

Часовой пояс: UTC + 3 часа




Начать новую тему Ответить на тему  [ Сообщений: 28 ]  На страницу 1, 2  След.
Автор Сообщение
 Заголовок сообщения: Диаграмма потоков данных
СообщениеДобавлено: Вторник, 12 Июль, 2011 19:57 

Зарегистрирован: Воскресенье, 24 Февраль, 2008 15:32
Сообщения: 6037
Откуда: Москва
Уважаемые коллеги!

Недавно (в частной беседе) мне задали вопрос:
Цитата:
Можно ли модифицировать дракон-схемы, чтобы они смогли выполнять функции ДИАГРАММЫ ПОТОКОВ ДАННЫХ?
Проще говоря, можно ли превратить дракон-схемы в диаграммы потоков данных (data flow diagrams)?


Если кто-либо знаком с этой темой, просьба высказать свои предложения.
И нарисовать модифицированную дракон-схему, которая решает поставленную задачу.


Вернуться к началу
 Профиль  
 
 Заголовок сообщения: Re: Диаграмма потоков данных
СообщениеДобавлено: Вторник, 12 Июль, 2011 22:01 

Зарегистрирован: Понедельник, 09 Ноябрь, 2009 17:29
Сообщения: 904
Откуда: Россия, Питер
Я не специалист по DFD, но тем не менее : )
DFD и Дракон

DFD мне напоминает карту военных действий в Генштабе и, описывает не как надо сделать, а что надо сделать. Конечно, имхо. К тому же DFD, обычно предназначено для нескольких исполнителей.

Можно расширить ДРАКОН иконами "Исполнитель", "Правила" (для присоединения справа-слева) и "Сущность" (для использования на вертикальном маршруте) и тогда он вполне заменит DFD, а с иконами "Расщепление" и "Слияние" и много чего ещё : ))) (чувствую, надоел я тут со своими расширениями : ))) Справедливости ради, нужно сказать, что в последнее время как-то чаще удаётся обходиться без всяких расширений : )


Вернуться к началу
 Профиль  
 
 Заголовок сообщения: Re: Диаграмма потоков данных
СообщениеДобавлено: Среда, 13 Июль, 2011 09:11 

Зарегистрирован: Понедельник, 09 Ноябрь, 2009 17:29
Сообщения: 904
Откуда: Россия, Питер
Владимир Паронджанов писал(а):
Недавно (в частной беседе) мне задали вопрос:
Цитата:
Можно ли модифицировать дракон-схемы, чтобы они смогли выполнять функции ДИАГРАММЫ ПОТОКОВ ДАННЫХ?

Вот если бы получить конкретный пример ДПД, можно было бы говорить предметнее.


Вернуться к началу
 Профиль  
 
 Заголовок сообщения: Re: Диаграмма потоков данных
СообщениеДобавлено: Среда, 13 Июль, 2011 11:47 

Зарегистрирован: Воскресенье, 24 Февраль, 2008 15:32
Сообщения: 6037
Откуда: Москва
Ильченко Эдуард писал(а):
Я не специалист по DFD, но тем не менее : )
DFD и Дракон

Уважаемый Эдуард!

Большое спасибо. Вы перевели DFD в Дракон.
Я внимательно посмотрел Ваш пример. Очень хорошо для начала.

У меня просьба. Не могли бы Вы улучшить Ваш пример?
Чтобы сделать Ваш вариант привлекательным для людей (а их немало), которые используют диаграммы потоков данных для описания бизнес-процессов.

Ильченко Эдуард писал(а):
Можно расширить ДРАКОН иконами "Исполнитель", "Правила" (для присоединения справа-слева) и "Сущность" (для использования на вертикальном маршруте) и тогда он вполне заменит DFD, а с иконами "Расщепление" и "Слияние" и много чего ещё : )))
Мне кажется, Вы совершенно правы - без расширений нельзя.
Чтобы сделать Дракон конкурентоспособным по сравнению с DFD, надо обязательно вводить расширения.
Просьба применить Ваши новые идеи к тому примеру, который Вы показали раньше.

Спасибо.


Вернуться к началу
 Профиль  
 
 Заголовок сообщения: Re: Диаграмма потоков данных
СообщениеДобавлено: Четверг, 14 Июль, 2011 00:11 

Зарегистрирован: Понедельник, 09 Ноябрь, 2009 17:29
Сообщения: 904
Откуда: Россия, Питер
На мой взгляд, ДРАКОН даже без всяких расширений вполне может собой заменить DFD, главное ведь не повторить DFD, а понятно описать некоторые ситуации.
DFD выглядит конечно веселее, «многа стрелочков и цветных картинков» : ), но Дракон-схемы всё же понятнее.

Для определения какой вариант понятнее могу предложить следующее: дать DFD и Дракон-схему разным людям, ранее незнакомым конкретно с этими схемами, и попросить их описать текстом, то что заложено в схемах, а потом сравнить время описания и чёткость изложенного текста. Задание можно усложнить: Дракон-схему дать студенту, а DFD профессору : )

Имхо, для описания Дракон-схемы фактически нужно выписать текст из икон с небольшими поправками и всё будет понятно. Для DFD придётся тратить время на понимание связей и структурирование текста.

Чтобы не прыгать по ссылкам выношу рисунки сюда. Дракон-схема немного откорректирована.

С иконами расширения схему представлю позже.
Вложение:
RecruitmentPersonnel.png
RecruitmentPersonnel.png [ 64.49 КБ | Просмотров: 32777 ]

Вложение:
пп.png
пп.png [ 32.69 КБ | Просмотров: 32777 ]


Вернуться к началу
 Профиль  
 
 Заголовок сообщения: Re: Диаграмма потоков данных
СообщениеДобавлено: Четверг, 14 Июль, 2011 14:23 

Зарегистрирован: Воскресенье, 01 Ноябрь, 2009 05:13
Сообщения: 1442
Ильченко Эдуард писал(а):
...
Имхо, для описания Дракон-схемы фактически нужно выписать текст из икон с небольшими поправками и всё будет понятно. Для DFD придётся тратить время на понимание связей и структурирование текста.
...
Правильно - ДПД ведь обобщённая формализация, где импер-, деклар- и актив-знания не выделены. Можно "дотянуть" техноязык до ДПД-языка (имею в виду формулировку в этом документе), если (кроме явного указания исполнителя виопа) воспользоваться метафорой "исполнитель - это вертикаль схемы" (описанную в этом пункте). Звеньям вертикали (точкам ввода) ставим в соответствие состояния алгообстановки - тогда изменения, вносимые очередным виопом, фиксируем как передачу изменённых величин (предметов труда) в нужные ДПД-хранилища (короче, виопы перемежаются вершинами Хранилище). Но действительно, надо ли это?.. Ведь обобщённость ДПД проявляется ещё и в том, что межоператорные связи множественные, и наличие/порядок расщепления/слияния рабочих точек не указываются (это предполагается задачей более низкоуровневого моделирования)...


Последний раз редактировалось Владислав Жаринов Среда, 03 Август, 2011 18:22, всего редактировалось 1 раз.

Вернуться к началу
 Профиль  
 
 Заголовок сообщения: Re: Диаграмма потоков данных
СообщениеДобавлено: Пятница, 15 Июль, 2011 10:11 

Зарегистрирован: Понедельник, 09 Ноябрь, 2009 17:29
Сообщения: 904
Откуда: Россия, Питер
Владимир Паронджанов писал(а):
У меня просьба. Не могли бы Вы улучшить Ваш пример?
Чтобы сделать Ваш вариант привлекательным для людей (а их немало), которые используют диаграммы потоков данных для описания бизнес-процессов.
...
Мне кажется, Вы совершенно правы - без расширений нельзя.
Чтобы сделать Дракон конкурентоспособным по сравнению с DFD, надо обязательно вводить расширения.

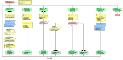
На Рис. D1 иконы расширения языка ДРАКОН. Здесь всё условно. Они могут быть такими, или другими, или совсем не быть. Их полезность, конечно, нужно доказывать.

На Рис. D2 трансляция DFD диаграммы в Дракон-схему.
Каждая ветка представляет собой мини бизнес-процесс. Икона «Исполнитель», расположенная на вертикальном маршруте, означает что все ниже расположенные иконы предназначены для этого исполнителя. Пока не встретится другой исполнитель или икона «Адрес».
На одной ветке может быть несколько исполнителей.
Икона «Правила» располагается справа от икон, находящихся на вертикальном маршруте, и содержит инструкции необходимые исполнителю для производства действий над конкретной сущностью (например, над документом).
Если исполнителей много, то они располагаются слева.
См. Рис. D3 и D4.
Вложение:
D1.png
D1.png [ 11.49 КБ | Просмотров: 32742 ]

Вложение:
D2.png
D2.png [ 72.86 КБ | Просмотров: 32742 ]

Вложение:
D34.png
D34.png [ 55.53 КБ | Просмотров: 32742 ]


Вернуться к началу
 Профиль  
 
 Заголовок сообщения: Re: Диаграмма потоков данных
СообщениеДобавлено: Пятница, 15 Июль, 2011 15:34 

Зарегистрирован: Воскресенье, 24 Февраль, 2008 15:32
Сообщения: 6037
Откуда: Москва
Уважаемый Эдуард!

Огромное спасибо. Рисунок D2 очень хорош. Название веток повторяют основные этапы исходной DFD. Это именно то, о чем я мечтал.

Пожелания.

1. Всех людей и организации желательно вынести вправо и поместить в особую фигуру, например, горизонтальный овал (фигура условная и ни на что не претендует).

2. Внутри овала поместить Вашу замечательную икону (голову и плечи).
И надпись "Менеджер по подбору персонала" или " Кадровое агентство" и т.д.

3. Овал размещается справа от иконы "Действие" и соединен с ней горизонтальной линией без стрелок.

4.Таким образом, справа от действия всегда указан его АВТОР (это рекомендация, а если не будет возражений, то правило).

5. Исключение. Если справа место занято, то овал НЕ рисуют.
НО! В вышележащем овале надо прилепить короткую стрелку, направленную вниз.
Это означает, АВТОР тот же самый.

6. Овалы в данной ветке лежат на одной вертикали и образуют колонку АВТОРов.

7. Базы и хранилища пусть находятся в той же вертикали, что и действия.

Мои предложения являются сырыми и ни на что не претендуют.

Вывод. Я принимаю предложения Эдуарда Ильченко. Но мне кажется, что указание АВТОРов является очень важным для DFD и поэтому надо показыввать их (АВТОРов) не в иконе полка, а в отдельных колонках (в овалах).
Овал - это случайная форма иконы. Наверно, можно найти получше.

Еще раз огромное спасибо Эдуарду Ильченко за творческий подход к делу и замечательные предложения.


Вернуться к началу
 Профиль  
 
 Заголовок сообщения: Re: Диаграмма потоков данных
СообщениеДобавлено: Пятница, 15 Июль, 2011 17:32 

Зарегистрирован: Воскресенье, 06 Апрель, 2008 14:43
Сообщения: 1657
Вопрос идентификации исполнителя решен в ГОСТ19.701-90 путем указания у иконы идентификатора (сверху слева) или/и описания (сверху справа), пункты ГОСТа: 4.1.5, 4.1.6.

В ИС Дракон есть возможность вводить и использовать идентификатор иконы.

Владимир Даниелович, нет необходимости вводить овал или другую фигуру.


Вернуться к началу
 Профиль  
 
 Заголовок сообщения: Re: Диаграмма потоков данных
СообщениеДобавлено: Пятница, 15 Июль, 2011 22:04 

Зарегистрирован: Понедельник, 09 Ноябрь, 2009 17:29
Сообщения: 904
Откуда: Россия, Питер
Ниже схемы для посмотреть, сравнить.
Вложение:
D5.png
D5.png [ 95.26 КБ | Просмотров: 32701 ]

Вложение:
D6.png
D6.png [ 97.98 КБ | Просмотров: 32701 ]

Вложение:
D7.png
D7.png [ 93.19 КБ | Просмотров: 32701 ]


Вернуться к началу
 Профиль  
 
 Заголовок сообщения: Re: Диаграмма потоков данных
СообщениеДобавлено: Суббота, 16 Июль, 2011 22:22 

Зарегистрирован: Воскресенье, 24 Февраль, 2008 15:32
Сообщения: 6037
Откуда: Москва
Уважаемый Эдуард Ильченко!

Большое спасибо. Больше всего мне понравилась первая схема (D5).

Пожелания: унифицировать и упростить.

1. Унифицировать - это значит: все АВТОРЫ (исполнители) должны изображаться одинаково.
АВТОРАМИ являются: руководитель подразделения, менеджеры, кадровое агентство.
Все эти авторы должны размещаться в колонке авторов.
Руководителя надо спустить с высоты и поместить в "общую кучу".
Кадровое агентство не показано в колонке АВТОРОВ. Надо показать.

2. Упростить - это значит: убрать все иконы ввода-вывода и полки. Заменить их прямоугольниками (икона действие).

3. Изменить текст во многих иконах. Сейчас текст повторяет оригинал.
Но! Оригинальный текст исчерпал свои возможности.
Дракон-схема требует большей точности и ясности.

4. Какие действия выполняет кадровое агентство?
На этот вопрос в DFD нет четкого ответа.

5. С каким запросом (просьбой) менеджер обращается в кадровое агентство?
На этот вопрос в DFD нет четкого ответа.

6. Дракон-схема должна дать четкие ответы на эти (и все другие подобные) вопросы.

Уважаемый Эдуард!

Вполне возможно, что у Вас есть другое видение путей совершенствования схемы.
Пожалуйста, покажите Ваши новые варианты.
Спасибо.
____________________________________________
Несколько дней я буду находиться вдали от интернета.


Вернуться к началу
 Профиль  
 
 Заголовок сообщения: Re: Диаграмма потоков данных
СообщениеДобавлено: Воскресенье, 17 Июль, 2011 19:53 

Зарегистрирован: Понедельник, 09 Ноябрь, 2009 17:29
Сообщения: 904
Откуда: Россия, Питер
Владимир Паронджанов писал(а):
3. Изменить текст во многих иконах. Сейчас текст повторяет оригинал.
Но! Оригинальный текст исчерпал свои возможности.
Дракон-схема требует большей точности и ясности.

Текст в иконах должен соответствовать некой реальной картине мира, иначе от него не будет никакого толка. Лучше всего было бы разобрать настоящий бизнес-процесс, с реальными исполнителями и реальным документооборотом. Это займёт немало времени и сейчас я не готов этим заняться.

Если у Вас есть текст, который нужно вставить, напишите.

Владимир Паронджанов писал(а):
4. Какие действия выполняет кадровое агентство?
На этот вопрос в DFD нет чёткого ответа.

Для дальнейшего обсуждения введу термин «фирма», обозначающий предприятие, один из бизнес-процессов которого изображён на DFD диаграмме.

А также определюсь с термином «бизнес-процесс», как я его понимаю, ни на что при этом не претендуя : )

Бизнес-процесс — это деятельность компонентов бизнес-системы, направленная на достижение обозначенных руководителем целей.

Где:

1. Бизнес-система — хозяйственное предприятие.

2. Цель — получение прибыли.

3. Обозначенная цель — получение прибыли, производство товаров и услуг и др.

4. Компонент : ) бизнес-системы — человек, занимающий определённую должность (исполнитель); отдел, группа; информационная система, хранилище данных; и т. п. В общем случае, компонент представляет собой систему из других компонентов и связей между ними, а также интерфейс взаимодействия с другими компонентами. Изменение внутреннего состояния (свойств) компонента и его выходов определяется заложенными в этот компонент алгоритмами.

5. Руководитель — это исполнитель (компонент : ), имеющий возможности и средства по замене алгоритмов и интерфейса как у себя, так и в других компонентах, в т.ч. через другие компоненты. В общем случае это может быть не человек : )

6. Внутренние компоненты — это компоненты, в которых руководитель может заменить алгоритмы и интерфейсы.

7. Внешние компоненты — это компоненты, в которых руководитель не может заменить алгоритмы и интерфейсы.

Внешними компонентами можно до некоторой степени управлять через их интерфейс (и наверно даже довести до замены алгоритма, через их руководителей : ), но напрямую производить в них замену алгоритмов и интерфейсов нельзя.

Бизнес-система не всегда очерчена формальными рамками. Например, коррумпированный чиновник может быть компонентом (внутренним), участвующем в некотором бизнес-процессе некоторой фирмы, а не коррумпированный чиновник может быть только внешним компонентом : )

Возвращаясь к кадровому агентству.

На основании сказанного выше можно видеть, что кадровое агентство хоть и включено в схему, но является внешним компонентом. Следовательно, нельзя говорить о деятельности кадрового агентства как об известном алгоритме. В этом смысле DFD диаграмма достаточна. В ней отражена видимая деятельность агентства, которая является интерфейсом и заключается в передаче резюме фирме каким-либо образом.

Владимир Паронджанов писал(а):
5. С каким запросом (просьбой) менеджер обращается в кадровое агентство?
На этот вопрос в DFD нет четкого ответа.

Согласен.
Для исправления ситуации мною и была предложена икона «Правила».
В этой иконе описывается регламент работы исполнителя с внешними и внутренними компонентами (можно сказать описывается интерфейс взаимодействия). Если регламент содержит большой объём информации, то в иконе «Правила» можно указать ссылку.

Владимир Паронджанов писал(а):
все АВТОРЫ (исполнители) должны изображаться одинаково.
АВТОРАМИ являются: руководитель подразделения, менеджеры, кадровое агентство.

Автор это тот кто создаёт что-то новое.
Участники бизнес-процесса должны следовать предписанным инструкциям. После того как бизнес-процессы утверждены, за создание чего-нибудь новенького запросто можно вылететь с работы, если такое создание не было предусмотрено соответствующим бизнес-процессом.

Я думаю, что термин «исполнитель» адекватнее передаёт суть участников бизнес-процессов, чем термин «автор». С некоторой натяжкой автором можно считать только руководителя, да и то только в момент творения : ) Ведь потом он сам обязан исполнять свои инструкции (алгоритмы).

Владимир Паронджанов писал(а):
Руководителя надо спустить с высоты и поместить в "общую кучу".

Обсуждаемая DFD диаграмма представляет собой цельный бизнес-процесс.
Для того, чтобы он заработал, кто-то должен его инициировать (кстати на DFD диаграмме отсутствует указание кто инициатор).

Если опустить руководителя вниз, то бизнес-процесс сначала будет инициирован и только потом поступит запрос от руководителя. В принципе такая схема тоже может работать, если бизнес-процесс будет инициироваться в цикле, но тогда нужно делать проверку на поступление запроса от руководителя.

На мой взгляд, правильнее чтобы руководитель (или определённые им исполнители) был инициатором. Вариант как это может быть отображено в дракон-схеме и был мною предложен.

Владимир Паронджанов писал(а):
Пожелания: унифицировать и упростить.
...
все АВТОРЫ (исполнители) должны изображаться одинаково.
АВТОРАМИ являются: руководитель подразделения, менеджеры, кадровое агентство.
Все эти авторы должны размещаться в колонке авторов.
Руководителя надо спустить с высоты и поместить в "общую кучу".
Кадровое агентство не показано в колонке АВТОРОВ. Надо показать.
...
убрать все иконы ввода-вывода и полки. Заменить их прямоугольниками (икона действие).

Ниже схема, выполненная по Вашим пожеланиям.

Некоторые иконы Ввод, Вывод, Полка пока остались на своих местах. Непонятно зачем и как их менять.

Вместо Ввод из Базы резюме вставить Действие, просто написать «Взять из базы резюме и кадрового резерва резюме, не требующие ответа» и добавить справа Автора? Как-то получается менее выразительно и занимает больше места.

А Кандидат на вакансию и Рынок труда это Авторы или нет?

Зачем заменять Полку Отобранные резюме на Действие? Полка здесь только для фиксации того, что есть отобранные резюме.
Вложение:
d8.png
d8.png [ 109.7 КБ | Просмотров: 32649 ]

На мой взгляд стало хуже.
Неестественно смотрятся действия кадрового агентства.
Кадровое агентство нельзя обязать выполнить некоторые действия и, следовательно, в таком виде включать его в алгоритм нельзя.
Вместо агентства лучше бы смотрелись действия менеджера: «Получить резюме от кадрового агентства». Собственно, это и выполняли иконы «Ввод» и «Вывод».

Хочу обратить Ваше внимание на некоторые преимущества иконы «Исполнитель» перед связкой «Действие» + «Автор».
Вложение:
a1.png
a1.png [ 7.08 КБ | Просмотров: 32649 ]

1. Исполнитель компактнее.
2. Исполнитель, кроме названия, может содержать дополнительную информацию: при расположении на вертикальном маршруте — текущие действия, а также обозначать принадлежность лежащих ниже действий именно к этому Исполнителю (это тоже экономит место); при расположении слева от вертикали — текущие действия, относящиеся к конкретной иконе справа.
3. С помощью Исполнителя можно описывать как человека, так и неодушевлённые информационные системы.
4. Хоть Исполнитель и имеет изображение Полки, но он хорошо различим на фоне дракон-схемы благодаря значку-силуэту. (см. рис. D2,D3,D4)


Вернуться к началу
 Профиль  
 
 Заголовок сообщения: Re: Диаграмма потоков данных
СообщениеДобавлено: Понедельник, 18 Июль, 2011 09:10 

Зарегистрирован: Понедельник, 09 Ноябрь, 2009 17:29
Сообщения: 904
Откуда: Россия, Питер
Владимир Паронджанов писал(а):
5. Исключение. Если справа место занято, то овал НЕ рисуют.
НО! В вышележащем овале надо прилепить короткую стрелку, направленную вниз.
Это означает, АВТОР тот же самый.

А ведь сверху может оказаться и другой АВТОР : )


Вернуться к началу
 Профиль  
 
 Заголовок сообщения: Re: Диаграмма потоков данных
СообщениеДобавлено: Пятница, 22 Июль, 2011 12:09 

Зарегистрирован: Воскресенье, 01 Ноябрь, 2009 05:13
Сообщения: 1442
Ильченко Эдуард писал(а):
Владимир Паронджанов писал(а):
5. Исключение. Если справа место занято, то овал НЕ рисуют.
НО! В вышележащем овале надо прилепить короткую стрелку, направленную вниз.
Это означает, АВТОР тот же самый.

А ведь сверху может оказаться и другой АВТОР : )
Вот потому-то Геннадий Николаевич справедливо напомнил о ГОСТ-решении :) Я тоже считаю его оптимальным (кстати, на практике оно применяется) - и потому использую в своём определении языка визуализации бизнес-процессов (на форуме и на сайте не обсуждавшемся).


Вернуться к началу
 Профиль  
 
 Заголовок сообщения: Re: Диаграмма потоков данных
СообщениеДобавлено: Пятница, 22 Июль, 2011 12:11 

Зарегистрирован: Воскресенье, 01 Ноябрь, 2009 05:13
Сообщения: 1442
Ильченко Эдуард писал(а):
...
Икона «Правила» располагается справа от икон, находящихся на вертикальном маршруте, и содержит инструкции необходимые исполнителю для производства действий над конкретной сущностью (например, над документом).
...
Короче говоря, это то же примечание к вершине, раскрывающее суть действия (решения, если присоединяется к вершине ветвления) впредь до оформления детальным визуалом. Так?

P.S. В принципе не зря я вспоминал эту книгу - там те же идеи разработаны и даже подробнее - до целой грамматики бизнес-процессов. Однако мне (как и alexus) не всё в концепции моделирования там кажется оправданным (хотя идея отдельного моделирования исполнителя у него тоже есть). В менее широко известных работах я видел более интересные подходы - но излагать и комментировать их пока воздержусь...


Вернуться к началу
 Профиль  
 
 Заголовок сообщения: Re: Диаграмма потоков данных
СообщениеДобавлено: Пятница, 22 Июль, 2011 21:53 

Зарегистрирован: Понедельник, 09 Ноябрь, 2009 17:29
Сообщения: 904
Откуда: Россия, Питер
Драконограф писал(а):
Ильченко Эдуард писал(а):
...
Икона «Правила» располагается справа от икон, находящихся на вертикальном маршруте, и содержит инструкции необходимые исполнителю для производства действий над конкретной сущностью (например, над документом).
...
Короче говоря, это то же примечание к вершине, раскрывающее суть действия (решения, если присоединяется к вершине ветвления) впредь до оформления детальным визуалом. Так?

Не совсем так. Наверно, я не точно выразился.
Икона "Правила" содержит не примечания к действию, а основания для действий Исполнителя. Например, если по вертикальному маршруту перемещается Документ, то [справа] слева в иконе Исполнитель прописывается кто производит действия над Документом и какая именно процедура (закреплённая за Исполнителем) применяется для изменения Документа, а [слева ] справа в иконе Правила прописывается на каком основании Исполнитель производит эти действия. Здесь самое место указать приказы, распоряжения, регламенты, ГОСТы, СНиПы, РД и т.п. Конечно эти основания можно скрыть в процедуре Исполнителя или в самом Документе, но это будет не так наглядно.

По крайней мере, подобное применение указанных икон мне удобно.

Возможно, правильнее было бы назвать икону Правила - икона Основание ...

P.S. Исправления выделены цветом.


Последний раз редактировалось Ильченко Эдуард Четверг, 15 Декабрь, 2011 22:07, всего редактировалось 2 раз(а).

Вернуться к началу
 Профиль  
 
 Заголовок сообщения: Re: Диаграмма потоков данных
СообщениеДобавлено: Суббота, 23 Июль, 2011 12:26 

Зарегистрирован: Воскресенье, 01 Ноябрь, 2009 05:13
Сообщения: 1442
Ильченко Эдуард писал(а):
... в иконе Исполнитель прописывается кто производит действия над Документом и какая именно процедура (закреплённая за Исполнителем) применяется для изменения Документа, а слева в иконе Правила прописывается на каком основании Исполнитель производит эти действия. Здесь самое место указать приказы, распоряжения, регламенты, ГОСТы, СНиПы, РД и т.п. Конечно эти основания можно скрыть в процедуре Исполнителя или в самом Документе, но это будет не так наглядно.

По крайней мере, подобное применение указанных икон мне удобно.

Возможно, правильнее было бы назвать икону Правила - икона Основание ...
...или (как можно понять из Ваших разъяснений) - боковиком Суть <действия>- что я и имел в виду (тоже, наверное, не совсем точно выразился :) - "примечание" - это так, привычный мне термин). А в итоге из этого можно понять - что данный боковик обеспечивает декомпозицию схемы, а его содержание как раз служит материалом для подстановки (после приведения "процедуры, закреплённой за Исполнителем" к алгоритмическому виду - ибо, как я понимаю, изначально Вы допускаете и простое текстовое её описание?) - т.е. каждое Основание по мере понимания сочинителем сути процесса становится визуалом-вставкой.

Боковик Правила же (если вспомнить о функциональном моделировании в стандарте IDEF0) имеет смысл метки для ФМ-дуг Управление, входящих в данную вершину IDEF0-модели. Т.е. мы вновь идём по пути "укладки в силуэт обобщённого знания" - и эту схему уже чисто императивной не назовёшь.
Причём в ФМ-языке эти дуги, как и дуги других типов на схеме, могут связывать блоки функций - а в данном решении всегда замкнуты на Правила. Это решение возможное, но ограниченное - если вспомнить, что сами функции могут порождать правила для других функций. Правда, в ФМ-схемах допускаются пересечения...

Содержательно же здесь штука в том, что в импер-схеме и эти самые Правила должны конкретно употребляться - как источники состава/значений величин визуала и/или формулировок действий/решений. В этом и отличие частного знания от обобщённого. Т.е. в импер-схеме документ д.б. и для величин и для формулировок - источником значений данных (прямо на его реквизит нужно сослаться, как на ячейку "электронной" таблицы, скажем) - и/или определителем состава (вот это уже можно указывать отдельно - "эта <величина|формулировка> введена согласно <такому-то> месту <такого-то> документа" - такой эквивалент "фабрикации экземпляра типа" :wink:). Пока этого нет - схема является обобщённой, доинформатической по сути (хотя и, записанная "по шампур-методу", выглядит похоже на алгопроцедуру).

Разумеется, это не критика, а уточнение смысла. Можно и так - но укладка в силуэт многосвязных схем, пожалуй, не всегда оправдана именно эргономически. Тем более полирелятивных, как ДПД или ФМ - тут чисто по теории метода, как можно понять, лучше всего у Рэйлвей Кагена.


Вернуться к началу
 Профиль  
 
 Заголовок сообщения: Re: Диаграмма потоков данных
СообщениеДобавлено: Воскресенье, 24 Июль, 2011 15:43 

Зарегистрирован: Понедельник, 09 Ноябрь, 2009 17:29
Сообщения: 904
Откуда: Россия, Питер
Драконограф писал(а):
(после приведения "процедуры, закреплённой за Исполнителем" к алгоритмическому виду - ибо, как я понимаю, изначально Вы допускаете и простое текстовое её описание?)

Для Исполнителя-человека текстового описания вполне достаточно. Ну не электроды же ему в голову вживлять : )
Более того, весь бизнес-процесс может не иметь электронного представления : )


Вернуться к началу
 Профиль  
 
 Заголовок сообщения: Re: Диаграмма потоков данных
СообщениеДобавлено: Вторник, 26 Июль, 2011 12:59 

Зарегистрирован: Воскресенье, 01 Ноябрь, 2009 05:13
Сообщения: 1442
Ильченко Эдуард писал(а):
...

Бизнес-система не всегда очерчена формальными рамками. Например, коррумпированный чиновник может быть компонентом (внутренним), участвующем в некотором бизнес-процессе некоторой фирмы, а не коррумпированный чиновник может быть только внешним компонентом : )
Вы здесь, как можно понять, не о формальных рамках, а о физических границах оргсистемы (участие чиновника и как внутреннего, и как внешнего элемента в процессе м.б. описано как неформально, так и формально).

Ильченко Эдуард писал(а):
...
Возвращаясь к кадровому агентству.

На основании сказанного выше можно видеть, что кадровое агентство хоть и включено в схему, но является внешним компонентом. Следовательно, нельзя говорить о деятельности кадрового агентства как об известном алгоритме. В этом смысле DFD диаграмма достаточна. В ней отражена видимая деятельность агентства, которая является интерфейсом и заключается в передаче резюме фирме каким-либо образом.
А это уже зависит от уровня взаимодействия оргсистем - м.б. даже так, что партнёры согласовывают бизнес-процессы совместного ведения дел (и даже часть внутренних процессов). В моей практике такое встречалось.


Ильченко Эдуард писал(а):
...
Неестественно смотрятся действия кадрового агентства.
Кадровое агентство нельзя обязать выполнить некоторые действия и, следовательно, в таком виде включать его в алгоритм нельзя.
Вместо агентства лучше бы смотрелись действия менеджера: «Получить резюме от кадрового агентства». Собственно, это и выполняли иконы «Ввод» и «Вывод».
Да, при несогласованном взаимодействии это формализуется даже целым процессом-"напоминайкой" (в цикле ЖДАТЬ "дайте мне резюме" :) ).


Вернуться к началу
 Профиль  
 
 Заголовок сообщения: Re: Диаграмма потоков данных
СообщениеДобавлено: Вторник, 26 Июль, 2011 15:00 

Зарегистрирован: Понедельник, 09 Ноябрь, 2009 17:29
Сообщения: 904
Откуда: Россия, Питер
Драконограф писал(а):
Ильченко Эдуард писал(а):
...
Возвращаясь к кадровому агентству.

На основании сказанного выше можно видеть, что кадровое агентство хоть и включено в схему, но является внешним компонентом. Следовательно, нельзя говорить о деятельности кадрового агентства как об известном алгоритме. В этом смысле DFD диаграмма достаточна. В ней отражена видимая деятельность агентства, которая является интерфейсом и заключается в передаче резюме фирме каким-либо образом.
А это уже зависит от уровня взаимодействия оргсистем - м.б. даже так, что партнёры согласовывают бизнес-процессы совместного ведения дел (и даже часть внутренних процессов). В моей практике такое встречалось.

Конечно, очертить границы бизнес-процесса можно различными способами.
Но моё мнение такое, что если партнёры не имеют возможность заменить алгоритмы друг у друга (в приказном порядке), то значит они являются внешними по отношению друг к другу и взаимодействие происходит только через интерфейсы. Если они внешние, то бизнес-процесс не может быть общим (хотя он таким выглядит до поры до времени).
Если взаимодействие проиcходит через интерфейс, то отваливание одного из партнёров будет неприятным, но не смертельным. Если отвалится внутренний компонент бизнес-процесса, то перестанет существовать и сам бизнес-процесс. В общем, в бизнес-процессе нужно пользовать блоки try-except : ) Конечно, имхо.


Последний раз редактировалось Ильченко Эдуард Среда, 27 Июль, 2011 21:27, всего редактировалось 1 раз.

Вернуться к началу
 Профиль  
 
Показать сообщения за:  Поле сортировки  
Начать новую тему Ответить на тему  [ Сообщений: 28 ]  На страницу 1, 2  След.

Часовой пояс: UTC + 3 часа


Кто сейчас на конференции

Сейчас этот форум просматривают: нет зарегистрированных пользователей и гости: 1


Вы не можете начинать темы
Вы не можете отвечать на сообщения
Вы не можете редактировать свои сообщения
Вы не можете удалять свои сообщения
Вы не можете добавлять вложения

Найти:
cron
Вся информация, размещаемая участниками на конференции (тексты сообщений, вложения и пр.) © 2008-2025, участники конференции «DRAKON.SU», если специально не оговорено иное.
Администрация не несет ответственности за мнения, стиль и достоверность высказываний участников, равно как и за безопасность материалов, предоставляемых участниками во вложениях.
Powered by phpBB® Forum Software © phpBB Group
Русская поддержка phpBB