DRAKON.SU

Текущее время: Суббота, 27 Декабрь, 2025 20:56

Часовой пояс: UTC + 3 часа




Начать новую тему Ответить на тему  [ Сообщений: 40 ]  На страницу Пред.  1, 2
Автор Сообщение
СообщениеДобавлено: Суббота, 12 Сентябрь, 2015 16:42 

Зарегистрирован: Четверг, 23 Май, 2013 05:13
Сообщения: 401
Владимир Паронджанов писал(а):
Вопрос по схеме viewtopic.php?p=92845#p92845

1. В крайней правой ветке есть конец. Это радует.
Следовательно, силуэт работает в конечном режиме, а не в бесконечном. Это правильно? Или нет?

2.Если правильно, то каждая из веток тоже рано или поздно заканчивает работу. Это правильно? Или нет?

3. Если правильно, то как можно разглядеть конец каждой ветки?
Я разглядеть не смог. В чем моя ошибка?


По жизни считается, что время работы организации бесконечно.
Многие организации своим примером это подтверждают.
Так что - начало у схемы есть, а конец ей не нужен.


Вернуться к началу
 Профиль  
 
СообщениеДобавлено: Суббота, 12 Сентябрь, 2015 17:39 

Зарегистрирован: Воскресенье, 24 Февраль, 2008 15:32
Сообщения: 6037
Откуда: Москва
Шилин Александр писал(а):
По жизни считается, что время работы организации бесконечно.
Согласен
Шилин Александр писал(а):
Многие организации своим примером это подтверждают.
Согпасен
Шилин Александр писал(а):
Так что - начало у схемы есть, а конец ей не нужен.
Непонятно. Если конец не нужен, то зачем он нарисован в крайней правой ветке?


Вернуться к началу
 Профиль  
 
СообщениеДобавлено: Суббота, 12 Сентябрь, 2015 18:21 

Зарегистрирован: Понедельник, 09 Ноябрь, 2009 17:29
Сообщения: 904
Откуда: Россия, Питер
Владимир Паронджанов писал(а):
Вопрос по схеме viewtopic.php?p=92845#p92845

1. В крайней правой ветке есть конец. Это радует.
Следовательно, силуэт работает в конечном режиме, а не в бесконечном. Это правильно? Или нет?
Правильно.

Владимир Паронджанов писал(а):
2.Если правильно, то каждая из веток тоже рано или поздно заканчивает работу. Это правильно? Или нет?
Правильно.

Владимир Паронджанов писал(а):
3. Если правильно, то как можно разглядеть конец каждой ветки?
Я разглядеть не смог. В чем моя ошибка?

Конец для каждой ветки наступает по факту инициации иконы Конец.

Есть БП. Вот наступил его конец. Всё, БП завершен.

Возможно, что такой подход не к каждому БП подойдёт.


Вернуться к началу
 Профиль  
 
СообщениеДобавлено: Суббота, 12 Сентябрь, 2015 18:26 

Зарегистрирован: Понедельник, 09 Ноябрь, 2009 17:29
Сообщения: 904
Откуда: Россия, Питер
LKom писал(а):
Фабула - это хаос, нарушение основ.
Аминь.

LKom писал(а):
Имеем эйфорию, возникшую от долгого ожидания обещанного.

Завидую я Вам : )


Вернуться к началу
 Профиль  
 
СообщениеДобавлено: Суббота, 12 Сентябрь, 2015 18:41 

Зарегистрирован: Понедельник, 09 Ноябрь, 2009 17:29
Сообщения: 904
Откуда: Россия, Питер
Шилин Александр писал(а):
Какие-нибудь ещё "фокусы" (типа бесконечных циклов в параллельно выполняемых ветках) ещё можете показать?

Такую же возможность можно реализовать в ИС Дракон. Практически 1 в 1. Только Вариантов придётся пользовать два.

Можно попробовать такой подход.

Документами инициировать выполнение веток.
Первую пустую ветку можно использовать для контроля за выполнением БП.
Вот только слева от веток будет оставаться много пустого места.


Вернуться к началу
 Профиль  
 
СообщениеДобавлено: Суббота, 12 Сентябрь, 2015 18:47 

Зарегистрирован: Понедельник, 09 Ноябрь, 2009 17:29
Сообщения: 904
Откуда: Россия, Питер
Владимир Паронджанов писал(а):
Если конец не нужен, то зачем он нарисован в крайней правой ветке?
Это конец бизнес-процесса, а не предприятия.


Вернуться к началу
 Профиль  
 
СообщениеДобавлено: Суббота, 12 Сентябрь, 2015 22:45 

Зарегистрирован: Воскресенье, 24 Февраль, 2008 15:32
Сообщения: 6037
Откуда: Москва
Меня интересуют детали. Я хочу от конца бизнес-процесса мысленно пройти по шагам в обратном направлении и понять последние десять или двадцать шагов. Кстати, у бизнес-процесса есть шаги? Или у него шагов нет?

1. Последней работает крайняя правая ветка. А какая ветка работает предпоследней? Это известно? Или предпоследней может быть любая ветка?

2. Предположим, что предпоследней работает вторая ветка справа. Это возможно? Или нет? При каких условиях это возможно?

3. Если предпоследней работает вторая ветка справа, то каким образом маршрут через нее проходит? Через какие иконы? Как осуществляется передача управления из нее в последнюю ветку? По какому событию включится в работу (в последний раз) последняя ветка? Я этого совсем не понимаю. А хотелось бы.

4. Я не понимаю циклограммы работы (циклограммы развития бизнес-процесса). Желательно привести циклограмму, хотя бы для одного набора условий.

5. Бизнес-процесс развивается во времени и заканчивается. На какие этапы он делится? Сколько этапов у бизнес-процесса (в штуках)? Как называются эти этапы? Назовем это генеральной циклограммой бизнес-процесса.

6. Можно ли указать на Генеральной циклограмме участие отдельных веток? Или это невозможно?

7. Первой начинает работать крайняя левая ветка. Правильно? Или может быть по-другому?

8. Если верно, что Первой начинает работать крайняя левая ветка, то какая ветка начнет работать второй? По какому событию произойдет запуск в работу это ветки?

7. Мои вопросы говорят о том, что я испытываю значительные затруднения при понимании. Может быть, это где-нибудь описано, а я пропустил. Или это нигде не описано?

================

Сейчас еще раз прочитал слова Эдуарда, что по концу бизнес-процесса происходит (синхронное?) прекращение работы всех веток. Тут я окончательно приуныл.

Какой же важной работой занимались ветки, если их можно бац! — и вырубить.

А если в этот момент они УЖЕ ничем не занимались, значит, они кончили работать раньше. И, выполнив все задания, просто находились в режиме ожидания — ждали поступления новых указаний (событий). Разве не так?
===============

Если я правильно понял идею, у каждой ветки есть стартовое событие, которое запускает ее в работу. Правильно? Или нет?

Но я не смог сообразить, как найти на ветке это стартовое событие. Оно обозначено каким-то значком? Или Как?


Вернуться к началу
 Профиль  
 
СообщениеДобавлено: Воскресенье, 13 Сентябрь, 2015 03:06 

Зарегистрирован: Понедельник, 09 Ноябрь, 2009 17:29
Сообщения: 904
Откуда: Россия, Питер
Владимир Паронджанов писал(а):
1. Последней работает крайняя правая ветка. А какая ветка работает предпоследней?
Это известно? Или предпоследней может быть любая ветка?
Предпоследней может быть любая ветка.

Смотрим на икону Выбор на последней ветке и читаем
кто инициатор и с каким документом.
Это МСФ с двумя документами. Следовательно, предпоследней
выполнялась первая ветка.

Владимир Паронджанов писал(а):
2. Предположим, что предпоследней работает вторая ветка справа. Это возможно?
Или нет? При каких условиях это возможно?
Возможно. Это обусловлено одновременной (параллельной) работой исполнителей.

Владимир Паронджанов писал(а):
3. Если предпоследней работает вторая ветка справа, то каким образом маршрут
через нее проходит? Через какие иконы? Как осуществляется
передача управления из нее в последнюю ветку?
По какому событию включится в работу (в последний раз) последняя ветка?
Через икону Вывод в любой из веток в икону Выбор на второй справа ветке.
Далее, через икону Вывод на второй справа ветке
в икону Выбор на последней ветке.

Рассматривайте икону Выбор как Разбор сообщений,
не акцентируйте внимание на Переключателе.
Икону Вариант рассматривайте как начало Именованного маршрута.

Сообщение (документ) попадает в икону Выбор и побуждает Исполнителя перейти к действиям
по одному из именованных маршрутов.

Иконы Имя ветки и Адрес, одного и того же Исполнителя, можно рассматривать как скобки,
обрамляющие (выделяющие, показывающие) некоторую часть возможностей Исполнителя
в применении к данному бизнес-процессу.

Владимир Паронджанов писал(а):
4. Я не понимаю циклограммы работы (циклограммы развития бизнес-процесса).
Желательно привести циклограмму, хотя бы для одного набора условий.
Я отобразил циклограмму последовательными числами прямо на схеме БП.
Схема БП внизу сообщения. Она немного изменена. Исправлены ошибки.

Владимир Паронджанов писал(а):
Сколько этапов у бизнес-процесса (в штуках)?
Как называются эти этапы?
По количеству именованных маршрутов, без учёта повторов.
Как там считают в MBA я не знаю.

Владимир Паронджанов писал(а):
6. Можно ли указать на Генеральной циклограмме участие отдельных веток?
Или это невозможно?
Например, как-то так:
Вложение:
рпуд_15_циклограмма.png
рпуд_15_циклограмма.png [ 88.62 КБ | Просмотров: 24172 ]


Владимир Паронджанов писал(а):
7. Первой начинает работать крайняя левая ветка.
Правильно? Или может быть по-другому?
Для текущего развития силуэта, первая только левая.

Владимир Паронджанов писал(а):
8. Если верно, что Первой начинает работать крайняя левая ветка,
то какая ветка начнет работать второй?
По какому событию произойдет запуск в работу этой ветки?
Смотрим, куда адресуются иконы Вывод.

Владимир Паронджанов писал(а):
7. Мои вопросы говорят о том, что я испытываю значительные
затруднения при понимании.
Может быть, это где-нибудь описано, а я пропустил.
Или это нигде не описано?
Поскольку схему придумал я, подозреваю, что она нигде не описана : )

Владимир Паронджанов писал(а):
Сейчас еще раз прочитал слова Эдуарда, что по концу
бизнес-процесса происходит (синхронное?) прекращение работы всех веток.
Тут я окончательно приуныл.

Какой же важной работой занимались ветки, если их можно
бац! — и вырубить.

А если в этот момент они УЖЕ ничем не занимались, значит,
они кончили работать раньше. И, выполнив все задания,
просто находились в режиме ожидания — ждали поступления новых указаний (событий).
Разве не так?
Не унывайте : )

Исполнитель продолжает существовать и после завершения определённого бизнес-процесса.

Вот смотрите на примере ЗАВЕДУЮЩЕГО КАФЕДРОЙ.
В своей деятельности он использует сотни именованных маршрутов (компетенций, умений).
А в рассмотренном БП использованы всего три.

Что означает участие завкафедрой в БП? Это означает, что на некоторые входящие документы
он произведёт определённые действия.
Ну, произвёл и произвёл.
Передал исходящие документы и продолжил заниматься своими делами.
Он даже может не знать, что участвовал в БП : )

Другие участники трудятся над другими документами, опять что-то передали завкафедрой,
он опять ответил и продолжил заниматься своими делами.

Страшный конец веток наступает для участников БП совершенно незаметно.
Они просто перестают получать инициирующие документы.

Поэтому начало важно, а завершение произойдёт, когда маршрут достигнет иконы Адрес.
Теоретически возможна работа Исполнителя и после Конца БП.
Если не предусмотрено сообщение «Всё. Шабаш!».

Владимир Паронджанов писал(а):
Если я правильно понял идею, у каждой ветки есть стартовое событие, которое запускает ее в работу. Правильно? Или нет?

Но я не смог сообразить, как найти на ветке это стартовое событие. Оно обозначено каким-то значком? Или Как?
Стартовое событие, вместе с инициатором, записывается в иконе Выбор (Разбор).
Вложение:
рпуд_15_БП.png
рпуд_15_БП.png [ 494.69 КБ | Просмотров: 24172 ]
Вложение:
рпуд_15+.fbpro.zip [16.3 КБ]
Скачиваний: 595


Вернуться к началу
 Профиль  
 
СообщениеДобавлено: Воскресенье, 13 Сентябрь, 2015 03:44 

Зарегистрирован: Понедельник, 09 Ноябрь, 2009 17:29
Сообщения: 904
Откуда: Россия, Питер
Шилин Александр писал(а):
Какие-нибудь ещё "фокусы" (типа бесконечных циклов в параллельно выполняемых ветках) ещё можете показать?
Вот функции можно как отображать:
Вложение:
a1.png
a1.png [ 7.35 КБ | Просмотров: 24171 ]


Вернуться к началу
 Профиль  
 
СообщениеДобавлено: Воскресенье, 13 Сентябрь, 2015 10:11 

Зарегистрирован: Воскресенье, 24 Февраль, 2008 15:32
Сообщения: 6037
Откуда: Москва
1. Идея оригинальная и хорошая, но трудная для понимания.
Как говорит LKom, "потрясение основ".

2. Если я правильно понял, управление передается от иконы Вывод к иконе Выбор. Это очень трудное место. Мне было бы легче, если бы к иконе Выбор слева была прицеплена икона Событие (трапецию). Это еще не предложение, это просто мысли вслух.

3
Цитата:
Поэтому начало важно, а завершение произойдёт, когда маршрут достигнет иконы Адрес.
Такая трактовка мне не очень нравится. Она чисто формальная и, по моему, не имеет смысла. Желательно опираться на содержание работы, на смысл.
Надо указать, в какой иконе происходит окончание работы по смыслу. И добавить, что формально следует довести маршрут до иконы Адрес (для порядка).

4. Я не понял, что такое именованный маршрут. Это новое понятие? Желательно дать определение.

Сказано, что в данном конкретном силуэте их три.
Желательно сказать как называются эти три именованных маршрута.

Применение Дракона к бизнес-процессам — это великолепная идея. Предложение Эдуарда — шаг в правильном направлении. Желательно сделать это предложение более понятным, более дружелюбным, более user-friendly (пока не знаю как).


Вернуться к началу
 Профиль  
 
СообщениеДобавлено: Воскресенье, 13 Сентябрь, 2015 12:52 

Зарегистрирован: Понедельник, 09 Ноябрь, 2009 17:29
Сообщения: 904
Откуда: Россия, Питер
Владимир Паронджанов писал(а):
2. Если я правильно понял, управление передается от иконы Вывод к иконе Выбор. Это очень трудное место. Мне было бы легче, если к иконе Выбор слева прицепить икону Событие (трапецию).

Давайте прицепим:
Вложение:
ev1.png
ev1.png [ 135.85 КБ | Просмотров: 24150 ]

Что я вижу?
Схема стала тяжелой и ломаной.
Образовалось пустое место под иконой Событие, которое никак не используется. В иконе Выбор писать нечего, кроме «Выбрать маршрут». Масло масляное.

Схемы нужны компактные. По крайней мере, их части должны умещаться на лист формата А4. Икона Событие уменьшает такую возможность.

Может быть икону Выбор обозначить по-другому:
Вложение:
ev2.png
ev2.png [ 134.29 КБ | Просмотров: 24150 ]

Владимир Паронджанов писал(а):
3
Цитата:
Поэтому начало важно, а завершение произойдёт, когда маршрут достигнет иконы Адрес.
Такая трактовка мне не очень нравится. Она чисто формальная и, по моему, не имеет смысла. Желательно опираться на содержание работы, на смысл.
Надо указать, в какой иконе происходит окончание работы по смыслу. И добавить, что формально следует довести маршрут до иконы Адрес (для порядка).

Опираемся именно на содержание работ и смысл.
Смотрим на икону Выбор (она ожидает поступление события). Например, от МСФ поступил Протокол о разработке РПУД. Смотрим есть ли в иконах Вариант такое событие. Есть. Это Вариант НАЗНАЧЕНИЕ.

Идём этим маршрутом.
Разрабатываем критерии.
Отправляем документы РЕЦЕНЗЕНТАМ и РАЗРАБОТЧИКАМ.

Всё. Больше на маршруте ничего нет.
Появится сообщение-событие для этого исполнителя, он его отработает.
Не появится — будет заниматься своими другими делами.

Существование Исполнителя в БП это абстракция.
Исполнитель без перерыва что-то делает за пределами этого БП.
Поступило событие — Исполнитель его отработал (принял участие в БП), не поступило — занимается другими делами.

Владимир Паронджанов писал(а):
4. Я не понял, что такое именованный маршрут. Это новое понятие? Желательно дать определение.

Каждая икона Вариант знаменует собой часть маршрута.
Эту часть можно именовать по названию, содержащемуся в соответствующей иконе Вариант.

Владимир Паронджанов писал(а):
Сказано, что в данном конкретном силуэте их три.
Желательно сказать как называются эти три именованных маршрута.

Не в силуэте, а в рассматриваемой ветке.
НАЗНАЧЕНИЕ, ЗАМЕЧАНИЯ, КАФЕДРА.

Владимир Паронджанов писал(а):
5. Применение Дракона к бизнес-процессам — это великолепная идея. Желательно сделать ее более понятной (пока не знаю как).

БП Разработка РПУД в общем понятен.
Попробуйте его изобразить, так как Вы (как автор ДРАКОНа) его понимаете.
Это будет познавательно для всех.


Вернуться к началу
 Профиль  
 
СообщениеДобавлено: Четверг, 17 Сентябрь, 2015 01:25 

Зарегистрирован: Понедельник, 09 Ноябрь, 2009 17:29
Сообщения: 904
Откуда: Россия, Питер
Владимир Паронджанов писал(а):
1. Идея оригинальная и хорошая, но трудная для понимания.

Вот с цветом, возможно, будет понятнее.
Вложение:
рпуд_16_color.png
рпуд_16_color.png [ 532.75 КБ | Просмотров: 24099 ]


Вернуться к началу
 Профиль  
 
СообщениеДобавлено: Четверг, 17 Сентябрь, 2015 11:35 

Зарегистрирован: Воскресенье, 24 Февраль, 2008 15:32
Сообщения: 6037
Откуда: Москва
Я по-прежнему далеко не все понимаю.

Ниже мое предложение — только на желтом фоне.

В чем идея? Мне не нравится сложный текст в иконе Выбор.
Его трудно читать, он громоздкий.

Я предлагаю разбить сложный текст на 4 порции.
И каждую порцию поместить в отдельную икону.
То есть заменить одну СЛОЖНУЮ икону Выбор
на 4 ПРОСТЫЕ иконы:
— две иконы Выбор и
— две иконы Событие.
Вложение:
Оберон Предложение .png
Оберон Предложение .png [ 39.91 КБ | Просмотров: 24086 ]

Смотреть только желтый фон.
Все остальное просто привязка к рисунку Эдуарда.

В чем суть?
Цитата:
Текст, имеющий сложную структуру,
неудобен для чтения. Поэтому надо:

1. Раздробить такой текст на МЕЛКИЕ порции.

2. Каждую порцию отделить в пространстве
от других порций, т. е. поместить в отдельную икону.


Как читать икону Событие?

Инициатором события является МСФ
(Методический совет факультета).

Инициатором события являются Рецензенты.


Вернуться к началу
 Профиль  
 
СообщениеДобавлено: Четверг, 17 Сентябрь, 2015 13:37 

Зарегистрирован: Среда, 07 Январь, 2015 14:53
Сообщения: 1359
Предложение Владимира Паронджанова - "— две иконы Выбор" в Переключателе.
Однако, сомнительная новация для алгоритмического языка.

Подбираем на форуме оценку для предложения -
http://forum.oberoncore.ru/viewtopic.php?p=92244#p92244
andr писал(а):
брызги фантазии - в поисковом порядке для полноты теоретических ощущений.


Вернуться к началу
 Профиль  
 
СообщениеДобавлено: Четверг, 17 Сентябрь, 2015 20:07 

Зарегистрирован: Понедельник, 09 Ноябрь, 2009 17:29
Сообщения: 904
Откуда: Россия, Питер
LKom писал(а):
Однако, сомнительная новация для алгоритмического языка.
Соглашусь.

LKom писал(а):
Подбираем на форуме оценку для предложения -
http://forum.oberoncore.ru/viewtopic.php?p=92244#p92244
andr писал(а):
брызги фантазии - в поисковом порядке для полноты теоретических ощущений.
Повторяетесь : )

И таки да. Ищем пути развития.


Вернуться к началу
 Профиль  
 
СообщениеДобавлено: Четверг, 17 Сентябрь, 2015 21:02 

Зарегистрирован: Понедельник, 09 Ноябрь, 2009 17:29
Сообщения: 904
Откуда: Россия, Питер
Владимир Паронджанов писал(а):
Я предлагаю разбить сложный текст на 4 порции.
И каждую порцию поместить в отдельную икону.
То есть заменить одну СЛОЖНУЮ икону Выбор
на 4 ПРОСТЫЕ иконы:
— две иконы Выбор и
— две иконы Событие.
1.
Если пришло событие от МСФ, то не понятно ждать или не ждать событие от Рецензентов. Каким образом выполняется икона Выбор для Рецензентов?

2.
Сообщения могут поступить не от двух исполнителей, а, например, от пяти. Рисовать 10 икон?

На мой взгляд, логичнее такая конструкция: (правда она не спасает от записей в иконах Вариант)
Вложение:
11.png
11.png [ 44.07 КБ | Просмотров: 24042 ]


Или такая: (но тогда нельзя переходить с маршрута на маршрут после икон Вариант)
Вложение:
22.png
22.png [ 45.08 КБ | Просмотров: 24042 ]


К тому же, икона Вариант может содержать множество Исполнителей и если для всех выделять свой процесс, то никакого места не хватит.
Вложение:
33.png
33.png [ 58.84 КБ | Просмотров: 24042 ]


В общем, склоняюсь к мнению, что ранее представленная схема (см. рис. рпуд_15+.png) удобней.


Вернуться к началу
 Профиль  
 
СообщениеДобавлено: Суббота, 19 Сентябрь, 2015 12:15 

Зарегистрирован: Воскресенье, 24 Февраль, 2008 15:32
Сообщения: 6037
Откуда: Москва
Шаг в сторону. Шилин и Тышов обсуждают новый эксперимент:
http://forum.easyelectronics.ru/viewtop ... 48#p409748
И далее.

=============

Поместил ссылку здесь, так как больше негде.


Вернуться к началу
 Профиль  
 
СообщениеДобавлено: Суббота, 19 Сентябрь, 2015 16:33 

Зарегистрирован: Четверг, 23 Май, 2013 05:13
Сообщения: 401
Пришёл к итоговому, для себя, варианту решения для ИС Дракон.
http://forum.easyelectronics.ru/viewtopic.php?p=409989#p409989
Вроде бы можно обойтись без новаций, хотя без них не так интересно.


Вернуться к началу
 Профиль  
 
СообщениеДобавлено: Суббота, 19 Сентябрь, 2015 17:28 

Зарегистрирован: Понедельник, 09 Ноябрь, 2009 17:29
Сообщения: 904
Откуда: Россия, Питер
Шилин Александр писал(а):
Пришёл к итоговому, для себя, варианту решения для ИС Дракон.
http://forum.easyelectronics.ru/viewtopic.php?p=409989#p409989
Вроде бы можно обойтись без новаций, хотя без них не так интересно.

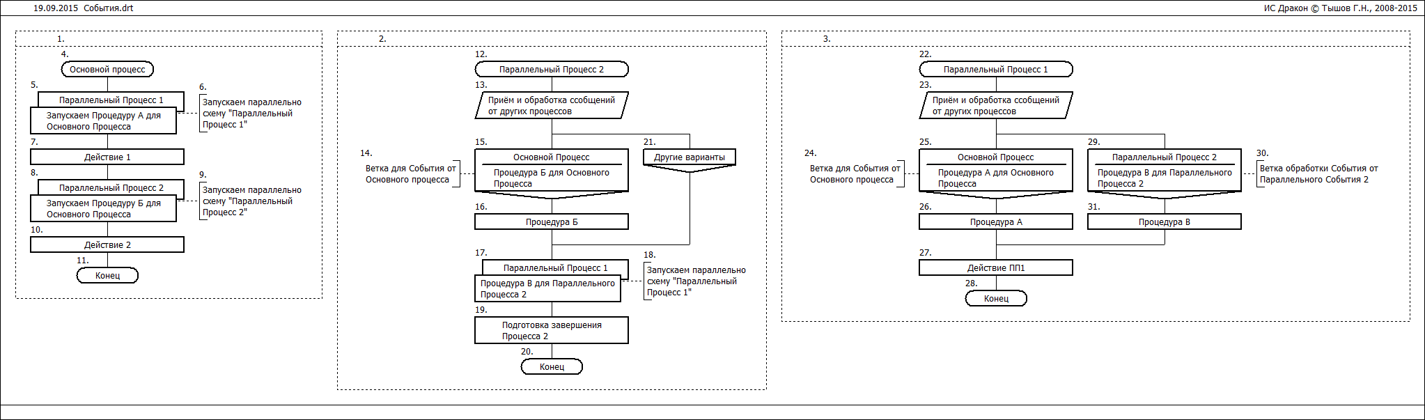
По Вашему рисунку получается, что запускаются две разных копии ПП1 и при этом они выполняют разные процедуры. Это так?

P.S. Раз уж обсуждение здесь, может и рисунок сюда перенесёте?


Вернуться к началу
 Профиль  
 
СообщениеДобавлено: Суббота, 19 Сентябрь, 2015 19:30 

Зарегистрирован: Четверг, 23 Май, 2013 05:13
Сообщения: 401
Ильченко Эдуард писал(а):
По Вашему рисунку получается, что запускаются две разных копии ПП1 и при этом они выполняют разные процедуры. Это так?


Да. Это так.
А разве так нельзя?

Ильченко Эдуард писал(а):
P.S. Раз уж обсуждение здесь, может и рисунок сюда перенесёте?

Стечение обстоятельств:
1. С Тышовым публично общаться получается только там http://forum.easyelectronics.ru/viewtopic.php?p=409989&sid=09c426bc69d0db3b0a95f776d78f5d35#p409989.
2. Тамошний Администратор, я так его понял, не приветствует ссылки и цитирование других форумов. Поэтому приходится здесь давать ссылку туда.

А рисунок пожалуйста.
Вложение:
events.png
events.png [ 33.24 КБ | Просмотров: 23988 ]


Вернуться к началу
 Профиль  
 
Показать сообщения за:  Поле сортировки  
Начать новую тему Ответить на тему  [ Сообщений: 40 ]  На страницу Пред.  1, 2

Часовой пояс: UTC + 3 часа


Кто сейчас на конференции

Сейчас этот форум просматривают: нет зарегистрированных пользователей и гости: 1


Вы не можете начинать темы
Вы не можете отвечать на сообщения
Вы не можете редактировать свои сообщения
Вы не можете удалять свои сообщения
Вы не можете добавлять вложения

Найти:
cron
Вся информация, размещаемая участниками на конференции (тексты сообщений, вложения и пр.) © 2008-2025, участники конференции «DRAKON.SU», если специально не оговорено иное.
Администрация не несет ответственности за мнения, стиль и достоверность высказываний участников, равно как и за безопасность материалов, предоставляемых участниками во вложениях.
Powered by phpBB® Forum Software © phpBB Group
Русская поддержка phpBB