DRAKON.SU

Текущее время: Среда, 22 Октябрь, 2025 22:04

Часовой пояс: UTC + 3 часа




Начать новую тему Ответить на тему  [ Сообщений: 136 ]  На страницу Пред.  1, 2, 3, 4, 5 ... 7  След.
Автор Сообщение
 Заголовок сообщения: Re: Уголовное право в схемах
СообщениеДобавлено: Пятница, 17 Июль, 2009 10:26 

Зарегистрирован: Среда, 13 Май, 2009 21:05
Сообщения: 153
Откуда: Саратов
Пример схемы, которую не получается сделать компактной без использования переключателя. Отсутствует единое основание для назначения того или иного вида исправ. учреждения осужденным. Можно ли это улучшить / упростить?
Схема сделана на основании ст. 58 УК:

Статья 58. Назначение осужденным к лишению свободы вида исправительного учреждения
1. Отбывание лишения свободы назначается:
а) лицам, осужденным за преступления, совершенные по неосторожности, а также лицам, осужденным к лишению свободы за совершение умышленных преступлений небольшой и средней тяжести, ранее не отбывавшим лишение свободы, - в колониях-поселениях. С учетом обстоятельств совершения преступления и личности виновного суд может назначить указанным лицам отбывание наказания в исправительных колониях общего режима с указанием мотивов принятого решения;
б) мужчинам, осужденным к лишению свободы за совершение тяжких преступлений, ранее не отбывавшим лишение свободы, а также женщинам, осужденным к лишению свободы за совершение тяжких и особо тяжких преступлений, в том числе при любом виде рецидива, - в исправительных колониях общего режима;
в) мужчинам, осужденным к лишению свободы за совершение особо тяжких преступлений, ранее не отбывавшим лишение свободы, а также при рецидиве или опасном рецидиве преступлений, если осужденный ранее отбывал лишение свободы, - в исправительных колониях строгого режима;
г) мужчинам, осужденным к пожизненному лишению свободы, а также при особо опасном рецидиве преступлений - в исправительных колониях особого режима.
2. Мужчинам, осужденным к лишению свободы за совершение особо тяжких преступлений на срок свыше пяти лет, а также при особо опасном рецидиве преступлений отбывание части срока наказания может быть назначено в тюрьме, при этом суд засчитывает время содержания осужденного под стражей до вступления в законную силу обвинительного приговора в срок отбывания наказания в тюрьме.
3. Лицам, осужденным к лишению свободы, не достигшим к моменту вынесения судом приговора восемнадцатилетнего возраста, отбывание наказания назначается в воспитательных колониях.
4. Изменение вида исправительного учреждения осуществляется судом в соответствии с уголовно-исполнительным законодательством Российской Федерации.


Вложения:
Комментарий к файлу: Назначение осужденному вида исправ. учреждения
choice.drt [2.88 КБ]
Скачиваний: 927
Комментарий к файлу: Назначение осужденному вида исправ. учреждения
choice.png
choice.png [ 35.19 КБ | Просмотров: 23741 ]
Вернуться к началу
 Профиль  
 
 Заголовок сообщения: Re: Уголовное право в схемах
СообщениеДобавлено: Понедельник, 20 Июль, 2009 10:32 

Зарегистрирован: Среда, 13 Май, 2009 21:05
Сообщения: 153
Откуда: Саратов
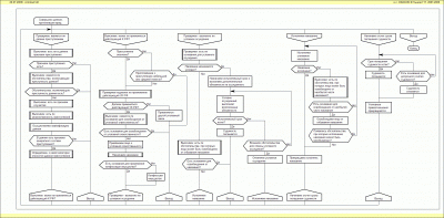
Вот переработанная с учетом замечаний Рейлвэя Кагена и эргономических требований (не более 10 икон на ветку) основная схема по уголовному праву.
Более подробно изложены вопросы освобождения от наказания, условного осуждения, судимости.
Все иконы-вставки соответствуют темам, изучаемым по курсу уголовного права.
Схема отражает содержание ВСЕГО уголовного права.
В то же время, на схеме нет комментариев.

Хотелось бы услышать Ваши критические замечания по схеме, а также мнение о необходимости комментариев.


Вложения:
Комментарий к файлу: Обзорная схема по уголовному праву
crimlow2.gif
crimlow2.gif [ 81.07 КБ | Просмотров: 23720 ]
Комментарий к файлу: Обзорная схема по уголовному праву
crimlow2.drt [7.52 КБ]
Скачиваний: 928
Вернуться к началу
 Профиль  
 
 Заголовок сообщения: Re: Уголовное право в схемах
СообщениеДобавлено: Понедельник, 20 Июль, 2009 11:43 

Зарегистрирован: Воскресенье, 04 Ноябрь, 2007 23:01
Сообщения: 511
Вот это уже интереснее, особенно ввиду явного соответствия вставок темам, изучаемым по курсу уголовного права.

Недостаток пока вижу один:
текст внутри вставки не должен быть вопросительным и определённо-личным.

Например:
"Выясняем: есть ли в деянии признаки преступления" -> "поиск признаков преступления в деянии"
"Выясняем: имеются ли обстоятельства, исключающие преступность деяния?" -> "поиск остоятельств, исключающих преступность деяния"
"Осуществляем квалификацию деяния" -> "квалификация деяния"
"Определяем- к какой категории относится данное преступление" -> "определение категории преступления"
"Конфискуем имущество" -> "конфискация имущества"

и т.д..


Вернуться к началу
 Профиль  
 
 Заголовок сообщения: Re: Уголовное право в схемах
СообщениеДобавлено: Понедельник, 20 Июль, 2009 12:23 

Зарегистрирован: Пятница, 24 Апрель, 2009 16:28
Сообщения: 66
Откуда: Москва
Рэйлвэй Каген писал(а):
Например:
"Выясняем: есть ли в деянии признаки преступления" -> "поиск признаков преступления в деянии"
"Выясняем: имеются ли обстоятельства, исключающие преступность деяния?" -> "поиск остоятельств, исключающих преступность деяния"
"Осуществляем квалификацию деяния" -> "квалификация деяния"
"Определяем- к какой категории относится данное преступление" -> "определение категории преступления"
"Конфискуем имущество" -> "конфискация имущества"
Это называется канцелярит. Замена глаголов отглагольными существительными - первейший признак канцелярита.


Вернуться к началу
 Профиль  
 
 Заголовок сообщения: Re: Уголовное право в схемах
СообщениеДобавлено: Четверг, 23 Июль, 2009 19:46 

Зарегистрирован: Среда, 13 Май, 2009 21:05
Сообщения: 153
Откуда: Саратов
Еще одна схема - объект преступления. Она прямо из основной схемы не вытекает. Объект преступления - это элемент состава преступления (используется при квалификации деяния).
Меня интересует вопрос о том, как лучше воспринимается классификация и описание видов объектов - в схеме ГНОМ или ДРАКОН.


Вложения:
Комментарий к файлу: Схема "Объект преступления"
object.drt [4.25 КБ]
Скачиваний: 908
Вернуться к началу
 Профиль  
 
 Заголовок сообщения: Re: Уголовное право в схемах
СообщениеДобавлено: Четверг, 23 Июль, 2009 19:48 

Зарегистрирован: Среда, 13 Май, 2009 21:05
Сообщения: 153
Откуда: Саратов
Еще одна схема - объект преступления. Она прямо из основной схемы не вытекает. Объект преступления - это элемент состава преступления (используется при квалификации деяния).
Меня интересует вопрос о том, как лучше воспринимается классификация и описание видов объектов - в схеме ГНОМ или ДРАКОН.

Нужны ли примеры на схеме или их нужно выносить в другое место?


Вложения:
Комментарий к файлу: Объект преступления
object.gif
object.gif [ 49.63 КБ | Просмотров: 23663 ]
Комментарий к файлу: Схема "Объект преступления"
object.drt [4.25 КБ]
Скачиваний: 910
Вернуться к началу
 Профиль  
 
 Заголовок сообщения: Re: Уголовное право в схемах
СообщениеДобавлено: Четверг, 23 Июль, 2009 19:59 

Зарегистрирован: Среда, 13 Май, 2009 21:05
Сообщения: 153
Откуда: Саратов
И еще одна схема: признаки преступления по УК РФ.
Статья 14. Понятие преступления
1. Преступлением признается виновно совершенное общественно опасное деяние, запрещенное настоящим Кодексом под угрозой наказания.
2. Не является преступлением действие (бездействие), хотя формально и содержащее признаки какого-либо деяния, предусмотренного настоящим Кодексом, но в силу малозначительности не представляющее общественной опасности.


Вложения:
Комментарий к файлу: Признаки преступления
element.png
element.png [ 16.72 КБ | Просмотров: 23662 ]
Комментарий к файлу: Признаки преступления
element.drt [1.28 КБ]
Скачиваний: 894
Вернуться к началу
 Профиль  
 
 Заголовок сообщения: Re: Уголовное право в схемах
СообщениеДобавлено: Понедельник, 27 Июль, 2009 19:31 

Зарегистрирован: Среда, 13 Май, 2009 21:05
Сообщения: 153
Откуда: Саратов
При разработке схем столкнулся со следующими вещами:
- возможен различный уровень детализации схем
- детализация, на мой взгляд ухудшает восприятие
- возникает потребность оптимизации схемы.
- возникает множество вариантов схем

и получается как-то неаакуратненько и непонятно как сделать лучше.
Для примера три схемы, иллюстрирующие действие уголовного закона во времени и в пространстве. 1-я схема (приблизительная) http://forum.oberoncore.ru/download/file.php?id=753&mode=view
Следующие две схемы - полностью соответствуют УК в текущей редакции.
(на з-й схеме - присутствует только ветка, относящаяся к действию закона в пространстве, из-за которого, собственно, все сложности.


Вложения:
Комментарий к файлу: схема 3
dzvp3.gif
dzvp3.gif [ 45.67 КБ | Просмотров: 23627 ]
Комментарий к файлу: схема 3
dzvp3.drt [3.34 КБ]
Скачиваний: 930
Комментарий к файлу: схема 2
dzvp2.gif
dzvp2.gif [ 62.61 КБ | Просмотров: 23632 ]
Комментарий к файлу: Схема №2
dzvp2.drt [5.03 КБ]
Скачиваний: 937
Вернуться к началу
 Профиль  
 
 Заголовок сообщения: Re: Уголовное право в схемах
СообщениеДобавлено: Четверг, 30 Июль, 2009 01:10 

Зарегистрирован: Среда, 13 Май, 2009 21:05
Сообщения: 153
Откуда: Саратов
Вот пыхтел, пыхтел, решил сделать что-то типа электронного учебника, а то отдельные схемы вроде уже всем и надоели ))

Итак: в прилагаемом архиве - файлы проекта "Уголовное право в схемах".
Надо все эти файлы в новый каталог сбросить и потом открыть все сразу.
Основной файл - "Обзорная схема.drt", от него можно переходить по гиперссылкам по иконам-вставкам, перед которыми есть комментарий "+" (нужна последняя версия и.с. Дракон от 26.07.09)
Кроме обзорной схемы есть рабочая ссылка на схеме "Назначение наказания".

К сожалению, еще далеко не все оформил в схемы, т.к. объем большой. (одна тема квалификация преступлений + состав - 16-18 часов лекций + семинары)
Жду Ваших замечаний.


Вложения:
Комментарий к файлу: Проект "Уголовное право в схемах"
project_crimlow.zip [20.94 КБ]
Скачиваний: 710
Вернуться к началу
 Профиль  
 
 Заголовок сообщения: Re: Уголовное право в схемах
СообщениеДобавлено: Четверг, 30 Июль, 2009 07:30 

Зарегистрирован: Воскресенье, 04 Ноябрь, 2007 23:01
Сообщения: 511
1.ДЗВП.drt: похоже, что в разилке
"Преступление совершено:
- иностранным гражданином
- лицом без гражданства, не проживающим постоянно на территории РФ?"

перепутаны выходы "Да-Нет".

2. Очень похожие, длинные формулировки в тексте различных икон:
"лица без гражданства, не проживающие постоянно на территории РФ"
и
"лица без гражданства, проживающие постоянно на территории РФ"
Как-то надо выделить "не" или переформулировать в развилке(единственное, где встречается "не"), чтобы визуально отличалось посильнее. Чтобы ещё и глаз цеплялся за смысловые различия.

3.напечатайте схемы. На экран они полностью не помещаются. А с листа получится восприятие всей схемы целиком.


Вернуться к началу
 Профиль  
 
 Заголовок сообщения: Re: Уголовное право в схемах
СообщениеДобавлено: Четверг, 30 Июль, 2009 12:07 

Зарегистрирован: Среда, 13 Май, 2009 21:05
Сообщения: 153
Откуда: Саратов
Рэйлвэй Каген писал(а):
1.ДЗВП.drt: похоже, что в разилке
"Преступление совершено:
- иностранным гражданином
- лицом без гражданства, не проживающим постоянно на территории РФ?" перепутаны выходы "Да-Нет".

Спасибо. Действительно перепутал
Рэйлвэй Каген писал(а):
2. Очень похожие, длинные формулировки в тексте различных икон: "лица без гражданства, не проживающие постоянно на территории РФ"
и "лица без гражданства, проживающие постоянно на территории РФ"

Может быть надо в одной развилке указать "лица без гражданства, не проживающие постоянно на территории РФ", а в другой - "прочие лица" - будет понятно?
Рэйлвэй Каген писал(а):
3.напечатайте схемы. На экран они полностью не помещаются. А с листа получится восприятие всей схемы целиком.

Согласен. На большой площади восприятие улучшается. Так и сделаю. Но у меня все-таки есть мечта сделать электронный курс уголовного права - тогда реализуются все возможности гипертекста. А для улучшения восприятия - может быть схему в уменьшенном масштабе выводить и использовать какой-нибудь инструмент типа экранной лупы?
И название проекта изменить на "Уголовное право в Дракон-схемах"


Вернуться к началу
 Профиль  
 
 Заголовок сообщения: Re: Уголовное право в схемах
СообщениеДобавлено: Четверг, 30 Июль, 2009 12:31 

Зарегистрирован: Воскресенье, 04 Ноябрь, 2007 23:01
Сообщения: 511
Скорее всего так:
в развилке, где ".. не проживающим постоянно.." заменить весь текст на "Преступление совершено нерезидентом РФ?". Будет ли это корректно?

p.s.: Вот если бы через проектор, да на стену.., да весь лист сразу. Заодно и гипертекст сработает.


Вернуться к началу
 Профиль  
 
 Заголовок сообщения: Re: Уголовное право в схемах
СообщениеДобавлено: Четверг, 30 Июль, 2009 15:54 

Зарегистрирован: Понедельник, 30 Июль, 2007 10:53
Сообщения: 112
Откуда: Беларусь, Минск
Бытко Сергей писал(а):
Рэйлвэй Каген писал(а):
2. Очень похожие, длинные формулировки в тексте различных икон: "лица без гражданства, не проживающие постоянно на территории РФ"
и "лица без гражданства, проживающие постоянно на территории РФ"

Может быть надо в одной развилке указать "лица без гражданства, не проживающие постоянно на территории РФ", а в другой - "прочие лица" - будет понятно?
Но не забывайте, что прочими лицами станут и те, у которых гражданство есть. Если Вы захотите использовать "прочие лица", то лучше вынесите "лица без гражданства" в промежуток между развилкой и тем, что выше неё. Однако, следует учитывать, что это будет заданием режима (по Раскину). Про него (режим) можно запросто забыть, что автоматом приведёт к неправильному пониманию смысла схемы и следовательно, к неприятным последствиям.


Вернуться к началу
 Профиль  
 
 Заголовок сообщения: Re: Уголовное право в схемах
СообщениеДобавлено: Четверг, 30 Июль, 2009 16:07 

Зарегистрирован: Среда, 13 Май, 2009 21:05
Сообщения: 153
Откуда: Саратов
Рэйлвэй Каген писал(а):
Скорее всего так:
в развилке, где ".. не проживающим постоянно.." заменить весь текст на "Преступление совершено нерезидентом РФ?". Будет ли это корректно?

С терминами надо в уголовном праве, конечно, поаккуратней - дело тонкое))
Может быть такой вариант: "Преступление совершено нерезидентом РФ?", а ниже расшифровку, дословно по УК? Таким образом и читаемость повысится и проблемы единообразия терминологии нивелируются


Вернуться к началу
 Профиль  
 
 Заголовок сообщения: Re: Уголовное право в схемах
СообщениеДобавлено: Четверг, 30 Июль, 2009 22:00 

Зарегистрирован: Воскресенье, 04 Ноябрь, 2007 23:01
Сообщения: 511
Бытко Сергей писал(а):
..С терминами надо в уголовном праве, конечно, поаккуратней - дело тонкое))
Да, конечно.. Но согласитесь, две длинные фразы, отличающиеся только "не" - не лучший вариант для Дракон-схемы - надо вчитываться в текст, теряется возможность цельного восприятия(о необходимости которого постоянно напоминает В.Д.Паронджанов). Может быть и есть какой-то термин в праве, объединяющий иностранцев и лиц без гражданства, не проживающих постоянно на территории РФ. Но раз в УК применены только указанные Вами формулировки, то расшифровка в иконе "комментарий" - весьма удачный вариант. Читаемость (по комментариям) отходит на второй план, на первом остаётся узнаваемость схемы.


Вернуться к началу
 Профиль  
 
 Заголовок сообщения: Re: Уголовное право в схемах
СообщениеДобавлено: Пятница, 31 Июль, 2009 23:31 

Зарегистрирован: Среда, 13 Май, 2009 21:05
Сообщения: 153
Откуда: Саратов
В проект добавлена еще одна схема (установление множественности преступлений), подправлена схема ДЗВП.drt
У меня возникли вопросы.
1. В схемах используются термины, значение которых раскрывается в других схемах.
Надо ли указывать ссылку на соответствующую схему. Если да, то как?

2. Мне интересно - каков уровень понимания предмета по схемам. Где требуются разъяснения? Возможно ли применение Дракон-схем в качестве разъяснения уголовного права (да и любой отрасли права) всем (не только юристам, а вообще - всем)?

3. Самый сложный вопрос (который я оставил на последний этап) - квалификция преступлений. В нем рассматриваются составы конкретных преступлений (как раз то, что в массовом сознании и ассоциируется с уголовным правом)
Преступлений - куча.
У меня есть варианты - расписать общие правила квалификации и продемонстрировать их на конкретных примерах или как в учебниках - рассматривать подряд все статьи ( это безумно долго и нудно)
Как лучше?


Вложения:
Комментарий к файлу: Уголовное право в Дракон-схемах (версия от 31.07.09)
project_crimlow.zip [23.82 КБ]
Скачиваний: 667
Вернуться к началу
 Профиль  
 
 Заголовок сообщения: Re: Уголовное право в схемах
СообщениеДобавлено: Суббота, 01 Август, 2009 09:19 

Зарегистрирован: Воскресенье, 04 Ноябрь, 2007 23:01
Сообщения: 511
Бытко Сергей писал(а):
1. В схемах используются термины, значение которых раскрывается в других схемах.
Надо ли указывать ссылку на соответствующую схему. Если да, то как?
Однократное применение термина Вы успешно комментируете прямо по ходу схемы. Перейти как по "вставке" к термину было бы неплохо, но в сегодняшнем редакторе не получится. Здесь подошел бы механизм из wiki - якоря, но согласится ли автор и.с.DRAKON с таким наворотом? Термины, часто используемые на схеме я вынес бы в гном-схему, желательно размещённую на одном листе с основной схемой.

Вот тут я немного "пошалил", но гном не поместился, пришлось сохранить отдельно. Зато ушли объёмные повторы текста на основной схеме
Вложение:
_гном.zip [2.57 КБ]
Скачиваний: 644

Бытко Сергей писал(а):
2...
Общие моменты, безусловно, понятны. Но ведь могут быть и разного рода особенности применения права. Те из них, которые удастся отразить на схеме - тоже станут понятными. Здесь всё зависит от автора схемы.
Бытко Сергей писал(а):
3...
Я за то, чтобы расписать общие правила и механизмы квалификации. Но как быть при проверке применимости - проверять придётся подряд по всем статьям. Опять же долго и нудно.


Вернуться к началу
 Профиль  
 
 Заголовок сообщения: Re: Уголовное право в схемах
СообщениеДобавлено: Суббота, 01 Август, 2009 09:37 

Зарегистрирован: Среда, 13 Май, 2009 21:05
Сообщения: 153
Откуда: Саратов
Вот пример традиционной схемы, иллюстрирующей действие закона во времени и пространстве. Почувствуйте разницу))


Вложения:
Комментарий к файлу: Фрагмент альбома схем по уголовному праву. Авторы: Н.Н. Лапупина, Т.В. Досюкова, И.А. Гревнова. Саратов, 2008.
-фрагмент.zip [6.49 КБ]
Скачиваний: 677
Вернуться к началу
 Профиль  
 
 Заголовок сообщения: Re: Уголовное право в схемах
СообщениеДобавлено: Суббота, 01 Август, 2009 11:05 

Зарегистрирован: Среда, 13 Май, 2009 21:05
Сообщения: 153
Откуда: Саратов
Рэйлвэй Каген писал(а):
Термины, часто используемые на схеме я вынес бы в гном-схему, желательно размещённую на одном листе с основной схемой.

Спасибо! Я так понял, нужен глоссарий и возможность перехода на него с любой схемы. Так?

Рэйлвэй Каген писал(а):
Общие моменты, безусловно, понятны. Но ведь могут быть и разного рода особенности применения права. Те из них, которые удастся отразить на схеме - тоже станут понятными.

Все схемы, которые готовы - соответствуют действующему УК. Неоднозначности есть (например при толковании форм соучастия). Но они разрешаются в зависимости от конкретных статей УК, есть ведущие разъяснения Пленума Верховного Суда РФ, можно на них отсулки делать или их текст в архиве прикладывать."

По правилам квалификации - надо ввязываться, а война план покажет)))


Вернуться к началу
 Профиль  
 
 Заголовок сообщения: Re: Уголовное право в схемах
СообщениеДобавлено: Понедельник, 03 Август, 2009 08:32 

Зарегистрирован: Воскресенье, 04 Ноябрь, 2007 23:01
Сообщения: 511
Бытко Сергей писал(а):
нужен глоссарий..
Да.
Бытко Сергей писал(а):
..и возможность перехода на него с любой схемы.
С выбранного термина любой схемы.

2Геннадий Тышов:
Геннадий Николаевич, что думаете по этому поводу? Для применений, далёких от программирования, похоже, есть необходимость в таких связях.. Дракон.термин -> Гном.запоминатель


Вернуться к началу
 Профиль  
 
Показать сообщения за:  Поле сортировки  
Начать новую тему Ответить на тему  [ Сообщений: 136 ]  На страницу Пред.  1, 2, 3, 4, 5 ... 7  След.

Часовой пояс: UTC + 3 часа


Кто сейчас на конференции

Сейчас этот форум просматривают: нет зарегистрированных пользователей и гости: 1


Вы не можете начинать темы
Вы не можете отвечать на сообщения
Вы не можете редактировать свои сообщения
Вы не можете удалять свои сообщения
Вы не можете добавлять вложения

Найти:
cron
Вся информация, размещаемая участниками на конференции (тексты сообщений, вложения и пр.) © 2008-2025, участники конференции «DRAKON.SU», если специально не оговорено иное.
Администрация не несет ответственности за мнения, стиль и достоверность высказываний участников, равно как и за безопасность материалов, предоставляемых участниками во вложениях.
Powered by phpBB® Forum Software © phpBB Group
Русская поддержка phpBB