DRAKON.SU

Текущее время: Понедельник, 02 Февраль, 2026 00:25

Часовой пояс: UTC + 3 часа




Начать новую тему Ответить на тему  [ Сообщений: 77 ]  На страницу Пред.  1, 2, 3, 4
Автор Сообщение
 Заголовок сообщения: Re: Дракон и Гном
СообщениеДобавлено: Воскресенье, 24 Июль, 2011 19:10 

Зарегистрирован: Понедельник, 09 Ноябрь, 2009 17:29
Сообщения: 904
Откуда: Россия, Питер
VOT7 писал(а):
По вашей схеме хочу сказать следующее:

По Вашей схеме хочу сказать следующее : )
VOT7 писал(а):
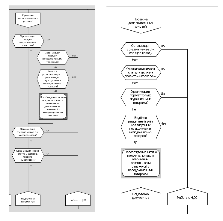
Вложение:
Дракон.gif
Дракон.gif [ 160 КБ | Просмотров: 23443 ]

1.
Ваша схема начинается с расчёта всей суммы выручки в ветке «Проверка основного условия», а потом действия переходят на ветку «Проверка дополнительных условий». В результате, может оказаться, что высчитанные данные о всей сумме выручки и не потребуются. Например, если предприятие имеет статус участника «Сколково». Т. е. работа будет выполнена зря.

Считаю, что сначала нужно выполнить вторую ветку, назвав её, например, «Проверка граничных условий», а потом уже ветку «Проверка основного условия».

2.
Ветку «Проверка дополнительных условий» можно слегка сократить, за счёт переформулировки вопроса (см. рисунок ниже справа).
Вложение:
Др_1.png
Др_1.png [ 57.11 КБ | Просмотров: 23443 ]

3.
Иконка «Конец» должна изображаться примерно как на рисунке ниже справа : )
Вложение:
Др_2.png
Др_2.png [ 36.99 КБ | Просмотров: 23443 ]


Вернуться к началу
 Профиль  
 
 Заголовок сообщения: Re: Дракон и Гном
СообщениеДобавлено: Вторник, 26 Июль, 2011 13:10 

Зарегистрирован: Воскресенье, 01 Ноябрь, 2009 05:13
Сообщения: 1442
Ильченко Эдуард писал(а):
...
Считаю, что все сущности, упомянутые в Законе, должны найти своё отражение в дракон-схеме. Соответствующие ассоциации в моей схеме отмечены красными псевдокружочками : ) и галочкой.
Вложение:
nalog1.png

Сотрудник предприятия, ввозящего товары в РФ, посмотрев на дракон-схему должен сразу понять, что ему делать, а не сомневаться и штудировать текст закона.
Точно :) А в нормальной (я даже не говорю "хорошей" :wink: ) среде визуализации у сочинителя д.б. возможность связать схему процесса и схему понятий ссылками (ручными). Как в этом примере и смакетировано.


Вернуться к началу
 Профиль  
 
 Заголовок сообщения: Re: Дракон и Гном
СообщениеДобавлено: Вторник, 26 Июль, 2011 13:53 

Зарегистрирован: Воскресенье, 01 Ноябрь, 2009 05:13
Сообщения: 1442
Ильченко Эдуард писал(а):
...
Если трудно вспомнить место описания, можно включить логику : )
Выход из любой ветки на нижнюю часть петли силуэта происходит по иконе Адрес, которая обязательно должна быть. По моему я где-то встречал такое правило : )
В определении шампур-метода текстом это не писано :) - а задано видом заготовки-силуэта.
В каком-то смысле ситуация лишний раз подтверждает позицию Ильи - нужно иметь не только операционное определение шампур-схем (через действия по выводу), но и денотационное - через указания, "что есть правильная шампур-схема". :wink: Кому-то удобнее соблюдать правила вывода (особенно автомату-редактору :wink:) - а кому-то требования правильности (особенно человеку, как я думаю :)).


Последний раз редактировалось Владислав Жаринов Вторник, 26 Июль, 2011 14:20, всего редактировалось 1 раз.

Вернуться к началу
 Профиль  
 
 Заголовок сообщения: Re: Дракон и Гном
СообщениеДобавлено: Вторник, 26 Июль, 2011 13:57 

Зарегистрирован: Воскресенье, 01 Ноябрь, 2009 05:13
Сообщения: 1442
Ильченко Эдуард писал(а):
...
Отсюда вывод: Дракон-схема ЗАКОННЫХ : ) алгоритмов должна строиться в строгом соответствии с текстом ЗАКОНА. Выявленные случаи различных несоответствий должны становиться поводом для обсуждения специалистами. Дракон-схема законных алгоритмов будет находиться в постоянном развитии по мере появления поправок и подзаконных актов.
Ага.... М.Ю. Медведев уже пришёл к такому выводу в отношении ПБУ... в результате появились его комментарии. Где каждый пункт ПБУ дан на отдельном развороте - одна страница отведена под официальный текст, а другая - для разъяснений бухгалтеру :)


Вернуться к началу
 Профиль  
 
 Заголовок сообщения: Re: Дракон и Гном
СообщениеДобавлено: Вторник, 26 Июль, 2011 14:13 

Зарегистрирован: Воскресенье, 01 Ноябрь, 2009 05:13
Сообщения: 1442
Ильченко Эдуард писал(а):
...
Если эту икону <Адрес> вставить, то сразу становится видно, что икона Конец находится не на своём месте.
Суть же в том, что VOT7 ищет расширение шампур-метода (или даже следует новым изысканиям Паронджанова, если я правильно понял).
А вообще-то снова подтверждает целесобразность владения и ГРАФикой И Текстом для записи структур (по крайней мере, именно в поисковых применениях). В самом деле, в данном случае можно выдвинуть аргументы в пользу:
    * граф-записи - наглядно показывает, что получилась неоднозначность выбора маршрутов (см. этот пост);
    * текстовой записи - тогда сочинителю пришлось бы явно описать ответвление "земляной" горизонтали от шампура последней ветки - либо обычным ветвлением, либо используя, скажем, расширения Паронджанова для псевдокода.
Понятно, что во втором случае у чела по ходу описания скорее всего возник бы вопрос: "А что я этим хочу сказать?". :wink: Т.е. есть вероятность, что до внесения неоднозначности в структуру маршрутов дело вообще не дошло бы... А когда "просто рисуем" (освободив себя от правил шампур-метода) - то ясное дело ничего не стоит просто соединить две линии... не задумавшись сразу, что это должно значить.
В общем, Фёдор Васильевич с его пожеланиями не забывать о тексте рулит :)


Вернуться к началу
 Профиль  
 
СообщениеДобавлено: Вторник, 16 Август, 2011 06:23 

Зарегистрирован: Воскресенье, 01 Ноябрь, 2009 05:13
Сообщения: 1442
VOT7 в viewtopic.php?p=64067#p64067 писал(а):
...
Действительно, количество маршрутов сокращается на рис. 1. Но как-то неэргономично маршрут ЕНВД «объезжает» иконку «Выбор» (Организационная форма). Да и маршрут через икону «Организационная форма» очень важен для смысла. Допустим, кто-то может задать вопрос: «Для какой системы налогообложения и организационной формы не предоставлены официальные указания налоговиков по освобождению от НДС?». Вопрос весьма закономерный и вероятный. Я в памяти доезжаю до иконы «Система налогообложения» и благополучно по ветке ЕНВД проезжаю мимо иконы «Организационная форма». В итоге в голове возникает ступор. И ответ на поставленный вопрос звучит примерно так: «Эээээ, нуууууу, кхе-кхе…».
...
Тут, IMHO, дело в том, что вопрос, приведённый Вами, означает, что нужно рассмотреть в визуале более широкое подмножество вариантов как сочетаний в базисе {система налогообложения;организационная форма}. По сути, здесь для ответа надо всё прямое произведение {УСН,ЕСН,ЕНВД}x{Предприниматель,Организация} брать. Для этого возможны два метода:

    1) Визуальный "кейс по кейсам" - в каждом варианте одного измерения базиса повторяется каждый вариант следующего (образуя дерево с равными путями до вариантов).

    2) Одноуровневый "кейс" со сложным выбором - все величины измерений входят в условие (в техноязыке - напр., даются списком в вершине Выбор), а для каждого варианта приводится отвечающий ему набор значений величин (напр., в каждой вершине Вариант по порядку в списке даются значения, соответствующие варианту сочетания).
    Если какая-то позиция в списке данной вершины Вариант пропущена - значение этой величины не имеет значения для выбора этого варианта (так мы сокращаем рассматриваемое подмножество). Также мы можем перебирать не все сочетания - а для оставшихся ввести вариант "Любое другое".
    Если все величины булевы - можно, как в прогязыках, давать в списке Вариант не их значения, а их названия (для ответа "нет" - со значком инверсии).

Для данного случая реализация способа 1) - переключатель по ОргФорма нужно повторить в каждом варианте переключателя по СистНалогОбл, способа 2) - перечисление значений (т.к. величины не булевы).
На конечных вертикалях (идущих на слияние) мы, как обычно, описываем содержание вариантов.


Последний раз редактировалось Владислав Жаринов Вторник, 16 Август, 2011 09:16, всего редактировалось 3 раз(а).

Вернуться к началу
 Профиль  
 
 Заголовок сообщения: Re: Дракон и Гном
СообщениеДобавлено: Вторник, 16 Август, 2011 07:00 

Зарегистрирован: Воскресенье, 01 Ноябрь, 2009 05:13
Сообщения: 1442
Ильченко Эдуард писал(а):
"Орешек знаний тверд! Но все же мы не привыкли отступать" (с) киножурнал "Хочу всё знать!"

Ну вот, единственная рубашка : ) вновь отглажена и ниже ещё пару примерок : )
Вложение:
5.png

Вложение:
6.png
Фрагмент "кейс по кейсам" на Рис.6, IMHO, можно улучшить, если перенести нагрузку выхода "Подумать, что делать" на вертикаль варианта "ЕНВД".

Кстати, соглашусь с Эдуардом, что если ни одно из правил упорядочения маршрутов выбора, перечисленных здесь как "когнитивные", не м.б. применено без "натяжки" - то надо считать маршруты равноправными и ввести граф-синтаксис для этого случая. Его предложение (показывать в "шапке" переключателя не "гребёнку", а "пучок") в принципе не вызывает вопросов.


Вернуться к началу
 Профиль  
 
 Заголовок сообщения: Re: Дракон и Гном
СообщениеДобавлено: Вторник, 16 Август, 2011 09:45 

Зарегистрирован: Воскресенье, 01 Ноябрь, 2009 05:13
Сообщения: 1442
VOT7 в viewtopic.php?p=64081#p64081 писал(а):
...
Если Владимир Паронджанов дат четкие однозначные правила "Делай так", то Аркадий Егидес "Можешь делать так, а можешь эдак, или еще как-нибудь". Быстро освоить систему практически не возможно. А нарисовать логико-графическую схему...я сразу сдался. Для моего уровня владения графическими редакторами - это невозможно.
Безусловно, при любых модификациях и метода, и конкретного языка определения должны оставаться чёткими (насколько нужно для предполагаемого адресата). Тогда определение как было, так и останется "целостной самодостаточной системой".

Конкретно по предложению, вызвавшему дискуссию - иное начертание "шапки" переключателя нужно использовать в конкретном случае. Допустим, как описано в предыдущем посте. Другое дело - что это усложение синтаксиса, и надо подумать над его оправданностью.

Кстати, что это за "логико-графические схемы"? Не такого рода, как эта классификация?


Вернуться к началу
 Профиль  
 
 Заголовок сообщения: ГНОМ и силуэт
СообщениеДобавлено: Среда, 17 Август, 2011 12:22 

Зарегистрирован: Воскресенье, 01 Ноябрь, 2009 05:13
Сообщения: 1442
VOT7 в viewtopic.php?p=64047#p64047 писал(а):
...
С удовольствием выложу свои варианты визуализации приведенного в этой теме текста. Я сначала нарисовал схему текста на ГНОМе. Потом извлек алгоритм и нарисовал его на ДРАКОНе. Буду очень рад выслушать замечания по поводу использования стандартов языков и правильности построения схем.
По ГНОМ-схеме. Возможна её запись в форме синт-силуэта. Тогда можно организовать термины в колонки, как здесь, можно разнести на ряд диосцен, как здесь и здесь (одно не исключает другое). Тем самым уходим от организации схемы исключительно "в столбик".
Также маркированные списки можно трактовать как элементы логического дерева и включать через ОС-узлы. В данном случае в основном нужны ОС-И-разветвители, т.к. пункты большинства списков должны выполняться одновременно.
Это открывает такие усовершенствования схемы, связанные уже с её содержанием:
    * сокращения и термины (из первого запоминателя) можно записать каждое в свою строку (а выходы строк объединить по И, чтобы в "подвале" остался только один адрес следования);
    * вместо текстовой отсылки "при соблюдении условия" - установить связь (по адресу строки) со строкой "Условие освобождения", а её - со строкой "Примечание";
    * вместо текстовой отсылки "т.к. сначала надо..." - установить связь п. "Организация создана недавно" со строкой "Условие освобождения" (дав текст отсылки в составе пункта как пояснение);
    * когда одно определение справедливо для ряда терминов (скажем, в этой схеме - определение "Чтобы освободиться от НДС...", "Официальные указания налоговиков отсутствуют") - это определение (тело строки) можно записать один раз, а термины связать с ним через ОС-соединитель (типа И, что логически очевидно).
      Это возможно, если для разных терминов определение полностью одинаково (нет, скажем, каких-то "особых случаев"). Впрочем, можно организовать "разбор" этих случаев посредством синт-переключателя; это может оказаться опять же нагляднее дублирования общей части определения при каждом термине;
В остальном порядок связи строк в данной схеме м.б. различным (напр., в порядке следования терминов в схематизируемом тексте).

Пишу текстом, т.к. рисовать в офисном пакете чересчур долго, а "простого и удобного редактора" таких схем нету ;)


Вернуться к началу
 Профиль  
 
 Заголовок сообщения: Re: Дракон и Гном
СообщениеДобавлено: Вторник, 23 Август, 2011 22:02 

Зарегистрирован: Четверг, 16 Декабрь, 2010 17:33
Сообщения: 83
Ильченко Эдуард писал(а):
VOT7 писал(а):
Кстати, на днях я сдал НДС. И если зарисовать тот алгоритм, какому я следовал, то схема получается гораздо проще той, что я привел. Это значит, что реальные алгоритмы, используемые на практике, будут попроще теоретических, основанных на теоретическом описании алгоритмов.

Имхо, реальные алгоритмы могут отличаться от теоретических, но при этом должны быть их подмножеством. Теоретический алгоритм извлекается из текста ЗАКОНА и поэтому не может давать произвольную трактовку действий. Так же и практический алгоритм : ) должен находиться в русле ЗАКОНА. Как я понимаю, «практический алгоритм» образовался во время сдачи отчётности конкретному инспектору налоговой инспекции. В таком случае этот алгоритм является частным случаем, вплоть до его полной неадекватности ЗАКОНУ по причине специфического : ) понимания инспектором сути самого ЗАКОНА (ведь он его изучал по тексту, а не по дракон-схемам : )

Отсюда вывод: Дракон-схема ЗАКОННЫХ : ) алгоритмов должна строиться в строгом соответствии с текстом ЗАКОНА. Выявленные случаи различных несоответствий должны становиться поводом для обсуждения специалистами. Дракон-схема законных алгоритмов будет находиться в постоянном развитии по мере появления поправок и подзаконных актов.


Да, в принципе согласен. Но только тем хорош бухгалтерский учет, что все правила игры строго регламентированы. На всей территории РФ инспектора действуют в рамках закона. То есть получается по одному алгоритму. Даже более того. У них хорошо поставленное централизованное обучение "сверху". А сами тексты закона и аналитику к ним они черпают из того же источника, что и я (и большинство других бухгалтеров). Из некой справочно-правовой системы. Я хотел сказать, что если зарисовать весь алгоритм исчисления НДС со семи предусмотренными законом вариантами, то получится алгоритм-монстр. И я при исчислении НДС использую лишь некоторые веточки этого алгоритма, относящиеся к специфике деятельности организации, в которой работаю.

Но опять же, если начинающий бухгалтер будет исчислять НДС по моему алгоритму, то он многое не поймет. На каждое действие в алгоритме придется рисовать отдельный алгоритм. Например, в книге у Владимира Даниеловича есть пример алгоритма на авиационную тему. И там, действие, "запустить турбину". Если этот процесс рассматривает, скажем, главный инженер, то для него это одно действие - запустить турбину. А для рядового инженера, который непосредственное запускает турбину, это одно действие разворачивается в объемный сложный алгоритм. Таким образом, все зависит от того, какую единицу информации мы используем.

Большое спасибо вам за подробные замечания по моему алгоритму. Есть теперь над чем поразмыслить. Теперь я все обдумаю и выложу новый оптимизированный алгоритм. Но, конечно, теперь придется напрячь извилины. Ведь в моем алгоритме я, как полагал, превзошел самого себя) И он представляет мой нынешний уровень владения визуализацией.


Вернуться к началу
 Профиль  
 
 Заголовок сообщения: Re: Дракон и Гном
СообщениеДобавлено: Вторник, 23 Август, 2011 22:06 

Зарегистрирован: Четверг, 16 Декабрь, 2010 17:33
Сообщения: 83
Геннадий Тышов писал(а):
VOT7 писал(а):
В книге "Дружелюбные алгоритмы..."
- книги у меня нет. Смотрите на форуме viewtopic.php?p=55977#p55977 Изображение
Писал
Цитата:
Икона "Конец" должна находится в последней ветке без связи с нижней горизонтальной линией петли Силуэт.

У вас - Изображение


Теперь моя ошибка мне понятна. Спасибо большое за разъяснение. У вас, по идее, самый большой опыт по созданию эргономичных алгоритмов. Ведь вы создали программу по рисованию алгоритмов. А чтобы это все запрограммировать, нужен очень высокий уровень владения темой!


Вернуться к началу
 Профиль  
 
 Заголовок сообщения: Re: ГНОМ и силуэт
СообщениеДобавлено: Вторник, 23 Август, 2011 22:12 

Зарегистрирован: Четверг, 16 Декабрь, 2010 17:33
Сообщения: 83
Драконограф писал(а):
Пишу текстом, т.к. рисовать в офисном пакете чересчур долго, а "простого и удобного редактора" таких схем нету ;)


Я последнее время все более склоняюсь к тому мнению, что этот самый чудо ДРАКОН/ГРАФ/ГНОМ-редактор надо написать на языке VBScript. Довольно простой язык. Очень многие им владеют. А MS Visio позволяет получать визуальные схемы очень высокого качества.


Вернуться к началу
 Профиль  
 
 Заголовок сообщения: Re: ГНОМ и силуэт
СообщениеДобавлено: Среда, 24 Август, 2011 04:29 

Зарегистрирован: Воскресенье, 01 Ноябрь, 2009 05:13
Сообщения: 1442
Сначала разобраться бы с составом языков и с их взаимосвязью... :) А то вот есть такой вопрос - ведь Илья прав насчёт "разбухания" гиперссылочного аппарата - а альтернативой м.б. только перевод возможно большего числа отражаемых ими связей в граф-структуру...
А уже дальше надо о реализации думать - а там свои вопросы...
Если не требовать буквальной трансляции (т.е. ограничиться только редактором), и тогда не сталкиваться с проблемой соответствия - наверное, круг средств разработки м.б. довольно широким.


Вернуться к началу
 Профиль  
 
 Заголовок сообщения: Re: Дракон и Гном
СообщениеДобавлено: Среда, 24 Август, 2011 04:32 

Зарегистрирован: Воскресенье, 01 Ноябрь, 2009 05:13
Сообщения: 1442
VOT7 писал(а):
...
На каждое действие в алгоритме придется рисовать отдельный алгоритм. Например, в книге у Владимира Даниеловича есть пример алгоритма на авиационную тему. И там, действие, "запустить турбину". Если этот процесс рассматривает, скажем, главный инженер, то для него это одно действие - запустить турбину. А для рядового инженера, который непосредственное запускает турбину, это одно действие разворачивается в объемный сложный алгоритм. Таким образом, все зависит от того, какую единицу информации мы используем.
...
Ну да... делаем дракон-модель со вставками...


Вернуться к началу
 Профиль  
 
 Заголовок сообщения: Re: Дракон и Гном
СообщениеДобавлено: Среда, 24 Август, 2011 08:16 

Зарегистрирован: Воскресенье, 01 Ноябрь, 2009 05:13
Сообщения: 1442
Драконограф в viewtopic.php?f=62&t=1332&start=60#p64669 писал(а):
...
Кстати, соглашусь с Эдуардом, что если ни одно из правил упорядочения маршрутов выбора, перечисленных здесь как "когнитивные", не м.б. применено без "натяжки" - то надо считать маршруты равноправными и ввести граф-синтаксис для этого случая. Его предложение (показывать в "шапке" переключателя не "гребёнку", а "пучок") в принципе не вызывает вопросов.
Между прочим, впервые такой граф-синтаксис ветвлений предложил, однако, Дейкстра :) - см. в /Паронджанов, 2001, Рис. 131/. Правда, он не нагружал это какой-то семантикой маршрутов... ну а мы, "драконолюбы", но не отрицающие его метод, ;) можем и использовать идею... если "дейкстролюбы", не отрицающие шампур-визуализацию, не возражают. :D


Вернуться к началу
 Профиль  
 
 Заголовок сообщения: Re: Дракон и Гном
СообщениеДобавлено: Суббота, 20 Декабрь, 2014 21:55 

Зарегистрирован: Воскресенье, 24 Февраль, 2008 15:32
Сообщения: 6037
Откуда: Москва
VOT7 писал(а):
В целом, использование языков визуализации информации показало очень хорошие результаты. Очень признателен Вам за Ваши книги. Те знания, которые Вы в доступной, четкой и структурированной форме в них изложили, уже сыграли большую роль в моем профессиональном развитии.

И еще большую роль им предстоит сыграть. Обычного человека, не вооруженного изложенными методиками визуализации информации, можно сравнить с простым рядовым солдатом. Те же, кто сделает ДРАКОН, ГРАФ и ГНОМ частью своей повседневной практики, станут интеллектуальным спецназом.

Мне понравилось выражение "интеллектуальный спецназ".


Вернуться к началу
 Профиль  
 
 Заголовок сообщения: Re: Дракон и Гном
СообщениеДобавлено: Понедельник, 22 Декабрь, 2014 14:17 
Модератор
Аватара пользователя

Зарегистрирован: Понедельник, 14 Ноябрь, 2005 18:39
Сообщения: 631
Откуда: Россия, Орёл
Владимир Паронджанов писал(а):
Мне понравилось выражение "интеллектуальный спецназ".


Кстати, я сразу вспомнил его употребление Ф. В. Ткачёвым и А. И. Любжиным в описании проекта "Неоклассическая гимназия":
http://www.inr.ac.ru/~info21/MIL/neoclass.htm
http://www.inr.ac.ru/~info21/MIL/neoclass-full-text.htm


Вернуться к началу
 Профиль  
 
Показать сообщения за:  Поле сортировки  
Начать новую тему Ответить на тему  [ Сообщений: 77 ]  На страницу Пред.  1, 2, 3, 4

Часовой пояс: UTC + 3 часа


Кто сейчас на конференции

Сейчас этот форум просматривают: нет зарегистрированных пользователей и гости: 1


Вы не можете начинать темы
Вы не можете отвечать на сообщения
Вы не можете редактировать свои сообщения
Вы не можете удалять свои сообщения
Вы не можете добавлять вложения

Найти:
cron
Вся информация, размещаемая участниками на конференции (тексты сообщений, вложения и пр.) © 2008-2025, участники конференции «DRAKON.SU», если специально не оговорено иное.
Администрация не несет ответственности за мнения, стиль и достоверность высказываний участников, равно как и за безопасность материалов, предоставляемых участниками во вложениях.
Powered by phpBB® Forum Software © phpBB Group
Русская поддержка phpBB