DRAKON.SU

Текущее время: Воскресенье, 19 Октябрь, 2025 12:26

Часовой пояс: UTC + 3 часа




Начать новую тему Ответить на тему  [ Сообщений: 9 ] 
Автор Сообщение
СообщениеДобавлено: Суббота, 31 Август, 2019 03:10 

Зарегистрирован: Четверг, 02 Июль, 2015 13:47
Сообщения: 47
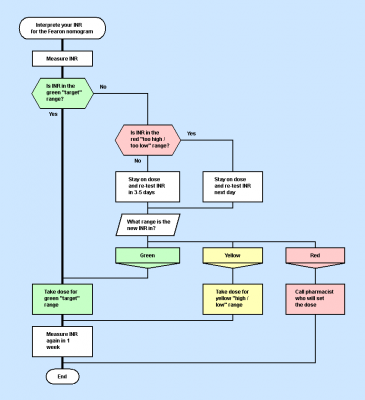
ДРАКОН Алгоритм компенсации экстремальных замеров МНО
DRAKON Flowchart How To Compensate for Extreme Measurements of INR

МНО (INR), Международное нормализованное отношение, это число, выражающее результат анализ крови на показатель свертываемости.
Эта процедура необходима при подборе лекарственного препарата, снижающего свертываемость, такого как Варфарин.
Данный алгоритм позволит компенсировать экстремальные замеры МНО.

Вложение:
Комментарий к файлу: ДРАКОН Алгоритм компенсации экстремальных замеров МНО
Measure INR algorithm OG 20190829.png
Measure INR algorithm OG 20190829.png [ 13.64 КБ | Просмотров: 11188 ]


Вернуться к началу
 Профиль  
 
СообщениеДобавлено: Суббота, 31 Август, 2019 08:40 

Зарегистрирован: Воскресенье, 24 Февраль, 2008 15:32
Сообщения: 6037
Откуда: Москва
Олег, это медицина, поэтому возникает вопрос об ответственности.

Кто автор этого алгоритма?
Автор должен быть профессиональным врачом.

Является ли этот алгоритм официальной рекомендацией авторитетного медицинского общества?

Желательно процитировать (на английском) текст этой рекомендации. И указать источник.


Вернуться к началу
 Профиль  
 
СообщениеДобавлено: Суббота, 31 Август, 2019 15:59 

Зарегистрирован: Четверг, 02 Июль, 2015 13:47
Сообщения: 47
Автор алгоритма Майкл Фиарон (Michael Fearon, Ph.D.)
Алгоритм проходит клинические испытания.

Ссылка с подробным описанием:

https://www.centerwatch.com/clinical-trials/listings/218620/atrial-fibrillation-fearon-algorithm-warfarin-patient/

Сссылки на записи о клинических испытаниях:

https://clinicaltrials.gov/ct2/show/NCT02267408

https://clinicaltrials.gov/ct2/show/NCT03911661


Вернуться к началу
 Профиль  
 
СообщениеДобавлено: Суббота, 31 Август, 2019 16:05 

Зарегистрирован: Четверг, 02 Июль, 2015 13:47
Сообщения: 47
Вопросы по корректности ДРАКОН диаграммы:
Соблюдено ли правило ритма: расстояния между иконами и линиями?
Достаточно ли воздуха, пространства между текстом и линиями?


Вернуться к началу
 Профиль  
 
СообщениеДобавлено: Суббота, 31 Август, 2019 17:00 

Зарегистрирован: Воскресенье, 24 Февраль, 2008 15:32
Сообщения: 6037
Откуда: Москва
Olegar писал(а):
Соблюдено ли правило ритма и метра: расстояния между иконами и линиями?
Есть мелкие нарушения.
Вертикальный метр сделан не автоматически.
Верхние два вертикальных отрезка (метр) меньше, чем остальные. Метр всюду должен быть одинаковым и устанавливаться автоматически (кроме случая, где есть слово "No" — тут расстояние надо чуть увеличить)

Вертикальные расстояния между линией и иконой можно делать меньше, чем между двумя иконами

Olegar писал(а):
Достаточно ли воздуха, пространства между текстом и линиями?
Воздуха достаточно.

Замечания

1. Заливка икон цветом сбивает с толку. Она слишком интенсивная. Текст в красной (темнофиолетовой) иконе невозможно прочитать из-за темного цвета.

2. Текст в иконах, где больше одной строки, надо выровнять слева (так делает Геннадий Тышов, и это правильно).

3. Желательно, чтобы ширина икон Вариант была одинаковой.
Правая икона Вариант сделана слишком широкой непонятно почему.

4. Три иконы Действие (под иконами Вариант) желательно выровнять по горизонтали (чтобы подчеркнуть их однородность)

5. После текста не надо ставить точку (после days и day)

6. Чтобы отделить фигуру от фона, желательно залить фон бледным цветом (например, бледнозеленым, как у Геннадия Тышова). Но при этом надо отказаться от заливки отдельных икон.


Вернуться к началу
 Профиль  
 
СообщениеДобавлено: Понедельник, 02 Сентябрь, 2019 13:38 

Зарегистрирован: Воскресенье, 24 Февраль, 2008 15:32
Сообщения: 6037
Откуда: Москва
РИТМИЧЕСКИЕ ПРОМЕЖУТКИ МЕЖДУ ВЕТКАМИ

Расстояние по горизонтали между соседними ветками называется ритм. Чтобы силуэт был удобным для зрительного восприятия, желательно между ветками предусмотреть пустой промежуток, который раздвигает ветки в стороны. Этот промежуток и есть ритм

Каждая ритмическая полоса зрительно отделяет ветки друг от друга и облегчает чтение.

Расстояние по горизонтали между соседними иконами называется метр.

Правило ритма и метра гласит: чтобы чертеж был красивым, ритм должен быть намного больше метра.

Метр можно сравнить с пробелами, которые отделяют слова друг от друга в любой книге. А ритм — со свободным от текста «белым пространством», предшествующим началу новой главы в книге.


Вернуться к началу
 Профиль  
 
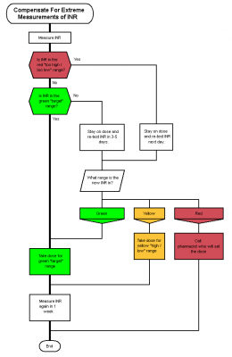
СообщениеДобавлено: Четверг, 12 Сентябрь, 2019 19:38 

Зарегистрирован: Четверг, 02 Июль, 2015 13:47
Сообщения: 47
Владимир Данилович,

Спасибо за критику.
Прикрепляю исправленную диаграмму.
Постарался учесть все ваши замечания.
Моему клиенту нравится заливка икон.
Поэтому для сравнения публикую ту же диаграмму с цветом и без.


Вложения:
7F0E9F3E-FD4C-4065-8404-8F3223EE366E.png
7F0E9F3E-FD4C-4065-8404-8F3223EE366E.png [ 23.22 КБ | Просмотров: 11150 ]
133A791E-C03D-4620-A5A8-682CA4FAFB6A.png
133A791E-C03D-4620-A5A8-682CA4FAFB6A.png [ 26.38 КБ | Просмотров: 11150 ]
Вернуться к началу
 Профиль  
 
СообщениеДобавлено: Пятница, 13 Сентябрь, 2019 02:23 

Зарегистрирован: Четверг, 02 Июль, 2015 13:47
Сообщения: 47
Исправил некоторые ошибки.


Вложения:
Fearon Drakon no color OG 20190912.png
Fearon Drakon no color OG 20190912.png [ 14.71 КБ | Просмотров: 11140 ]
Fearon Drakon OG 20190912.png
Fearon Drakon OG 20190912.png [ 14.84 КБ | Просмотров: 11140 ]
Вернуться к началу
 Профиль  
 
СообщениеДобавлено: Пятница, 13 Сентябрь, 2019 17:20 

Зарегистрирован: Воскресенье, 24 Февраль, 2008 15:32
Сообщения: 6037
Откуда: Москва
1. Если клиенту нравится заливка икон, надо выполнить его пожелание. Но. Заливку икон надо делать бледной, как у вас в последнем варианте.
Интенсивная заливка икон (как в самом первом варианте) это плохо.

2. В иконах с тремя строками текста сравните пустое расстояние НАД текстом и ПОД текстом.
Расстояние НАД должно быть чуть-чуть больше, чем расстояние ПОД.

3. Я рекомендовал:
Цитата:
Вертикальные расстояния между линией и иконой можно делать меньше, чем между двумя иконами
Вы уменьшили слишком сильно. Желательно чуть-чуть увеличить.

4. РИТМИЧЕСКИЕ ПРОМЕЖУТКИ МЕЖДУ ВЕТКАМИ — это относится только к силуэту (а у вас примитив; к вашей схеме это не относится).

5. В целом, все хорошо. Можно оставить все как есть и ничего не исправлять.


Вернуться к началу
 Профиль  
 
Показать сообщения за:  Поле сортировки  
Начать новую тему Ответить на тему  [ Сообщений: 9 ] 

Часовой пояс: UTC + 3 часа


Кто сейчас на конференции

Сейчас этот форум просматривают: нет зарегистрированных пользователей и гости: 2


Вы не можете начинать темы
Вы не можете отвечать на сообщения
Вы не можете редактировать свои сообщения
Вы не можете удалять свои сообщения
Вы не можете добавлять вложения

Найти:
cron
Вся информация, размещаемая участниками на конференции (тексты сообщений, вложения и пр.) © 2008-2025, участники конференции «DRAKON.SU», если специально не оговорено иное.
Администрация не несет ответственности за мнения, стиль и достоверность высказываний участников, равно как и за безопасность материалов, предоставляемых участниками во вложениях.
Powered by phpBB® Forum Software © phpBB Group
Русская поддержка phpBB