DRAKON.SU

Текущее время: Воскресенье, 26 Октябрь, 2025 16:52

Часовой пояс: UTC + 3 часа




Начать новую тему Ответить на тему  [ Сообщений: 2 ] 
Автор Сообщение
 Заголовок сообщения: Вопрос по Длительности 2
СообщениеДобавлено: Четверг, 08 Май, 2014 15:11 

Зарегистрирован: Понедельник, 09 Ноябрь, 2009 17:29
Сообщения: 904
Откуда: Россия, Питер
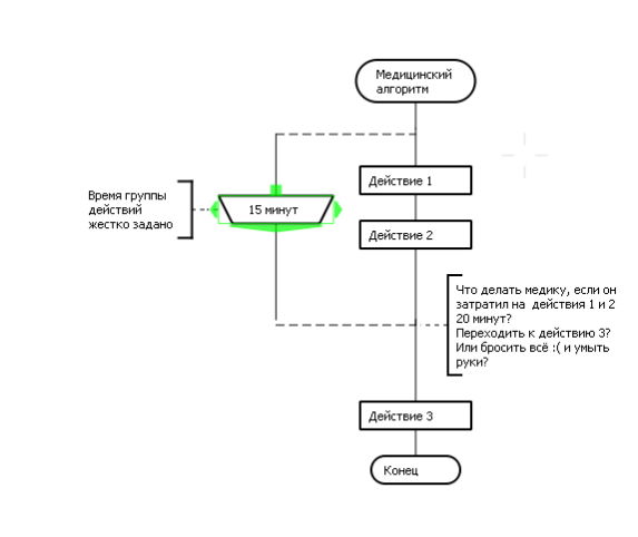
Владимир Даниелович, имеется ли возможность выяснить у медиков, как нужно определять, что делать исполнителю алгоритма (медицинскому работнику), если время группы действий превысило отведённое для неё время? (см. рис.)
Вложение:
d3.png
d3.png [ 36.08 КБ | Просмотров: 4111 ]


Вернуться к началу
 Профиль  
 
 Заголовок сообщения: Re: Вопрос по Длительности 2
СообщениеДобавлено: Четверг, 08 Май, 2014 15:46 

Зарегистрирован: Воскресенье, 24 Февраль, 2008 15:32
Сообщения: 6037
Откуда: Москва
Эдуард Владимирович, на нашем форуме есть профессиональный врач (ортопед-травматолог) vasili111 Думаю, что он ответит на вопрос.

              Позволю себе высказать собственное суждение:

              Если вместо 15 минут врач замешкался (или не успел, или провозился, или ошибся, или ...) и затратил 20 минут, надо переходить к следующему действию. (В Вашей схеме — Действие 3). Недопустимо "бросить все и умыть руки". (Кстати, время 15 минут обычно задано не "жестко", а в некотором интервале, например, 10 - 15 минут)

Но это всего лишь не более чем мои домыслы. Отвечать на Ваш вопрос должен профессиональный врач.

Разрабатывать медицинский алгоритм должен тоже профессиональный врач. Но этого мало. После создания медицинского алгоритма он (алгоритм) должен быть подвергнут медицинской экспертизе авторитетной медицинской группой (сообществом) и утвержден авторитетной медицинской инстанцией.


Вернуться к началу
 Профиль  
 
Показать сообщения за:  Поле сортировки  
Начать новую тему Ответить на тему  [ Сообщений: 2 ] 

Часовой пояс: UTC + 3 часа


Кто сейчас на конференции

Сейчас этот форум просматривают: нет зарегистрированных пользователей и гости: 1


Вы не можете начинать темы
Вы не можете отвечать на сообщения
Вы не можете редактировать свои сообщения
Вы не можете удалять свои сообщения
Вы не можете добавлять вложения

Найти:
cron
Вся информация, размещаемая участниками на конференции (тексты сообщений, вложения и пр.) © 2008-2025, участники конференции «DRAKON.SU», если специально не оговорено иное.
Администрация не несет ответственности за мнения, стиль и достоверность высказываний участников, равно как и за безопасность материалов, предоставляемых участниками во вложениях.
Powered by phpBB® Forum Software © phpBB Group
Русская поддержка phpBB